9001 原料药物与制剂稳定性试验指导原则
稳定性试验的目的是考察原料药物或制剂在温度、湿度、光线的影响下随时间变化的规律,为药品的生产、包装、贮存、运输条件提供科学依据,同时通过试验建立药品的有效期。
稳定性试验的基本要求是:(1)稳定性试验包括影响因素试验、加速试验与长期试验。影响因素试验用1批原料药物或1批制剂进行;如果试验结果不明确,则应加试2个批次样品。生物制品应直接使用3个批次。加速试验与长期试验要求用3批供试品进行。(2)原料药物供试品应是一定规模生产的。供试品量相当于制剂稳定性试验所要求的批量,原料药物合成工艺路线、方法、步骤应与大生产一致。药物制剂供试品应是放大试验的产品,其处方与工艺应与大生产一致。每批放大试验的规模,至少是中试规模。大体积包装的制剂,如静脉输液等,每批放大规模的数量通常应为各项试验所需总量的10倍。特殊品种、特殊剂型所需数量,根据情况另定。(3)加速试验与长期试验所用供试品的包装应与拟上市产品一致。(4)研究药物稳定性,要采用专属性强、准确、精密、灵敏的药物分析方法与有关物质(含降解产物及其他变化所生成的产物)的检查方法,并对方法进行验证,以保证药物稳定性试验结果的可靠性。在稳定性试验中,应重视降解产物的检查。(5)若放大试验比规模生产的数量要小,申报者应承诺在获得批准后,从放大试验转入规模生产时,对最初通过生产验证的3批规模生产的产品进行加速试验与长期稳定性试验。(6)对包装在有通透性容器内的药物制剂应当考虑药物的湿敏感性或可能的溶剂损失。(7)制剂质量的“显著变化”通常定义为:①含量与初始值相差5%;或采用生物或免疫法测定时效价不符合规定。②降解产物超过标准限度要求。③外观、物理常数、功能试验(如颜色、相分离、再分散性、粘结、硬度、每揿剂量)等不符合标准要求。④pH值不符合规定。⑤12个制剂单位的溶出度不符合标准的规定。
本指导原则分两部分,第一部分为原料药物,第二部分为药物制剂。
一、原料药物
原料药物要进行以下试验。
(一)影响因素试验
此项试验是在比加速试验更剧烈的条件下进行。其目的是探讨药物的固有稳定性、了解影响其稳定性的因素及可能的降解途径与降解产物,为制剂生产工艺、包装、贮存条件和建立降解产物分析方法提供科学依据。将供试品置适宜的开口容器中(如称量瓶或培养皿),分散放置,厚度不超过3mm(疏松原料药可略厚)。当试验结果发现降解产物有明显的变化,应考虑其潜在的危害性,必要时应对降解产物进行定性或定量分析。
(1)高温试验 供试品开口置适宜的恒温设备中,设置温度一般高于加速试验温度10℃以上,考察时间点应基于原料药本身的稳定性及影响因素试验条件下稳定性的变化趋势设置。通常可设定为0天、5天、10天、30天等取样,按稳定性重点考察项目进行检测。若供试品质量有明显变化,则适当降低温度试验。
(2)高湿试验 供试品开口置恒温恒湿箱或恒湿密闭容器中,在25℃分别于相对湿度90%±5%条件下放置10天,于第5天和第10天取样,按稳定性重点考察项目要求检测,同时准确称量试验前后供试品的重量,以考察供试品的吸湿潮解性能。若吸湿增重5%以上,则在相对湿度75%±5%条件下,同法进行试验;若吸湿增重5%以下,其他考察项目符合要求,则不再进行此项试验。恒湿条件可在密闭容器,如干燥器下部放置饱和盐溶液,根据不同相对湿度的要求,可以选择NaCl饱和溶液(相对湿度75%±1%,15.5~60℃),KNO3饱和溶液(相对湿度92.5%,25℃)。
(3)强光照射试验 供试品开口放在光照箱或其他适宜的光照装置内,可选择输出相似于 D65/ID65发射标准的光源,或同时暴露于冷白荧光灯和近紫外灯下,在照度为 4500lx±500lx 的条件下,且光源总照度应不低于1.2×106lx·hr、近紫外灯能量不低于200W·hr/m2,于适宜时间取样,按稳定性重点考察项目进行检测,特别要注意供试品的外观变化。
关于光照装置,建议采用定型设备“可调光照箱”,也可用光橱,在箱中安装相应光源使达到规定照度。箱中供试品台高度可以调节,箱上方安装抽风机以排除可能产生的热量,箱上配有照度计,可随时监测箱内照度,光照箱应不受自然光的干扰,并保持照度恒定,同时防止尘埃进入光照箱内。
此外,根据药物的性质必要时可设计试验,原料药在溶液或混悬液状态时,或在较宽pH值范围探讨pH值与氧及其他条件应考察对药物稳定性的影响,并研究分解产物的分析方法。创新药物应对分解产物的性质进行必要的分析。冷冻保存的原料药物,应验证其在多次反复冻融条件下产品质量的变化情况。在加速或长期放置条件下已证明某些降解产物并不形成,则可不必再做降解产物检查。
(二)加速试验
此项试验是在加速条件下进行。其目的是通过加速药物的化学或物理变化,探讨药物的稳定性,为制剂设计、包装、运输、贮存提供必要的资料。供试品在温度40℃±2℃、相对湿度75%±5%的条件下放置6个月。所用设备应能控制温度±2℃、相对湿度±5%,并能对真实温度与湿度进行监测。在至少包括初始和末次等的3个时间点(如0个月、3个月、6个月)取样,按稳定性重点考察项目检测。如在25℃±2℃、相对湿度60%±5%条件下进行长期试验,当加速试验6个月中任何时间点的质量发生了显著变化,则应进行中间条件试验。中间条件为30℃±2℃、相对湿度65%±5%,建议的考察时间为12个月,应包括所有的稳定性重点考察项目,检测至少包括初始和末次等的4个时间点(如0个月、6个月、9个月、12个月)。
对温度敏感,预计只能在冰箱中(5℃±3℃)保存的药物,此种药物的加速试验,可在温度 25℃±2℃、相对湿度 60%±5%的条件下进行,时间为6个月。
对拟冷冻贮藏的药物,应对一批样品在 5℃±3℃或25℃±2℃条件下放置适当的时间进行试验,以了解短期偏离标签贮藏条件(如运输或搬运时)对药物的影响。
(三)长期试验
长期试验是在接近药物的实际贮存条件下进行,其目的是为制定药物的有效期提供依据。供试品在温度 25℃±2℃、相对湿度 60%±5%的条件下放置12个月,或在温度 30℃±2℃、相对湿度 65%±5%的条件下放置12个月,这是从我国南方与北方气候的差异考虑的,至于上述两种条件选择哪一种由研究者确定。每3个月取样一次,分别于0个月、3个月、6个月、9个月、12个月取样,按稳定性重点考察项目进行检测。12个月以后,仍需继续考察的,根据产品特性,分别于18个月、24个月、36个月等,取样进行检测。将结果与0个月比较,以确定药物的有效期。由于实验数据的分散性,一般应按95%可信限进行统计分析,得出合理的有效期。如3批统计分析结果差别较小,则取其平均值为有效期;若差别较大,则取其最短的为有效期。如果数据表明测定结果变化很小,说明药物是很稳定的,则不做统计分析。
对拟冷藏贮存的药物,长期试验可在温度 5℃±3℃的条件下放置12个月,按上述时间要求进行检测,12个月以后,仍需按规定继续考察,制订在低温贮存条件下的有效期。
对拟冷冻贮藏的药物,长期试验可在温度 -20℃±5℃的条件下至少放置12个月进行考察。
长期试验采用的温度 25℃±2℃、相对湿度 60%±5%,或温度 30℃±2℃、相对湿度 65%±5%,是根据国际气候带制定的。国际气候带见表1。
表1 国际气候带

①记录温度。
②MKT为平均动力学温度。
③RH为相对湿度。
温带主要有英国、北欧、加拿大、俄罗斯;亚热带有美国、日本、西欧(葡萄牙—希腊);干热带有伊朗、伊拉克、苏丹;湿热带有巴西、加纳、印度尼西亚、尼加拉瓜、菲律宾。中国总体来说属亚热带,部分地区属湿热带,故长期试验采用温度25℃±2℃、相对湿度60%±5%,或温度30℃±2℃、相对湿度65%±5%,与国际协调委员会(ICH)采用条件基本是一致的。
原料药物进行加速试验与长期试验所用包装可采用模拟小桶,但所用材料与封装条件应与大桶一致。
二、药物制剂
药物制剂稳定性研究,首先应查阅原料药物稳定性有关资料,特别了解温度、湿度、光线对原料药物稳定性的影响,并在处方筛选与工艺设计过程中,根据主药与辅料性质,参考原料药物的试验方法,进行影响因素试验、加速试验与长期试验。
(一)影响因素试验
药物制剂进行此项试验的目的是考察制剂处方的合理性与生产工艺及包装条件。供试品用1批进行,将供试品如片剂、胶囊剂、注射剂(注射用无菌粉末如为西林瓶装,不能打开瓶盖,以保持严封的完整性),除去外包装,并根据试验目的和产品特性考虑是否除去内包装,置适宜的开口容器中,进行高温试验、高湿试验与强光照射试验,试验条件、方法、取样时间与原料药相同,重点考察项目见附表。
对于需冷冻保存的中间产物或药物制剂,应验证其在多次反复冻融条件下产品质量的变化情况。
(二)加速试验
此项试验是在加速条件下进行,其目的是通过加速药物制剂的化学或物理变化,探讨药物制剂的稳定性,为处方设计、工艺改进、质量研究、包装改进、运输、贮存提供必要的资料。供试品在温度 40℃±2℃、相对湿度 75%±5%的条件下放置6个月。所用设备应能控制温度 ±2℃、相对湿度 ±5%,并能对真实温度与湿度进行监测。在至少包括初始和末次等的3个时间点(如0个月、3个月、6个月)取样,按稳定性考察项目检测。如在 25℃±2℃、相对湿度60%±5%的条件下进行长期试验,当加速试验6个月中任何时间点的质量发生了显著变化,则应进行中间条件试验。中间条件为 30℃±2℃、相对湿度 65%±5%,建议的考察时间为12个月,应包括所有的稳定性重点考察项目,检测至少包括初始和末次等的4个时间点(如0个月、6个月、9个月、12个月)。溶液剂、混悬剂、乳剂、注射液等含有水性介质的制剂可不要求相对湿度。试验所用设备与原料药物相同。
对温度敏感,预计只能在冰箱(5℃±3℃)内保存使用的药物制剂,此类药物制剂的加速试验,可在温度 25℃±2℃、相对湿度 60%±5%的条件下进行,时间为6个月。
对拟冷冻贮藏的制剂,应对一批样品在 5℃±3℃或 25℃±2℃条件下放置适当的时间进行试验,以了解短期偏离标签贮藏条件(如运输或搬运时)对制剂的影响。
乳剂、混悬剂、软膏剂、乳膏剂、糊剂、凝胶剂、眼膏剂、栓剂、气雾剂、泡腾片及泡腾颗粒宜直接采用温度30℃±2℃、相对湿度65%±5%的条件进行试验,其他要求与上述相同。
对于包装在半透性容器中的药物制剂,例如低密度聚乙烯制备的输液袋、塑料安瓿、眼用制剂容器等,则应在温度40℃±2℃、相对湿度不超过25%RH条件下进行试验。
(三)长期试验
长期试验是在接近药品的实际贮存条件下进行,其目的是为制订药品的有效期提供依据。供试品在温度 25℃±2℃、相对湿度 60%±5%的条件下放置12个月,或在温度 30℃±2℃、相对湿度 65%±5%的条件下放置12个月。至于上述两种条件选择哪一种由研究者确定。每3个月取样一次,即分别于0个月、3个月、6个月、9个月、12个月取样,按稳定性重点考察项目进行检测。12个月以后,仍需继续考察的,分别于18个月、24个月、36个月取样进行检测。将结果与0个月比较以确定药品的有效期。由于实测数据的分散性,一般应按95%可信限进行统计分析,得出合理的有效期。如3批统计分析结果差别较小,则取其平均值为有效期;若差别较大,则取其最短的为有效期。数据表明很稳定的药品,不做统计分析。
对拟冷藏贮存的药品,长期试验可在温度 5℃±3℃的条件下放置12个月,按上述时间要求进行检测,12个月以后,仍需按规定继续考察,制订在低温贮存条件下的有效期。
对拟冷冻贮藏的制剂,长期试验可在温度 -20℃±5℃的条件下至少放置12个月,货架期应根据长期试验放置条件下实际时间的数据而定。
对于包装在半透性容器中的药物制剂,则应在温度 25℃±2℃、相对湿度 40%±5%,或 30℃±2℃、相对湿度 35%±5%的条件进行试验,至于上述两种条件选择哪一种由研究者确定。
对于所有制剂,应充分考虑运输路线、交通工具、距离、时间、条件(温度、湿度、振动情况等)、产品包装(外包装、内包装等)、产品放置和温度监控情况(监控器的数量、位置等)等对产品质量的影响。
此外,有些药物制剂还应考察临用时配制和使用过程中的稳定性。例如,应对配制或稀释后使用、在特殊环境(如高原低压、海洋高盐雾等环境)使用的制剂开展相应的稳定性研究,同时还应对药物的配伍稳定性进行研究,为说明书/标签上的配制、贮藏条件和配制或稀释后的使用期限提供依据。
稳定性重点考察项目
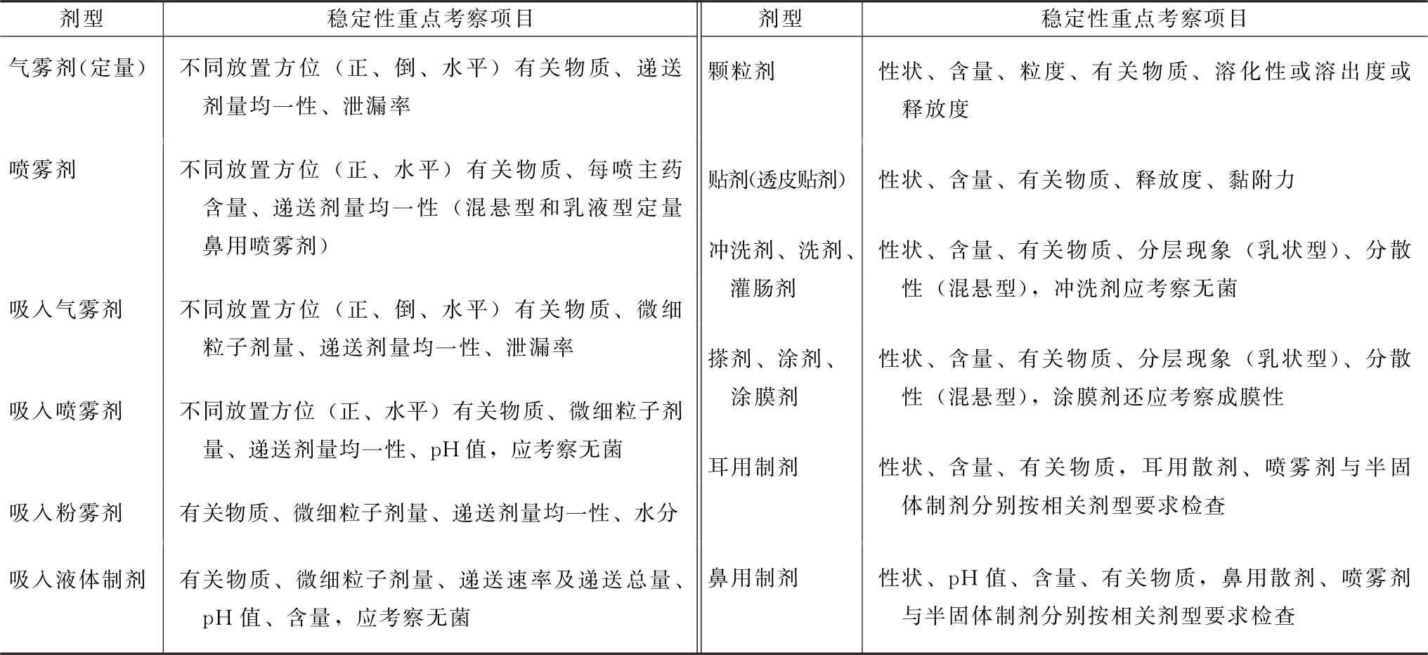
原料药物及主要剂型的重点考察项目见附表,表中未列入的考察项目及剂型,可根据剂型及品种的特点制订。对于缓控释制剂、肠溶制剂等应考察释放度等,微粒制剂应考察粒径、或包封率、或泄漏率等。
附表 原料药物及制剂稳定性重点考察项目参考表

续表

注:有关物质(含降解产物及其他变化所生成的产物)应说明其生成产物的数目及量的变化,如有可能应说明有关物质中何者为原料中的中间体,何者为降解产物,稳定性试验重点考察降解产物。