3405 肽图检查法
本法系采用特定的化学试剂或酶,特异性将蛋白质裂解为肽段,经可靠方法分离和鉴定后与经同法处理的对照品图谱进行对比并判定结果。本法适用于产品放行检验中的鉴别试验、评价生产工艺的批间一致性和生产用细胞基质表达的稳定性;也可用于蛋白变异体的定性分析、二硫键定位、糖基化位点分析、蛋白修饰位点确定等。本法是用于表征蛋白质结构的高特异性鉴别方法,涉及具体品种时应基于其独特的结构特性,建立相应的肽图检查法。
本通则是对肽图检查法建立的常规步骤(供试品预处理、蛋白质特异性裂解、肽段分离和检测、结果分析和判定)、重要参数和验证的基本要求,具体品种的特异性肽图检查法应符合各论的相关要求。
供试品预处理
供试品预处理是为了消除其有关成分(如载体蛋白、赋形剂、稳定剂等)的干扰作用,所进行的必要的浓缩、分离或纯化处理;对于复杂的大分子蛋白,必要时还需进行变性、二硫键还原、游离巯基烷基化保护、亚基分离、甚至去除糖侧链等处理,以消除其高级结构对裂解剂的阻碍作用,并在此基础上去除上述处理过程中引入的变性剂、还原剂、酰化剂等试剂。必要时还需验证经过预处理后待测蛋白质的完整性和(或)回收率。
蛋白质特异性裂解
1.裂解剂的选择
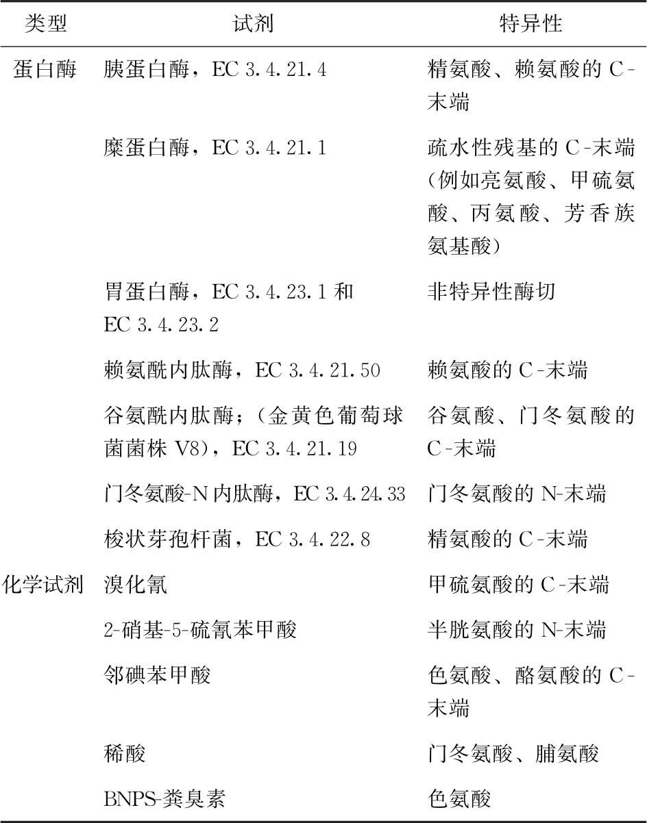
根据供试品蛋白质的结构特性选择特定的裂解方法。常用化学或酶裂解剂及其特异性示例见表1。根据具体品种的特定蛋白质结构特性,也可选择其他裂解剂,或联合使用两种以上裂解剂。
表1 常用裂解剂示例

2.最佳裂解反应条件的建立
对蛋白质裂解效率和重现性产生影响的因素,包括反应体系pH、反应缓冲液、反应温度、反应时间和裂解剂与蛋白样品的比例等,具体如下。
pH值:裂解反应的最适pH值通常由化学或酶裂解剂决定,如以溴化氰作为裂解剂时,需要高酸性环境(例如pH 2的甲酸溶液),以胰蛋白酶作为裂解剂时,最佳pH值为微碱性(如pH 8)。如供试品蛋白质不适于裂解剂的最佳pH值条件时,应进一步研究确定裂解反应体系的pH值。通常裂解反应的pH值在整个反应过程中不得改变。
温度:裂解反应的最适温度通常也取决于裂解剂,如大多数酶在25~37℃之间活性最佳。但酶特异性和活性能够耐受一定程度的温度变化,因此必要时可依据供试品蛋白质的类型调整反应温度,使相关的化学副反应如脱氨、蛋白聚合、变性等最小化。
反应时间:足够的反应时间是获得稳定性高、重现性好的肽图谱的基本条件。如样品足够的条件下,应进行基于时间过程的动态裂解研究,以保证蛋白质特异性裂解完全,使裂解不完全产生的肽段含量降到最低,得到最佳反应时间。通常蛋白酶酶切反应时间在2~30小时,通过加入对肽图谱无干扰的酸或冷冻处理中止反应。
裂解剂用量:应使用足量的裂解剂,以得到在实际操作中比较理想的裂解时间(即2~20小时);同时,应使裂解剂的用量最小化,以避免其对肽图谱产生影响。使用蛋白酶作为裂解剂时,蛋白质与蛋白酶的含量比通常在20∶1~200∶1之间。对于在裂解反应过程中自身不稳定的裂解剂,建议以少量多次的方式分阶段加入。将酶固定在固相支持物上,可提高局部酶浓度并减少蛋白酶自降解。
其他:如蛋白质的最佳反应浓度,可根据实际经验或实验摸索。蛋白质浓度过高会造成蛋白聚集或裂解不完全,浓度过低可能会使后续分离方法不能检测到所有的肽段。裂解反应结束后,反应溶液不应有沉淀现象。
3.肽段分离和检测
根据供试品蛋白质的特性以及后续表征研究目的,建立耐用性强、重现性高的分离方法来检测裂解所得的肽段。肽段分离可采用反相高效液相色谱(RP-HPLC)、离子交换高效液相色谱、疏水相互作用高效液相色谱、毛细管电泳等技术或方法,其中,RP-HPLC法最为常用。
采用RP-HPLC肽图分析方法,应基于供试品蛋白质的特性,选择并确定适宜的色谱柱、溶剂和流动相、洗脱梯度、柱温、流速、进样量和检测波长等。
色谱柱的选择
通常选择孔径为100~300Å、粒径为3~10μm的辛烷基硅烷键合硅胶(C8)或十八烷基硅烷键合硅胶(C18)为填充剂的色谱柱,能够达到满意的分离效果。
流动相的选择
常用流动相为含乙腈的水溶液,根据需要也可采用甲醇或异丙醇代替乙腈作为有机改性试剂,一般选择浓度不超过0.1%的三氟乙酸(TFA)作为离子对试剂;可在流动相中加入酸、碱、盐缓冲液以提高肽段的色谱分离效果。含酸性残基如谷氨酸和门冬氨酸的多肽在pH 3.0~5.0范围内分离效果可增强,因此,使用含磷酸盐的缓冲流动相体系可增加pH条件选择性。缓冲液pH值在2~7范围内的磷酸钠或磷酸钾、醋酸铵、磷酸溶液也可与乙腈一同使用进行梯度洗脱。肽图分离通常使用梯度洗脱体系,可根据需要选择适宜的梯度类型,对于难分离的复杂肽段混合物,可选择使用变化较缓和的梯度进行分离,方法开发中应优化梯度以获得理想的图谱。通常不建议使用等度洗脱体系,如需使用,应避免采用轻微改变组分比例或pH值就会显著影响肽段峰保留时间的流动相。流速范围通常为0.1~2.0ml/min。同时,还应控制色谱柱温度,以保证良好的重现性,并提高分离度。
检测器的选择
肽图检查法用于常规鉴别试验,肽段通过色谱柱分离后,通常采用紫外(UV)检测器在波长200~230nm范围内检测,最常用的检测波长是214nm。由于通过紫外(UV)检测的方法不能获得肽段的结构信息,需要时,应采用适宜方法如质谱法对各色谱峰对应的肽段进行定性,确定特征肽段并在肽图谱中进行归属,以支持该方法的常规紫外鉴别应用。如肽图鉴别中规定使用质谱检测器进行肽段检测,流动相可采用挥发性酸或盐以提高与质谱检测器的相容性。TFA对质谱检测器有离子抑制作用,从而降低糖基化肽段的离子化效率,可采用甲酸、乙酸代替或与之联合使用降低离子抑制现象。
4.结果分析和判定
对照品
肽图分析使用的对照品,应与供试品蛋白质经相同方法处理。对照品资料应提供典型肽图谱信息。
系统适用性要求
应建立系统适用性要求,可选择以下列举的参数或其他适宜的参数进行设定。
分离度要求:可规定特征肽段之间的分离度要求。也可通过采用设置色谱峰参数要求的方式间接规定肽段分离度,如特征峰的最大峰宽、拖尾因子等。
特征肽段峰要求:应规定一个或多个特征肽段峰面积占总峰面积的比例。
裂解反应效果:色谱图中不得存在未酶切的完整蛋白色谱峰,或对未酶切的完整蛋白色谱峰峰面积比例进行规定。
混合样品肽图:可将供试品蛋白质溶液与对照品溶液等体积混合后进行肽图裂解分析,将混合样品肽图谱中特征肽段峰与对照品肽图谱中相应肽段峰进行比较,对其保留时间、峰面积或对称性进行规定。
对照反应:裂解反应应设立足够的对照进行平行反应,包括除供试品外,将加入的所有裂解反应试剂分别设立阴性对照,以及加入蛋白样品但不加裂解剂的对照等,以排除蛋白酶自身降解干扰以及确认蛋白质是否裂解完全。
结果判定:供试品的肽图谱应与对照品图谱一致。
第一法 胰蛋白酶裂解-反相高效液相色谱法
照高效液相色谱法(通则0512)测定。
色谱条件 以蛋白质与多肽分析用辛烷基硅烷键合硅胶或十八烷基硅烷键合硅胶为填充剂;柱温为30℃±5℃,对照品与供试品保存温度为2~8℃;以0.1%三氟乙酸的水溶液为流动相A液,以0.1%三氟乙酸的乙腈溶液为流动相B液,流速为每分钟1ml,梯度洗脱70分钟(A液从100%~30%,B液从0~70%),检测波长为214nm。
检查法 取供试品溶液及对照品溶液(均为每1ml中含1mg的溶液,如供试品和对照品浓度不够,则应浓缩至相应的浓度),分别用1%碳酸氢铵溶液充分透析,按1∶50(mg/mg)加入胰蛋白酶溶液[取甲苯磺酰苯丙氨酰氯甲酮处理过的(或序列分析纯)胰蛋白酶适量,加1%碳酸氢铵溶液溶解,制成每1ml中含0.1mg的溶液]到供试品溶液与对照品溶液中,于37℃保温16~24小时后,按1∶10加入50%醋酸溶液,以每分钟10 000转离心5分钟(或用0.45μm滤膜滤过),精密量取上清液100μl,分别注入液相色谱仪,梯度洗脱,记录色谱图。将供试品溶液的图谱与对照品溶液的图谱进行比较,即得。
第二法 溴化氰裂解法
检查法 取供试品与对照品适量(约相当于蛋白质50μg),用水透析16小时,冷冻干燥,加溴化氰裂解液[称取溴化氰0.3g,加甲酸(70→100)1ml使溶解]20μl溶解,室温放置24小时,裂解物加水180μl,再冷冻干燥。冻干的裂解物用水复溶至适当浓度。照SDS-聚丙烯酰胺凝胶电泳法(通则0541第五法)(胶浓度20%)进行电泳,用银染法染色。
将供试品图谱与对照品图谱进行比较,即得。