0512 高效液相色谱法
高效液相色谱法系采用高压输液泵将规定的流动相泵入装有填充剂的色谱柱,对供试品进行分离测定的色谱方法。注入的供试品溶液,由流动相带入色谱柱内,供试品溶液中各组分在柱内被分离,并进入检测器而被检测,由数据处理系统记录和处理色谱信号。
1.对仪器的一般要求和色谱条件
高效液相色谱仪由高压输液泵、进样器、柱温箱(色谱柱)、检测器和数据处理系统组成。色谱柱内径一般为2.1~4.6mm,填充剂粒径约为2~10μm。超高效液相色谱仪是耐超高压、小进样量、低死体积、高灵敏度检测的高效液相色谱仪。
(1)色谱柱
反相色谱柱:以键合非极性基团的载体为填充剂填充而成的色谱柱。常见的载体有硅胶、聚合物复合硅胶和聚合物等;常用的填充剂有十八烷基硅烷键合硅胶、辛基硅烷键合硅胶和苯基硅烷键合硅胶等。
正相色谱柱:用硅胶或键合极性基团的硅胶填充而成的色谱柱。常见的填充剂有硅胶、氨基键合硅胶和氰基键合硅胶等。氨基键合硅胶和氰基键合硅胶也可用作反相色谱。
离子交换色谱柱:用离子交换填充剂填充而成的色谱柱。有阳离子交换色谱柱和阴离子交换色谱柱。
手性分离色谱柱:用手性填充剂填充而成的色谱柱。
色谱柱的内径与长度,填充剂的形状、粒径与粒径分布、孔径、表面积、键合基团的表面覆盖度、载体表面基团残留量,填充的致密与均匀程度等均影响色谱柱的性能,应根据被分离物质的性质来选择合适的色谱柱。
温度会影响分离效果,品种正文中未指明色谱柱温度时系指室温,应注意室温变化的影响。为改善分离效果可通过适当调整柱温箱温度来控制柱温。
残余硅羟基未封闭的硅胶色谱柱,流动相pH值一般应在2~8之间。烷基硅烷带有立体侧链保护或残余硅羟基已封闭的硅胶、聚合物复合硅胶或聚合物色谱柱可耐受更宽pH值范围的流动相,可采用pH值小于2或大于8的流动相。
(2)检测器 最常用的检测器为紫外-可见分光检测器,包括二极管阵列检测器。其他常见的检测器有荧光检测器、蒸发光散射检测器、电雾式检测器、示差折光检测器、电化学检测器和质谱检测器等。
紫外-可见分光检测器、荧光检测器、电化学检测器为选择性检测器,其响应值不仅与被测物质的质量有关,还与其结构有关;蒸发光散射检测器、电雾式检测器和示差折光检测器为通用检测器,对所有物质均有响应;结构相似的物质在蒸发光散射检测器和电雾式检测器的响应值几乎仅与被测物质的质量有关。
紫外-可见分光检测器、荧光检测器、电化学检测器和示差折光检测器的响应值与被测物质的质量在一定范围内呈线性关系;蒸发光散射检测器的响应值与被测物质的质量通常呈指数关系,一般需经对数转换;电雾式检测器的响应值与被测物质的质量通常呈非线性关系,一般需经对数转换或用二次函数计算,但在较小质量范围内可基本呈线性。
不同的检测器,对流动相的要求不同。紫外-可见分光检测器所用流动相应符合紫外-可见分光光度法(通则0401)项下对溶剂的要求;采用低波长检测时,还应考虑有机溶剂的截止使用波长。蒸发光散射检测器、电雾式检测器和质谱检测器不得使用含非挥发性成分的流动相。
(3)流动相 反相色谱的流动相常用甲醇-水系统或乙腈-水系统,用紫外末端波长检测时,宜选用乙腈-水系统。流动相中如需使用缓冲溶液,应尽可能使用低浓度缓冲盐。用十八烷基硅烷键合硅胶色谱柱时,流动相中有机溶剂一般应不低于5%,否则易导致柱效下降和色谱系统不稳定。
正相色谱的流动相常用两种或两种以上的有机溶剂,如二氯甲烷和正己烷等。
流动相泵入液相色谱仪的方式(又称洗脱方式)可分为两种:一种是等度洗脱,另一种是梯度洗脱。用梯度洗脱分离时,梯度洗脱程序,包括运行时间和流动相在不同时间的成分比例,通常以表格的形式在品种项下规定。
(4)色谱参数调整 品种正文项下规定的色谱条件(参数),除填充剂种类、流动相组分、检测器类型不得改变外,其余如色谱柱内径与长度、填充剂粒径、流动相流速、流动相组分比例、柱温、进样量、检测器灵敏度等,均可适当调整。
若需使用小粒径(约2μm)填充剂和小内径(约2.1mm)色谱柱或表面多孔填充剂以提高分离度或缩短分析时间,输液泵的性能、进样体积、检测池体积和系统的死体积等必须与之匹配。
色谱参数允许调整范围见表1。
表1 色谱参数允许调整范围

续表

注:F1为调整前原规定流速;F2为调整后流速;dc1为调整前原规定色谱柱的内径;dc2为调整后色谱柱的内径;dp1为调整前原规定色谱柱的粒径;dp2为调整后色谱柱的粒径;Vinj1为调整前原规定进样体积;Vinj2为调整后进样体积;L1为调整前原规定色谱柱柱长;L2为调整后色谱柱柱长;tR为峰保留时间;Wh/2为峰半高峰宽。
可通过相关软件计算上表中流速、进样体积和梯度洗脱程序的调整范围,并根据色谱峰分离情况进行微调。
调整后,系统适用性应符合要求,且色谱峰出峰顺序不变。通常,较小的填充剂粒径需增加线速度,较大的填充剂粒径需降低线速度,在按上表调整流速时,要注意仪器的压力限值。若减小进样体积,应保证检测限和峰面积的重复性;若增加进样体积,应使分离度和线性关系仍满足要求。
对于梯度洗脱,柱尺寸(柱长和柱内径)改变导致柱体积改变,会影响控制选择性的梯度洗脱体积。可通过调整梯度洗脱体积使其与柱体积成比例。由于梯度洗脱体积是梯度时间(tG)和流速(F)的乘积,因此需要对每个梯度段的梯度时间进行调整,以保持梯度洗脱体积与柱体积的比值恒定。由原来的梯度时间(tG1)、流速、柱长和柱内径,按下式计算新的梯度时间(tG2)。

梯度洗脱条件的调整可分步进行:(1)根据L/dp调整柱长和粒径;(2)根据粒径大小和柱内径的变化调整流速;(3)根据柱长、柱内径和流速的变化,调整每个梯度段的梯度时间。
调整梯度洗脱色谱参数时应比调整等度洗脱色谱参数时更加谨慎,因为此调整可能会使某些峰位置变化,造成峰识别错误,或者与其他峰重叠。如梯度微调后仍不能满足系统适用性要求,通常应考虑滞留体积的缘故或更换色谱柱。
滞留体积(dwell volume,用D或VD表示),也称为梯度延迟体积,是指从流动相混合点至柱入口之间的体积。梯度洗脱时,所采用设备的配置可显著地影响方法所述的分离度、保留时间和相对保留时间。如果发生这种情况,可归因于过大的滞留体积。因此,应考虑方法开发时的系统与实际使用系统之间滞留体积的差异,在开始梯度程序前增加一个等度平衡阶段,通过调整等度阶段时间来调整梯度时间点,以与所使用的分析设备相适应。如在品种项下给出了方法开发时所用的滞留体积,则原梯度表中所述的时间点(t,min)可用按下式计算的调整后时间点(tc,min)代替:

式中 D为实际使用的分析设备的滞留体积,ml;
D0为方法开发时分析设备的滞留体积,ml;
F为流速,ml/min。
如验证证明分析方法应用时不需等度平衡,则可省略这一等度阶段。
应评价色谱参数调整对分离和检测效果的影响,必要时对调整色谱参数后的方法进行确认。多个参数的调整将对系统性能产生累积影响,需要作适当的风险评估。
对于组分或基质特别复杂的体系,如中药分析方法,进行其色谱参数调整时应特别谨慎。
若调整超出表中规定的范围或品种项下规定的范围,被认为是对方法的修改,需要进行充分的方法学验证。
当对调整色谱条件后的测定结果产生异议时,应以品种项下规定的色谱条件的测定结果为准。
在品种项下一般不宜指定或推荐色谱柱的品牌,但可规定色谱柱的填充剂(固定相)种类(如键合相,是否改性、封端等)、粒径、孔径,色谱柱的柱长和/或柱内径;当耐用性试验证明必须使用特定牌号的色谱柱方能满足分离要求时,可在该品种正文项下注明。
(5)溶液制备 为减少溶剂峰和色谱峰的畸变,制备供试品溶液和参比物质溶液可用流动相(或梯度起始比例流动相组成)作为溶剂;为提高供试品中待测成分与参比物质的保留时间和峰面积响应的一致性,制备供试品溶液和参比物质溶液的溶剂组成尽可能保持一致。如供试品和/或参比物质在流动相中的溶解性不够,可先用流动相组成中具溶解能力的某一溶剂或其他适宜溶剂制备供试品或/和参比物质贮备液,再将贮备液用流动相(或梯度起始比例流动相组成)或其他适宜溶剂稀释到测试的浓度。
在测试序列中,应取制备溶液的溶剂和/或稀释剂进样以确认其是否对待测物质峰有干扰。
对于含量测定,单点对照法定量用供试品溶液与对照品溶液浓度应相同或相近,确保在分析方法线性范围内,并有足够的精密度。
对于限度检测,如有关物质检测,除另有规定外,供试品溶液浓度应保证能准确检测限度最低的杂质,对照溶液或对照品溶液浓度应与所关注的限度浓度相当。
2.系统适用性试验
色谱系统的适用性试验参数通常包括但不限于理论板数、分离度或峰谷比、灵敏度、拖尾因子和重复性等。
按各品种正文项下要求,对色谱系统进行适用性试验,必要时,可对色谱系统进行适当调整,以符合要求。
(1)色谱柱的理论板数(n) 用于评价色谱柱的效能。由于不同物质在同一色谱柱上的色谱行为不同,采用理论板数作为衡量色谱柱效能的指标时,应指明测定物质,一般为待测物质或内标物质的理论板数。
在规定的色谱条件下,注入供试品溶液或各品种项下规定的内标物质溶液,记录色谱图,量出供试品主成分色谱峰或内标物质色谱峰的保留时间tR和峰宽(W)或半高峰宽(Wh/2),按n=16(tR/W)2或n=5.54(tR/Wh/2)2计算色谱柱的理论板数。tR、W、Wh/2可用时间或长度计(下同),但应取相同计量单位。
(2)分离度(RS) 用于评价待测物质与被分离物质之间的分离程度,是衡量色谱系统分离效能的关键指标。可以通过测定待测物质与已知杂质的分离度,也可以通过测定待测物质与某一指标性成分(内标物质或其他难分离物质)的分离度,或将供试品或对照品用适当的方法降解,通过测定待测物质与某一降解产物的分离度,对色谱系统分离效能进行评价与调整。
无论是定性分析还是定量测定,均要求待测物质与内标物质或特定的杂质及其他杂质色谱峰之间有较好的分离度。除另有规定外,待测物质色谱峰与相邻色谱峰之间的分离度应不小于1.5。分离度的计算公式为:

式中
为相邻两色谱峰中后一峰的保留时间;
为相邻两色谱峰中前一峰的保留时间;
W1、W2及Wh/2,1、Wh/2,2分别为此相邻两色谱峰的峰宽及半高峰宽,见图1。

图1 峰宽与半高峰宽计算示意图
当对测定结果有异议时,色谱柱的理论板数(n)和分离度(RS)应以半高峰宽(Wh/2)的计算结果为准。
(3)峰谷比 若待测物质峰与相邻峰之间未达到基线分离,峰谷比(p/v)可作为系统适用性试验参数。图2为部分分离的两个色谱峰的示意图,峰谷比计算公式为:

图2 峰谷比值计算示意图

式中 Hp为小峰平行外推基线的高度;
Hv为小峰和大峰间曲线最低点平行外推基线的高度。
根据对相邻峰互相干扰程度的评价和测量准确度的要求,确定峰谷比可接受值,并在品种项下规定。
(4)灵敏度 信噪比(S/N)用于定义系统的灵敏度,按下式计算:

在使用规定的参比溶液获得的色谱图中,H为从目标峰最大值到基线信号的峰高,基线外延距离至少为目标峰半高峰宽的5倍,见图3中a所示色谱图;h为使用空白溶液在参比溶液目标峰至少5倍半高峰宽范围内观察到的噪声幅度,见图3中b所示色谱图,如可能,这一范围应平均分布在目标峰的两侧。

图3 信噪比计算示意图
通常,定量限的信噪比应不小于10,检测限的信噪比应不小于3。系统适用性试验中可以设置灵敏度试验溶液来评价色谱系统检测低含量成分的能力。
(5)拖尾因子(T) 用于评价色谱峰的对称性。拖尾因子计算公式为:

式中 W0.05h为5%峰高处的峰宽;
d1为峰顶在5%峰高处横坐标平行线的投影点至峰前沿与此平行线交点的距离,见图4。

图4 拖尾因子计算示意图
除另有规定外,在检查和含量测定项下,以峰面积作定量参数时,T值应在0.8~1.8之间;以峰高作定量参数时,T值应在0.95~1.05之间。
以峰面积作定量参数时,一般的峰拖尾或前伸不会影响峰面积积分,但严重拖尾会影响基线和色谱峰起止的判断和峰面积积分的准确性,此时应在品种正文项下对拖尾因子予以规定。
(6)重复性 用于评价色谱系统连续进样时响应值的重复性能。除另有规定外,通常取各品种项下的对照品溶液或其他溶液,重复进样5次,其峰响应测量值(或内标比值或其校正因子)的相对标准偏差应不大于2.0%,如品种项下规定相对标准偏差大于2.0%,则以重复进样6次的数据计算。以满足检测所需的精密度要求为前提,视进样溶液的浓度和/或体积、色谱峰响应和分析方法所能达到的精度水平等,对相对标准偏差的要求可适当放宽或收紧,并在品种项下予以规定。
(7)其他参数 保留时间和相对保留时间常用于评价系统适用性,如在品种项下列出但未明确为系统适用性要求,则仅作为一种参考。实验得到的相对保留时间与品种项下规定值间的差异应为多少,尚无适用的可接受标准。
对于复杂体系,如适用,可在品种项下附对照图谱,通过供试品图谱与对照图谱的比对来评价系统适用性。
系统适用性试验参数及其可接受标准,应根据方法开发、验证研究,特别是耐用性试验结果予以确定,并在品种项下进行合理描述。如品种项下描述的系统适用性试验及其可接受标准与本通则的描述不同,则以品种项下描述为准。
除另有规定外,用于定量分析时,峰响应重复性试验应满足本通则的要求。在整个分析过程中,色谱系统应满足所规定的系统适用性要求,否则实验结果将不被接受。
3.测定法
3.1 定性分析
常用的定性分析方法主要有但不限于以下方法。
(1)利用保留时间定性 保留时间(retention time,tR)定义为被分离组分从进样到柱后出现该组分最大响应值时的时间,也即从进样到出现某组分色谱峰的顶点为止所经历的时间,常以分钟(min)为时间单位,用于反映被分离的组分在性质上的差异。通常以在相同的色谱条件下待测成分的保留时间与对照品的保留时间是否一致作为待测成分鉴别的依据。
在相同的色谱条件下,待测成分的保留时间与对照品的保留时间应无显著性差异;两个保留时间不同的色谱峰归属于不同化合物,但两个保留时间一致的色谱峰有时未必可归属为同一化合物,在作未知物定性分析时应特别注意。
若改变流动相组成或更换色谱柱的种类,待测成分的保留时间仍与对照品的保留时间一致,可进一步证实待测成分与对照品为同一化合物。
当待测成分(保留时间tR, 1)无对照品时,可将样品中的另一成分或在样品中加入另一成分作为参比物(保留时间tR, 2),采用相对保留时间(RRT)作为定性(或定位)的方法。在品种项下,除另有规定外,相对保留时间通常是指待测成分保留时间相对于主成分保留时间的比值,以未扣除死时间的非调整保留时间按下式计算。

若需以扣除死时间的调整保留时间计算,应在品种项下予以注明。
(2)利用光谱相似度定性 化合物的全波长扫描所得的紫外-可见吸收光谱能够提供一些有价值的定性信息。待测成分的光谱与对照品的光谱相似程度可用于辅助定性分析。二极管阵列检测器开启一定波长范围的扫描功能时,可以获得更多的信息,包括色谱信号、时间、波长的三维色谱光谱图,既可用于辅助鉴别,还可用于峰纯度分析。
同样应注意,两个光谱不同的色谱峰表征了不同化合物,但两个光谱相似的色谱峰未必可归属为同一化合物。
(3)利用质谱检测器提供的质谱信息定性 利用质谱检测器提供的与色谱峰对应化合物的分子质量和结构的信息进行鉴别,相比于仅利用保留时间或保留时间结合光谱相似性进行鉴别,可获得更多的、更可靠的信息,不仅可用于已知物的鉴别,还可提供未知化合物的结构信息(通则0431)。
3.2 定量分析
(1)内标法 按品种正文项下的规定,精密称(量)取对照品和内标物质,分别配制成溶液,精密量取各适量,混合配制成校正因子测定用的对照品溶液;精密量取适量,进样,记录色谱图。测量对照品和内标物质的峰响应(峰面积或峰高),按下式计算校正因子:

式中 AS为内标物质的峰响应;
AR为对照品的峰响应;
cS为内标物质的浓度;
cR为对照品的浓度。
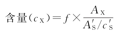
再精密量取该品种项下含有内标物质的供试品溶液适量,进样,记录色谱图,测量供试品中待测成分和内标物质的峰响应,按下式计算含量:

式中 AX为供试品的峰响应;
cX为供试品的浓度;
为内标物质的峰响应;
为内标物质的浓度;
f为内标法校正因子。
采用内标法,可避免因样品前处理和进样体积误差对测定结果的影响。
(2)外标法 按各品种项下的规定,精密称(量)取对照品和供试品,配制成溶液,精密量取各适量,进样,记录色谱图,测量对照品溶液和供试品溶液中待测物质的峰响应(峰面积或峰高),按下式计算含量:

式中各符号意义同上。
(3)加校正因子的对照法 测定杂质含量时,可采用加校正因子的对照法,其中取供试品溶液稀释作为对照溶液并加校正因子的方法通常被称为加校正因子的主成分自身对照法。这里定义的校正因子是指单位质量参比物质(包括内标)的色谱响应与单位质量待测物的色谱响应的比值,即用参比物质的色谱响应校正待测物质的色谱响应。需作校正计算的杂质,通常以主成分为参比,也可以供试品中存在的已知杂质或加入的另一成分为参比。
在建立方法时,按各品种项下的规定,精密称(量)取待测物对照品和参比物质对照品各适量,配制待测杂质校正因子的溶液,进样,记录色谱图,按下式计算待测杂质的校正因子。

式中 cA为待测物的浓度;
AA为待测物的色谱峰响应;
cB为参比物质的浓度;
AB为参比物质的色谱峰响应。
也可精密称(量)取参比物质对照品和杂质对照品各适量,分别配制成不同浓度的溶液,精密量取各适量,进样,记录色谱图,绘制参比物质浓度和杂质浓度对其峰面积的回归曲线,以参比物质回归直线斜率与杂质回归直线斜率的比计算校正因子。
校正因子可直接载入各品种项下,用于校正杂质的实测峰面积,采用相对于参比物质的保留时间定位,其数值一并载入各品种项下。
以主成分作为参比物质测定杂质含量时,按各品种项下规定的杂质限度,将供试品溶液稀释成与杂质限度相当的溶液,作为对照溶液(或取主成分对照品配制成与杂质限度相当的溶液,作为对照品溶液),精密量取适量,进样,记录色谱图。除另有规定外,通常含量低于0.5%的杂质,峰面积测量值的相对标准偏差(RSD)应小于10%;含量在0.5%~2%的杂质,峰面积测量值的RSD应小于5%;含量大于2%的杂质,峰面积测量值的RSD应小于2%。再精密量取供试品溶液适量,进样。除另有规定外,供试品溶液的色谱图记录时间,应为主成分色谱峰保留时间的2倍,测量供试品溶液色谱图上各杂质的峰面积,分别乘以相应的校正因子后与对照(或对照品)溶液主成分的峰面积比较,计算各杂质含量。
加校正因子的对照法不仅可用于杂质测定,也用于多组分中某些组分的含量测定。
(4)不加校正因子的对照法 测定杂质含量时,若无法获得待测杂质的校正因子,或校正因子对赋值准确性的影响可以忽略,也可采用不加校正因子的对照法,其中取供试品溶液稀释作为对照溶液但不加校正因子的方法通常被称为不加校正因子的主成分自身对照法。同上述(3)法选择参比物质,配制对照(或对照品)溶液、进样和计算峰面积的相对标准偏差后,再精密量取供试品溶液适量,进样。除另有规定外,供试品溶液的色谱图记录时间应为主成分色谱峰保留时间的2倍,测量供试品溶液色谱图上各杂质的峰面积并与对照(或对照品)溶液主成分的峰面积比较,依法计算杂质含量。
(5)面积归一化法 按各品种项下的规定,配制供试品溶液,取一定量进样,记录色谱图。测量各色谱峰面积和色谱图上除溶剂峰、试剂峰、样品基质带入峰以外的总色谱峰面积,计算各色谱峰面积占总峰面积的百分率。峰面积归一化法一般不宜用于微量杂质的检查。
(6)校正曲线法 对于复杂药物体系中的成分和/或待测成分量在较大范围变化的含量测定,可采用校正曲线法。校正曲线法可分为外标法和内标法。
①外标校正曲线法:精密称取对照品(或工作对照品)适量,或精密量取对照品储备液适量,配制成不同浓度的系列溶液,精密量取系列溶液各适量,进样,记录色谱图,测量峰响应,用峰响应(或经转换)对浓度绘制校正曲线,通过最小二乘法计算出回归曲线方程。在相同的色谱条件下,再精密量取供试品溶液适量,进样,记录色谱图,测量供试品溶液中待测成分的峰响应,由待测成分的峰响应(或经转换)和回归曲线方程确定供试品溶液中待测成分的量。
②内标校正曲线法:精密称取对照品(或工作对照品)适量,或精密量取对照品储备液适量,与精密量取的内标溶液混合,配制成含等量内标物的不同浓度待测成分的系列溶液,精密量取系列溶液各适量,进样,记录色谱图,测量待测成分和内标物的峰响应比值,用峰响应比值(或经转换)对待测成分浓度绘制校正曲线,通过最小二乘法计算出回归曲线方程。在相同的色谱条件下,再精密量取加有与对照品系列溶液相同量内标物的供试品溶液,进样,记录色谱图,测量供试品溶液中待测成分和内标物的色谱峰响应比值,由待测成分的峰响应比值(或经转换)和回归曲线方程确定供试品溶液中待测成分的量。
如适用,也可使用其他方法如标准加入法、内插法等,并在品种正文项下注明。
4.多维液相色谱
多维液相色谱又称为色谱/色谱联用技术,是采用匹配的接口将不同分离性能或特点的色谱连接起来,第一级色谱中未分离或需分离富集的组分由接口转移到第二级色谱中,第二级色谱仍未分离或需分离富集的组分,也可以继续通过接口转移到第三级色谱中。理论上,可以通过接口将任意级色谱串联或并联起来,直至混合物样品中所有难分离、需富集的组分都得到分离或富集。但实际上,一般只要选用两级合适的色谱联用就可以满足对绝大多数难分离混合物样品的分离或富集要求。因此,一般的色谱/色谱联用都是二级,即二维液相色谱。
在二维色谱的术语中,1D和2D分别指一维和二维;而1D和2D则分别代表第一维和第二维。二维液相色谱可以分为差异显著的两种主要类型:中心切割式二维色谱(heart-cutting mode two-dimensional chromatography)和全二维色谱(comprehensive two-dimensional chromatography)。中心切割式二维色谱是通过接口将前一级色谱中某一(些)组分传递到后一级色谱中继续分离,一般用LC-LC(也可用LC+LC)表示;全二维色谱是通过接口将前一级色谱中的全部组分连续地传递到后一级色谱中进行分离,一般用LC×LC表示。此外,这两种类型下还有若干子类,包括多中心切割2D-LC(mLC-LC)和选择性全二维色谱(sLC×LC)。
LC-LC或LC×LC两种二维色谱可以是相同的分离模式和类型,也可以是不同的分离模式和类型。接口技术是实现二维色谱分离的关键之一,原则上,只要有匹配的接口,任何模式和类型的色谱都可以联用。
同一维色谱,二维色谱也可以与质谱、红外和核磁共振等联用。