首页
查药典
登录
药材和饮片标准
上海市中药饮片炮制规范
2008
七叶一枝花
九节菖蒲
了哥王
人参
八角莲
三七
三棱
千斤拔
千年健
土牛膝
土贝母
土茯苓
大黄
大蓟根
小黄花菜根
山豆根
山柰
山药
山慈菇
山楂根
川乌
川牛膝
川贝母
川芎
广姜黄
干姜
马兰根
丹参
乌药
升麻
天冬
天花粉
天南星
天麻
天葵子
太子参
巴戟天
木香
毛冬青
水杨梅根
片姜黄
牛膝
仙茅
北沙参
半夏
玄参
玉竹
甘松
甘草
甘遂
生姜
白及
白头翁
白术
白芍
白芷
白河车
白茄根
白茅根
白前
白药子
白蔹
白薇
石菖蒲
龙胆
伊贝母
关白附
地枯蒌
地黄
地榆
延胡索
当归
当归尾
当归身
朱砂根
百合
百部
竹节参
红大戟
红木香
红参
红景天
羊乳根
羊蹄根
西洋参
防己
防风
两面针
何首乌
岗稔根
羌活
芦根
苍术
苎麻根
赤芍
附子
麦冬
远志
刺五加
明党参
板蓝根
泽泻
狗脊
知母
苦甘草
苦参
茅莓根
虎杖
贯众
郁金
金果榄
金荞麦
金雀根
金樱子果
细辛
软柴胡
前胡
南沙参
威灵仙
枸杞根
独活
禹白附
禹州漏芦
穿山龙
穿破石
胡黄连
胡颓子根
茜草
茶树根
草乌
草石蚕
香附
骨碎补
党参
凌霄根
射干
徐长卿
拳参
柴胡
桃树根
桑树根
桔梗
浙贝母
海芋
狼毒
珠子参
秦艽
粉沙参
粉萆薢
粉葛
臭梧桐根
莪术
铁包金
铁扁担
高丽红参
高良姜
商陆
常山
排草
猫人参
猫爪草
续断
绵萆薢
菝葜
蛇六谷
野蔷薇根
银柴胡
麻黄根
黄芩
黄芪
黄连
黄药子
黄精
紫草
紫菀
萱草根
葛根
墓回头
蒲包草根
雷公藤
蜘蛛香
酸模
薏苡根
薤白
藁本
藕节
藤梨根
糯稻根
八角茴香
刀豆
刀豆壳
万年青子
千金子
大风子
大豆卷
大枣
大腹毛
女贞子
小茴香
山茱萸
山楂
川楝子
广天仙子
马钱子
马兜铃
马蔺子
乌梅
五味子
六轴子
凤眼草
分心木
化橘红
天竹子
天浆壳
巴豆
无花果
木瓜
木蝴蝶
木鳖子
水红花子
火麻仁
牛蒡子
王不留行
车前子
丝瓜子
丝瓜络
冬瓜子
冬瓜皮
功劳子
北瓜
巨胜子
母丁香
瓜蒌子
瓜蒌皮
白平子
白苏子
白果
白茄子
白扁豆
白扁豆衣
石榴皮
龙眼肉
亚麻子
光明子
决明子
吕宋果
地肤子
红曲
红豆蔻
肉豆蔻
肉豆蔻花
肉桂子
西瓜皮
西青果
西砂壳
阳春砂壳
佛手
吴茱萸
杧果核
沙苑子
皂荚
皂荚子
芡实
芥子
芦子
芫荽子
花生衣
花椒
花椒目
芸苔子
苍耳子
补骨脂
诃子
豆蔻
豆蔻壳
赤小豆
连翘
连翘心
陈皮
麦芽
使君子
建栀
松子仁
枣儿槟榔肉
罗汉果
肥皂子
苘麻子
苦瓜干
苦石莲子
苦杏仁
茄蒂
郁李仁
金葫芦
金樱子
青皮
青果核
青葙子
南五味子
南瓜子
南瓜蒂
南烛子
南葶苈子
南鹤虱
急性子
枳壳
枳实
枳椇子
枸杞子
枸橘梨
柏子仁
柿蒂
栀子
牵牛子
砂仁
秋葵子
胖大海
胡芦巴
胡椒
茭白子
茺蔚子
草豆蔻
草果
荔枝核
荜茇
荜澄茄
荞麦
韭菜子
香豆豉
香橼
鸦胆子
娑罗子
核桃仁
桂花子
桃仁
桑椹
梧桐子
浮小麦
益智
秫米
莱菔子
莲子
莲子心
莲房
莳萝子
预知子
曼陀罗子
望江南
淮小麦
猪牙皂
甜瓜子
甜瓜蒂
甜石莲
绿豆
绿豆衣
菟丝子
蛇床子
野料豆
银花子
黄荆子
朝天子
棉花子
棕榈子
楮实子
紫苏子
葫芦壳
黑大豆
黑芝麻
黑枣
蒲种壳
蒲葵子
蒺藜
蓖麻子
路路通
锦灯笼
榧子
槟榔
罂粟壳
蔓荆子
酸枣仁
樟梨子
樱桃核
瘪桃干
稻芽
蕤仁
橘红
橘络
橘核
薏苡仁
薜荔果
穞豆衣
覆盆子
一枝黄花
丁癸草
七星草
千里光
大金牛草
大青草
大狼把草
大蓟
小金牛草
小青草
小蓟
山药藤
广陵香
广藿香
马齿苋
马蹄金
马鞭草
乌韭
乌蔹莓
天仙藤
天名精
天青地白草
天胡荽
天葵草
木贼
水线草
水苦荬
水蜈蚣
牛筋草
瓦松
车前草
仙桃草
仙鹤草
半边莲
半枝莲
对坐草
田字草
田皂角
白毛夏枯草
白花蛇舌草
石上柏
石见穿
石仙桃
石打穿
龙须草
龙葵
农吉利
刘寄奴
地耳草
地锦草
寻骨风
灯笼草
灰藋草
百蕊草
竹叶地丁草
红旱莲草
老鹳草
西小草
过山龙
阴地蕨
伸筋草
佛耳草
杏香兔儿风
杜衡
牡蒿
芫荽草
苍耳草
苏败酱
连钱草
鸡骨草
鸡眼草
佩兰
卷柏
垂盆草
岩柏
河白草
泽兰
泽漆
狗舌草
狗尾草
肺形草
苘麻
虎耳草
金枪草
金沸草
秋蒿
鱼腥草
肿节风
点地梅
省头草
穿心莲
绒线草
绞股蓝
茵陈
荆芥
荔枝草
荠菜花
香薷
凉粉草
浮萍
海金沙藤
益母草
积雪草
通天草
铁扫帚
铁苋菜
铃茵陈
鸭脚草
鸭跖草
剪刀草
婆婆针
淡竹叶
淫羊藿
猪殃殃
盒子草
萝藦藤
蛇莓
鹿茸草
鹿衔草
麻黄
景天三七
童子益母草
紫花地丁
萹蓄
葎草
酢浆草
鹅不食草
碎米荠
腹水草
蒲公英
熊掌草
蔊菜
蜀羊泉
豨莶草
辣蓼
鲜石菖蒲
墨旱莲
薄荷
瞿麦
翻白草
蟛蜞菊
藿香
丁香
千日红
山茶花
马蔺花
凤仙花
月季花
木芙蓉花
木犀花
木槿花
代代花
玉米须
玉荷花
白豆蔻花
合欢米
红花
西红花
阳春砂花
阳桃花
佛手花
芫花
谷精草
辛夷
鸡冠花
松花粉
玫瑰花
茅针花
茉莉花
金莲花
金银花
金雀花
闹羊花
牡蒿子
厚朴花
扁豆花
洋金花
凌霄花
夏枯草
益母花
臭梧桐花
荷花
莲须
蚕豆花
密蒙花
旋覆花
梅花
菊花
野菊花
野蔷薇花
款冬花
萱草花
葛花
槐米
蒲黄
蜡梅花
大青叶
乌拉草
凤尾草
木芙蓉叶
四季青
石韦
石楠叶
艾叶
艾绒
西河柳
杜仲叶
侧柏叶
参叶
建兰叶
枇杷叶
罗布麻叶
苦丁茶
青松毛
南烛叶
枸骨叶
枸橘叶
胡颓子叶
桉叶
桑叶
桑芽
臭梧桐叶
荷叶
荷梗
荷蒂
莱菔叶
铁树叶
甜茶
银杏叶
银花叶
番泻叶
紫苏叶
橘叶
檵木叶
土荆皮
木槿皮
白鲜皮
关黄柏
合欢皮
地枫皮
地骨皮
肉桂
杜仲
牡丹皮
官桂
苦楝皮
厚朴
姜皮
草大戟
香加皮
桑白皮
浙桐皮
秦皮
黄柏
紫金皮
椿皮
丁公藤
八楞木
土藁本
大血藤
川木通
广藿香梗
六月雪
木通
丝瓜藤
功劳木
石龙芮
石斛
石楠藤
鸟不宿
灯心草
肉苁蓉
竹茹
芝麻杆
伽?香
忍冬藤
沉香
皂角刺
苏木
鸡矢藤
鸡血藤
麦秆草
佩兰梗
油松节
金丝草
降香
青风藤
络石藤
钩藤
首乌藤
香樟木
鬼箭羽
宽筋藤
桂枝
桑枝
海风藤
透骨草
通草
铁皮枫斗
接骨木
梗通草
清明柳
野毛豆藤
野葡萄藤
黄瓜藤
黄藤
锁阳
紫苏梗
矮地茶
鲜石斛
槲寄生
瘪竹
檀香
藿香梗
血竭
安息香
没药
苏合香
阿魏
乳香
松香
枫香脂
桃胶
藤黄
马勃
冬虫夏草
石木耳
竹蝗
老君须
灵芝
灵芝孢子
昆布
金蝉花
茯苓
海藻
狼苔
猪苓
银耳
猴头菇
雷丸
九香虫
人指甲
土鳖虫
干蟾
马宝
乌梢蛇
五灵脂
五谷虫
凤凰衣
天龙
水牛角
水蛭
牛角鳃
牛黄
人工牛黄
瓦楞子
白螺蛳壳
石决明
全蝎
地龙
红娘虫
羊角
老秋蝉
虫白蜡
坎炁
牡蛎
阿胶
鸡内金
龟甲
龟甲胶
刺猬皮
夜明砂
狗宝
狗肾
线鱼胶
金钱白花蛇
青娘虫
鱼脑石
哈蟆油
将军干
玳瑁
珊瑚
珍珠
珍珠母
穿山甲
虻虫
桑螵蛸
海马
海龙
海浮石
海粉
海螵蛸
蚕砂
蚕茧壳
豹骨
鸬鹚涎
猪胆膏
羚羊角
蛇蜕
鹿角
鹿角胶
鹿角胶霜
鹿茸
鹿筋
鹿鞭
斑蝥
猴枣
猴骨
紫贝齿
紫河车
紫矿茸
紫梢花
蛤壳
蛤蚧
蛴螬虫
鹅管石
蜂房
蜂蜜
蜂蜡
蜈蚣
鼠妇虫
熊胆
蝉蜕
蜣螂
僵蚕
蕲蛇
蝼蛄
蟾酥
鳖甲
麝香
大青盐
广丹
云母石
无名异
水银
玄明粉
玄精石
白石英
白石脂
白矾
白砒石
白粉霜
白硇砂
皮硝
石膏
石燕
石蟹
龙齿
龙骨
朱砂
红粉
红砒石
红硇砂
自然铜
芒硝
阳起石
玛瑙
花蕊石
赤石脂
针砂
炉甘石
软滑石
金精石
金礞石
青铅
青礞石
咸秋石
禹余粮
胆矾
轻粉
钟乳石
铁落
铅粉
密陀僧
绿矾
蛇含石
铜绿
银朱
银硝
黄升
寒水石
琥珀
硫黄
紫石英
雄黄
硼砂
磁石
雌黄
赭石
人工天竺黄
人中白
人中黄
干漆
五倍子
六神曲
天竺黄
天然冰片(右旋龙脑)
方儿茶
冰片(合成龙脑)
地栗粉
百草霜
血余炭
西瓜霜
没食子
灶心土
芦荟
陈棕炭
陈墨
金墨
青黛
柿霜饼
胡桐泪
海金沙
烟胶
臭芜荑
淡秋石
鲜竹沥
樟脑
六一散
益元散
黛蛤散
鸡苏散
碧玉散
温六散
玉泉散
青六散
天水散
海蛤散
丁桂散
失笑散
吊筋药
2018
人参
八角莲
九节菖蒲
了哥王
三七
三棱
干姜
土贝母
土牛膝
土茯苓
大黄
大蓟根
小黄花菜根
山豆根
山药
山柰
山楂根
山慈菇
千斤拔
千年健
川贝母
川牛膝
川乌
川芎
马兰根
天冬
天花粉
天南星
天麻
天葵子
木香
太子参
水杨梅根
牛膝
毛冬青
升麻
片姜黄
丹参
乌药
巴戟天
玉竹
甘松
甘草
甘遂
石菖蒲
龙胆
北沙参
生姜
仙茅
白及
白术
白头翁
白芍
白芷
白附子(禹白附)
白茄根
白茅根
白河车
白药子
白前
白蔹
白薇
玄参
半夏
地枯蒌
地黄
地榆
西洋参
百合
百部
当归
当归尾
当归身
朱砂根
竹节参
延胡索
尹贝母
羊乳根
羊蹄根
关白附
防己
防风
红大戟
红木香
红参
红景天
麦冬
远志
赤芍
苍术
苎麻根
芦根
两面针
岗稔根
何首乌
羌活
附子
苦甘草
苦参
茅莓根
板蓝根
刺五加
郁金
软柴胡
虎杖
明党参
知母
金果榄
金荞麦
金雀根
金樱子根
狗脊
泽泻
细辛
贯众
茜草
草乌
草石蚕
茶树根
胡黄连
胡颓子根
南沙参
枸杞根
枸骨根
威灵仙
骨碎补
香附
重楼(七叶一枝花)
禹州漏芦
独活
姜黄(广姜黄)
前胡
穿山龙
穿破石
秦艽
珠子参
莪术
桔梗
桃树根
柴胡
党参
铁包金
铁扁担
臭梧桐根
射干
徐长卿
狼毒
凌霄根
高丽红参
高良姜
拳参
粉沙参
粉萆薢
粉葛
浙贝母
海芋(痕芋头)
桑树根
排草
菝葜
黄芩
黄芪
黄连
黄药子
黄精
常山
野蔷薇根
蛇六谷
银柴胡
猫人参
猫爪草
麻黄根
商陆
续断
绵萆薢
葛根
萱草根
紫草
紫菀
墓头回
蒲包草根
雷公藤
酸模
蜘蛛香
薤白
薏苡根
藁本
藕节
藤梨根
糯稻根
八角茴香
刀豆
刀豆壳
大风子
大豆卷
大枣
大腹毛
万年青子
小茴香
山茱萸
山楂
千金子
川楝子
广天仙子
女贞子
马钱子
马兜铃
马蔺子
王不留行
天竹子
天浆壳
无花果
木瓜
木蝴蝶
木鳖子
五味子
车前子
巨胜子
水红花子
牛蒡子
化橘红
分心木
乌梅
凤眼草
六轴子
火麻仁
巴豆
功劳子
石榴皮
龙眼肉
北瓜
白平子
白苏子
白茄子
白果
白扁豆
白扁豆衣
瓜蒌子
瓜蒌皮
冬瓜子
冬瓜皮
母丁香
丝瓜子
丝瓜络
地肤子
亚麻籽
西瓜皮
西青果
西砂壳
光明子
吕宋果
肉豆蔻
肉豆蔻花
肉桂子
决明子
阳春砂壳
红曲
红豆蔻
麦芽
赤小豆
芫荽子
芸薹子
花生衣
花椒
花椒目
芥子
苍耳子
芡实
芦子
杧果核
豆蔻
豆蔻壳
连翘
连翘心
吴茱萸
皂荚
皂荚子
佛手
沙苑子
诃子
补骨脂
陈皮
青皮
青果核
青葙子
苦石莲子
苦瓜干
苦杏仁
苘麻子
茄蒂
松子仁
枣儿槟榔肉
郁李仁
罗汉果
使君子
金葫芦
金樱子
肥皂子
建栀
荜茇
荜澄茄
草豆蔻
草果
荞麦
茭白子
茺蔚子
葫芦巴
胡椒
荔枝核
南五味子
南瓜子
南瓜蒂
南烛子
南葶苈子
南鹤虱
枳壳
枳实
枳椇子
柏子仁
栀子
枸杞子
枸橘梨
柿蒂
砂仁
牵牛子
鸦胆子
韭菜子
香豆豉
香橼
秋葵子
胖大海
急性子
莱菔子
莲子
莲子心
莲房
莳萝子
桂花子
桃仁
核桃仁
秫米
益智
娑罗子
浮小麦
预知子
桑椹
黄荆子
菟丝子
梧桐子
曼陀罗子
蛇床子
银花子
甜石莲
甜瓜子
甜瓜蒂
猪牙皂
望江南
淮小麦
绿豆
绿豆衣
葫芦壳
朝天子
楮实子
棉花子
棕榈子
紫苏子
黑豆
黑芝麻
黑枣
蓖麻子
蒺藜
蒲种壳
蒲葵子
槐角
路路通
锦灯笼
蔓荆子
榧子
槟榔
酸枣仁
罂粟壳
蕤仁
樱桃核
樟梨子
稻芽
瘪桃干
薏苡仁
薜荔果
橘红
橘络
橘核
穞豆衣
覆盆子
一枝黄花
丁癸草
七星草
大青草
大金牛草
大狼把草
大蓟
小青草
小金牛草
小蓟
山药藤
千里光
广陵香
广藿香
马齿苋
马蹄金
马鞭草
天仙藤
天名精
天青地白草
天胡荽
天葵草
木贼
车前草
瓦松
水苦荬
水线草
水蜈蚣
牛筋草
乌拉草
乌韭
乌蔹莓
石上柏
石见穿
石打穿
石仙桃
龙须草
龙葵
田字草
田皂角
仙桃草
仙鹤草
白花蛇舌草
瓜子金
半边莲
半枝莲
老鹳草
地耳草
地锦草
过山龙
西小草
百蕊草
灰藋草
刘寄奴
灯笼草
农吉利
寻骨风
阴地蕨
红旱莲草
芫荽草
苍耳草
杜衡
杠板归
杏香兔儿风
连钱草
牡蒿
伸筋草
佛耳草
鸡骨草
鸡眼草
青蒿(秋蒿)
苘麻
虎耳草
岩柏
垂盆草
佩兰
金枪草
金沸草
金钱草(对坐草)
金钱蒲
肺形草
肿节风
鱼腥草
狗舌草
狗尾草
卷柏
泽兰
泽漆
荆芥
茵陈
荠菜花
荔枝草
点地梅
省头草
香薷
穿心莲
绒线草
绞股蓝
鸭脚草
鸭跖草
铁扫帚
铁苋菜
铁茵陈
积雪草
凉粉草
益母草
海金沙藤
浮萍
通天草
菥蓂(苏败酱)
萝藦藤
蛇莓
盒子草
猪殃殃
麻黄
鹿茸草
鹿衔草
剪刀草
婆婆针
葎草
萹蓄
酢浆草
紫花地丁
景天三七
鹅不食草
筋骨草
童子益母草
蒲公英
碎米荠
蜀羊泉
腹水草
蔊菜
豨莶草
辣蓼
熊掌草
墨旱莲
薄荷
瞿麦
蟛蜞菊
翻白草
藿香
丁香
山茶花
千日红
马蔺花
木芙蓉花
木犀花
木槿花
月季花
凤仙花
玉米须
玉荷花
代代花
白豆蔻花
西红花
合欢米
阳春砂花
阳桃花
红花
芫花
牡蒿子
佛手花
谷精草
辛夷
鸡冠花
玫瑰花
茉莉花
茅针花
松花粉
金莲花
金雀花
金银花
闹羊花
厚朴花
洋金花
扁豆花
蚕豆花
莲须
荷花
夏枯草
臭梧桐花
凌霄花
益母花
菊花
梅花
野菊花
野蔷薇花
旋覆花
密蒙花
款冬花
葛花
萱草花
蒲黄
槐米
腊梅花
大叶三七叶
大青叶
木芙蓉叶
凤尾草
艾叶
艾绒
石韦
石楠叶
四季青
西河柳
杜仲叶
青松毛
苦丁茶
枇杷叶
罗布麻叶
侧柏叶
建兰叶
胡颓子叶
南烛叶
枸骨叶
枸橘叶
莱菔叶
荷叶
荷梗
荷蒂
桉叶
铁树叶
臭梧桐叶
桑叶
桑芽
银杏叶
甜茶
淫羊藿
淡竹叶
紫苏叶
番泻叶
橘叶
檵木叶
土荆皮
木槿皮
五加皮
白鲜皮
地枫皮
地骨皮
肉桂
合欢皮
关黄柏
杜仲
牡丹皮
苦楝皮
官桂
草大戟
厚朴
香加皮
姜皮
秦皮
浙桐皮
桑白皮
黄柏
紫荆皮
椿皮
丁公藤
八楞木
土藁本
大血藤
川木通
广藿香梗
木通
六月雪
功劳木
石龙芮
石斛
石楠藤
鸟不宿
丝瓜藤
芝麻杆
肉苁蓉
竹茹
灯心草
麦秆草
苏木
皂角刺
伽?香
沉香
忍冬藤
鸡矢藤
鸡血藤
青风藤
佩兰梗
金丝草
油松节
降香
南方红豆杉
柘木
钩藤
香樟木
鬼箭羽
首乌藤
络石藤
桂枝
铁皮石斛
透骨草
海风藤
宽筋藤
通草
桑枝
接骨木
黄瓜藤
黄藤
梗通草
野毛豆藤
野葡萄藤
清明柳
紫苏梗
锁阳
矮地茶
槲寄生
瘪竹
檀香
藿香梗
血竭
安息香
苏合香
没药
阿魏
松香
枫香脂
乳香
桃胶
藤黄
马勃
石木耳
冬虫夏草
老君须
竹蝗
灵芝
昆布
金蝉花
茯苓
狼苔
海藻
银耳
猪苓
猴头菇
雷丸
九香虫
干蟾
土鳖虫
马宝
天龙
五谷虫
五灵脂
瓦楞子
水牛角
水蛭
牛角鳃
牛黄
乌梢蛇
凤凰衣
石决明
白螺蛳壳
老秋蝉
地龙
虫白蜡
全蝎
羊角
红娘虫
坎炁
牡蛎
龟甲
龟甲胶
阿胶
鸡内金
青娘虫
刺猬皮
金钱白花蛇
鱼脑石
狗肾
狗宝
夜明砂
线鱼胶
玳瑁
珍珠
珍珠母
珊瑚
虻虫
哈蟆油
将军干
穿山甲
蚕茧壳
蚕砂
鸬鹚涎
海马
海龙
海粉
海螵蛸
浮海石
桑螵蛸
蛇蜕
猪胆膏
鹿角
鹿角胶
鹿角胶霜
鹿茸
鹿筋
鹿鞭
羚羊角
斑蝥
紫贝齿
紫河车
紫草茸
紫梢花
蛤壳
蛤蚧
蛴螬虫
鹅管石
猴枣
蜈蚣
蜂房
蜂蜡
蜂蜜
蜣螂
鼠妇虫
蝉蜕
熊胆
蕲蛇
蝼蛄
僵蚕
蟾酥
鳖甲
麝香
大青盐
广丹
无名异
云母石
水银
石膏
石燕
石蟹
龙齿
龙骨
白石英
白石脂
白矾
白砒石
白粉霜
白硇砂
玄明粉
玄精石
皮硝
芒硝
朱砂
自然铜
阳起石
红砒石
红粉
红硇砂
玛瑙
赤石脂
花蕊石
针砂
皂矾(绿矾)
青铅
青礞石
软滑石
金精石
金礞石
炉甘石
咸秋石
轻粉
钟乳石
禹余粮
胆矾
铁落
铅粉
黄升
蛇含石
铜绿
银朱
银硝
密陀僧
琥珀
硫黄
雄黄
紫石英
寒水石
硼砂
磁石
雌黄
赭石
丁桂散
人工天竺黄
人中白
人中黄
干漆
天水散(沪)
天竺黄
天然冰片(右旋龙脑)
五倍子
六一散(沪)
六神曲(沪)
方儿茶
玉泉散(沪)
失笑散(沪)
西瓜霜
百草霜
吊筋药
血余炭
冰片(合成龙脑)
芦荟
灶心土
没食子
陈棕炭
鸡苏散(沪)
青六散(沪)
青黛
胡桐泪
柿霜饼
荸荠粉
臭芜荑
益元散(沪)
海金沙
海蛤散
淡秋石
温六散(沪)
碧玉散(沪)
鲜竹沥
樟脑(天然)
黛蛤散
甘草节
甘草梢
红孩儿(薯莨)
津柴胡(秋柴胡)
铁棒锤(一枝蒿)
黄芪皮
甜桔梗
川楝肉
马料豆
金钩子
南芡实
相思子
野料豆
橘白
川柴胡(竹叶柴胡)
追风草
麻绒
鲜铁扁担
寮刁竹
三七花
砂仁花
三七叶
枸杞叶
荷叶边
荷叶络
桑叶络
菊花叶
银花叶
虫笋
南瓜藤
桂木
桂枝尖
人指甲
山羊血
水獭肝
牛胆膏
花蜘蛛
豹骨
黄唇胶
象牙屑
象皮
鹿胎
猴骨
蝉肚
升药底
银精石
陈墨
金墨
烟胶
云南省中药材标准(2005)
第一册
八角莲
三七须根
土瓜狼毒
大发汗
大发表
小儿腹痛草 阿科卧诺诗(彝族)
小山茶
千只眼
千斤坠
叶下珠 芽害巴(傣族)
吉祥草 麻鲁诗(彝族)
地板藤 撒土牛(彝族)
地蜈蚣 我背诺(彝族)
地不容 波波罕(傣族)
芒种花 衣枝基(傣语)
百草霜
回心草 尼木基(彝族)
竹红菌
血满草
红曲
杨梅根
鸡肝散
苦菜子 内帕嘎休(傣族)
虎尾草
虎杖叶 些咩和(彝族)
狗脊毛
金叶子 诗培资(彝族)
洗碗叶
珠子草 芽害巴(傣族)
铁线草 么莫乍拉拜 (彝族)
断节参
曼陀罗叶
鹿仙草
鹿啃木
紫丹参 呆乃色(彝族)
紫红青叶胆
紫色姜 补累(傣族)
黑牛膝(歪叶蓝根)
黑蚂蚁 摸郎(傣族)
傣百解 雅解先打(傣族)
隔山香
蜚蠊
鲜赤龙
膏桐 通尼色(彝族)
蜜桶花
辣椒
箭根薯 咪火蛙(傣族)
鞘蕊苏
膨润土
螺旋藻
第二册(彝族药)
七叶莲茎叶
万寿竹
千针万线草根
大黑药
小红参
小铜锤
山百部
山槟榔
马尾黄连
五气朝阳草
五爪金龙
双参
心不干
心慌藤
火升麻
火把花根
牛蒡根
瓦草
叶上花
叶下花
四块瓦
玉葡萄根
石椒草
红药子
红紫珠
羊耳菊
羊角天麻
丽江山慈菇
鸡根
法落海
虎掌草
金铁锁
金蒿枝
鱼屋利
鱼眼草
响铃草
草血竭
真金草
臭灵丹草
臭牡丹
透骨草
通关藤
菊三七
野拔子
续骨木
黄藁本
滇八角枫
滇老鹤草
蜘蛛香(马蹄香)
樟木根
第三册(傣族药)
九翅豆蔻根
三对节根
大叶羊蹄甲
大剑叶木根
小红蒜
五叶山小桔根
云南五味子藤
木棉树皮
木蝴蝶树皮
毛叶三条筋
毛翼核果藤
火焰花叶
石梓皮
龙血树叶
白花树皮
白花臭牡丹根
白钩藤
对叶豆叶
百样解
灰灰叶树
羊耳菊根
灯台树
决明根
红花臭牡丹根
纤穗柳树皮
羽萼叶
坚叶樟
余甘子树皮
卵叶巴豆叶
苦冬瓜
肾叶山蚂蝗
定心藤
绒毛戴星草
栘𣐿树皮
鸭嘴花叶
圆锥南蛇藤
倒心盾翅藤
射干叶
勐腊大解药
野甘草
粗叶木
黑心树
黑种草子
傣百部
傣草蔻根
腊肠树
蛤蟆花
嘎哩啰树皮
蔓荆叶
蔓荆根
榼藤子
辣藤
薏苡根
藤苦参
第四册(彝族药Ⅱ)
土玄参
土麻黄
土黄芪
大寒药
小白薇
小红藤
山玉兰花
山塔蔗
飞龙掌血茎
五香血藤
午香草
少花龙葵
木锥根
毛丁白头翁
水金凤
牛嗓管
仙人掌
半架牛
白花丹茎叶
白刺花根
白绿叶
石上仙桃
朱砂茎叶
竹叶椒根
红山茶花
红稗
两头毛
鸡嗉子叶
明目茶
青阳参
青刺尖
青蛇藤
迷迭香
栘𣐿果
秧草根
臭皮
钻地风
救军粮
菊状千里光
蛇莓
野马桑
斑鸠窝
猴子树
猴子背巾
紫茉莉根
酢浆草
溪黄草
滇丁香
管仲
褶叶萱草根
彝大追风
云南省中药饮片标准(2005)
第一册
大高良姜饮片
小玉竹饮片
炒川芎
麸炒川芎
盐女贞子
麸炒木香
木鳖子饮片(带壳)
炒木鳖子
天麻粉
生天麻饮片
生天麻粉
云白芍饮片
酒云白芍
云山楂饮片
糖炒云山楂
焦云山楂
云威灵饮片
酒云威灵
云防风饮片
毛丁白头翁饮片
蜜升麻
龙血竭饮片
麸炒白扁豆
京半夏
麸炒肉豆蔻
蛤粉炒肉豆蔻
盐决明子
糊饭
焦糯米饭
焦麦饼
焦酒药
炒芡实
杏仁防风饮片
旱前胡饮片
酒吴茱萸
盐吴茱萸
黄连炒吴茱萸
佛手丝
滇制何首乌
炒诃子
披麻草(藜芦)饮片
披麻草(藜芦)粉
麸炒青皮
青阳参饮片
松茸饮片
肾茶饮片
醋侧柏叶
金铁锁饮片
金铁锁粉
麸炒泽泻
柏子仁饮片(带壳)
焦草果
醋荆芥
蜜南沙参
盐砂仁(去壳)
二炙香附
四炙香附
醋盐香附
蜜党参
脆蛇饮片
钻地风饮片
盐益智
绣球防风饮片
雪胆饮片
雪茶饮片
炙黄精
黄龙尾饮片
理枣仁饮片
炒理枣仁
盐淫羊藿
蛤蚧粉
紫地榆饮片
醋紫地榆
酒紫地榆
醋蒲黄
蓝花参饮片
滇百部饮片
蜜滇百部
滇草豆蔻饮片
炒滇草豆蔻
滇柴胡饮片
醋滇柴胡
蜜滇柴胡
滇豆根饮片
滇黄芩饮片
酒滇黄芩
滇紫草饮片
墨江蜈蚣饮片
第二册
七叶莲茎叶饮片
三七须根饮片
三七超细粉
三分三饮片
千斤坠饮片
千斤坠粉
千针万线草根饮片
炒土鳖虫
大黄粉
小儿腹痛草饮片
小红参饮片
山土瓜饮片
酒山药
山楂粉
盐川楝子
醋川楝子
马尾黄连饮片
丹参粉
五气朝阳草饮片
五爪金龙饮片
五香血藤饮片
炒升麻
天胡荽饮片
天麻超细粉
心不干饮片
木耳粉
木香粉
火把花根饮片
瓦草饮片
叶下花饮片
叶下珠饮片
四块瓦饮片
玉葡萄根饮片
甘草粉
白及粉
焦白术
白芷粉
石菖蒲粉
吉祥草饮片
回心草饮片
地不容饮片
盐制熟地黄
肉苁蓉粉
管花肉苁蓉粉
血满草饮片
西洋参粉
炒防风
滇制何首乌粉
灵芝粉
灵香草饮片
清炒苍术
蜜苎麻根
阿胶粉
阿胶粉(蒲黄制)
醋陈皮
陈皮粉
炒鸡内金粉
鸡根饮片
炒建曲
狗脊毛饮片
苦菜子饮片
虎尾草饮片
虎尾草粉
醋郁金
响铃草饮片
姜味草饮片
栀子粉
砂仁粉
穿心莲粉
炒荆芥
鬼针草饮片
秧草根饮片
透骨草饮片
淫羊藿粉
酒菟丝子
鹿仙草饮片
鹿茸(去茸皮)粉
米炒黄芪
黄芪粉
黄藁本饮片
紫丹参饮片
紫丹参粉
炒紫地榆
紫地榆炭
黑蚂蚁饮片
楤木饮片
醋槐花
槐角炭
滇王不留行饮片
滇老鹳草饮片
姜滇厚朴
滇厚朴饮片
满山香饮片
管仲饮片
蜘蛛香(马蹄香)饮片
蜚蠊饮片
蜜桶花饮片
辣椒饮片
土炒薏苡仁
薯莨饮片
全国中药炮制规范
1988
人参
三七
三棱(荆三棱)
干姜
土贝母
土茯苓
大黄(川军)
大戟(京大戟)
山药
山奈
山豆根(广豆根)
山慈姑(毛慈姑)
千年健
川乌
川芎
川木香
川贝母
川牛膝
太子参(孩儿参)
天冬
天麻
天花粉
天南星
天葵子
木香
牛膝(怀牛膝)
升麻
乌药
丹参
巴戟天
玉竹
甘松
甘草
甘遂
石菖蒲(菖蒲)
龙胆
生姜
仙茅
白及
白术
白芍
白芷
白前
白蔹
白薇
白头翁
白茄根
白茅根
白附子(禹白附)
白药子
玄参(元参)
半夏
北豆根
北沙参
地榆
地黄
百合
百部
当归
光慈姑
两头尖(竹节香附)
防己(粉防己)
防风
红大戟
关白附
麦冬
远志
苍术
芦根
赤芍
延胡索(元胡)
何首乌
羌活
附子
苎麻根
青木香
苦参
郁金
虎杖
明党参
知母
金果榄
狗脊
泽泻
贯众
板蓝根
胡黄连
南沙参(沙参)
茜草
草乌
威灵仙
骨碎补
香附
独活
前胡
姜黄
重楼(七叶一枝花)
秦艽
桔梗
柴胡
党参
射干
徐长卿
狼毒
莪术
浙贝母
高良姜
粉萆薢
拳参(草河车)
黄芩
黄耆(黄芪)
黄连
黄精
黄药子
常山
银柴胡
麻黄根
商陆
续断
葛根
紫草
紫菀
萱草根
墓头回
漏芦
薤白
藁本
藕节
糯稻根
藜芦
八角茴香
刀豆
大枣
大风子
大腹皮
大豆黄卷
大皂角
山楂
山茱萸
千金子(续随子)
川楝子
女贞子
小茴香
马钱子(番木鳖)
马兜铃
马蔺子
王不留行
木瓜
木蝴蝶(千张子)
木鳖子
五味子
车前子
牛蒡子
乌梅
凤眼草
火麻仁
巴豆
水红花子
化橘红(橘红)
龙眼肉(桂圆肉)
白豆蔻(豆蔻)
白果(银杏)
白芥子(芥子)
白胡椒
白扁豆
瓜蒌
瓜蒌子
瓜蒌皮
冬瓜子
冬瓜皮
冬葵子
丝瓜络
石莲子
石榴皮
母丁香
地肤子
亚麻子
肉豆蔻
决明子
红豆蔻
麦芽
谷芽(稻芽)
云苔子
花椒
苍耳子
芡实
赤小豆
连翘
吴茱萸
佛手
沙苑子
诃子
补骨脂
陈皮
芫荽子
青皮
青果
青葙子
苦杏仁
郁李仁
使君子
金樱子
枳壳
枳实
枳椇子
柏子仁
枸杞子
柿蒂
葫芦巴
荜菝
荜澄茄
草果
草豆蔻
茺蔚子
荔枝核
砂仁
牵牛子
鸦胆子
韭菜子
复盆子
香櫞
胖大海
急性子
栀子
桃仁
核桃仁
莱菔子
莲子
莲子心
莲房
莨菪子(天仙子)
浮小麦
益智仁
娑罗子
预知子(八月札)
桑葚
菟丝子
蛇床子
甜瓜子
猪牙皂
淡豆豉
楮实子
葫芦(抽葫芦)
葱子
葶苈子
紫苏子
黑芝麻(胡麻仁)
槐角
蓖麻子
蒺藜(刺蒺藜)
路路通
锦灯笼
榧子
槟榔
酸枣仁
蔓荆子
罂粟壳
樱桃核
蕤仁
鹤虱
薏苡仁
藏青果
橘络
橘核
稽豆衣
大蓟
小蓟
广金钱草
广藿香
马齿苋
马鞭草
木贼
瓦松
车前草
凤尾草
石斛
仙鹤草
半边莲
半枝莲
老鹤草
肉苁蓉
灯心草
寻骨风
刘寄奴
连钱草
伸筋草
青蒿
败酱草
佩兰
金牛草
金沸草
金钱草
鱼腥草
泽兰
卷柏
细辛
荆芥
茵陈
香薷
浮萍
透骨草
益母草
麻黄
鹿衔草
淡竹叶
萹蓄
紫苏
紫苏梗
紫花地丁
鹅不食草
锁阳
蒲公英
佛耳草(鼠曲草)
豨莶草
辣蓼
旱莲草(墨旱莲)
薄荷
瞿麦
翻白草
四、叶类
大青叶
功劳叶(枸骨叶)
艾叶
石韦
石楠叶
枇杷叶
侧柏叶
参叶
苦竹叶
荷叶
桑叶
棕榈
番泻叶
淫羊藿
橘叶
五、花类
丁香
木槿花
月季花
白梅花
合欢花
红花
芫花
谷精草
辛夷
鸡冠花
玫瑰花
松花粉
金银花
闹洋花(羊踯躅)
代代花
厚朴花
洋金花(风茄花)
扁豆花
莲须
荷花(莲花)
夏枯草
凌霄花
菊花
野菊花
旋覆花
密蒙花
款冬花
葛花
槐花(槐米)
蔷薇花
蒲黄
川槿皮(木槿皮)
土荆皮
五加皮(南五加)
乌桕皮
白鲜皮
地枫皮
地骨皮
肉桂
合欢皮
杜仲
牡丹皮
苦楝皮
厚朴
香加皮
秦皮
海桐皮
桑白皮
臭椿皮(樗白皮)
黄柏
紫金皮
紫荆皮
丁公藤
大血藤(红藤)
木通
天仙藤(马兜铃藤)
石楠藤
西河柳(柽柳)
竹茹
苏木
皂角刺
沉香
忍冬藤
鸡血藤
青风藤
油松节
夜交藤(首乌藤)
降香
钩藤
络石藤
鬼箭羽
桂枝
海风藤
通草
桑枝
桑寄生
槲寄生
檀香
干漆
血竭
安息香
芦荟
苏合香
没药
阿魏
松香
枫香脂(白胶香)
乳香
藤黄
人指甲
九香虫
广角
干蟾
土鳖虫(?虫)
山羊血
五倍子
五灵脂
瓦楞子
牛黄
乌梢蛇
凤凰衣
水蛭
水牛角
石决明
地龙
全蝎
血余炭
红娘子
牡蛎
没食子
龟板
青娘子
鸡内金
刺猥皮
虎骨
鱼脑石
鱼鳔胶
夜明砂
玳瑁
豹骨
珍珠
珍珠母
珊瑚
哈士蟆油(哈蟆油)
虻虫
穿山甲
蚕砂
蚕茧
海马
海龙
海狗脊(膈肭脐)
海螵蛸
桑螵蛸
蛇蜕
象皮
象牙
鹿角
鹿角霜
鹿茸
羚羊角
斑蝥
紫贝齿
紫草茸
紫河车
紫梢花
蛤壳
蛤蚧
蛴螬
犀角
蜈蚣
蜂房
蝉蜕
熊胆
蕲蛇
蝼蛄
螃蟹壳
僵蚕
蟋蟀
蟾酥
鳖甲
麝香
大青盐
云母石
无名异
水银
石膏
石燕
石蟹
龙齿
龙骨
白矾(明矾)
白石英
白石脂
玄精石
代赭石(赭石)
芒硝
朱砂
自然铜
阳起石
阴起石
玛瑙
花蕊石
赤石脂
针砂
金精石
炉甘石
信石(砒霜)
钟乳石
禹余粮
胆矾
海浮石
浮石
硇砂(白硇砂、紫硇砂)
密陀僧
蛇含石
皂矾(绿矾)
琥珀
硫磺
硝石(火硝)
雄黄
紫石英
鹅管石
滑石
寒水石
硼砂
磁石
礞石
六神曲
西瓜霜
阿胶
建神曲
马勃
天竺黄
昆布
老君须(松萝)
茯苓
海金沙
海藻
猪苓
雷丸
内蒙古蒙药材炮制规范(增补版)
2017
丁香
人工牛黄
人参
儿茶
刀豆
三七
三棱
三颗针
干姜
土木香
土茯苓
大青叶
大青盐
山豆根
山茶花
山柰
山楂
川木香
川木通
川贝母
川楝子
广枣
小茴香
马齿苋
马勃
天仙子
天花粉
天竺黄
天南星
天然冰片(右旋龙脑)
木瓜
木香
木通
木棉花
木蝴蝶
五味子
车前子
牛心
牛胆粉
牛黄
牛蒡子
毛诃子
毛茛
升麻
丹参
火麻仁
甘松
甘草
艾片(左旋龙脑)
石韦
石菖蒲
石斛
石榴
平贝母
北豆根
北沙参
白及
白芷
白茅根
白屈菜
冬虫夏草
冬葵果
母丁香
地锦草
亚麻子
西红花
西青果
西河柳
百合
当归
当药
肉苁蓉
肉豆蔻
肉桂
血竭
决明子
关黄柏
安息香
羽叶千里光
红花
红景天
麦冬
远志
赤芍
花椒
芡实
苏木
杜仲
豆蔻
连翘
皂矾
余甘子
沙棘
沉香
没药
阿魏
鸡冠花
青蒿
玫瑰花
苦苣菜
苦杏仁
苦参
苘麻子
枇杷叶
板蓝根
枫香脂
使君子
侧柏叶
金钱白花蛇
金银花
乳香
闹羊花
卷柏
油松节
降香
珍珠母
荆芥
荜茇
草乌叶
茵陈
茯苓
茺蔚子
胡黄连
胡椒
栀子
枸杞子
柳穿鱼
砂仁
牵牛子
骨碎补
钟乳石
钩藤
香附
禹余粮
独一味
独活
姜黄
秦艽根
莲子
桔梗
夏枯草
党参
射干
高良姜
拳参
益母草
益智
浙贝母
娑罗子
海马
海州香薷
海金沙
黄芩
黄芪
黄连
菊花
野菊花
蛇床子
银莲花(小花草玉梅)
麻黄
旋覆花
羚羊角
粘毛黄芩
绵马贯众
款冬花
葶苈子
紫花地丁
紫菀花
黑云香
黑芝麻
黑种草子
锁阳
蓍草
蒲公英
满山红
蔓荆子
榧子
榼藤子
槟榔
酸枣仁
酸梨干
辣椒
翠雀花
樟脑(天然)
缬草
橐吾
藁本
檀香
瞿麦
翻白草
蟾酥
麝香
内蒙古蒙药饮片炮制规范
2020
丁香(丁香粉)
人工牛黄
人工香盐
人参片(人参粉)
儿茶(儿茶粉)
刀豆(刀豆粉)
三七(三七粉)
三棱
三颗针
干姜(干姜粉)
土木香(土木香粉)
土茯苓(土茯苓粉)
大托叶云实
大托叶云实仁(大托叶云实仁粉)
大青叶
大青盐
大秦艽(大秦艽粉)
大黄(大黄粉)
酒焖大黄
大蒜干
蒜炭(蒜炭粉)
小白蒿(小白蒿粉)
炒白蒿
小黄紫堇
小茴香(小茴香粉)
小秦艽花(小秦艽花粉)
小蜀季
山豆根
山沉香(山沉香粉)
山苦荬(山苦荬粉)
山茶花
山柰(山柰粉)
山楂(山楂粉)
千金子霜
川木香
川木通
川贝母(川贝母粉)
川楝子(川楝子粉)
广枣(广枣粉)
叉分蓼(叉分蓼粉)
马齿苋(马齿苋粉)
马勃(马勃粉)
马蔺子(马蔺子粉)
天仙子(天仙子粉)
天冬(天冬粉)
奶天冬(奶天冬粉)
天花粉
天竺黄(天竺黄粉)
天南星(天南星粉)
天然冰片
制天然冰片
木瓜(木瓜粉)
木香(木香粉)
木通(木通粉)
木棉花(木棉花粉)
木蝴蝶
五味子(五味子粉)
车前子(车前子粉)
止泻木子(止泻粉)
水牛角
炒水牛角
水牛角浓缩粉
水苦荬(水苦荬粉)
水柏枝(水柏枝粉)
水菖蒲(水菖蒲粉)
贝齿灰
煅贝齿
手参(手参粉)
奶手参(奶手参粉)
牛心干(牛心粉)
牛胆粉
牛黄
牛蒡子
毛诃子(毛诃子粉)
毛茛
毛莲菜(毛莲菜粉)
升麻
丹参(丹参粉)
乌奴龙胆(乌奴龙胆粉)
文冠枝(文冠枝粉)
文冠膏
方海(方海粉)
方解石
热制方解石
寒制方解石
火绒草
火麻仁
火硝
炒火硝
孔雀翎炭
巴豆
制巴豆
玉竹(玉竹粉)
奶玉竹(奶玉竹粉)
玉簪花(玉簪花粉)
甘松(甘松粉)
甘草(甘草粉)
醋浸甘草(醋浸甘草粉)
艾片
石韦(石韦粉)
石龙芮
石决明
奶石决明
制石决明
煅石决明
石花
炒石花(炒石花粉)
石菖蒲(石菖蒲粉)
石斛(石斛粉)
石榴(石榴粉)
石膏(石膏粉)
煅石膏
龙骨灰
煅龙骨(煅龙骨粉)
平贝母
北豆根(北豆根粉)
北沙参(北沙参粉)
北紫堇
生商陆
奶商陆
白及(白及粉)
白巨胜
白石脂
煅白石脂
白芝麻
白芷(白芷粉)
白花龙胆(白花龙胆粉)
白茅根(白茅根粉)
白矾
烘白矾
白屈菜(白屈菜粉)
白益母草
白萝卜
白硇砂
制硇砂
炒硇砂
白葡萄
冬虫夏草(冬虫夏草粉)
冬葵果(冬葵果粉)
奶油麻雀
母丁香
地梢瓜
地锦草(地锦草粉)
芒果核(芒果核粉)
芒硝
亚麻子
西红花
西青果(西青果粉)
西河柳
百合(百合粉)
光明盐
炒光明盐
当归(当归粉)
当药(当药粉)
肉苁蓉片(肉苁蓉粉)
肉豆蔻(肉豆蔻粉)
肉桂(肉桂粉)
朱砂粉
华北石韦(华北石韦粉)
血余炭
血竭
全蝎
合成冰片(合成冰片粉)
制合成冰片
肋柱花(肋柱花粉)
多叶棘豆(多叶棘豆粉)
多刺蒿(多刺蒿粉)
决明子(决明粉)
炒决明子(炒决明粉)
关黄柏(关黄柏粉)
关藿香
安息香
阳起石
制阳起石
羽叶千里光
红石膏
热制红石膏(热制红石膏粉)
寒制红石膏(寒制红石膏粉)
奶制红石膏
酸制红石膏
红石膏灰
红花(红花粉)
红粉
红景天(红景天粉)
麦冬(麦冬粉)
远志
赤石脂
淬赤石脂
赤芍
赤瓟子(赤瓟子粉)
芫荽子(芫荽子粉)
花香青兰(花香青兰粉)
花椒(花椒粉)
芥子
芡实
芯芭
苏木(苏木粉)
杜仲(杜仲粉)
豆蔻(豆蔻粉)
连翘(连翘粉)
皂矾
炒皂矾
返顾马先蒿
余甘子(余甘粉)
沙芥
沙棘(沙棘粉)
沙棘膏
没药
沉香
诃子(诃子粉)
煨诃子(煨诃子粉)
诃子肉
阿魏
鸡冠花
驴耳风毛菊
驴血(驴血粉)
青蒿(青蒿粉)
玫瑰花(玫瑰花粉)
苦石莲
苦地丁(苦地丁粉)
苦苣菜(苦苣菜粉)
苦杏仁
苦参(苦参粉)
苘麻子(苘麻子粉)
苞叶雪莲
角茴香(角茴香粉)
枇杷叶(枇杷叶粉)
板蓝根
枫香脂(枫香脂粉)
刺玫果
刺柏叶(刺柏叶粉)
齿叶草
齿缘草
制木鳖
制牛鞭
制铁落
制蛤蚧
制蜗牛
牦牛心
使君子
侧柏叶(侧柏叶粉)
金莲花(金莲花粉)
金银花(金银花粉)
金腰
金露梅炭
乳香
狗娃花
京大戟
奶京大戟(奶京大戟粉)
京大戟膏
闹羊花
卷柏(卷柏粉)
炒广角
炒马钱子(炒马钱粉)
奶马钱子
炒牛角
炒菱角(炒菱角粉)
炒羚角(炒羚角粉)
炒蛋壳
炒犀角
炒粳米
炉甘石
制炉甘石
河柏
油松节
泡囊草
奶泡囊草(奶泡囊草粉)
泡囊草膏
波棱瓜子
炒波棱瓜子(炒波棱瓜子粉)
降香
细叶益母草
细叶益母草子
细辛
珍珠(珍珠粉)
奶珍珠(奶珍珠粉)
油炒珍珠
珍珠母
制珍珠母
煅珍珠母
珊瑚(珊瑚粉)
奶珊瑚
酒珊瑚
荆芥
茜草(茜草粉)
炒茜草
荚果蕨贯众
荜茇(荜茇粉)
草乌
烘草乌
泡草乌
诃子汤泡草乌
发酵草乌
草乌叶(草乌叶粉)
草阿魏(草阿魏粉)
草果
生草果仁(生草果粉)
茵陈(茵陈粉)
茯苓(茯苓粉)
荠菜
茺蔚子
胡黄连(胡黄连粉)
胡椒
黑胡椒(黑胡椒粉)
白胡椒(白胡椒粉)
栀子(栀子粉)
枸杞子(枸杞子粉)
柳穿鱼
柿子
砂仁
牵牛子
轻粉
炒轻粉
点地梅(点地梅粉)
骨碎补
钩藤
香旱芹(香旱芹粉)
香附(香附粉)
香墨(香墨粉)
禹余粮
禹粮土
胆矾
烘胆矾
独一味
独活(独活粉)
姜黄(姜黄粉)
扁蕾(扁蕾粉)
秦艽
热制水银(热制水银粉)
寒制水银
莲子(莲子粉)
桔梗
核桃仁
夏枯草
党参片(党参粉)
铁皮石斛(铁皮石斛粉)
铁杆蒿
铁线莲(铁线莲粉)
铁线莲炭
铃铃香
射干
狼毒
奶狼毒(奶狼毒粉)
酒狼毒(酒狼毒粉)
狼毒膏
高良姜(高良姜粉)
高灵脂(高灵脂粉)
拳参(拳参粉)
益母草(益母草粉)
益智仁(益智仁粉)
烘白花蛇
浙贝母
娑罗子
海马
海州香薷
海金沙
海螺灰
通经草(通经草粉)
菥蓂子(菥蓂子粉)
黄丹
黄花铁线莲
煅黄花铁线莲
黄芩片(黄芩粉)
黄芪(黄芪粉)
黄连(黄连粉)
黄矾
制黄矾
黄柏(黄柏粉)
黄柏膏
黄精(黄精粉)
奶黄精(奶黄精粉)
菊花(菊花粉)
梅花草
悬钩子(悬钩子粉)
野牛心
野兔心
野菊花
蛇床子(蛇床子粉)
蛇蜕炭
炒蛇蜕
铜灰
银朱
银莲花
银露梅炭
猪血(猪血粉)
麻花艽(麻花艽粉)
麻黄(麻黄粉)
鹿角炭
炒鹿角
旋覆花(旋覆花粉)
粘毛黄芩
淬磁石
绵马贯众(绵马贯众粉)
绿豆
绿松石
煅绿松石(煅绿松石粉)
琥珀
斑蝥
制斑蝥
款冬花
喜马拉雅大戟
制喜马拉雅大戟
葫芦子
葶苈子(葶苈粉)
硫黄
油制硫黄
药浸硫黄
雄黄
盐飞雄黄
紫茉莉(紫茉莉粉)
紫花地丁
紫花高乌头
紫草(紫草粉)
紫草炭
奶紫草
紫草茸(紫草茸粉)
紫菀花
紫硇砂
紫丱子(紫丱子粉)
紫檀(紫檀粉)
紫藤子
黑云香(黑云香粉)
黑巨胜
黑芝麻
黑冰片(黑冰片粉)
黑种草子(黑种草子粉)
锁阳(锁阳粉)
粤丝瓜子(粤丝瓜子粉)
腊肠果
滑石粉
瑞香狼毒
奶瑞香狼毒
醋瑞香狼毒
蓍草(蓍草粉)
蓝刺头(蓝刺头粉)
蓝盆花(蓝盆花粉)
蓖麻子
蓖麻霜
蒺藜
炒蒺藜(炒蒺藜粉)
蒲公英
蒲桃(蒲桃粉)
蒙飞廉
蒙花锚
蒙角蒿(蒙角蒿粉)
蒙松萝(蒙松萝粉)
蒙荨麻(蒙荨麻粉)
蒙紫草(蒙紫草粉)
蒙酸模(蒙酸模粉)
硼砂
制硼砂
照山白(照山白粉)
照山白炭
蜂蜜
蜜条
蜀葵紫花(蜀葵紫花粉)
煨乌蛇
煨沙蜥
煨雌黄
煅万年灰
煅自然铜
煅羊颅
煅阴起石
煅青金石
煅钟乳石
满山红
蔓荆子
榧子
榼藤子
槟榔(槟榔粉)
酸枣仁
炒酸枣仁
酸梨干(酸梨粉)
酸藤果
碱花
碱牙
碱面
辣椒(辣椒粉)
漆树膏
制漆树膏
漏芦花(漏芦花粉)
翠雀花
熊胆
熊胆粉
耧斗菜
赭石
煅赭石
橡子
槲寄生(槲寄生粉)
樟脑(天然)(樟脑粉)
豌豆花(豌豆花粉)
缬草(缬草粉)
橐吾
雕炭
炒雕粉
糙苏
燎鹿茸(燎鹿茸粉)
藁本(藁本粉)
檀香(檀香粉)
藜芦
炒藜芦(炒藜芦粉)
瞿麦(瞿麦粉)
翻白草
蟾酥粉
獾油
麝香仁
北京市中药材标准
1998
三颗针
土大黄
大皂角
大豆黄卷
大青盐
大蒜
千斤拔
川槿皮
马蛇子
马尾连
马籣子
天竺子
五灵脂
巨胜子
牛大力
毛冬青
乌骨鸡
凤仙透骨草
凤眼草
凤凰衣
六神曲
水飞蓟
水杨梅
水菖蒲
石见穿
石楠(石楠藤)
龙齿
龙骨
龙葵
北刘寄奴
北败酱草
四叶参(羊乳)
白平子
白花菜子
白花蛇舌草
白英
白茄根
白屈菜
白硇砂
冬瓜子
玄精石
半夏曲
西瓜霜
百草霜
百药煎
地黄叶
伏龙肝
羊肾
红丹(章丹)
红曲
红药子
红娘子
赤雹
杠板归
佛手参
沉香曲
灵芝
驴皮
驴肾
青茶
青娘子
苦丁茶
苦丁香
苦石莲
苦竹叶
苦地丁
刺猬皮
抽葫芦
松叶
肾精子
肿节风
金莲花
金荞麦
鱼鳔
官桂
官粉(铅粉)
柿叶
柿霜
南瓜子
南烛子
茯神木
香排草
秋石
胆矾
胆酸
洋苦果
蚕蛾
桂皮
铁丝威灵仙
铁线透骨草
笔管草
倒扣草
臭梧桐叶
鬼箭羽
胶枣
海桐皮
蛇莓
铜绿
银杏叶
甜瓜子
甜叶菊叶
甜杏仁
猪胆粉
猪胰脏粉
猫眼草
绿矾
硝石
雄黑豆
紫草茸
紫荆皮
紫梢花
紫硇砂
黑老虎
黑豆
鹅管石
墓头回
零陵香
蜗牛
辣蓼
缬草
橘叶
壁钱
藤黄
藤梨根
鳖头
獾油
糯稻根
北京市中药饮片切制规范(1974)
上册
人参
九节菖蒲
石菖蒲
三七
三稜
川木香
木香
青木香
川牛膝
牛膝
川贝母
土贝母
浙贝母
川芎
川乌
豆根
山慈姑
光慈姑
山药
千年健
草大戟
大黄
土茯芩
天门冬
天花粉
天麻
天南星
巴戟天
升麻
丹参
白术
于术
苍术
白头翁
白芍
白芷
白附子
白芨
白茅根
白前
白薇
白蔹
枯罗卜
半夏
甘松
甘草
甘遂
玉竹
玄参
生姜
干姜
地黄
地榆
百合
百部
肉苁蓉
西洋参
当归
龙胆草
防己
防风
赤芍
何首乌
沙参
附子
远志
芦根
明党参
金果榄
狗脊
知母
板蓝根
羌活
苧麻根
苦参
威灵仙
南沙参
前胡
红大戟
胡黄连
申姜
独活
姜黄
片姜黄
香附
郁金
草河车
草乌
乌药
射干
茜草
高良姜
桔梗
党参
柴胡
银柴胡
狼毒
常山
水菖蒲
莪术
商陆
细辛
紫草
紫苑
黄芩
黄耆
黄连
云连
马尾连
雅连
黄精
萱草根
贯众
萆薢
葛根
秦艽
漏芦
藜芦
锁阳
糯稻根
泽泻
猫爪草
薤白
藁本
藕节
续断
土大黄
山柰
白茄根
独角莲
平贝
珠儿参
手桔参
红药子
延寿果
墓头回
仙鹤草根
鲜藕
童参
天葵子
白药子
黄药子
仙茅
竹节香附
延胡索
穿山龙
臭败酱
山银柴胡
麦门冬
景天三七
唐松草
山独活
山豆根
牛扁
水三七
毛节缬草
三棵针
羊乳
石楠叶
石韦
艾叶
枇杷叶
罗布麻叶
紫苏
苦竹叶
淡竹叶
桑叶
荷叶
侧柏叶
薄荷叶
参叶
铁树叶
普耳茶
大夫叶
松罗茶
黄杨脑
大青叶
芙蓉叶
泻叶
银杏叶
苦丁茶
南橘叶
功劳叶
茵芋叶
洋金花叶
柳树叶
丁香
芫花
金银花
闹羊花
松花粉
玳玳花
厚朴花
红花
扁豆花
洋金花
凌霄花
旋复花
款冬花
菊花
红鸡冠花
密蒙花
葛花
槐花
蒲黄
莲须
夜合花
苏子兜
蔷薇花
铁莲花
蜀葵花
野菊花
栗子花
杨枸花
红梅花
金莲花
芍药花
芙蓉花
凤仙花
手桔花
木槿花
茅针花
山茶花
梔子花
月季花
白梅花
辛夷
玫瑰花
番红花
金雀花
玉米须
石花
土槿皮
五加皮
木槿皮
白鲜皮
地骨皮
肉桂
合欢皮
牡丹皮
杜仲
附子皮
官桂
苦楝皮
酸枣树皮
香加皮
追地风
厚朴
桂皮
桦树皮
桑白皮
秦皮
海桐皮
紫荆皮
黄柏
棕榈
椿根皮
一枝蒿
小蓟
马鞭草
小草
木贼草
水葱
瓦松
石斛
佩兰
霍石斛
耳环石斛
凤尾草
凤仙透骨草
白花蛇舌草
半边莲
仙鹤草
仙人掌
石见穿
对坐草
水杨梅
灯心草
地丁
竹叶柴胡
芝麻蒿
老鹳草
如意草
伸筋草
佛耳草
鸡骨草
车前草
谷精草
旱莲草
金牛草
紫金牛
金沸草
金钱草
青蒿
卷柏
香薷
香排草
卧蛋草
穿肠草
鬼见愁
马齿苋
益母草
荆芥
透骨草
夏枯草
茵陈
浮萍
败酱草
鹿衔草
莱菔缨
盘龙草
麻黄
麻黄根
猫眼草
淫羊藿
鱼腥草
黄蒿
零陵香
落得打
蛤蟆草
萹蓄
豨莶草
蒲公英
泽兰
瞿麦
翻白草
鹅不食草
藿香
荷梗
锦地罗
寻骨风
盘龙参
柳兰
穿心莲
白屈菜
毛茛
辣蓼
飞燕草
鬼针草
茴茴蒜
狼把草
歪头菜
山扁豆
土香薷
糖芥
牛耳草
地椒
角茴香
当药
兔儿伞
问荆
葎草
委陵菜
红旱莲
大蓟
金丝草
徐长卿
铃兰
龙葵
荠菜
杠板归
铁苋菜
猪毛菜
鸭跖草
夏至草
天仙藤
木通
石楠藤
竹茹
沉香
西河柳
青枫藤
金银藤
油松节
苏木
鸡血藤
钩藤
柞木枝
首乌藤
降香
鬼箭羽
桑枝
桑寄生
桂枝
通草
海枫藤
络石藤
樟木
檀香
皂角刺
槲寄生
下册
川花椒
山茱萸
大腹皮
大枣
白芥子
白蒺藜
石榴皮
石莲子
冬瓜子
水红花子
木瓜
巴豆
牛蒡子
留行子
冬青子
五味子
茴香
北巨胜子
南巨胜子
西瓜皮
地肤子
肉豆蔻
红豆蔻
草豆蔻
决明子
括楼
括楼子
补骨脂
砂仁
野罂粟壳
赤小豆
谷芽
稻芽
沙苑子
车前子
青皮
青果
胡桃皮
青箱子
陈皮
橘核
金樱子
东山查
南山查
芡实
枳壳
鹅枳实
苦杏仁
甜杏仁
枸杞子
扁豆
胖大海
胡芦巴
草果
马钱子
马兜铃
马蔺子
乌梅
益智仁
柏子仁
浮小麦
桃仁
荔枝核
茺蔚子
连翘
莱菔子
菟丝子
复盆子
麦芽
牵牛子
栀子
甜瓜子
梧桐子
槟榔
诃子
紫苏子
吴茱萸
梭罗子
丝瓜络
楮实子
葱子
蕤仁
预知子
路路通
槐米
槐角
苍耳子
酸枣仁
莲子
莲房
莲子心
蓖麻子
荜茇
荜澄茄
榧子
蔓荆子
锦灯笼
鸦胆子
薏苡仁
罂粟壳
鹤虱
樱桃核
黄荆子
六轴子
望江南
香椿子
红曲
大皂角
母丁香
白花莱子
赤雹子
松塔
南烛子
天竺子
茄子把
生菜子
光明子
红谷子
丝瓜皮
菴榈子
葡萄干
南瓜子
松子仁
洋苦果
陈仓米
棉花子
柿霜
湖莲子
枣槟榔
绿豆皮
秫米
倭瓜巴
凤眼草
糠谷老
粳米
穞豆衣
穞豆
雄黑豆
黑料豆
刀豆
八角茴香
川楝子
大枫子
千金子
白胡椒
白果
龙眼肉
冬瓜皮
冬葵子
火麻仁
木鳖子
木腰子
木蝴蝶
芸苔子
红枣
天仙子
苦楝子
豆蔲
肉桂子
阳春砂
使君子
郁李仁
藏青果
广陈皮
橘红
橘络
手橘
抽葫芦
胡麻子
相思子
韭菜子
香橼
急性子
枳椇子
苦丁香
柿蒂
猪牙皂
蛇床子
黑芝麻
黑桑椹
葶苈子
苦石莲子
萝藦
四花皮
绿豆
儿茶
干漆
白芸香
血竭
安息香
没药
乳香
松香
梧桐泪
梧桐碱
藤黄
阿魏
芦荟
苏合香
樟脑
大青盐
天生黄
无名异
云母石
水银
石膏
石燕
石蟹
白矾
白石英
玄精石
朱砂
自然铜
阳起石
阴起石
赤石脂
玛瑙
炉甘石
花蕊石
禹粮石
金精石
信石
钟乳石
胆矾
海浮石
硝石
蛇含石
银精石
硫黄
紫石英
寒水石
滑石
雄黄
琥珀
雌黄
硼砂
磁石
代赭石
青礞石
金礞石
磠砂
鹅管石
盐塷砂
九香虫
广角
土鳖虫
山羊血
马宝
马舌子
珍珠贝壳
乌稍蛇
干蟾
五灵脂
水獭肝
水蛭
牛黄
鸡卵膜
瓦楞子
白花蛇
白海巴
蚕蛹
白丁香
石决明
龙骨
龙齿
龙涎香
地龙
全蝎
牡蛎
羊嚼子
龟板
鸡内金
驴肾
刺猥皮
夜明砂
肾精子
虎骨
虎牙
狗宝
珍珠
珍珠母
虻虫
红娘虫
玳瑁
穿山甲
桑螵蛸
蚕砂
珊瑚
海马
海胆
海狗肾
海燕
海螵蛸
海龙
柴狗肾
蚕茧
望月砂
鱼枕骨
鱼鳔
羚羊角
鹿茸
鹿角
鹿角霜
鹿尾
鹿肾
鹿筋
鹿胎
蛴螬
蛇蜕
斑蝥虫
象皮
象牙屑
犀角
猴枣
紫贝齿
蚵蚾虫
蜂蜜
蜂房
蛤什蟆油
蛤壳
蛤蚧
没食子
雕头
蜈蚣
熊胆
熊掌
蝉蜕
蜣螂虫
蝈蝈
蝼蛄
蜗牛
蕲蛇
燕窝
壁钱
螃蟹壳
僵蚕
蟾酥
麝香
獾油
鳖甲
水牛角
豹骨
五倍子
紫梢花
紫草茸
马勃
冬虫草
昆布
白木耳
茯苓
海藻
雷丸
猪苓
槐蘑
茯苓木
人指甲
大豆卷
六神曲
白粉霜
白降丹
半夏曲
冰片
百药煎
百草霜
伏龙肝
竹沥水
竹黄
沉香曲
芒硝
阿胶珠
采云曲
芜荑
官粉
建神曲
秋石
胆南星
饴糖
香墨
海金沙
铁落花
铁线粉
淡豆豉
铜绿
密陀僧
银朱
寒食
紫河车
黄蜡
黄丹
轻粉
番打马
霞天曲
薄荷冰
血余炭
青黛
北京市中药饮片炮制规范
2005
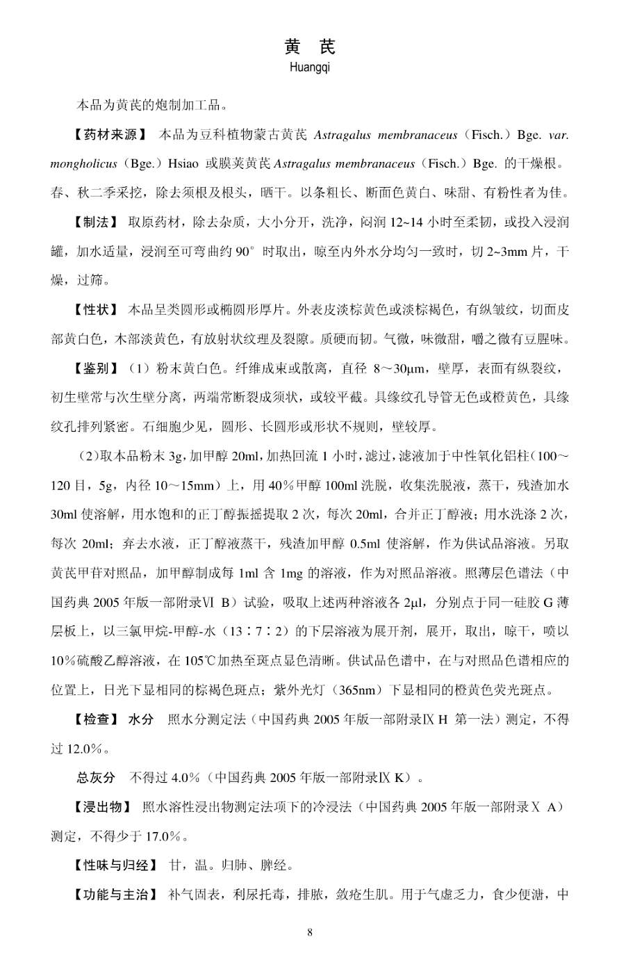
黄芪
炙黄芪
麦冬
金银花
菊花
连翘(老翘)
白芍
酒白芍
土白芍
炒白芍
党参
桔梗
丁香
野菊花
酒山茱萸
醋五味子
莲子肉
莲子心
枸杞子
丹参
关黄柏
盐关黄柏
关黄柏炭
百部
蜜百部
百合
蜜百合
防风
芥子
炒芥子
知母
盐知母
枳实
麸炒枳实
烫枳实
柴胡
醋柴胡
粉葛
黄连
酒黄连
萸黄连
姜黄连
葛根
薏苡仁
麸炒薏苡仁
人参
红参
山药
麸炒山药
川贝母
川牛膝
牛膝
酒牛膝
甘草
炙甘草
何首乌
制何首乌
麦芽
炒麦芽
焦麦芽
板蓝根
苦参
桑叶
槐花
炒槐花
槐花炭
槐米
炒槐米
酒女贞子
制巴戟天
白术
麸炒白术
焦白术
土白术
白芷
制远志
茯苓
茯苓皮
栀子
炒栀子
焦栀子
姜厚朴
阿胶
阿胶珠
大黄
酒大黄
熟大黄
大黄炭
山楂
炒山楂
焦山楂
川楝子
木香
煨木香
醋甘遂
生石膏
煅石膏
北豆根
白及
白果
白果仁
当归
酒当归
鸡血藤
虎杖
明党参
金荞麦
金钱草
烫狗脊
茜草
茜草炭
胡黄连
砂仁
急性子
前胡
蜜前胡
醋山甲
夏枯草
益母草
浮萍
斑蝥
米斑蝥
蛤蚧
蒲黄
炒蒲黄
蒲黄炭
龙胆
龙胆炭
白头翁
生白附子
制白附子
地黄
熟地黄
生地黄炭
熟地黄炭
朱砂粉
炙淫羊藿
冰片(合成龙脑)
防己片
制吴茱萸
灵芝
燀苦杏仁
枇杷叶
蜜枇杷叶
佩兰
泽兰
卷柏
卷柏炭
姜黄
秦艽
射干
银杏叶
醋商陆
棕榈炭
紫苑
蜜紫苑
雷丸
蜂房
薄荷
九节菖蒲
干姜
炮姜
姜炭
大豆黄卷
山柰
千年健
川芎
酒川芎
小通草
王不留行
炒王不留行
天冬
木鳖子
五倍子
瓦楞子
煅瓦楞子
升麻
升麻炭
片姜黄
乌梅
乌梅炭
甘松
北沙参
白茅根
茅根炭
瓜蒌子
蜜瓜蒌子
瓜蒌皮
老鹳草
合欢花
光慈姑
赤芍
苏木
羌活
忍冬藤
苦地丁
郁金
昆布
侧柏叶
侧柏炭
鱼腥草
33.降香
炒草果仁
柏子仁
枸骨叶
柿蒂
威灵仙
醋香附
首乌藤
桂枝
拳参
海金沙
通草
酒蛇蜕
猪苓
麻黄
蜜麻黄
淡竹叶
萹蓄
紫花地丁
蛤壳
煅蛤壳
锁阳
滑石
滑石粉
蒲公英
檀香
蟾酥
蟾酥粉
八角茴香
大皂角
皂角子
小茴香
盐小茴香
车前子
盐车前子
车前草
化橘红
石榴皮
龙眼肉
白鲜皮
炒苍耳子
谷芽
炒谷芽
焦谷芽
谷精草
辛夷
陈皮
陈皮炭
罗布麻叶
金樱子肉
金莲花
泽泻
盐泽泻
荜澄茄
草豆蔻
荔枝核
南沙参
骨碎补
烫骨碎补
鸦胆子
香加皮
重楼
胖大海
醋莪术
徐长卿
常山
密蒙花
绵马贯众
绵马贯众炭
绵萆薢
紫石英
醋煅紫石英
紫草
酸枣仁
炒酸枣仁
焦酸枣仁
罂粟壳
蜜罂粟壳
漏芦
稻芽
炒稻芽
焦稻芽
藁本
土茯苓
艾叶
艾绒
醋艾炭
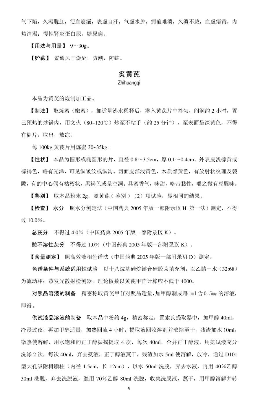
2008
人参
九节菖蒲
三七
三棱
醋三棱
三颗针
干姜
炮姜
姜炭
土茯苓
土贝母
大黄
酒大黄
熟大黄
大黄炭
山药
麸炒山药
山豆根
山奈
山慈菇
千年健
千斤拔
川贝母
川牛膝
川乌
制川乌
川芎
酒川芎
马尾连
天冬
天花粉
天南星
制天南星
胆南星
天葵子
天麻
木香
煨木香
太子参
牛大力
牛膝
酒牛膝
毛冬青
升麻
升麻炭
片姜黄
丹参
乌药
玉竹
甘松
甘草
灸甘草
石菖蒲
龙胆
龙胆炭
北豆根
北沙参
仙茅
仙人头
白及
白术
麸炒白术
焦白术
土白术
白头翁
白芍
酒白芍
土白芍
炒白芍
白芷
白附子
制白附子
白茅根
茅根炭
白前
蜜白前
白蔹
白薇
白药子
玄参
半夏
清半夏
姜半夏
法半夏
地黄
熟地黄
生地黄炭
熟地黄炭
地榆
地榆炭
西洋参
百合
蜜百合
百部
蜜百部
光慈菇
当归
酒当归
竹节参
羊乳
防己
防风
红药子
红参
红景天
麦冬
赤芍
苍术
麸炒苍术
芦根
两头尖
醋两头尖
苎麻根
何首乌
制何首乌
佛手参
羌活
附子
苦参
茄根
板蓝根
郁金
虎杖
明党参
知母
盐知母
金果揽
金荞麦
泽泻
盐泽泻
制巴戟天
制远志
细辛
茜草
茜草炭
草乌
制乌草
胡黄连
南沙参
威灵仙
骨碎补
烫骨碎补
香排草
重楼
独活
姜黄
前胡
蜜前胡
穿山龙
秦艽
珠子参
桔梗
柴胡
醋柴胡
党参
射干
徐长卿
高良姜
拳参
粉萆薢
粉葛
酒黄精
酒肉苁蓉
浙贝母
黄芩
酒黄芩
黄芩炭
黄芪
灸黄芪
黄药子
黄连
酒黄连
萸黄连
姜黄连
常山
银柴胡
麻黄根
断续
酒断续
绵马贯众
绵马贯众炭
绵萆薢
烫狗脊
猫爪草
葛根
萱草根
紫草
紫菀
蜜紫菀
锁阳
墓头回
漏芦
薤白
醋莪术
醋甘遂
醋香附
醋延胡索(醋元胡)
醋狼毒
醋商陆
醋红大戟
藁本
藕节
藕节炭
藤梨根
糯稻根
人参叶
大青叶
艾叶
艾绒
醋艾炭
石韦
石楠叶
苦丁茶
苦竹叶
枇杷叶
蜜枇杷叶
罗布麻叶
侧柏叶
侧柏炭
灸淫羊藿
枸骨叶
柿叶
荷叶
荷叶炭
铁树叶
桑叶
淡竹叶
棕榈炭
紫苏叶
番泻叶
蓼大青叶
橘叶
丁香
月季花
玉米须
玳玳花
西红花
佛手花
合欢花
红花
谷精草
辛夷
鸡冠花
鸡冠花炭
玫瑰花
松花粉
金莲花
金银花
闹羊花
荆芥穗
荆芥穗炭
厚朴花
扁豆花
洋金花
莲须
夏枯草
凌霄花
菊花
梅花
野菊花
旋覆花
蒙密花
款冬花
蜜款冬花
葛花
蒲黄
炒蒲黄
蒲黄炭
槐米
炒槐米
槐花
炒槐花
槐花炭
醋芫花
土荆皮
川槿皮
木槿皮
五加皮
白鲜皮
地枫皮
地骨皮
合欢皮
肉桂
关黄柏
盐关黄柏
关黄柏炭
杜仲
盐杜仲
牡丹皮
官桂
苦楝皮
香加皮
姜厚朴
姜皮
秦皮
麸炒椿皮
桂皮
海桐皮
桑白皮
蜜桑白皮
紫荆皮
广金钱草
广藿香
广藿香叶
广藿香梗
小草
小蓟
小蓟炭
马齿苋
马鞭草
天山雪莲
木贼
车前草
瓦松
凤尾草
凤仙透骨草
水葱
石见穿
石斛
龙葵
北败酱草
北刘寄奴
仙鹤草
白英
白花蛇舌草
白屈菜
半边莲
半枝莲
老鹤草
地锦草
灯芯草
朱灯芯
寻骨风
伸筋草
佛耳草(鼠曲草)
鸡骨草
青蒿
苦地丁
垂盆草
委陵菜
佩兰
金钱草
肿节风
鱼腥草
卷柏
卷柏炭
泽兰
荆芥
荆芥炭
香薷
穿心莲
荷梗
鸭跖草
铁线透骨草
积雪草
倒扣草
鬼见愁
鬼针草
益母草
浮萍
蛇莓
麻黄
蜜麻黄
鹿衔草
猫眼草
绵茵陈
萹蓄
葎草
紫花地丁
紫苏梗
蛤蟆草
鹅不食草
蒲公英
零陵香
豨莶草
墨旱莲
薄荷
藜芦
瞿麦
翻白草
大血藤(红藤)
小通草
天仙藤
石楠藤
竹茹
苏木
皂角刺
沉香
忍冬藤
鸡血藤
青风藤
油松节
降香
钩藤
鬼箭羽
首乌藤
络石藤
桂枝
桃枝
宽筋藤
海风藤
通草
桑枝
桑寄生
檀香
八角茴香
刀豆
大豆黄卷
大枣
大皂角
大腹皮
大风子
大风子仁
山楂
炒山楂
焦山楂
千金子
千金子霜
川谏子
小茴香
盐小茴香
马蔺子
马钱子粉
王不留行
炒王不留行
天仙子
木瓜
木腰子
木蝴蝶
木鳖子
车前子
盐车前子
化橘红
分心木
乌梅
乌梅炭
凤眼草
火麻仁
巴豆霜
水飞蓟
水红花子
石榴皮
石莲子
龙眼肉
巨胜子
生菜子
白果
白果仁
白平子
白扁豆仁
白扁豆皮
炒白扁豆仁
土炒白扁豆仁
瓜蒌
瓜蒌子
蜜瓜蒌子
瓜蒌皮
冬瓜皮
母丁香
丝瓜络
地肤子
亚麻子
光明子
西青果
肉桂子
决明子
炒决明子
红豆蔻
红曲
麦芽
炒麦芽
焦麦芽
赤小豆
赤雹
花椒
花生仁衣
芥子
炒芥子
芡实
麸炒芡实
豆蔻
豆蔻仁
豆蔻皮
连翘
皂角子
佛手
谷芽
炒谷芽
焦谷芽
沙苑子
盐沙苑子
诃子肉
陈皮
陈皮炭
青果
青葙子
苦丁香
苦楝子
苘麻子(冬葵子)
抽葫芦
制吴茱萸
郁李仁
使君子
使君子仁
金樱子肉
炒莱菔子
炒草果仁
炒苍耳子
炒牵牛子
炒牛蒡子
荜茇
荜澄茄
草豆蔻
茺蔚子
胡椒
荔枝核
南鹤虱
南瓜子
相思子
枳棋子
枳实
麸炒枳实
烫枳实
柏子仁
栀子
炒栀子
焦栀子
枸杞子
柿蒂
砂仁
鸦胆子
韭菜子
香橼
香铃子
胖大海
急性子
麸炒冬瓜子
麸炒枳壳
莲子肉
莲子心
莲房
莲房炭
盐补骨脂
盐葫芦巴
盐益智仁
盐蒺藜
盐橘核
秫米
酒山茱萸
酒女贞子
沙罗子
浮小麦
预知子
桑椹
菟丝子
蛇床子
甜瓜子
猪牙皂
望江南
绿豆
绿豆衣
葶苈子
葱子
楮实子
椒目
雄黑豆
紫苏子
炒紫苏子
黑芝麻
黑豆
黑豆衣
焯苦杏仁
炒苦杏仁
燀桃仁
蓖麻子
路路通
锦灯笼
粳米
煨肉豆蔻
蔓荆子
炒蔓荆子
榧子
槟榔
炒槟榔
焦槟榔
酸枣仁
炒酸枣仁
焦酸枣仁
罂票壳
蜜罂粟壳
蜜马兜铃
蜜槐角
蕤仁
稻芽
炒稻芽
焦稻芽
醋青皮
醋五味子
鹤虱
薏苡仁
麸炒薏苡仁
橘络
覆盆子
儿茶
方儿茶
安息香
血竭
芦荟
苏荷香
松香
琥珀
煅干漆
醋没药
醋乳香
大青盐
云母石
石燕
石蟹
龙骨
煅龙骨
龙齿
煅龙齿
北寒水石
煅北寒水石
石膏
煅石膏
白石英
煅白石英
白矾
枯矾(煅白矾)
白降丹
芒硝
玄明粉
阳起石
红粉
花蕊石
煅花蕊石
皂巩(绿巩)
青礞石
煅青礞石
金礞石
煅金礞石
炉甘石
煅炉甘石
官粉
轻粉
钟乳石
煅钟乳石
秋石
禹余粮
煅禹余粮
胆矾
铁落花
铅丹(红丹)
蛇含石
煅蛇含石
密陀僧
硝石
硫黄
制硫黄
雄黄
紫石英
煅紫石英
滑石
滑石粉
煅赤石脂
煅鹅管石
煅自然铜
硼砂
煅硼砂
磁石
煅磁石
雌黄
赭石
煅赭石
人工牛黄
九香虫
干蟾
制干蟾
土鳖虫(?虫)
五倍子
瓦楞子
煅瓦楞子
牛黄
水牛角
水牛角浓缩粉
凤凰衣
石决明
煅石决明
地龙
全蝎
红娘子
牡蛎
煅牡蛎
龟甲
醋龟甲
阿胶
阿胶珠
没食子
鸡内金
焦鸡内金
醋鸡内金
肾精子
制水蛭
金钱白花蛇
鱼脑石(鱼枕骨)
鱼鳔
烫鱼鳔
狗宝
夜明砂
玳瑁
珍珠粉
珍珠母
煅珍珠母
虻虫
蛤蟆油
蚕蛾
蚕砂
柴狗肾
酒蛇蜕
酒乌梢蛇
海马
海龙
海螵蛸
海胆
海狗肾
浮海石
煅浮海石
烫刺猬皮
桑螵蛸
麸炒僵蚕
鹿茸
鹿鞭(鹿肾)
鹿筋
鹿角
鹿角胶
鹿角霜
鹿尾
羚羊角
斑鳌
米斑鳌
自草茸
紫梢花
紫河车
蛤壳
煅蛤壳
蛤蚧
蛴螬
蜈蚣
蜂房
蜣螂
蝉蜕
蕲蛇
酒蕲蛇
醋五灵脂
醋穿山甲
蝼蛄
蟾酥
蟾酥粉
鳖甲
醋鳖甲
麝香
马勃
冬虫夏草
灵芝
昆布
茯苓
茯苓皮
海藻
猪苓
雷丸
六神曲
麸炒神曲
焦神曲
半夏曲
麸炒半夏曲
西瓜霜
百草霜
伏龙肝
血余炭
冰片(合成龙脑)
沉香曲
青黛
柿霜
海金沙
淡豆豉
樟脑
薄荷脑
吉林省中药材标准
第一册
人参芦头
人参果
人参须
山葡萄藤
山紫菀
牛髓
月见草子
龙牙楤木
东北苦菜
北香薷
北鼠妇虫
西洋参叶
列当
返魂草
驴肾
虎眼万年青
金盏银盘
草苁蓉
核桃楸皮
高山红景天
萝藦
野玫瑰根
猪胆汁
鹿心
葎草
朝白术(叨百克怵)
雄蜂蛹
紫丁香叶
貂肾
蒺藜草
榛子花
缬草
蟋蟀
藜芦茎叶
藤合欢
第二册
大海米
万年蒿(特儿山树)
山羊血
马肾
水芹(米那利)
牛角
长裂苣荬菜
东五加皮
东当归(道鞥珰龟)
生铁落
仙人掌
白花蛇舌草
白耙齿菌
兰亭叶
托盘根
延边独活(延边刀哗儿)
羊角
红旱莲
花生衣
苦参子
松毛(梢尔咿噗)
松茸(松一脖食)
软枣子(哒籁)
肾炎草(新邀苜耖)
乳浆草
狗骨
油菜花粉
柞树皮
差把嘎蒿
桦树皮
桃叶
鸭肉(奥哩稁叽)
家兔心
桑黄(桑皇波色)
黄瓜皮
黄花菜根(稳初里)
黄芩茎叶
黄蘑
野薄荷
猪骨
猪脾
猪蹄甲
鹿血
鹿茸血
绿豆
朝鲜白头翁(兆森白杜奥)
朝鲜当归(兆森珰龟)
葵花盘
雄柞蚕蛹
蛴螬
貂心
槐枝
蜂花粉
蛹虫草
榛蘑
酸不溜根
蜻蜓
鲜牛鞭
鲜黄连(森黄利嗯)
糯米
吉林省中药炮制标准
1986
人参
九节菖蒲
广防己
三七
三棱
土贝母
土茯苓
大黄
干姜
马尾连
川乌
川芎
川木香
川贝母
川牛膝
小檗根
山柰
山豆根
山慈菇
千年健
天麻
天冬
天花粉
天南星
天葵子
太子参
木香
牛膝
巴戟天
水菖蒲
片姜黄
丹参
乌药
升麻
玄参
半夏
东川芎
平贝母
玉竹
甘松
甘草
甘遂
龙胆
石菖蒲
申姜
仙茅
仙人头
北沙参
北豆根
白及
白术
白芍
白芷
白前
白薇
白蔹
白头翁
白附子
白茅根
白药子
关白附
百合
百部
地黄
地榆
防己
防风
当归
光慈菇
延胡索
红大戟
羌活
麦冬
两头尖
赤芍
远志
附子
苍术
芦根
何首乌
泽泻
刺五加
青木香
郁金
板蓝根
苦参
茄根
明党参
知母
金果榄
狗脊
穿山龙
前胡
威灵仙
胡黄连
草乌
茜草
贯众
香附
重楼
独活
独角莲
浙贝母
高良姜
拳参
秦艽
桔梗
莪术
党参
柴胡
射干
狼毒
商陆
麻黄根
黄连
黄芩
黄芪
黄精
黄药子
常山
猫爪草
银柴胡
续断
绵萆薢
紫菀
紫草
萱草
葛根
漏芦
薤白
藁本
藕节
十大功劳叶
人参叶
大青叶
石楠叶
艾叶
芙蓉叶
枇杷叶
侧柏叶
桑叶
荷叶
荷梗
淫羊藿
棕榈
紫苏叶
番泻叶
橘叶
藿香叶
丁香
木槿花
凤仙花
月季花
白梅花
合欢花
红花
辛夷
谷精草
鸡冠花
芫花
闹羊花
松花粉
玫瑰花
金银花
洋金花
厚朴花
玳玳花
荆芥穗
扁豆花
夏枯草
凌霄花
莲花
莲须
旋复花
密蒙花
菊花
啤酒花
款冬花
葛花
蒲黄
槐米
槐花
藏红花
一枝蒿
大蓟
马齿苋
马鞭草
小蓟
木贼
瓦松
石苇
石斛
北败酱
白屈菜
仙鹤草
灯心草
刘寄奴
地丁
老头草
老鹳草
肉苁蓉
血见愁
红旱莲
泽兰
青蒿
金牛草
金佛草
佩兰
鱼腥草
细辛
卷柏
茵陈
荆芥
香薷
益母草
浮萍
透骨草
淡竹叶
麻黄
鹿衔草
紫苏
紫苏梗
萹蓄
鹅不食草
锁阳
零陵香
蒲公英
豨莶草
墨旱莲
薄荷
瞿麦
藜芦
翻白草
藿香
刀豆
八角茴香
大枣
大风子
大腹皮
马钱子
马兜铃
马蔺子
小茴香
川楝子
山楂
山茱萸
千金子
女贞子
火麻仁
王不留行
天仙子
木瓜
木蝴蝶
木鳖子
巴豆
车前子
五味子
巨胜子
水红子
凤眼草
牛蒡子
乌梅
化橘红
石榴皮
龙眼肉
北合欢
白果
白扁豆
白胡椒
丝瓜络
母丁香
决明子
地肤子
亚麻子
肉豆蔻
肉桂子
冬瓜子
冬瓜皮
冬葵子
瓜蒌
瓜蒌皮
瓜蒌子
红豆蔻
红花子
诃子
沙苑子
补骨脂
赤瓟
赤小豆
连翘
豆蔻
陈皮
芥子
苍耳子
吴茱萸
芸苔子
芡实
花椒
佛手
皂角子
青皮
青果
青箱子
郁李仁
苦石莲
苦杏仁
苦楝子
使君子
金樱子
柏子仁
牵牛子
枸杞子
葫芦巴
胡桃仁
枳实
枳壳
枳椇子
栀子
砂仁
相思子
柿蒂
草豆蔻
草果仁
荔枝核
荜茇
荜澄茄
韭菜子
茺蔚子
胖大海
香橼
急性子
浮小麦
益智
莱菔子
桃仁
娑罗子
鸦胆子
桑椹
莲子
莲子心
莲房
菟丝子
预知子
黄瓜子
黄瓜皮
梧桐子
蛇床子
甜瓜子
甜瓜蒂
甜石莲
猪牙皂
楮实子
葱子
黑芝麻
紫苏子
葶苈子
路路通
蒺藜
蓖麻子
锦灯笼
榧子
槐角
酸枣仁
槟榔
罂粟壳
蔓荆子
翠衣
蕤仁
鹤虱
橘红
橘络
橘核
薏苡仁
藏青果
覆盆子
一叶萩
天仙藤
石楠藤
关木通
西河柳
竹茹
沉香
忍冬藤
鸡血藤
苏木
皂角刺
松节
青风藤
首乌藤
降香
钩藤
络石藤
桂枝
桑枝
通草
鬼箭羽
海风藤
寄生
檀香
川槿皮
五加皮
白鲜皮
地枫皮
地骨皮
肉桂
合欢皮
杜仲
牡丹皮
官桂
苦楝皮
厚朴
香加皮
秦皮
桑白皮
海桐皮
黄柏
紫荆皮
椿皮
九香虫
广角
土鳖虫
干蟾
马宝
五灵脂
水蛭
水獭肝
乌梢蛇
牛黄
瓦楞子
石决明
田螺
白花蛇
地龙
全蝎
红娘子
鸡内金
驴肾
龟板
牡蛎
刺猬皮
虎骨
狗宝
狗肾
夜明砂
金钱白花蛇
穿山甲
珍珠
珍珠母
玳瑁
虻虫
蛤蟆油
桑螵蛸
蚕砂
海马
海龙
海螺
海狗肾
海螵蛸
豹骨
望月砂
羚羊角
鹿茸
鹿胎
鹿鞭
蛇蜕
斑蝥
犀角
紫贝齿
紫草茸
紫梢花
蛤壳
蛤蚧
象皮
猴枣
蜂房
蜂蜜
蜂蜡
蜈蚣
蜗牛
蝉蜕
熊胆
蝼蛄
僵蚕
蟾酥
鳖甲
麝香
大青盐
云母石
玄精石
龙齿
龙骨
石膏
石燕
石蟹
白矾
白石英
白石脂
阳起石
阴起石
芒硝
朱砂
自然铜
赤石脂
花蕊石
炉甘石
青礞石
制水银
金精石
金礞石
信石
钟乳石
胆矾
禹粮石
浮海石
密陀僧
硇砂
寒水石
滑石粉
琥珀
雄黄
硫黄
紫石英
紫硇砂
黑矾
鹅管石
硼砂
磁石
雌黄
赭石
干漆
枫香脂
安息香
血竭
没药
阿魏
苏合香
芦荟
松香
乳香
藤黄
马勃
冬虫夏草
昆布
茯苓
海藻
银耳
猪苓
雷丸
儿茶
大豆黄卷
天竺黄
五倍子
玄明粉
半夏曲
白降丹
冰片
百草霜
伏龙肝
血余炭
红粉(红升丹)
没食子
谷芽
麦芽
芜荑
阿胶
青黛
建神曲
虎骨胶
轻粉
胆南星
神曲
海金沙
铅粉
鹿角胶
鹿角霜
淡豆豉
银朱
铜绿
紫河车
樟丹
樟脑
薄荷脑
吉林省中药饮片炮制规范
第一册
人参须
人参芦头
人参粉
炒土鳖虫
酒土鳖虫
大枣肉
酒小茴香
山楂炭
炒车前子
炒水红花子
蜜升麻
长裂苣荬菜炭
炒片姜黄
丹参粉
甘草炭
艾叶炭
艾绒
炒艾叶
酒龙胆
东五加皮
土炒白术
清麸炒白术
焦白术
麸炒白芍
白花蛇舌草
蜜瓜蒌子
冬瓜子
炒冬瓜子
酒玄参
炒地龙
西洋参
西洋参节
西洋参枝
西洋参须
西洋参粉
姜西洋参
酒列当
延边独活(延边刀哗儿)
红参节
红参芦头
红参枝
红参粉
蜜远志
炒赤芍
米泔水制苍术
醋两头尖
盐吴茱萸
黑豆黄酒制首乌
炒皂角子
返魂草
炒诃子肉
黑芝麻炒补骨脂
驴肾段
烫驴肾
抱茎苦荬菜
茄根
酒知母
盐金樱子肉
狗骨炭
甘草银花制草乌
酒胡芦巴
砂烫枳实
炒韭菜子
炒桂枝
高山红景天
益母草炭
酒益母草
桑黄(桑皇波色)
炒黄瓜子
黄瓜皮
黄芩炭
黄蘑
萝藦
炒菟丝子
野玫瑰根
银耳
葎草
朝鲜白头翁(兆森白杜奥)
盐楮实子
炒蛴螬
酒锁阳
盐蒺藜
蒺藜草
炒蒲黄
炒槐角
槐角炭
煅硼砂
零陵香
榛子花
槲寄生
炒薤白
橘叶
藜芦
藤合欢
第二册
四川省中药饮片炮制规范
1977
三棱
千年健
山豆根(广豆根)
山药
川芎
川乌
川牛膝
川木香
木香(广木香)
大黄
升麻
丹参
天门冬(天冬)
天花粉
天南星
附:胆南星
天麻
巴戟天
牛膝(怀牛膝)
乌药(台乌)
白及
白术
白芍
白芷
白附子(禹白附)
白茅根
白前
白薇
仙茅
玉竹
玄参
甘草
甘遂
半夏
石菖蒲
当归
百部
地黄
地榆
广防己
防己(粉防己)
防风
红大戟
麦门冬
赤芍
远志
延胡索(元胡)
苍术
芦竹根
芦根(芦苇根)
青木香(青藤香)
虎杖
知母
板蓝根
羌活
郁金
狗脊
明党参
苦参
泽泻
贯众
姜
姜黄
香附
重楼
独活
胡黄连
首乌(何首乌)
前胡
南沙参(泡参)
草乌
茜草
射干
秦艽
高良姜(良姜)
党参
桔梗
骨碎补
莪术
浙贝母
常山
麻黄根
商陆
雪胆(金龟莲)
黄芩
黄连
黄芪
黄精
萝卜头(莱菔根)
银柴胡
续断
紫菀
葛根
萱草根
漏芦(漏芦根)
薤白
藁本
藕节
千金子(续随子)
大枣
大风子
大腹皮(大腹毛)
大豆黄卷
女贞子
山茱萸(枣皮)
山楂
川楝子
马兜铃
马钱子(番木鳖)
乌梅
木蝴蝶(千张纸、千层故纸)
木鳖子
木瓜
巴豆
五味子
火麻仁
牛蒡子
车前子
白扁豆
白芥子
白果(银杏)
冬瓜子
石榴皮
瓜蒌(栝楼)
瓜蒌子(栝楼仁)
肉豆蔻
决明子
佛手
麦芽
沙苑子(潼蒺藜)
补骨脂
吴茱萸
花椒(川椒)
苍耳子
诃子
青葙子
青皮
使君子
金樱子
柏子仁
枳壳
枳实
急性子
韭菜子
草果
牵牛子(丑牛)
茺蔚子
茴香(小茴香)
栀子
荔枝核
胡芦巴
浮小麦
桃仁
益智
桔核
莲子
莲房
莱菔子(萝卜子)
猪牙皂
甜杏仁
苦杏仁
复盆子
菟丝子
桑椹
黑豆
黑芝麻
紫苏子
葶苈子
楮实子
丝瓜络
蒺藜(刺蒺藜)
槐角
榧子
酸枣仁
槟榔
蔓荆子
稻芽(谷芽)
鹤虱(南鹤虱)
薏苡仁
大蓟
小蓟
马齿苋
马蓝(鱼鳅串、泥鳅串)
木贼
藿香(土藿香、川藿香)
广藿香
五皮草
车前草
水皂角
石斛
石韦
龙胆草
肉苁蓉
老鹳草
灯心草
伸筋草
谷精草
兔耳风
青蒿
细辛
败酱草
鱼腥草
佩兰
金钱草
金沸草
泽兰
草红藤
香薷
肺筋草
荆芥
柴胡
益母草
夏枯草
淫羊藿
麻黄
麻黄绒
鹿衔草
淡竹叶
萹蓄
锁阳
舒筋草
豨莶草
墨旱莲(旱莲草)
薄荷
瞿麦
紫苏
艾叶
枇杷叶
桑叶
荷叶
棕板(棕榈)
木槿花
辛夷
芫花
鸡冠花
金银花
荆芥穗
旋复花
密蒙花
菊花
款冬花
槐米(槐花)
蒲黄
五加皮
合欢皮
肉桂
官桂
地骨皮
阳雀花根皮
牡丹皮
杜仲
香加皮
刺五加皮(红毛五加皮)
厚朴
桑白皮
秦皮
海桐皮
黄柏
椿皮(樗白皮)
川木通
石楠藤
大血藤(血通)
苏木
皂角刺(天丁)
忍冬藤(银花藤)
鸡血藤
油松节(松节)
侧柏叶
首乌藤(夜交藤)
威灵仙
降香
钩藤
桂枝
桑枝
通草
寄生
檀香
安息香
没药
乳香
藤黄
人中白
土鳖虫(?虫)
五灵脂
水蛭
水牛角
瓦楞子
乌梢蛇
石决明
全蝎
红娘
地龙
地牯牛
龟板
苍耳虫
牡蛎
鸡内金
虎骨
鱼鳔胶(鱼胶)
金钱白花蛇(小白花蛇)
刺猬皮
羌活鱼
穿山甲
玳瑁
虻虫
珍珠
海螵蛸(乌贼骨)
桑螵蛸
豹骨
猴骨
蚕沙
蚕茧
羚羊角
鹿角
鹿茸
紫河车
蛇蜕
蛤壳
蛤蚧
象皮
犀角
斑蝥
蛴螬
蜂房
蜈蚣
蜣螂
僵蚕
蕲蛇(大白花蛇)
壁钱(蟢子窝)
蟾酥
鳖甲
云母(银精石)
白矾(明矾)
白石英
龙齿
龙骨
石膏
石燕
石蟹
朱砂
阳起石
自然铜
赤石脂
花蕊石
皂矾
针砂
金精石
炉甘石
禹粮石(禹余粮)
钟乳石
鹅管石
紫石英
雄黄
滑石
硫磺
硼砂
磁石
赭石
礞石(青礞石、金礞石)
干漆
六神曲
玄明粉
西瓜霜
血余炭
阿胶
苦瓜霜
建曲
淡豆豉
五倍子
竹茹
竹沥
昆布
茯苓(附:茯苓皮、茯神)
海藻
雷丸
猪苓
2002
阿魏
矮地茶
艾叶
安息香
八角茴香
巴豆
巴戟天
白扁豆
白矾
白附子
白果
白花蛇舌草
白蔹
白茅根
白及
白前
白芍
白石英
白术
白头翁
白土苓
白薇
白鲜皮
白药子
白芷
百部
百合
柏子仁
败酱草
斑蝥
板蓝根
半边莲
半夏
半夏曲
半枝莲
北豆根
北寒水石
北沙参
荜茇
荜澄茄
萆薢
蓖麻子
萹蓄
鳖甲
鳖甲胶
槟榔
薄荷
补骨脂
蚕沙
苍耳草
苍耳子
苍术
草豆蔻
草果
草红藤
草乌
侧柏叶
柴胡
柴首
蝉花
蝉蜕
蟾酥
长前胡
常山
车前草
车前子
沉香
辰砂
陈皮
澄茄子
赤芍
赤石脂
赤小豆
茺蔚子
重楼
虫白蜡
楮实子
川贝母
川赤芍
川防风
川防己
川黄芪
川黄芩
川楝子
川明参
川木通
川木香
川牛膝
川射干
川桐皮
川乌
川香薷
川芎
川银花
川紫菀
穿山甲
穿心莲
垂盆草
椿皮
茨七
磁石
刺梨果
刺猬皮
刺五加
葱子
脆蛇
大豆黄卷
大肺筋草
大风子
大腹皮
大黄
大蓟
大青盐
大青叶
大菟丝子
大血藤
大叶木兰
大叶茜草
大枣
代代花
玳瑁
丹参
胆矾
淡豆豉
淡竹叶
当归
党参
刀豆
稻芽
灯心草
地耳草
地肤子
地骨皮
地黄
地锦草
地龙
地榆
颠茄草
丁公藤
丁香
冬虫夏草
冬瓜皮
冬瓜子
冬凌草
豆蔻
独活
独一味
杜仲
杜仲叶
峨参
莪术
鹅不食草
鹅管石
阿胶
儿茶
法落海
番泻叶
防风
防己
榧子
粉萆薢
风寒草
枫香脂
蜂房
蜂蜡
蜂蜜
佛手
佛手花
茯苓
茯苓皮
茯神木
浮萍
浮小麦
浮海石
浮石
附子
覆盆子
干蟾
干姜
干漆
甘草
甘松
甘遂
高良姜
藁本
葛根
葛花
蛤蚧
蛤壳
隔山撬
功劳木
钩藤
狗脊
狗肾
枸骨叶
枸杞子
谷精草
谷精珠
谷芽
骨碎补
瓜萎
瓜萎皮
瓜萎子
关木通
官桂
贯众
光慈姑
光核桃仁
光皮木瓜
光前胡
广防己
广藿香
广金钱草
龟甲
龟甲胶
桂枝
哈蟆油
哈士蟆
海风藤
海狗肾
海金沙
海龙
海马
海螵蛸
海桐皮
海藻
诃子
合欢花
合欢皮
何首乌
核桃仁
荷梗
荷叶
鹤虱
黑豆
黑三棱
黑芝麻
红大戟
红豆蔻
红粉
红花
红花龙胆
红景天
红毛七
红毛五加皮
红娘子
红芪
猴骨
厚朴
厚朴花
湖北贝母
胡黄连
胡椒
胡芦巴
槲寄生
虎杖
琥珀
花椒
花蕊石
化橘红
华山参
滑石
淮通
槐花
槐角
黄柏
黄荆子
黄精
黄连
黄芪
黄芩
黄药子
火麻仁
藿香
荠菜
鸡骨草
鸡冠花
鸡内金
鸡矢藤
鸡血藤
积雪草
急性子
蒺藜
建曲
姜黄
僵蚕
降香
椒目
角麻
接骨木
芥子
金沸草
金果榄
金精石
金礞石
金钱白花蛇
金钱草
金荞麦
金银花
金樱子
锦灯笼
京大戟
荆芥
九节菖蒲
九里香
九香虫
九眼独活
韭菜子
桔梗
菊参
菊花
橘核
橘红
橘络
卷柏
决明子
苦参
苦丁茶
苦楝皮
苦楝子
苦木
苦石莲
苦杏仁
款冬花
昆布
蜡梅花
莱菔子
莱菔头
狼毒
老鹳草
雷丸
藜芦
李仁
荔枝核
连钱草
连翘
莲房
莲须
莲子
莲子心
凉山虫草
两面针
两头尖
蓼大青叶
蓼子草
灵香草
灵仙藤
灵芝
凌霄花
刘寄奴
硫磺
六神曲
六月寒
龙胆
龙胆草
龙胆地丁
龙眼肉
蝼蛄
漏芦
芦根
芦荟
芦竹根
芦子
炉甘石
陆英
鹿骨
鹿骨胶
鹿角
鹿角胶
鹿角霜
鹿茸
鹿肾
鹿衔草
路路通
驴肾
吕宋果
罗布麻叶
罗汉果
罗勒
络石藤
麻黄
麻黄根
马宝
马鞭草
马槟榔
马勃
马齿苋
马兜铃
马兰草
马蓝大青叶
马钱子
马尾连
麦冬
麦芽
曼陀罗子
蔓荆子
芒硝
猫爪草
毛诃子
毛前胡
茂丹皮
没食子
没药
玫瑰花
梅花
虻虫
米百合
密蒙花
密陀僧
绵萆薢
绵马贯众
明党参
明七
墨旱莲
母丁香
牡丹皮
牡荆叶
牡蛎
木鳖子
木耳
木芙蓉花
木瓜
木蝴蝶
木槿皮
木棉花
木香
木贼
南板蓝根
南瓜子
南寒水石
南鹤虱
南沙参
南山楂
南五味子
南星
南枳椇子
闹羊花
牛蒡子
牛黄
牛尾独活
牛膝
女贞子
糯米藤根
藕节
排草
排风藤
胖大海
佩兰
硼砂
枇杷叶
平贝母
蒲公英
蒲黄
蛴螬
蕲蛇
千金子
千里光
千年健
牵牛子
铅粉
前胡
芡实
茜草
羌活
羌活鱼
蜣螂
蔷薇花
秦艽
秦皮
青黛
青矾
青风藤
青果
青蒿
青礞石
青木香
青皮
青葙子
青叶胆
轻粉
苘麻子
全蝎
拳参
瞿麦
人工天竺黄
人参
人参叶
忍冬藤
肉苁蓉
肉豆蔻
肉桂
肉桂子
乳香
软覆盆子
软滑石
蕤仁
瑞香狼毒
三白草
三颗针
三棱
三七
三七花
桑白皮
桑寄生
桑螵蛸
桑椹
桑叶
桑枝
沙棘
沙苑子
砂仁
山慈菇
山豆根
山合欢皮
山麦冬
山柰
山药
山楂
山枝仁
山茱萸
珊湖
苕叶细辛
蛇床子
蛇蜕
射干
麝香
伸筋草
参叶
升麻
生姜
石菖蒲
石凤丹
石膏
石斛
石决明
石莲子
石榴皮
石南藤
石韦
石蟹
石燕
使君子
柿蒂
手参
首乌藤
舒筋草
蜀漆
水半夏
水灯心
水红花子
水牛角
水獭肝
水蛭
丝瓜络
松花粉
松节
松萝
松香
苏合香
苏木
酸枣仁
婆罗子
锁阳
台乌
太子参
檀香
桃仁
藤黄
天冬
天花粉
天葵子
天麻
天南星
天山雪莲花
天生磺
天仙藤
天仙子
天竺黄
甜杏仁
葶苈子
通草
土贝母
土鳖虫
土茯苓
土荆皮
土木香
免耳风
菟丝子
瓦楞子
王不留行
威灵仙
委陵菜
乌灵参
乌梅
乌梢蛇
乌药
无花果
无名异
吴茱萸
芜荑
蜈蚣
五倍子
五加皮
五味子
午时茶
西昌丹皮
西瓜子
西河柳
西红花
西青果
西五味子
西洋参
豨莶草
细辛
夏枯草
夏天无
仙茅
仙鹤草
相思子
香巴戟
香附
香加皮
香薷
香橼
响铃草
小篇蓄
小茴香
小蓟
小天冬
小通草
小玉竹
薤白
辛夷
雄黄
熊胆粉
徐长卿
续断
萱根草
玄参
玄精石
玄明粉
旋覆花
雪胆
雪莲花
雪上一枝蒿
血竭
血余炭
寻骨风
鸦胆子
鸭内金
芫荽子
鸭跖草
崖桑皮
亚麻子
延胡索
岩白菜
阳起石
阳雀花根皮
洋金花
野菊花
伊贝母
益母草
益智
薏苡仁
阴起石
茵陈
淫羊藿
银柴胡
银耳
银杏叶
银朱
罂栗壳
芫花
余甘子
鱼胆草
鱼脑石
鱼腥草
禹余粮
禹州漏芦
玉竹
郁金
郁李仁
预知子
元宝草
远志
月季花
越西木香
云母石
芸苔子
云芝
藏菖蒲
枣槟榔
皂角刺
泽兰
泽泻
赭石
浙贝母
针砂
珍珠
珍珠层粉
珍珠母
知母
栀子
蜘蛛香
枳椇子
枳壳
枳实
钟乳石
肿节风
朱砂
朱砂莲
朱砂七
珠子参
猪胆粉
猪苓
猪牙皂
竹节参
竹茹
竹叶柴胡
苎麻根
紫贝齿
紫草
紫草皮
紫草茸
紫河车
紫花地丁
紫荆皮
紫硇砂
紫石英
紫苏梗
紫苏叶
紫苏子
紫菀
自然铜
棕榈
棕桐子
2015
艾叶
白花蛇舌草
白及
白芍
白土苓
白英
百部
百合
百药煎
柏子仁
败酱草
板蓝根
半夏曲(川)
北沙参
萆薢
扁枝槲寄生
参叶
苍耳草
草红藤
草血竭
侧柏叶
柴胡
长前胡
长松萝
常山
陈皮
臭牡丹
楮实子
川贝母
川赤芍
川防风
川黄芪
川黄芩
川明参
川木香
川桐皮
川西马勃
川芎
川紫菀
穿山甲
垂穗伸筋草
椿皮
刺猬皮
粗齿川木通
脆蛇
大菟丝子
大叶茜草
大皂角
丹参
胆矾
胆星
蛋黄油
当归头
党参
灯盏细辛
地丁草
地骨皮
地黄
地龙
丁香
冬虫夏草
冬瓜子
豆蔻
独一味根
杜仲叶
多舌飞蓬
峨参
鹅管石
法半夏
法落海
番石榴叶
防风
粉萆薢
粉葛
粉绿竹
风寒草
蜂房
佛手
茯苓
茯神木
附子
覆盆子
甘草
赶黄草
葛根
蛤蚧
隔山撬
功劳木
钩藤
狗脊
枸骨叶
骨碎补
瓜蒌皮
瓜蒌子
官桂
贯众
光皮木瓜
光前胡
海风藤
海金沙藤
海桐皮
诃子
黑豆
红参
红参须
红大戟
红花龙胆
红毛七
红毛五加皮
红毛走马胎
红娘子
红曲
胡黄连
胡椒
葫芦巴
湖北贝母
虎耳草
槐角
黄柏
黄花白及
黄荆子
黄精
黄连
黄芪
黄蜀葵花
黄药子
火把花根
鸡冠花
鸡内金
鸡矢藤
鸡血藤
急性子
寄生
见血清
建曲
建曲(川)
僵蚕
降香
椒目
角麻
绞股蓝
金沸草
金樱子
京半夏
荆芥穗
九节龙
九眼独活
菊参
蕨麻
苦杏仁
莱菔头
雷丸
藜芦
荔枝草
莲房
莲子
蓼大青叶
蓼子草
灵仙藤
灵香草
灵芝
灵芝孢子
凌霄花
刘寄奴
六神曲
六神曲(川)
龙胆草
龙胆地丁
龙葵
蝼蛄
漏芦
露蜂房
芦竹根
芦子
鹿骨
鹿角
鹿茸
葎草
萝卜硝
麻黄
麻黄草
麻黄根
马兜铃
马兰草
马尾连
麦冬
毛前胡
茂丹皮
绵萆薢
明七
牡丹皮
牡荆叶
木鳖子
木棉花
木香
南大青叶
南鹤虱
南坪细辛
南沙参
南星
尼泊尔老鹳草
柠檬
牛尾独活
牛膝
糯米藤根
藕节
排草
皮寒药
平贝母
蒲黄
蕲蛇
千里光
芡实
蜣螂
青皮
青葙子
人参
人参须
人参叶
肉桂
乳香
软覆盆子
赛谷精草
三棱
桑螵蛸
桑葚
桑枝
砂仁
山合欢皮
山药
山楂
山楂果
山枝仁
蛇含
肾茶
升麻
生姜
石菖蒲
石凤丹
石斛
石见穿
石南藤
舒筋草
三七
蜀漆
薯莨
水灯心
水红花子
水蛭
松香
松叶
碎米柴
锁阳
台乌
天麻
天山雪莲
铁皮石斛
土鳖虫
兔耳风
乌灵参
吴茱萸
芜荑
五谷虫
五味子
午时茶(川)
西南手参
西五味子
西洋参
夏枯全草
夏天无
仙茅
香巴戟
香附
香通
小萹蓄
小槐花
小天冬
小玉竹
辛夷
绣球小通草
续断
玄精石
雪胆
鸭内金
崖桑皮
延胡索
岩白菜
洋金花
野巴子
野黑豆
夜关门
一支箭
益母草
薏苡仁
银柴胡
银耳
银杏叶
罂粟壳
余甘子
鱼胆草
郁金
预知子
元宝草
远志
云芝
芸苔子
泽泻
浙贝母
知母
制川贝母
制南星
朱砂七
珠子参
猪牙皂
竹节参
竹叶柴胡
苎麻
紫荆皮
紫苏梗
紫苏子
紫薇皮
钻地风
四川省中药材标准
1987
九眼独活
小玉竹
小通草
川木香
川防风
川明参
川香薷
川射干(鸢尾)
川桐皮
川紫菀
大青叶
大菟丝子
山枝仁
山楂
马宝
马尾连
马勃
土子(无名异)
干漆
天冬(小天冬)
天南星
牛尾独活
手参
毛前胡
毛慈姑
云前胡
云母石
无花果
五味子
木槿皮
长前胡
水银
水獭肝
乌灵参
午时茶
六神曲
白土苓
白芨
白花蛇舌草
石凤丹
石南藤
石燕
台乌
冬瓜子
甘松
龙胆地丁
龙胆草
玄精石
半夏曲
防己
防风(引种防风)
朱砂七
朱砂莲
光前胡
光皮木瓜
刘寄奴
红毛五加皮
红花龙胆
红娘子
西昌丹皮
百草霜
赤芍
芦竹根
李仁
辛夷
杜仲叶
伸筋草
谷精草
鸡血藤
龟背壳
明七
味牛膝
苦丁茶
岩白菜
茂丹皮
松节
松萝
兔耳风
参叶
贯众
奉节贝母
金银花
鱼胆草
官桂
法落海
败酱草
青矾
软滑石
夜明砂
羌活鱼
狗肾
京半夏
建曲
独一味
草乌
草红藤
香巴戟
南板蓝根
南坪细辛
威灵仙
茜草
枳椇子
珍珠层粉
虻虫
党参
峨参
夏枯草
柴胡
柴首
狼毒
莱菔头
桃仁
浮小麦
鸭内金
蚕沙
豹骨
脆蛇
黄芩
黄芪
黄药子
黄荆子
淮通
麻黄
菖蒲
萆薢
雪胆(金龟莲)
雪上一枝蒿
雪莲花
旋复花
寄生
崖桑皮
鹿角
鹿尾
鹿顶骨
鹿茸
鹿肾
鹿筋
隔山撬
越西木香
紫花地丁
紫草皮
紫荆皮
舒筋草
葛花
腊梅花
椒目
寒水石
猴骨
蜂房
蝉花
澄茄子
僵蚕
橘络
藿香
糯米藤根
2010
一支箭
九节龙
九眼独活
三七花
大叶茜草
大菟丝子
小天冬
小玉竹
小萹蓄
小槐花
山生柳
山合欢皮
山楂果
山枝仁
山鸡血藤
川西马勃
川防风
川赤芍
川民参
川桐皮
川银花
川黄芪
川黄芩
川紫菀
马兰草
马尾连
元宝草
毛前胡
水灯心
水朝阳旋覆花
火把花根
牛尾独活
见血清
长松萝
长前胡
风寒草
冬瓜子
尼泊尔老鹤草
玄精石
白英
白土苓
白花蛇舌草
皮寒药
石凤丹
石见穿
石楠藤
石莲子
龙葵
龙胆地丁
龙胆草
台乌
光皮木瓜
光前胡
光桃仁
刘寄奴
地丁草
多舌飞蓬
朱砂七
竹叶柴胡
红毛七
红毛五加皮
红毛走马胎
红花龙胆
红娘子
西五味子
西南手参
西藏棱子芹
苎麻
忍冬果
李仁
灵仙藤
灵芝孢子
灵香草
芦子
芦竹根
苍耳草
角麻
谷精珠
连翘叶
鸡矢藤
兔耳风
刺梨叶
刺猬皮
参叶
垂穗伸筋草
夜关门
官桂
岩白菜
明七
松叶
枇杷花
法落海
苕叶细辛
苦丁茶
茂丹皮
败酱草
贯众
软滑石
软覆盆子
迭鞘石斛
鱼胆草
南大青叶
南星
枳椇
柠檬
独一味根
绞股蓝
美洲大蠊
扁枝槲寄生
胆矾
茯神木
草红藤
草血竭
荔枝草
荞麦花粉
香巴戟
凉山虫草
夏枯全草
峨参
桃叶珊瑚
海金沙藤
海桐皮
粉绿竹
绣球小通草
脆蛇
臭牡丹
莱菔头
赶黄草
钻地风
鸭内金
寄生
崖桑皮
排草
粗齿川木通
菊参
萆薢
蛇含
野巴子
野黑豆
银耳
雪胆
麻黄草
黄花白及
黄荆子
黄葵子
喜树果
椒目
琥珀
紫荆皮
紫草皮
紫薇皮
舒筋草
葎草
葛藤花
隔山撬
鹅管石
塞北紫堇
碎米柴
蜀漆
蓝花龙胆
赛谷精草
蓼子草
蝉花
鲜芦笋
澄茄子
蕨麻
薯莨
藜芦
糯米藤根
露蜂房
四川省藏药材标准
2020
大叶碎米荠
大白芸豆
大理白前
小角柱花
小檗皮
川西合耳菊
牛尾蒿
毛莲蒿
长鞭红景天
公绵羊角
甘青青兰
甘松叶
甘肃棘豆
石格菜
白花龙胆
丝瓜子
灰毛党参
光核桃仁
曲花紫堇
肉质金腰
坚杆火绒草
沙棘膏
驴血
抱茎獐牙菜
苞叶大黄
松久蒂达
刺柏
欧曲佐珠钦木
细叶亚菊
香樟
俄色果
洼瓣花
鸭嘴花
圆柏
圆穗兔耳草
圆穗蓼
臭蚤草
悬钩木
密生波罗花
密花香薷
绿绒蒿
渣驯膏
暗绿紫堇
叠裂黄堇
薄叶鸡蛋参
藏灵芝
藏紫菀
国家中药饮片炮制规范
第一批
炒槐花
炒栀子
车前子
醋南五味子
煅牡蛎
胡芦巴
槐花
决明子
莱菔子
牡蛎
南五味子
牛蒡子
女贞子
牵牛子
青皮
青葙子
砂仁
石榴皮
石榴皮炭
菟丝子
五味子
栀子
第二批
天津市中药饮片炮制规范
2005
人参
九节菖蒲
三七
三棱
干姜
土木香
土贝母
土茯苓
大黄
山麦冬
山豆根
山药
山柰
山慈菇
千年健
川木香
川贝母
川牛膝
川乌
川芎
马尾连
天冬
天花粉
天南星
天麻
天葵子
木香
太子参
手参
牛西西
牛膝
升麻
片姜黄
丹参
乌药
巴戟天
水半夏
玉竹
甘松
甘草
甘遂
石菖蒲
龙胆
平贝母
北豆根
北沙参
仙人头
仙茅
白及
白术
白头翁
白芍
白芷
白附子
白茅根
白药子
白前
白蔹
白薇
玄参
半夏
地黄
地榆
西洋参
百合
百部
当归
光慈菇
伊贝母
关白附
防己
防风
红大戟
红芪
红药子
麦冬
远志
赤芍
苍术
苎麻根
芦根
两头尖
何首乌
羌活
附子
延胡索
苦参
板蓝根
茄根
郁金
虎杖
明党参
知母
金果榄
金锁匙
狗脊
泽泻
贯众
细辛
茜草
草乌
胡黄连
南沙参
威灵仙
骨碎补
香附
香排草
重楼
独活
前胡
姜黄
穿山龙
秦艽
珠子参
莪术
桔梗
夏天无
柴胡
党参
铁包金
铁丝威灵仙
射干
徐长卿
狼毒
高良姜
拳参
粉萆薢
浙贝母
菝葜
黄芩
黄芪
黄连
黄药子
黄精
常山
蛇六谷
银柴胡
猫爪草
麻黄根
商陆
续断
绵马贯众
绵萆薢
葛根
萱草根
紫草
紫菀
墓头回
漏芦
稻根须
薤白
薯茛
藁本
藕节
藤梨根
八角茴香
刀豆
大豆黄卷
大枣
大风子
大皂角
大腹皮
山茱萸
山楂
千金子
川楝子
女贞子
小茴香
马蔺子
马槟榔
马钱子
马兜铃
王不留行
天仙子
天竺子
木瓜
木蝴蝶
木鳖子
五味子
车前子
巨胜子
化橘红
分心木
牛蒡子
乌梅
凤眼草
火麻仁
巴豆
水红花子
功劳子
石莲子
石榴皮
龙眼肉
白花菜子
白果
白扁豆
瓜蒌
瓜蒌子
瓜蒌皮
冬瓜子
冬瓜皮
母丁香
丝瓜皮
丝瓜络
地肤子
西青果
西瓜翠
光明子
亚麻子
肉豆蔻
肉桂子
肉果花
决明子
红豆蔻
麦芽
赤小豆
芫荽子
芸苔子
花椒
芥子
苍耳子
芡实
豆蔻
豆蔻皮
连翘
吴茱萸
佛手
皂角子
谷芽
沙苑子
诃子
补骨脂
陈皮
青皮
青果
青葙子
枣槟榔
茄蒂
肥皂子
苦石莲子
苦杏仁
苦楝子
苦瓜干
苘麻子
松塔
郁李仁
抽葫芦
使君子
金樱子
荜茇
荜澄茄
草豆蔻
草果
茺蔚子
胡芦巴
胡椒
荔枝核
南五味子
南山楂
南蛇藤
南烛子
南鹤虱
枳壳
枳实
枳椇子
柏子仁
栀子
枸杞子
柿蒂
砂仁
砂壳
相思子
牵牛子
鸦胆子
韭菜子
香铃子
香橼
胖大海
急性子
扁豆衣
莱菔子
莲子
莲子心
莴苣子
桃仁
核桃仁
益智
娑罗子
海松子
浮小麦
预知子
桑椹
黄荆子
菟丝子
蛇床子
甜杏仁
甜瓜子
甜瓜蒂
梧桐子
猪牙皂
绿豆
绿豆皮
葱子
葶苈子
楮实子
棕榈子
椒目
雄黑豆
紫苏子
黑芝麻
黑豆
黑豆衣
蓖麻子
蒺藜
槐角
路路通
锦灯笼
蔓荆子
榧子
槟榔
酸枣仁
罂粟壳
蕤仁
樱桃核
稻芽
鹤虱
薏苡仁
橘红
橘络
橘核
藏葡萄
覆盆子
大蓟
千里光
广藿香
广金钱草
小草
小蓟
马齿苋
马鞭草
木贼
车前草
瓦松
凤尾草
水葱
六月雪
艾条
石上柏
石见穿
石斛
龙葵
北刘寄奴
田基黄
仙鹤草
白英
白花蛇舌草
半边莲
半枝莲
地锦草
老鹳草
列当
过山龙
肉苁蓉
寻骨风
花生苗
连钱草
伸筋草
佛耳草
鸡骨草
鸡眼草
鸡尾草
青蒿
苦地丁
败酱草
佩兰
金牛草
金沸草
金钱草
肿节风
鱼腥草
垂盆草
委陵菜
卷柏
泽兰
荆芥
茵陈
荠菜花
香薷
鬼羽箭
穿肠草
穿心莲
透骨草
益母草
浮萍
绞股蓝
积雪草
黄芫花
蛇莓
甜地丁
猫眼草
麻黄
鹿衔草
淫羊藿
葶苈草
萹蓄
紫花地丁
紫苏梗
蛤蟆草
锁阳
鹅不食草
蒲公英
零陵香
锦地罗
矮地茶
豨莶草
墨旱莲
薄荷
藜芦
瞿麦
翻白草
人参叶
大夫叶
大青叶
功劳叶
艾叶
石韦
石楠叶
芙蓉叶
苦丁茶
苦竹叶
枇杷叶
罗布麻叶
参叶
枸骨叶
莱菔缨
荷叶
荷梗
铁树叶
桑叶
银杏叶
淡竹叶
棕榈
紫苏叶
番泻叶
蓼大青叶
橘叶
丁香
山茶花
马蔺花
木芙蓉花
木槿花
月季花
凤仙花
玉米须
玉簪花
代代花
西红花
合欢花
红花
芫花
豆蔻花
佛手花
谷精草
辛夷
鸡冠花
玫瑰花
松花粉
杨树花
金莲花
金银花
闹羊花
荆芥穗
厚朴花
洋金花
扁豆花
莲花
莲房
莲须
夏枯草
凌霄花
菊花
梅花
野菊花
旋覆花
密蒙花
款冬花
葛花
腊梅花
蒲黄
槐花
蜀葵花
蔷薇花
干姜皮
土荆皮
川桐皮
木槿皮
五加皮
白鲜皮
地枫皮
地骨皮
肉桂
合欢皮
杜仲
李根皮
牡丹皮
苦楝皮
草大戟
厚朴
香加皮
秦皮
桂皮
浙桐皮
海桐皮
桑白皮
黄柏
紫荆皮
椿皮
榆树皮
大血藤
川木通
小通草
天仙藤
木通
石楠藤
鸟不宿
丝瓜藤
西河柳
竹茹
灯心草
皂角刺
苏木
沉香
忍冬藤
鸡血藤
青风藤
刺五加
侧柏叶
油松节
柞木枝
降香
钩藤
鬼箭羽
首乌藤
络石藤
桂枝
宽筋藤
海风藤
桑枝
桑寄生
通草
槐枝
雷公藤
槲寄生
樟木
檀香
龙血竭
血竭
安息香
苏合香
没药
松香
枫香脂
乳香
阿魏
藤黄
马勃
石花
冬虫夏草
灵芝
松萝
昆布
茯苓
茯神木
海藻
银耳
猪苓
雷丸
糠谷老
人指甲
干蟾
马舌子
马宝
五灵脂
瓦楞子
牛黄
乌梢蛇
乌鸡
凤凰衣
水牛角
水牛角浓缩粉
水蛭
水獭肝
贝齿
石决明
白丁香
地龙
全蝎
驴皮
驴肾
牡蛎
龟甲
鸡内金
刺猥皮
肾精子
金钱白花蛇
狗肾
狗宝
鱼脑石
鱼鳔
夜明砂
珊瑚
玳瑁
珍珠
珍珠母
蛤蟆油
穿山甲
豹骨
海马
海龙
海螵蛸
海狗肾
海胆
蛇蜕
鹿茸
鹿鞭
鹿角
鹿尾
鹿筋
猪胆粉
望月砂
羚羊角
紫河车
紫草茸
紫梢花
蛤壳
蛤蚧
猴枣
蜈蚣
蜗牛
熊胆粉
蕲蛇
燕窝
螃蟹壳
壁虎
壁钱幕
蟾酥
鳖甲
鳖头
麝香
九香虫
土鳖虫
红娘虫
青娘虫
虻虫
蚕砂
蚕茧
蚕蛹
桑螵蛸
斑蝥
蛴螬
蜂蜜
蜣螂
鼠妇虫
蝈蝈
蝉蜕
蝼蛄
僵蚕
蟋蟀
大青盐
无名异
云母石
水银
石膏
石燕
石蟹
龙齿
龙骨
北寒水石
白石英
白石脂
白矾
白粉霜
玄明粉
玄精石
芒硝
朱砂
红粉
自然铜
阳起石
阴起石
玛瑙
赤石脂
花蕊石
青礞石
金礞石
炉甘石
南寒水石
轻粉
砒霜
咸秋石
钟乳石
信石
禹余粮
胆矾
铅粉
铅丹
浮石
浮海石
绿矾
硇砂
蛇含石
银朱
密佗僧
琥珀
硝石
硫黄
雄黄
紫石英
鹅管石
滑石
硼砂
磁石
雌黄
赭石
儿茶
人工天竺黄
人工牛黄
干漆
天竺黄
五倍子
六神曲
半夏曲
百草霜
冰片(合成龙脑)
红曲
伏龙肝
血余炭
虫白蜡
芜荑
芦荟
龟甲胶
没食子
沉香曲
阿胶
青黛
柿霜
胆南星
建神曲
铁落花
海金沙
鹿角霜
鹿角胶
淡豆豉
铜绿
蜂房
蜂蜡
鲜竹沥
樟脑
2012
人参
九节菖蒲
三七
三棱
干姜
土木香
土贝母
土茯苓
大黄
山麦冬
山豆根
山药
山柰
山慈姑
千年健
川木香
川贝母
川牛膝
川乌
川芎
马尾连
天冬
天花粉
天南星
天麻
天葵子
木香
太子参
手参
牛西西
牛膝
升麻
片姜黄
丹参
乌药
巴戟天
水半夏
玉竹
甘松
甘草
甘遂
石菖蒲
龙胆
平贝母
北豆根
北沙参
仙人头
仙茅
白及
白术
白头翁
白芍
白芷
白附子
白茅根
白药子
白前
白蔹
白薇
玄参
半夏
地黄
地榆
西洋参
百合
百部
当归
光慈菇
延胡索
伊贝母
关白附
防己
防风
红大戟
红芪
红药子
红参
麦冬
远志
赤芍
苍术
苎麻根
芦根
两头尖
何首乌
羌活
附子
苦参
板蓝根
茄根
郁金
虎杖
明党参
知母
金果榄
金锁匙
狗脊
泽泻
贯众
细辛
茜草
草乌
胡黄连
南沙参
威灵仙
骨碎补
香附
香排草
重楼
禹州漏芦
独活
姜黄
前胡
穿山龙
秦艽
珠子参
莪术
桔梗
夏天无
柴胡
党参
铁包金
铁丝威灵仙
射干
徐长卿
狼毒
高良姜
拳参
粉萆薢
粉葛
浙贝母
黄芩
黄芪
黄连
黄药子
黄精
菝葜
常山
蛇六谷
银柴胡
猫爪草
麻黄根
商陆
续断
绵马贯众
绵萆薢
葛根
萱草根
紫花前胡
紫草
紫萁贯众
紫菀
雷公藤
墓头回
漏芦
稻根须
薤白
薯莨
藁本
藕节
藤梨根
岩白菜
八角茴香
刀豆
大风子
大豆黄卷
大皂角
大枣
大腹皮
山茱萸
山楂
千金子
川楝子
女贞子
小茴香
马钱子
马钱子粉
马兜铃
马槟榔
马蔺子
王不留行
天仙子
天竺子
木瓜
木蝴蝶
木鳖子
五味子
车前子
牛蒡子
化橘红
分心木
乌梅
凤眼草
火麻仁
巴豆
巴豆霜
水红花子
巨胜子
功劳子
石莲子
石榴皮
龙眼肉
白花菜子
白果
白扁豆
瓜蒌
瓜蒌子
瓜蒌皮
冬瓜子
冬瓜皮
母丁香
丝瓜皮
丝瓜络
地肤子
西瓜翠
西青果
亚麻子
光明子
肉豆蔻
肉桂子
肉果花
决明子
红豆蔻
麦芽
赤小豆
芫荽子
芸苔子
花椒
芥子
苍耳子
芡实
豆蔻
豆蔻皮
连翘
吴茱萸
佛手
皂角子
谷芽
沙苑子
诃子
补骨脂
陈皮
青皮
青果
青葙子
枣槟榔
茄蒂
肥皂子
苦石莲子
苦瓜干
苦杏仁
苦楝子
苘麻子
松塔
郁李仁
抽葫芦
使君子
金樱子
荜茇
荜澄茄
草豆蔻
草果
茺蔚子
胡芦巴
胡椒
荔枝核
南五味子
南山楂
南烛子
南蛇藤
南鹤虱
枳壳
枳实
枳椇子
柏子仁
栀子
枸杞子
柿蒂
砂仁
砂壳
相思子
牵牛子
鸦胆子
韭菜子
香铃子
香橼
胖大海
急性子
扁豆衣
莱菔子
莲子
莲子心
莴苣子
桃仁
核桃仁
益智
娑罗子
松子仁
浮小麦
预知子
桑椹
黄荆子
菟丝子
蛇床子
甜杏仁
甜瓜子
甜瓜蒂
猪牙皂
梧桐子
绿豆
绿豆皮
葱子
葶苈子
楮实子
棕榈子
椒目
雄黑豆
紫苏子
黑芝麻
黑豆
黑豆衣
蓖麻子
蒺藜
槐角
路路通
锦灯笼
蔓荆子
榧子
槟榔
酸枣仁
罂粟壳
蕤仁
樱桃核
稻芽
鹤虱
薏苡仁
橘红
橘络
橘核
藏葡萄
覆盆子
大蓟
千里光
广藿香
广金钱草
小草
小蓟
马齿苋
马鞭草
木贼
瓦松
车前草
凤尾草
水葱
六月雪
艾条
石见穿
石斛
石上柏
龙葵
北刘寄奴
田基黄
仙鹤草
白花蛇舌草
白英
半边莲
半枝莲
地锦草
老鹳草
列当
过山龙
肉苁蓉
寻骨风
花生苗
连钱草
伸筋草
佛耳草
鸡骨草
鸡尾草
鸡眼草
青蒿
苦地丁
败酱草
佩兰
垂盆草
委陵菜
金牛草
金沸草
金钱草
肿节风
鱼腥草
卷柏
泽兰
荆芥
茵陈
荠菜花
香薷
鬼羽箭
穿肠草
穿心莲
铁皮石斛
透骨草
益母草
浮萍
绞股蓝
积雪草
黄芫花
蛇莓
甜地丁
猫眼草
麻黄
鹿衔草
葶苈草
萹蓄
紫花地丁
紫苏梗
锁阳
蛤蟆草
鹅不食草
蒲公英
锦地罗
零陵香
矮地茶
豨莶草
墨旱莲
薄荷
藜芦
瞿麦
翻白草
人参叶
参叶
大夫叶
大青叶
艾叶
功劳叶
石韦
石楠叶
巫山淫羊藿
木芙蓉叶
苦丁茶
苦竹叶
枇杷叶
罗布麻叶
枸骨叶
莱菔缨
荷叶
荷梗
铁树叶
桑叶
银杏叶
淫羊藿
淡竹叶
棕榈
紫苏叶
番泻叶
蓼大青叶
橘叶
丁香
山茶花
马蔺花
木芙蓉花
木槿花
月季花
凤仙花
玉米须
玉簪花
代代花
西红花
合欢花
红花
芫花
杨树花
豆蔻花
佛手花
谷精草
辛夷
鸡冠花
玫瑰花
松花粉
金莲花
金银花
闹羊花
荆芥穗
厚朴花
洋金花
扁豆花
莲花
莲房
莲须
夏枯草
凌霄花
菊花
梅花
野菊花
旋覆花
密蒙花
款冬花
葛花
腊梅花
蒲黄
槐花
蜀葵花
蔷薇花
干姜皮
土荆皮
川桐皮
木槿皮
五加皮
白鲜皮
地枫皮
地骨皮
肉桂
合欢皮
关黄柏
李根皮
杜仲
牡丹皮
苦楝皮
草大戟
厚朴
香加皮
秦皮
桂皮
浙桐皮
海桐皮
桑白皮
黄柏
紫荆皮
椿皮
榆树皮
祖师麻
大血藤
川木通
小通草
木通
天仙藤
石楠藤
鸟不宿
丝瓜藤
西河柳
竹茹
灯心草
苏木
皂角刺
沉香
忍冬藤
鸡血藤
青风藤
刺五加
侧柏叶
油松节
降香
钩藤
鬼箭羽
首乌藤
络石藤
桂枝
宽筋藤
海风藤
桑枝
桑寄生
通草
槐枝
槲寄生
樟木
檀香
龙血竭
血竭
安息香
苏合香
没药
松香
阿魏
枫香脂
乳香
藤黄
马勃
石花
冬虫夏草
灵芝
松萝
昆布
茯苓
茯苓皮
茯神
茯神木
海藻
银耳
猪苓
雷丸
糠谷老
人指甲
干蟾
马舌子
马宝
五灵脂
瓦楞子
牛黄
乌梢蛇
乌鸡
凤凰衣
水牛角
水牛角浓缩粉
水蛭
水獭肝
贝齿
石决明
白丁香
地龙
全蝎
驴肾
牡蛎
龟甲
鸡内金
刺猬皮
肾精子
金钱白花蛇
狗肾
狗宝
鱼脑石
鱼鳔
夜明砂
珊瑚
玳瑁
珍珠
珍珠母
蛤蟆油
穿山甲
海马
海龙
海胆
海螵蛸
蛇蜕
鹿角
鹿尾
鹿鞭
鹿茸
鹿筋
猪胆粉
望月砂
羚羊角
紫河车
紫草茸
紫梢花
蛤壳
蛤蚧
猴枣
蜈蚣
蜗牛
蕲蛇
燕窝
螃蟹壳
壁虎
壁钱幕
蟾酥
鳖甲
鳖头
九香虫
土鳖虫
红娘虫
青娘虫
虻虫
蚕砂
蚕茧
蚕蛹
桑螵蛸
斑蝥
蛴螬
蜂蜜
蜣螂
鼠妇虫
蝈蝈
蝉蜕
蝼蛄
僵蚕
蟋蟀
大青盐
无名异
云母石
水银
石膏
石燕
石蟹
龙齿
龙骨
北寒水石
白石英
白石脂
白矾
白粉霜
玄精石
玄明粉
芒硝
朱砂
自然铜
红粉
阳起石
阴起石
玛瑙
赤石脂
花蕊石
青礞石
金礞石
炉甘石
南寒水石
轻粉
砒霜
咸秋石
钟乳石
信石
禹余粮
胆矾
铅粉
铅丹
浮石
浮海石
绿矾
硇砂
蛇含石
银朱
密佗僧
琥珀
硝石
硫黄
雄黄
紫石英
鹅管石
滑石
硼砂
磁石
雌黄
赭石
儿茶
方儿茶
人工牛黄
干漆
天竺黄
五倍子
六神曲
半夏曲
百草霜
冰片(合成龙脑)
红曲
伏龙肝
血余炭
虫白蜡
芜荑
芦荟
龟甲胶
没食子
沉香曲
阿胶
青黛
柿霜
胆南星
建神曲
铁落花
海金沙
鹿角霜
鹿角胶
淡豆豉
铜绿
蜂房
蜂蜡
樟脑
2018
人参
九节菖蒲
大黄
山药
川乌
川芎
马尾连
天冬
天南星
手参
牛西西
升麻
巴戟天
水半夏
甘松
甘遂
仙人头
白及
白术
白芍
白附子
白药子
半夏
地黄
当归
光慈菇
延胡索
关白附
红大戟
红药子
麦冬
远志
苍术
苎麻根
附子
茄根
金果榄
金锁匙
泽泻
贯众
草乌
香附
香排草
洋葱
莪术
夏天无
铁包金
铁丝威灵仙
狼毒
黄芩
黄连
黄药子
黄精
蛇六谷
商陆
绵萆薢
萱草根
紫花前胡
紫萁贯众
雷公藤
墓头回
稻根须
薯茛
藤梨根
大风子
大皂角
川楝子
马钱子
马槟榔
马蔺子
天竺子
木鳖子
五味子
分心木
凤眼草
巨胜子
功劳子
石莲子
白巨胜
白花菜子
瓜蒌子
冬瓜子
丝瓜皮
西瓜翠
光明子
肉豆蔻
肉桂子
肉果花
芫荽子
芸苔子
芡实
豆蔻皮
佛手
皂角子
陈皮
枣槟榔
茄蒂
肥皂子
苦石莲子
苦瓜干
苦杏仁
苦楝子
松塔
抽葫芦
草果
胡椒
南五味子
南山楂
南烛子
南蛇藤
枳壳
枳实
枳椇子
栀子
砂仁
砂壳
相思子
香铃子
扁豆衣
益智
松子仁
秫米
浮小麦
黄荆子
甜杏仁
甜瓜蒂
梧桐子
绿豆
绿豆皮
葱子
棕榈子
椒目
雄黑豆
黑豆衣
蒺藜
粳米
酸枣仁
樱桃核
薏苡仁
橘络
藏葡萄
千里光
小草
凤尾草
凤仙透骨草
水葱
六月雪
艾把
艾条
石见穿
石上柏
龙葵
北败酱
田基黄
白花蛇舌草
白英
列当
过山龙
寻骨风
花生苗
苍耳秧
佛耳草
鸡尾草
鸡眼草
金牛草
荠菜花
鬼羽箭
穿肠草
透骨草
绞股蓝
赶黄草
黄芫花
蛇莓
甜地丁
猫眼草
葶苈草
紫苏梗
蛤蟆草
锦地罗
零陵香
辣蓼
藜芦
藿香
大夫叶
艾叶
功劳叶
石楠叶
杜仲叶
苦丁茶
苦竹叶
参叶
莱菔缨
荷梗
铁树叶
臭梧桐叶
桑叶
棕榈
蓼大青叶
橘叶
人参花
三七花
山茶花
马蔺花
木芙蓉花
木槿花
凤仙花
玉米须
玉簪花
代代花
杨树花
豆蔻花
佛手花
玫瑰茄
金莲花
金银花
荆芥穗
扁豆花
莲花
莲房
浙贝母花
菊花
葛花
蜡梅花
蒲黄
槐花
蜀葵花
蔷薇花
干姜皮
川桐皮
木槿皮
关黄柏
李根皮
杜仲
牡丹皮
草大戟
桂皮
浙桐皮
海桐皮
黄柏
紫荆皮
椿皮
榆树皮
祖师麻
石楠藤
鸟不宿
丝瓜藤
鸡血藤
鬼箭羽
宽筋藤
樟木
龙血竭
没药
松香
乳香
藤黄
石花
灵芝
松萝
柳蘑
茯苓
茯神
茯神木
银耳
糠谷老
人指甲
干蟾
干海米
马舌子
马宝
马悬蹄(马蹄)
五灵脂
牛鞭
乌鸡
凤凰衣
水蛭
水獭肝
贝齿
白丁香
地龙
羊鞭
驴肾
龟甲
刺猥皮
肾精子
狗肾
狗宝
鱼脑石
鱼鳔
夜明砂
珊瑚
玳瑁
海胆
蛇蜕
鹿尾
鹿鞭
鹿筋
望月砂
紫河车
紫草茸
紫梢花
蛤蚧
猴枣
蜈蚣
蜗牛
鲜雀肉
燕窝
螃蟹壳
壁虎
壁钱幕
鳖头
土鳖虫
红娘虫
青娘虫
虻虫
蚕砂
蚕茧
蚕蛹
蛴螬
蜣螂
鼠妇虫
蝈蝈
蝼蛄
僵蚕
蟋蟀
无名异
云母石
石燕
石蟹
龙齿
龙骨
北寒水石
白石英
白石脂
白硇砂
白粉霜
玄精石
阳起石
阴起石
玛瑙
赤石脂
炉甘石
南寒水石
砒霜
咸秋石
信石
胆矾
铅粉
铅丹
浮石
浮海石
蛇含石
银朱
密佗僧
琥珀
硝石
紫硇砂
鹅管石
硼砂
雌黄
方儿茶
干漆
六神曲
半夏曲
百草霜
红曲
伏龙肝
血余
芜荑
没食子
沉香曲
建神曲
柿霜
香墨
铁落花
淡豆豉
铜绿
2022
人参
九节菖蒲
大黄
山药
川乌
川芎
马尾松子树根
马尾莲
天冬
天南星
手参
牛西西
升麻
巴戟天
水半夏
甘松
甘遂
生姜
仙人头
白术
白芍
白附子
白药子
半夏
地黄
当归
光慈姑
延胡索
关白附
红大戟
红药子
麦冬
远志
苍术
苎麻根
两头尖
何首乌
附子
青萝卜
茄根
金果榄
金锁匙
泽泻
贯众
草乌
香附
香排草
洋葱
莪术
夏天无
铁包金
铁丝威灵仙
狼毒
黄芩
黄连
黄药子
黄精
蛇六谷
商陆
绵萆薢
萱草根
紫花前胡
紫萁贯众
雷公藤
墓头回
稻根须
薯莨
藤梨根
大风子
大皂角
川楝子
马钱子
马槟榔
马蔺子
天竺子
木鳖子
五味子
化橘红
分心木
凤眼草
巨胜子
功劳子
石莲子
白巨胜
白花菜子
白扁豆
瓜蒌子
冬瓜子
丝瓜皮
西瓜翠
光明子
肉豆蔻
肉桂子
肉果花
芫荽子
芸苔子
芡实
豆蔻
豆蔻皮
皂角子
陈皮
枣槟榔
茄蒂
肥皂子
苦石莲子
苦瓜干
苦杏仁
苦楝子
松塔
抽葫芦
草果
胡椒
南五味子
南山楂
南烛子
南蛇藤果
枳壳
枳实
枳椇子
栀子
砂仁
砂壳
相思子
香铃子
扁豆衣
益智
松子仁
莲子
秫米
浮小麦
黄荆子
甜杏仁
雪花梨
甜瓜蒂
菟丝子
梧桐子
猪牙皂
绿豆
绿豆皮
葱子
棕榈子
椒目
雄黑豆
黑豆衣
蒺藜
粳米
酸枣仁
樱桃核
薏苡仁
橘络
藏葡萄
千里光
小草
凤尾草
凤仙透骨草
水葱
六月雪
艾把
艾条
石见穿
石上柏
石南藤
龙葵
北败酱
田基黄
白花蛇舌草
白英
列当
过山龙
寻骨风
花生苗
苍耳秧
佛耳草
鸡尾草
鸡眼草
金牛草
荠菜花
鬼羽箭
穿肠草
透骨草
绞股蓝
赶黄草
黄芫花
蛇莓
甜地丁
猫眼草
葶苈草
紫苏梗
蛤蟆草
锦地罗
零陵香
辣蓼
藜芦
藿香
大夫叶
广藿香叶
艾叶
功劳叶
石楠叶
杜仲叶
苦丁茶
苦竹叶
侧柏叶
参叶
莱菔缨
荷叶
荷梗
铁树叶
臭梧桐叶
桑叶
甜叶菊
棕榈
蓼大青叶
橘叶
人参花
三七花
山茶花
千日红
马蔺花
木芙蓉花
木槿花
凤仙花
玉米须
玉簪花
代代花
杨树花
豆蔻花
佛手花
玫瑰茄
金莲花
金银花
荆芥穗
扁豆花
莲花
莲房
浙贝母花
菊花
葛花
腊梅花
蒲黄
槐花
蜀葵花
蔷薇花
干姜皮
川桐皮
木槿皮
关黄柏
李根皮
杜仲
牡丹皮
草大戟
桂皮
浙桐皮
海桐皮
黄柏
紫荆皮
椿皮
榆树皮
厚朴
祖师麻
土荆芥
水团花
石楠藤
鸟不宿
丝瓜藤
鸡血藤
武靴藤
柳枝
鬼箭羽
桂枝
宽筋藤
樟木
龙血竭
没药
松香
乳香
藤黄
木耳
石花
灵芝
松萝
柳蘑
茯苓
茯神
茯神木
银耳
糠谷老
人指甲
干蟾
干海米
马舌子
马宝
马悬蹄
五灵脂
牛乳
牛鞭
乌鸡
凤凰衣
水蛭
水獭肝
贝齿
白丁香
地龙
羊鞭
驴肾
龟甲
刺猬皮
肾精子
狗肾
狗宝
鱼脑石
鱼鳔
夜明砂
珊瑚
玳瑁
海胆
海螵蛸
海螺
蛇蜕
猪大肠
猪肾
猪脊髓
鹿心
鹿尾
鹿茸
鹿鞭
鹿筋
望月砂
紫河车
紫草茸
紫梢花
蛤蚧
猴枣
蜈蚣
蜗牛
鲜雀肉
燕窝
螃蟹壳
壁虎
壁钱幕
鳖头
土鳖虫
红娘虫
青娘虫
虻虫
蚕砂
蚕茧
蚕蛹
蛴螬
蜣螂
鼠妇虫
蝈蝈
蝼蛄
僵蚕
蟋蟀
无名异
云母石
石燕
石蟹
龙齿
龙骨
北寒水石
白石英
白石脂
白硇砂
白粉霜
玄精石
阳起石
阴起石
玛瑙
赤石脂
炉甘石
南寒水石
砒霜
咸秋石
信石
胆矾
铅粉
铅丹
浮石
浮海石
蛇含石
银朱
密佗僧
琥珀
硝石
紫硇砂
鹅管石
硼砂
雌黄
方儿茶
干漆
六神曲
半夏曲
丝棉
百草霜
红曲
伏龙肝
血余
芜荑
没食子
沉香曲
建神曲
柿霜
香墨
胆南星
铁落花
酒曲
淡豆豉
铜绿
宁夏中药材标准
1993
小檗皮
牛羊草结
牛、羊胆汁
牛肾
毛细辛
六神曲
支柱蓼
水菖蒲
甘肃黄芩(黄芩)
龙齿
龙骨
半夏曲
玄精石
红三七
红药子
老虎姜
地榆
李仁(郁李仁)
芜荑
驴肾
单花芍药(白芍)
苣荬菜(败酱草)
斩龙剑
苦丁香
苦豆子
苦豆根
刺猬皮
枸杞茶
枸杞柄
草芍药(赤芍)
草蒲黄(蒲黄)
盐生苁蓉(肉苁蓉)
贺兰山红芪(红芪)
峨嵋蕨(贯众)
穿山龙
祖师麻
铁心甘草
铁棒锤
豹骨
透骨草
盘贝
银柴胡(栽培)
黑柴胡(柴胡)
瑞香狼毒
2018
宁夏中药饮片炮制规范
2017
三七花
大风子
大麦
马槟榔
马蔺子
云母石
五灵脂
六月雪
六神曲
凤仙花
凤仙透骨草
凤尾草
凤凰衣
凤眼草
分心木
手参
支柱蓼
无名异
木槿皮
木槿花
毛冬青
水半夏
牛肾
巨胜子
代代花
半夏曲
四制香附
玄精石
玉果花
白石英
白石脂
白花菜子
白花蛇舌草
白药子
石见穿
石莲子
石楠叶
石楠藤
龙齿
龙骨
龙葵
伏龙肝
光慈姑
地耳草
地黄炭
地椒
寻骨风
百草霜
竹沥
红三七
红药子
红娘子
羊肾片
肉桂子
佛手花
岗梅
杉木节
杜仲炭
没食子
灵芝
牡丹皮炭
芫荽子
芸苔子
苍耳草
苎麻根
谷子
豆蔻仁
陈皮炭
驴肾
制炉甘石
刺猬皮
夜明砂
建曲
松香
枣槟榔
炒车前子
炒冬瓜子
炒冬瓜皮
炒防风
炒虻虫
炒郁李仁
炒荆芥
炒蜂房
狗骨
苦丁茶
苦丁香
苦瓜
苦豆根
苦果
败酱草
金牛草
金莲花
金银花炭
金精石
青娘子
青筋藤
鱼脑石
鱼鳔
南瓜子
扁豆花
枳椇子
枸杞茶
柿叶
柿霜
珊瑚
相思子
祖师麻
穿破石
绞股蓝
胆矾
茯神
茶树根
贯众
鬼针草
鬼箭羽
凌霄根
浮小麦
浮石
海金沙草
海星
海浮石
盐川牛膝
盐吴茱萸
盐桑螵蛸
荷梗
莲房
蚕砂
蚕蛾
透骨草
通天草
酒常山
酒黄柏
铁包金
铁棒锤
密陀僧
望月砂
猫须草
猫眼草
蛇含石
蛇莓
铜绿
银耳
鹿鞭
麸炒泽泻
麻黄绒
黄芩炭
黄连炭
黄药子
梧桐子
棕榈子
紫贝齿
紫荆皮
紫草茸
紫梢花
舒筋草
萱草根
葛花
葡萄干
蛤蚧
蛴螬
鹅管石
黑蚂蚁
墓头回
槐角炭
槐枝
煨生姜
煨葛根
瑞香狼毒
硼砂
蜗牛
零陵香
鼠曲草
蜀羊泉
蜜五味子
蜜升麻
蜜远志
蜜金樱子
辣蓼
樟脑
醋大黄
醋红大戟
醋郁金
壁虎
橘叶
橘络
燕窝
藜芦
藤梨木
藤黄
獾油
安徽省中药饮片炮制规范
2005
食盐
咸秋石
大青盐
紫硇砂
芒硝
玄明粉
硼砂
滑石
阳起石
阴起石
青礞石
金礞石
石膏
寒水石
钟乳石
鹅管石
花蕊石
龙骨
龙齿
石燕
紫石英
白矾
赤石脂
云母
伏龙肝
白石英
浮石
麦饭石
玛瑙
无名异
赭石
磁石
自然铜
蛇含石
禹余粮
绿矾
铜绿
胆矾
炉甘石
砒霜
雄黄
雌黄
轻粉
红粉
红升丹
朱砂
密陀僧
金箔
银箔
硫黄
琥珀
葛仙米
水绵
昆布
海藻
冬虫夏草
蝉花
竹黄
乌灵参
木耳
银耳
猴头菌
云芝
灵芝
雷丸
猪苓
茯苓
赤茯苓
茯苓皮
茯神
香菇
竹荪
马勃
地星
石耳
松萝
紫萁贯众
狗脊
狗脊贯众
贯众
骨碎补
麻黄根
苎麻根
金荞麦
拳参
虎杖
何首乌
制何首乌
草血竭
支柱蓼
大黄
羊蹄
土大黄
商陆
紫茉莉根
土人参
石竹根
太子参
银柴胡
牛膝
土牛膝
川牛膝
乌药
川乌
附子
草乌
关白附
九节菖蒲
升麻
威灵仙
黄连
宣黄莲
白头翁
猫爪草
天葵子
大叶马尾连
红毛七
八角莲
淫羊藿根
江南玄胡
十大功劳根
木防己
北豆根
白药子
防己
金果榄
藕节
及己
青木香
细辛
白芍
赤芍
猕猴桃根
夏天无
延胡索
板蓝根
地骷髅
红景天
红升麻
常山
茅莓根
地榆
黄芪
锦鸡儿根
甘草
红芪
葛根
粉葛
苦参
山豆根
狼毒
甘遂
大戟
两面针
远志
岗梅根
雷公藤
白蔹
蛇葡萄根
瑞香狼毒
土贝母
天花粉
八角枫根
刺五加
楤木根
人参
红参
参须
人参芦
竹节参
珠子参
三七
西洋参
独活
白芷
当归
柴胡
明党参
川明参
北沙参
川芎
藁本
羌活
前胡
防风
朱砂根
秦艽
龙胆
白薇
白首乌
徐长卿
白前
红大戟
巴戟天
茜草
紫草
丹参
黄芩
华山参
胡黄连
鲜地黄
生地黄
熟地黄
玄参
紫葳根
甘松
墓头回
缬草
续断
南沙参
荠苨
山海螺
党参
桔梗
紫菀
苍术
白术
祁术
舒州术
木香
大蓟
川木香
菊叶三七
土木香
漏芦
泽泻
葱白
薤白
大蒜
韭根
知母
天冬
皖贝母
湖北贝母
伊贝母
浙贝母
川贝母
平贝母
萱草根
百合
麦冬
重楼
玉竹
黄精
菝葜
土茯苓
头顶一颗珠
光慈姑
藜芦
百部
石蒜
仙茅
黄药子
粉萆薢
穿山龙
山药
绵萆薢
射干
白茅根
糯稻根
芦根
水菖蒲
石菖蒲
千年健
滴水珠
天南星
半夏
水半夏
白附子
三棱
香附
高良姜
莪术
姜黄
片姜黄
郁金
山柰
生姜
干姜
炮姜
白及
山慈菇
天麻
手掌参
松节
侧柏叶
胡桃枝
桑枝
檀香
夜交藤
樟木
桂枝
川木通
安徽刺黄柏
功劳木
木通
大血藤
青风藤
海风藤
苏木
降香
皂角刺
鸡血藤
卫矛
小通草
西河柳
通草
沉香
络石藤
钩藤
忍冬藤
接骨木
竹茹
土荆皮
杜仲
柘木白皮
桑白皮
厚朴
红木香
地枫皮
肉桂
桂皮
牡丹皮
合欢皮
紫荆皮
海桐皮
白鲜皮
黄柏
关黄柏
浙桐皮
苦楝皮
椿皮
木槿皮
祖师麻
五加皮
川桐皮
秦皮
香加皮
地骨皮
生姜皮
石韦
银杏叶
杜仲叶
桑叶
蓼大青叶
山蜡梅
月桂叶
草乌叶
荷梗
荷叶
荷蒂
茶叶
大青叶
檵木叶
枇杷叶
石楠叶
番泻叶
金橘叶
功劳叶
苦丁茶
四季青
芙蓉叶
胡颓子叶
人参叶
满山红
罗布麻叶
紫珠
臭梧桐
牡荆叶
紫苏叶
艾叶
竹叶
棕榈
千层塔
伸筋草
地柏枝
卷柏
问荆
木贼
阴地蕨
海金沙草
凤尾草
麻黄
葎草
百蕊草
桑寄生
槲寄生
萹蓄
辣蓼
荭草
扛板归
马齿苋
雪灵芝
瞿麦
毛茛
淫羊藿
鱼腥草
三白草
肿节风
天仙藤
寻骨风
杜衡
红旱莲
田基黄
元宝草
茅膏菜
苦地丁
荠菜
菥蓂
瓦松
景天三七
垂盆草
虎耳草
仙鹤草
蛇莓
委陵菜
翻白草
蛇含
鸡骨草
田皂角
农吉利
广金钱草
甜地丁
酢浆草
老鹳草
铁苋
泽漆
地锦草
叶下珠
珍珠透骨草
三叉苦
九里香
瓜子金
透骨草
乌蔹梅
紫花地丁
绞股蓝
锁阳
春柴胡
积雪草
胡荽
天胡荽
鹿衔草
草灵芝
平地木
金钱草
灵香草
龙胆地丁
青叶胆
萝藦
白花蛇舌草
鸡屎藤
白马骨
兰香草
马鞭草
藿香
白毛夏枯草
断血流
连钱草
益母草
泽兰
薄荷
香薷
罗勒
紫苏梗
广藿香
香茶菜
冬凌草
溪黄草
石见穿
荔枝草
荆芥
半枝莲
白英
龙葵
金钟茵陈
仙桃草
穿心莲
爵床
石吊兰
草苁蓉
肉苁蓉
车前草
败酱
半边莲
金边兔耳
青蒿
刘寄奴
茵陈
鬼针草
金盏银盘
艾纳香
鹅不食草
小蓟
旱莲草
佩兰
鼠曲草
金沸草
马兰
雪莲花
狗舌草
千里光
豨莶草
一枝黄花
蒲公英
灯心草
鸭跖草
牛筋草
淡竹叶
浮萍
麦斛
石斛
霍山石斛
斑叶兰
青天葵
盘龙参
海金沙
松花粉
鸡冠花
千日红
辛夷
厚朴花
蜡梅花
莲须
绿梅花
月季花
玫瑰花
合欢花
扁豆花
葛花
槐花
玳玳花
黄蜀葵花
芙蓉花
木槿花
芫花
丁香
闹羊花
茉莉花
密蒙花
夏枯草
洋金花
凌霄花
金银花
山银花
红花
野菊花
菊花
旋覆花
款冬花
西红花
谷精草
玉米须
蒲黄
白果
柏子仁
榧子
胡桃仁
分心木
楮实子
火麻仁
无花果
木馒头
桑椹子
水红花子
王不留行
地肤子
青葙子
木莲果
五味子
南五味子
八角茴香
肉豆蔻
肉桂子
澄茄子
南天竹子
预知子
芡实
莲子
石莲子
莲子心
莲房
荜澄茄
荜茇
胡椒
马兜铃
罂粟壳
葶苈子
莱菔子
白芥子
路路通
桃仁
瘪桃干
乌梅
苦杏仁
甜杏仁
郁李仁
榠樝
木瓜
南山楂
山楂
蕤仁
金樱子
覆盆子
沙苑子
苦石莲
刀豆
决明子
望江南子
白扁豆
扁豆衣
皂荚
黑大豆
淡豆豉
大豆黄卷
补骨脂
槐角
胡芦巴
绿豆
绿豆衣
赤小豆
刺蒺藜
巴豆
千金子
余甘子
蓖麻子
枳实
枳壳
陈皮
青皮
橘红
橘络
橘核
化橘红
香橼
佛手
吴茱萸
枸橘
花椒
椒目
凤眼草
鸦胆子
川楝子
香椿子
南酸枣
龙眼肉
荔枝核
无患子
娑罗子
急性子
枳椇子
大枣
酸枣仁
苘麻子
冬葵子
梧桐子
胖大海
大风子
冬瓜子
冬瓜皮
西瓜皮
甜瓜蒂
甜瓜子
南瓜蒂
南瓜子
陈葫芦瓢
丝瓜络
木鳖子
罗汉果
瓜蒌
瓜蒌子
瓜蒌皮
使君子
诃子
藏青果
石榴皮
喜树果
山茱萸
蛇床子
芫荽子
孜然
南鹤虱
小茴香
六轴子
柿蒂
连翘
女贞子
马钱子
天浆壳
栀子
菟丝子
牵牛子
黄荆子
蔓荆子
茺蔚子
罗勒子
紫苏子
天仙子
枸杞子
锦灯笼
木蝴蝶
南天仙子
黑芝麻
车前子
牛蒡子
鹤虱
苍耳子
葱子
韭子
马蔺子
薏苡仁
麦芽
稻芽
谷芽
浮小麦
槟榔
大腹皮
棕榈子
红豆蔻
草豆蔻
益智
豆蔻
草果
砂仁
松香
徽墨
胡桐泪
芜荑
楮树汁
樟脑
梅花冰片
青黛
白胶香
苏合香
桃胶
儿茶
乳香
没药
五倍子
干漆
沉香曲
西瓜霜
阿魏
柿霜
安息香
薄荷脑
芦荟
天竺黄
竹沥
血竭
胆南星
半夏曲
饴糖
六神曲
建神曲
百草霜
紫梢花
地龙
水蛭
石决明
田螺
紫贝齿
瓦楞子
珍珠
牡蛎
珍珠母
蛤壳
海螵蛸
鼠妇
全蝎
壁钱
蜈蚣
土鳖虫
桑螵蛸
蟋蟀
蝼蛄
蝉蜕
红娘子
紫草茸
虫白蜡
九香虫
雄蚕蛾
僵蚕
蚕沙
蚕蛹
五谷虫
虻虫
斑蝥
蜣螂
蜂蜜
蜂乳
蜂蜡
蜂胶
蜂房
蚂蚁
浮海石
海参
海星
海燕
海盘车
海马
海龙
鱼脑石
蟾皮
蟾酥
蛤蟆油
龟甲
玳瑁
鳖甲
蛤蚧
壁虎
赤链蛇
蛇蜕
乌梢蛇
金钱白花蛇
蛇胆
蕲蛇
鸡内金
凤凰衣
燕窝
刺猬皮
夜明砂
血余炭
紫河车
穿山甲
望月砂
五灵脂
狗鞭
狗骨
狗宝
熊胆
灵猫香
海狗肾
阿胶
马宝
鹿茸
鹿角
鹿角胶
鹿角霜
鹿骨
鹿血
鹿鞭
鹿筋
麝香
黄明胶
牛骨
牛黄
水牛角
羚羊角
2019
一口钟
十大功劳叶
十大功劳根
人参芦
人参花
八角枫根
八角莲
九里香
九节菖蒲
九香虫
三七
三七花
三叉苦
干漆
土人参
土大黄
土木香
土鳖虫
大风子
大叶马尾莲
大豆黄卷
大黄
大蒜
大蓟根
山豆根
山海螺
山腊梅
山茱萸
山银花
山楂
千日红
千层塔
千里光
川木香
川木通
川芎
川桐皮
川明参
川牛膝
及己
广藿香
女贞子
飞廉
马蔺子
马钱子
马兰
马宝
天胡荽
天浆壳
天麻
元宝草
无花果
无患子
无名异
云母
木耳
木防己
木芙蓉花
木芙蓉叶
木香
木莲果
木馒头
木槿皮
木槿花
五谷虫
五灵脂
五味子
支柱蓼
车前子
水半夏
水红花子
水杨梅根
水菖蒲
水绵
手掌参
牛骨
牛筋草
牛膝
毛冬青
毛茛
升麻
化橘红
分心木
月桂叶
乌灵参
乌药
乌梅
乌蔹莓
凤丹皮
凤仙花
凤尾草
凤眼草
凤凰衣
六轴子
六神曲
火麻仁
巴豆
玉米须
功劳木
甘遂
艾叶
艾纳香
石见穿
石耳
石吊兰
石竹根
石莲子
石斛
石蒜
石楠叶
石燕
龙齿
龙骨
龙胆
龙胆地丁
龙葵
北沙参
叶下珠
田皂角
田基黄
田螺
四季青
生姜皮
仙茅
仙桃草
白马骨
白术
白石英
白芍
白花蛇舌草
白英
白茅根
白药子
白前
白首乌
瓜子金
瓜蒌
瓜蒌子
瓜蒌皮
冬瓜子
冬凌草
冬葵子
兰香草
半夏
半夏曲
头顶一颗珠
丝瓜络
地龙
地柏枝
地星
地黄
熟地黄
地骷髅
芒硝
西瓜皮
百合花
百草霜
百蕊草
光慈姑
当归尾
肉苁蓉
肉豆蔻
肉桂
肉桂子
朱砂根
竹沥
竹荪
竹黄
伏龙肝
延胡索
刘寄奴
问荆
羊蹄
羊鞭
关白附
关黄柏
灯心草
江南玄胡
安徽刺黄柏
祁术
农吉利
寻骨风
阳起石
阴地蕨
阴起石
红大戟
红木香
红毛七
红升丹
红升麻
红豆杉皮
红旱莲
红粉
红娘子
红景天
麦冬
麦饭石
麦斛
玛瑙
远志
贡菊
赤芍
赤茯苓
赤链蛇
芜荑
芫荽子
花椒
苍术
苍耳草
芡实
苎麻根
杜仲
杜仲叶
杜衡
杠板归
杏香兔儿风
豆蔻
连翘心
吴茱萸
岗梅根
牡丹皮
牡荆叶
何首乌
皂矾(绿矾)
佛手
佛手花
没药
没食子
沉香曲
诃子
灵芝
灵芝孢子粉
灵香草
灵猫香
阿胶
孜然
陈葫芦瓢
鸡血藤
鸡骨草
鸡屎藤
鸡蛋花
青天葵
青风藤
青钱柳
茉莉花
苦丁茶
苦石莲
苦瓜
苦杏仁
茅莓根
茅膏菜
枇杷花
松花粉
松香
松萝
刺梨
刺猬皮
郁李仁
郁金
虎耳草
虎杖
肾茶
罗勒
罗勒子
知母
败酱草
金线莲
金盏银盘
金莲花
金银花
金箔
金橘叶
金礞石
乳香
肺形草
鱼胆草
鱼脑石
狗舌草
狗宝
狗骨
狗脊贯众
狗鞭
饴糖
夜明砂
卷柏
炉甘石
油松节
泽泻
泽漆
建神曲
降香
参须
春柴胡
玳瑁
珍珠透骨草
茜草藤
草血竭
草苁蓉
草灵芝
茯苓
茶叶
荠苨
荠菜
胡荽
胡桐泪
胡桃仁
胡桃枝
胡颓子叶
荔枝草
荔枝核
南山楂
南天仙子
南天竹子
南方红豆杉
南瓜子
南瓜蒂
南酸枣
荭草
柘木白皮
枳椇子
枸骨叶
枸橘
柿霜
柠檬
咸秋石
砒霜
砂仁
轻粉
韭菜子
韭菜根
虻虫
蚂蚁
钟乳石
香附
香茶菜
香菇
香椿子
鬼针草
鬼箭羽
食盐
胆矾
胆南星
宣黄连
扁豆衣
扁豆花
祖师麻
绞股蓝
蚕沙
蚕茧
蚕蛹
赶黄草
莲子
莲房
莪术
荷梗
荷蒂
桂皮
桂枝
桔梗
桃胶
党参
铁苋
透骨草
臭梧桐
粉萆薢
粉葛
益智
海风藤
海金沙草
海狗肾
海参
海星
海桐皮
海盘车
海燕
浮小麦
浮石
浮海石
桑枝
桑黄
桑螵蛸
排草
接骨木
黄毛耳草
黄丹
黄瓜子
黄芩
黄连
黄明胶
黄荆子
黄药子
黄柏
黄精
萝藦
菊叶三七
菊花
梧桐子
梅花冰片
雪灵芝
雪莲花
常山
蛇六谷
蛇含
蛇含石
蛇胆
蛇胆汁
蛇莓
蛇葡萄根
铜绿
银耳
银箔
甜叶菊
甜瓜蒂
甜地丁
盘龙参
猪蹄甲
猫人参
猕猴桃根
鹿血
鹿角
鹿角霜
鹿茸草
鹿骨
鹿筋
鹿鞭
商陆
望月砂
望江南子
羚羊角
淮小麦
淫羊藿根
密陀僧
续断
绿豆
绿豆衣
绿梅花
琥珀
斑叶兰
斑蝥
喜树果
葛仙米
葛花
葛根
葎草
葱子
萱草根
楮树汁
椒目
棕榈子
酢浆草
硫黄
雄蚕蛾
紫贝齿
紫茉莉根
紫荆皮
紫草茸
紫珠
紫梢花
紫硇砂
紫葳根
景天三七
蛤蚧
黑老虎根
锁阳
鹅管石
皖贝母
舒州术
猴头菌
滑石
寒水石
瑞香狼毒
墓头回
蒺藜
蒲黄
槐花
槐角
楤木
硼砂
雷公藤
路路通
蜂乳
蜂房
蜂蜜
蜣螂
锦鸡儿根
鼠曲草
鼠妇
溪黄草
碧桃干
蔷薇花
蔓荆子
蔊菜
槟榔
榠摣
磁石
腊梅花
蜥蜴
蝉花
鲜垂盆草
鲜荷叶
辣蓼
滴水珠
槲寄生
樟木
樟脑
蝼蛄
墨旱莲
僵蚕
缬草
燕窝
薏苡根
橙皮
橘叶
橘红
橘络
橘核
霍山石斛
壁虎
壁钱
蟋蟀
徽墨
爵床
藜芦
檵木叶
覆盆子
藿香
蘋
蟾皮
蟾酥
鳖甲
糯稻根
山东省中药材标准
2002
三颗针
土元胡
大风子
大豆黄卷
大皂角
大青盐
大胡麻
大蒜
小草
山羊血
山楂叶
山楂核
广狗鞭(狗鞭)
马尾连
马蔺子
马蔺花
无患子
五谷虫
木瓜(光皮木瓜)
五灵脂
牛鞭
牛胆粉
毛茛
文蛤肉
乌骨鸡
凤仙花
凤眼草
凤凰衣
六神曲
六月雪
水蔓菁
石见穿
石莲子
石楠藤
石榴叶
龙骨
龙齿
龙葵
北败酱草
冬瓜子
白丁香
白石脂
白石英
白茄根
白屈菜
白首乌
白梅花
白杨花
白硇砂
白花丹参
白花菜子
白花蛇舌草
玄精石
半夏曲
母丁香
地骷髅
西瓜皮
西瓜霜
西洋参叶
西洋参须
老君须
百草霜
刘寄奴(北刘寄奴)
伏龙肝
羊脑粉
羊外肾
红花子
红曲米
红娘子
红参须
冰片(天然冰片)
向日葵叶
麦麸
杠板归
玛瑙
花生红衣
芫花条
芦笋
鸡肠
皂角子
皂矾(绿矾)
没食子
驴皮
牡蛎肉
牡丹叶
赤地龙
松子仁
软蒺藜
枣槟榔
青娘子
刺猬皮
夜明砂
苦丁茶
苦竹叶
茅莓根(托盘根)
败酱草
金芝
金牛草
金针菇
金银花叶
狗骨
泽漆
鱼鳔
建神曲
珍珠粉(水溶性)
茶叶
威灵仙(铁灵仙)
南瓜子
珊瑚
柿霜
柿叶
珍珠透骨草
茯神木
荆三棱
荞麦
荔枝草(蛤蟆草)
盾叶薯蓣
香椿子
蚂蚁
穿山龙
扁豆衣
姜皮
胆矾
贯众(紫萁贯众)
秋石
绞股蓝
鬼箭羽
鬼针草
桃奴
莳萝子
莱阳梨
荷花
铅丹(樟丹)
铁落
蚕茧
蚕蛾
臭梧桐
海胆
海燕
海星
海米
海参
海胆黄
海桐皮
海螺壳
海狗肾
烟台柴胡
黄蜀葵花
黄香草木樨
雪上一枝蒿
菝葜
猫眼草
蛇含石
蛇莓
蛋白锌粉
猪脊髓
银耳
甜瓜子
甜瓜蒂
甜杏仁
甜地丁
曼陀罗子
望江南
望月砂
铜绿
绿豆
绿豆衣
琥珀
椒目
葫芦(抽葫芦)
景天三七
黑豆
黑豆衣
蛴螬
硝石(火硝)
鹅管石
番薯
紫珠草
紫梢花
紫荆皮
紫草茸
紫硇砂
猴头
猴枣
裙带菜
硼砂
墓头回
雷公藤
照山白
蜂胶
蜂花粉
蜂幼虫
蜂王浆冻干粉
零陵香
蜗牛
鼠曲草
鼠妇虫
蜀葵花
蔷薇花
雌黄
辣蓼
辣椒
樟木
橘叶
燕窝
燕麦草
螃蟹壳
壁虎
壁钱
螺旋藻
螳螂
蟋蟀
糠谷老
藜芦
藤黄
翻白草
藿香
麒麟菜
糯稻根
獾油
金银花提取物
金银花提取物(供注射用)
黄岑提取物
颠茄草提取物
2012
土元胡
万年青
山羊血
山楂核
小草
马尾连
马蔺花
五谷虫
牛蒡根
牛筋草
牛鞭
毛茛
乌骨鸡
凤眼草
石楠藤
石榴叶
田螺壳
白石英
白花丹参
白花蛇舌草
白杨花
白首乌
白扁豆衣
玄精石
丝石竹
西洋参叶
西洋参须
地骷髅
向日葵叶
羊角
羊鞭
红娘子
红参须
红茶
红曲米
麦麸
赤地龙
玛瑙
芫花条
花生红衣
芦笋
牡丹叶
牡蛎肉
皂角子(皂荚子)
没食子
鸡子
鸡肠
青娘子
茉莉花
苦丁茶
茄根
枣槟榔
枣树皮
杨黄
软蒺藜
虎掌南星
岩青兰
金芝
金针菇
金盏银盘
金银花叶
鱼鳔
夜明砂
泽漆
珍珠透骨草
荞麦
茶叶
茯神
茯神木
柿叶
柿霜
秋石
鬼针草
蚂蚁
香椿子
姜皮
建神曲
绞股蓝
莱阳梨
荷花
桂花
桦褐孔菌
桃奴
蛇含石
蛇莓
铁灵仙(威灵仙)
铁落
铅丹
蚕蛾
烟台柴胡
海米
海狗肾
海参
海星
海胆
海胆黄
海棠叶
海螺壳
铜绿
银耳
猪皮
猪脊髓
望月砂
望江南
绿豆
绿豆衣
椒目
紫珠草
紫荆皮
蛴螬
黑豆衣
鹅管石
番薯
猴头
象皮
裙带菜
墓头回
雷公藤
零陵香
蜗牛
蜂王浆冻干粉
峰幼虫
蜂花粉
鼠妇虫
蔷薇花
雌黄
鲜人参
樟木
橄榄核
燕麦草
燕窝
橘叶
螃蟹壳
壁虎
螳螂
螺旋藻
蟋蟀
藜芦
藤黄
獾油
2022
人参须
干贝
土元胡
万年青
小麦
小草
山羊血
山楂核
马尾连
马蔺花
五谷虫
牛筋草
牛蒡根
毛茛
乌骨鸡
乌贼墨
凤眼草
文蛤肉
石楠藤
石榴叶
田螺壳
白丁香
白石英
白花丹参
白花蛇舌草
白杨花
白首乌
白扁豆衣
丝石竹
地骷髅
西洋参叶
西洋参须
向日葵叶
羊外肾
羊角
羊腰子
羊鞭
红曲米
红参须
红茶
红娘子
麦麸
玛瑙
赤地龙
芫花条
花生红衣
芦笋
杜鹃花
杨黄
牡丹叶
牡荆子
牡蛎肉
皂角子(皂荚子)
沙蚕
没食子
鸡子
鸡肠
驴皮
青娘子
茉莉花
苦丁茶
苦瓜
苦菜(北败酱草)
茄根
构树叶
枣树皮
枣槟榔
软蒺藜
虎掌南星
岩青兰
金牛草
金芝
金针菇
金盏银盘
金银花叶
鱼鳔
狗腿骨
泽漆
建神曲
珍珠透骨草
荆三棱
荞麦
茯神
茯神木
茶叶
南蛇藤果
柘木
柘木白皮
柘叶
柳枝
柿叶
柿霜
香菇
香椿子
秋石
鬼针草
盾叶薯蓣
姜皮
穿心莲叶
绞股蓝
蚕蛾
莱阳梨
荷花
桂花
桦褐孔菌
桃奴
铁灵仙
铁落
铅丹
海米
海狗肾
海参
海参内脏
海星
海胆
海胆黄
海棠叶
海燕
海螺壳
桑黄
黄香草木樨
蚶
蛇含石
蛇莓
蛏肉
铜绿
银耳
鸽
猪皮
猪脊髓
章鱼
望月砂
望江南
淡菜
绿豆
绿豆衣
葎草
椒目
紫荆皮
紫珠草
蛴螬
黑豆衣
鹅管石
番薯
猴头
裙带菜
墓头回
槐耳
槐枝
雷公藤
零陵香
蜗牛
蜂王浆冻干粉
蜂幼虫
蜂花粉
鼠妇虫
粳米
雌黄
鲜人参
樟木
橄榄核
燕麦草
燕窝
橘叶
螃蟹壳
壁虎
壁钱
螳螂
螺旋藻
蟋蟀
鳆鱼
藜芦
藤梨根
麒麟菜
獾油
山东省中药炮制规范
1990
人参
九节菖蒲
三七
三棱
干姜
土三七(菊三七)
土贝母
土茯苓
大黄(川军)
大戟(京大戟)
山药
山柰
山豆根(广豆根)
山常山(穿山龙)
山慈姑(毛慈姑)
千年健
川乌
川芎
川木香
川贝母
川牛膝
广防己
马尾连
天冬(天门冬)
天花粉
天南星
天麻
天葵子
木香
太子参(孩儿参)
牛膝(怀牛膝)
升麻
乌药
丹参
巴戟天
片姜黄
玉竹
甘松
甘草
甘遂
石菖蒲(菖蒲)
龙胆(龙胆草)
北沙参
仙茅
生姜
白及
白术
白头翁
白芍
白芷
白附子(禹白附)
白茅根
白茄根
白前
白药子
白蔹
白薇
玄参(元参)
半夏
地黄
地榆
百合
百部
西洋参
托盘根
当归
光慈姑
竹节参(竹节七)
伊贝母
华山参(热参)
延胡索(元胡)
防己(粉防己)
防风
红大戟
麦冬
远志
苍术
芦根
苎麻根
赤芍
两头尖(竹节香附)
何首乌
羌活
附子
青木香
板蓝根
苦参
郁金
虎杖
明党参
知母
金果榄
狗脊
泽泻
贯众
胡黄连
南沙参
茜草
草乌
威灵仙
骨碎补
香附
重楼
独活
前胡
姜黄
秦艽
桔梗
莪术
柴胡
党参
射干
徐长卿
狼毒
高良姜
浙贝母
拳参
萆薢
菝葜
黄芩
黄芪
黄连
黄精
黄药子
雪上一枝蒿
常山
银柴胡
猫爪草
麻黄根
商陆
续断
葛根
萱草根
紫草
紫菀
墓头回
漏芦
薤白
藁本
藕节
藜芦
糯稻根
八角茴香
刀豆
大风子
大皂角
大豆黄卷
大枣
大胡麻(亚麻子)
大腹皮
小茴香
山茱萸
山楂
千金子(续随子)
川楝子
马钱子(番木鳖)
马兜铃
马蔺子
女贞子
王不留行
天仙子( 莨菪子)
五味子
车前子
木瓜
木蝴蝶(千张纸)
木鳖子
水红花子
乌梅
凤眼草
牛蒡子
火麻仁
巴豆
石莲子(甜石莲)
石榴皮
龙眼肉(桂圆肉)
白芥子(芥子)
白花菜子
白豆蔻(豆蔻)
白果(银杏)
白扁豆
白胡椒
瓜萎
瓜萎子
瓜萎皮
冬瓜子
冬瓜皮
冬葵子
丝瓜络
母丁香
地肤子
肉豆蔻
决明子
红豆蔻
麦芽
苍耳子
芸苔子
芡实
芫荽子
花椒
赤小豆
连翘
吴茱萸
佛手
谷芽
诃子
沙苑子
补骨脂
陈皮
青皮
青果
青葙子
苦杏仁
郁李仁
软蒺藜
枣槟榔
使君子
金樱子
枳壳
枳实
枳椇子
柏子仁
相思子
枸杞子
柿蒂
葫芦巴
荜茇
荜澄茄
草豆蔻
草果
茺蔚子
荔枝核
砂仁
牵牛子
鸦胆子
韭菜子
栀子
胖大海
急性子
香橼
桃仁
核桃仁
莲子
莲子心
莲房
莱菔子
浮小麦
益智仁
婆罗子
预知子(八月扎)
桑椹
梧桐子
菟丝子
黑芝麻
蛇床子
甜瓜子
甜瓜蒂
甜杏仁
猪牙皂
淡豆豉
绿豆衣
葱子
葫芦
葶苈子
椒目
楮实子
棕榈子
紫苏子
槐角
蓖麻子
蒺藜
路路通
锦灯笼
榧子
槟榔
酸枣仁
蔓荆子
罂粟壳
蕤仁
樱桃核
稻芽
鹤虱
橘红
橘络
橘核
薏苡仁
藏青果
租豆衣
覆盆子
一枝蒿
大蓟
广金钱草
广藿香
小蓟
马齿苋
马鞭草
木贼
瓦松
车前草
凤尾草
石韦
石斛
龙葵
田基黄(地耳草)
白屈菜
白花蛇舌草
仙鹤草
半边莲
半枝莲
地锦草
老鹤草
肉苁蓉
刘寄奴
灯心草
寻骨风
连钱草
旱莲草(墨旱莲)
伸筋草
佛耳草(鼠曲草)
青蒿
苦地丁
败酱草
罗勒
佩兰
金牛草
金沸草
金钱草
鱼腥草
泽兰
卷柏
细辛
荆芥
茵陈
香薷
穿心莲
荷梗
鸭跖草
浮萍
透骨草
益母草
甜地丁
猫眼草(泽漆)
鹿衔草
麻黄
淡竹叶
萹蓄
紫苏
紫苏梗
紫珠草
蛤蟆草
鹅不食草
锁阳
蒲公英
零陵香
豨莶草
辣蓼
薄荷
瞿麦
翻白草
大青叶
艾叶
石楠叶
白果叶(银杏叶)
功劳叶
芙蓉叶
枇杷叶
苦丁茶
苦竹叶
侧柏叶
参叶
荷叶
桑叶
臭梧桐
淫羊藿
棕榈
紫苏叶
番泻叶
满山红
橘叶
丁香
马蔺花
木槿花
月季花
凤仙花
白扁豆花
白梅花
西红花(藏红花)
合欢花
红花
芫花
谷精草
辛夷
鸡冠花
玫瑰花
松花粉
金银花
闹羊花(羊踯躅)
玳玳花
厚朴花
洋金花
莲须
荷花(莲花)
夏枯草
凌霄花
菊花
野菊花
旋复花
密蒙花
款冬花
葛花
槐米
蒲黄
蔷薇花
土荆皮
川槿皮(木槿皮)
五加皮
白鲜皮
地枫皮
地骨皮
肉桂
合欢皮
杜仲
牡丹皮
苦楝皮
厚朴
香加皮
秦皮
海桐皮
桑白皮
黄柏
紫荆皮
椿皮
丁公藤
大血藤(红藤)
木通
天仙藤(马兜铃藤)
石楠藤
西河柳(怪柳)
竹茹
苏木
皂角刺
沉香
忍冬藤
鸡血藤
青风藤
油松节
夜交藤(首乌藤)
降香
钩藤
络石藤
鬼箭羽
桂枝
海风藤
通草
桑枝
桑寄生
槲寄生
樟木
檀香
马勃
木耳
冬虫夏草
灵芝
松萝
昆布
茯苓
茯神
海藻
银耳
猪苓
雷丸
糠谷老
干漆
血竭
安息香
芦荟
苏合香
没药
阿魏
松香
枫香脂(白胶香、芸香)
乳香
藤黄
人中白
人指甲
九香虫
广角
干蟾
土鳖虫(?虫)
山羊血
山羊角
马宝
五灵脂
瓦楞子
牛黄
乌梢蛇
凤凰衣
水蛭
水牛角
石决明
地龙
虫白蜡
全蝎
血余炭
红娘子
牡蛎
龟板
青娘子
鸡内金
刺猬皮
虎骨
金钱白花蛇(金钱蛇)
狗宝
狗肾
鱼脑石
鱼鳔
夜明砂
玳瑁
豹骨
珍珠
珍珠母
珊瑚
蛤士蟆油(蛤蟆油)
虻虫
穿山甲
蚕砂
蚕茧
蚕蛾
海马
海龙
海胆
海狗肾 (腽肭脐)
海螵蛸
桑螵蛸
望月砂
黄羊角
蛇蜕
象皮
象牙
鹿角
鹿角霜
鹿尾
鹿肾(鹿鞭)
鹿茸
鹿胎
鹿筋
羚羊角
斑蝥
紫贝齿
紫草茸
紫河车
紫梢花
蛤壳
蛤蚧
蛴螬
犀角
鹅喉羚羊角
猴枣
蜈蚣
蜗牛
蜂房
蜂蜡(黄蜡)
蜂蜜
蝉蜕
蜣螂(大将军)
熊胆
蕲蛇(白花蛇)
蝼蛄
僵蚕
螃蟹壳
壁钱
燕窝
蟋蟀
鳖甲
獾油
麝香
大青盐
云母石
无名异
水银
石膏
石燕
石蟹
龙齿
龙骨
白矾(明矾)
白石英
白石脂
玄精石
代赭石(赭石)
芒硝
朱砂
自然铜
阳起石
玛瑙
花蕊石
赤石脂
皂矾(绿矾)
金精石
炉甘石
信石(砒霜)
钟乳石
禹粮石
秋石
胆矾
铁落
铅丹(樟丹、黄丹)
海浮石(浮石)
硇砂
蛇含石
密陀僧
铜绿
琥珀
硫黄
硝石(火硝)
雄黄
紫石英
鹅管石
滑石
寒水石
硼砂
磁石
雌黄
礞石
儿茶
人中黄
五倍子
天竺黄
六神曲
半夏曲
西瓜霜
百草霜
伏龙肝
冰片
红曲
芜荑
没食子
阿胶
轻粉(甘汞)
建神曲
柿霜
龟板胶
青黛
海金沙
海龙胶
银朱
鹿角胶
黄明胶
蟾酥
鳖甲胶
2002
人参
九节菖蒲
三七
三棱
土元胡
土贝母
土茯苓
大黄
山豆根
山药
山柰
山慈菇
千年健
川木香
川贝母
川牛膝
川芎
广防己
马尾连
天冬
天花粉
天南星
天麻
天葵子
木香
太子参
牛膝
升麻
片姜黄
丹参
乌药
巴戟天
玉竹
甘松
甘遂
石菖蒲
龙胆
北豆根
北沙参
生姜
仙茅
白及
白术
白头翁
白芍
白芷
白附子
白茅根
白前
白首乌
白药子
白蔹
白薇
玄参
地黄
地榆
地骷髅
西洋参
百合
百部
当归
竹节参
华山参
延胡索(元胡)
伊贝母
防己
防风
红大戟
光慈姑
托盘根
麦冬
远志
赤芍
苍术
芦根
两头尖
羌活
附子
苎麻根
青木香
苦参
板蓝根
郁金
虎杖
明党参
知母
金果榄
狗脊
京大戟
泽泻
茄根
茜草
胡黄连
南沙参
威灵仙
骨碎补
香附
重楼
禹州漏芦
独活
前胡
姜黄
穿山龙
秦艽
桔梗
莪术
柴胡
党参
射干
徐长卿
高良姜
粉萆薢
拳参
浙贝母
狼毒
黄芩
黄连
黄药子
黄精
菊三七
常山
银柴胡
猫爪草
麻黄根
商陆
续断
绵马贯众
绵萆薢
菝葜
雪上一枝蒿
葛根
紫草
紫菀
紫萁贯众
萱草根
墓头回
漏芦
薤白
藁本
藕节
藜芦
糯稻根
八角茴香
刀豆
大风子仁
大皂角
大豆黄卷
大枣
大腹皮
山茱萸
山楂
川楝子
女贞子
小茴香
马钱子
马兜铃
马蔺子
王不留行
天仙子
木瓜
木蝴蝶
木鳖子
五味子
车前子
牛蒡子
乌梅
火麻仁
水红花子
凤眼草
无患子
石莲子(甜石莲)
石榴皮
龙眼肉
白花菜子
白果
白扁豆
白扁豆衣
瓜蒌
瓜蒌子
瓜蒌皮
冬瓜子
冬瓜皮
丝瓜络
母丁香
地肤子
亚麻子
肉豆蔻
决明子
红豆蔻
光皮木瓜
麦芽
赤小豆
芫荽子
花椒
芥子
苍耳子
芡实
豆蔻
连翘
吴茱萸
佛手
谷芽
沙苑子
诃子
补骨脂
陈皮
芸苔子
青皮
青果
青葙子
苦杏仁
茼麻子
郁李仁
使君子
金樱子
软蒺藜
枣槟榔
荜茇
荜澄茄
草豆蔻
草果
茺蔚子
胡芦巴
胡椒
荔枝核
南五味子
南鹤虱
枳壳
枳实
枳椇子
柏子仁
枸杞子
柿蒂
砂仁
牵牛子
鸦胆子
韭菜子
香橼
胖大海
急性子
相思子
荞麦
桃仁
核桃仁
莱菔子
莲子
莲子心
莲房
益智
浮小麦
娑罗子
预知子
桑椹
菟丝子
蛇床子
猪牙皂
淡豆豉
梧桐子
甜瓜子
甜瓜蒂
甜杏仁
绿豆衣
椒目
稆豆衣(黑豆衣)
葶苈子
楮实子
棕榈子
紫苏子
黑芝麻
葱子
葫芦
蓖麻子
蒺藜
槐角
路路通
锦灯笼
蔓荆子
榧子
槟榔
酸枣仁
罂粟壳
蕤仁
稻芽
鹤虱
樱桃核
橘红
橘络
橘核
薏苡仁
藏青果
覆盆子
一枝蒿
大蓟
广金钱草
广藿香
小草
小蓟
马齿苋
马鞭草
木贼
车前草
瓦松
水蔓菁
凤尾草
石韦
石见穿
石斛
龙葵
北刘寄奴
北败酱草
仙鹤草
白花蛇舌草
白屈菜
半边莲
半枝莲
老鹳草
地耳草(田基黄)
地锦草
肉苁蓉
灯心草
寻骨风
连钱草
伸筋草
佛耳草(鼠曲草)
杠板归
青蒿
苦地丁
罗勒
佩兰
金牛草
金沸草
金钱草
鱼腥草
卷柏
泽兰
细辛
败酱草
荆芥
茵陈
荔枝草
香薷
穿心莲
绞股蓝
荷梗
鸭跖草
益母草
浮萍
透骨草
猫眼草(泽漆)
麻黄
鹿衔草
淡竹叶
甜地丁
萹蓄
紫苏梗
紫珠草
蛤蟆草
锁阳
鹅不食草
景天三七
蒲公英
零陵香
豨莶草
辣蓼
薄荷
墨旱莲
瞿麦
翻白草
藿香
大青叶
艾叶
艾绒
石楠叶
芙蓉叶
苦丁茶
苦竹叶
枇杷叶
侧柏叶
参叶
枸骨叶
荷叶
桑叶
臭梧桐
银杏叶
淫羊藿
棕榈
紫苏叶
番泻叶
满山红
橘叶
丁香
马蔺花
木槿花
月季花
凤仙花
白扁豆花
西红花
合欢花
红花
芫花
谷精草
辛夷
鸡冠花
玫瑰花
松花粉
金银花
闹羊花
厚朴花
洋金花
玳玳花
莲须
荷花(莲花)
夏枯草
凌霄花
菊花
梅花
野菊花
旋覆花
密蒙花
款冬花
葛花
蒲黄
槐花
蔷薇花
土荆皮
木槿皮(川槿皮)
五加皮
白鲜皮
地枫皮
地骨皮
肉桂
合欢皮
杜仲
牡丹皮
苦楝皮
厚朴
香加皮
秦皮
海桐皮
桑白皮
黄柏
紫荆皮
椿皮
丁公藤
大血藤
川木通
天仙藤
石楠藤
西河柳
竹茹
关木通
苏木
皂角刺
沉香
忍冬藤
鸡血藤
青风藤
降香
油松节
首乌藤
钩藤
络石藤
鬼箭羽
桂枝
海风藤
桑枝
桑寄生
通草
槲寄生
樟木
檀香
马勃
木耳
冬虫夏草
灵芝
松萝(老君须)
昆布
茯苓
茯神
茯神木
海藻
银耳
猪苓
雷丸
糠谷老
干漆
血竭
安息香
芦荟
苏合香
阿魏
没药
松香
枫香脂
乳香
藤黄
九香虫
干蟾
土鳖虫(?虫)
山羊血
山羊角
马宝
五灵脂
瓦楞子
牛黄
乌梢蛇
水牛角
水蛭
凤凰衣
石决明
地龙
虫白蜡
血余炭
全蝎
红娘子
牡蛎
龟甲
鸡内金
青娘子
刺猬皮
金钱白花蛇
狗宝
狗鞭(狗肾)
鱼脑石
鱼鳔
夜明砂
珍珠
珍珠母
蛤蟆油
穿山甲
玳瑁
珊瑚
虻虫
海马
海龙
海狗肾(腽肭脐)
海胆
海螵蛸
桑螵蛸
蚕茧
蚕砂
蚕蛾
黄羊角
蛇蜕
鹿角
鹿角霜
鹿尾
鹿茸
鹿胎
鹿筋
鹿鞭(鹿肾)
羚羊角
望月砂
斑蝥
紫贝齿
紫河车
紫草茸
紫梢花
蛤壳
蛤蚧
鹅喉羚羊角
蛴螬
猴枣
蜈蚣
蜂王浆冻干粉
蜂房
蜂蜡
蜂蜜
蜗牛
蝉蜕
熊胆
蜣螂
蕲蛇
僵蚕
蝼蛄
燕窝
壁钱
螃蟹壳
蟋蟀
鳖甲
獾油
麝香
大青盐
水银
无名异
云母石
石燕
石蟹
龙齿
龙骨
白石英
白石脂
白矾
玄明粉
玄精石
芒硝
朱砂
自然铜
阳起石
赤石脂
花蕊石
皂矾
玛瑙
青礞石
金精石
金礞石
炉甘石
钟乳石
禹余粮
胆矾
砒霜
秋石
信石
海浮石(浮石)
铅丹(樟丹、黄丹)
铁落
硇砂
蛇含石
密陀僧
铜绿
硫磺
雄黄
紫石英
紫硇砂
鹅管石
滑石
琥珀
硝石
寒水石
硼砂
磁石
雌黄
赭石
儿茶
天竺黄
五倍子
六神曲
半夏曲
西瓜霜
百草霜
冰片(合成龙脑)
红曲
伏龙肝
龟甲胶
阿胶
芜荑
没食子
青黛
建神曲
柿霜
轻粉
海龙胶
海金沙
黄明胶
银朱
鹿角胶
蟾酥
鳖甲胶
山东省中药饮片炮制规范
2002
2012
人参
九节菖蒲
炒九香虫
三七粉
干漆炭
干蟾
土元胡
炒土鳖虫
大风子
制大豆黄卷
醋大黄
大蓟根
蒸山萸肉
山楂炭
山慈姑
酒川芎
盐川楝子
广藿香梗
马宝
马勃
蜜马兜铃
马蔺子
天仙藤
天冬
无名异
无患子
云母石
木耳
木槿皮
木槿花
五加皮
醋五灵脂
酒五味子
炒车前子
瓦楞子
牛黄粉
升麻
凤尾草
凤凰衣
乌梢蛇
乌梅
六神曲
炒火麻仁
水牛角
炒水红花子
水银
水蛭
水蔓菁
艾叶炭
艾绒
石见穿
石决明粉
石莲子
石楠叶
石燕
石蟹
龙齿
龙骨
龙葵
北刘寄奴
北豆根
北沙参
北寒水石
酒仙茅
白术
白石英
白石脂
白芍
白花菜子
白果仁
白屈菜
白药子
白前
白扁豆
白扁豆花
白蔹
白薇
蜜瓜蒌
瓜蒌子
瓜蒌皮
冬瓜子
玄精石
丝瓜络炭
地龙
地耳草(田基黄)
地枫皮
地黄炭
炒亚麻子
西洋参粉
蜜百合
百草霜
煨肉豆蔻
光皮木瓜
当归炭
竹节参
延胡索
血竭
酒关黄柏
灯心草
醋红大戟
红曲米
红参片
红娘子
寻骨风
蜜远志
赤石脂
酒赤芍
芙蓉叶
芫荽子
芜荑
芸苔子
炒花椒
花蕊石
苎麻根
苏木
杠板归
豆蔻
吴茱萸
牡丹皮炭
煅皂巩
龟甲
龟甲胶
炒沙苑子
沉香粉
诃子肉
灵芝
陈皮
醋鸡内金
青娘子
炒青葙子
青蒿
煅青礞石
苦丁茶
蒸苦杏仁
松香
松萝
刺猬皮
炒郁李仁
醋郁金
软蒺藜
罗勒
败酱草
金钱白花蛇
金银花炭
金精石
金樱子
金礞石
乳香
煅鱼脑石
鱼鳔
狗鞭粉
京大戟
制炉甘石
降香
建神曲
玳玳花
玳瑁
珍珠粉
珍珠母
珊瑚
茵陈
荞麦
炒茺蔚子
荔枝草
盐荔枝核
炒葫芦巴
酒南五味子
南沙参
南寒水石
相思子
枳椇子
炒柏子仁
枸骨叶
柿霜
韭菜子
炒虻虫
钟乳石
香附
香薷
重楼
信石
鬼箭羽
禹余粮
胆矾
炒急性子
煨姜
蚕茧
蚕砂
蚕蛾
莲子
莲房
荷梗
煅铁落
臭梧桐
鲜益母草
炒益智仁
浙贝母
海狗肾
海桐皮
海浮石
海藻
炒海螵蛸
浮小麦
通草
蜜桑叶
蜜桑白皮
桑螵蛸
黄岑炭
黄连炭
酒黄柏
黄药子
菟丝子
菊花炭
梧桐子
硇砂
蛇含石
蛇蜕
银柴胡
炒甜瓜子
甜瓜蒂
炒猪牙皂
猫眼草
鹿尾
鹿角
鹿角胶
鹿角霜
鹿茸
鹿胎粉
鹿筋
鹿鞭
羚羊角
斑鳖
葫芦
葛花
葱子
萱草根
棕榈子
制硫黄
紫贝齿
紫石英粉
紫河车粉
紫草茸
紫梢花
紫硇砂
景天三七
锁阳
鹅管石
盐蒺藜
炒蒲黄
椿皮炭
槐花
槐角
雷丸
蜈蚣
炒蜂房
蜣螂
鼠曲草
炒榧子仁
盐槟榔
醋罂粟壳
辣蓼
赭石
炒蕤仁
蕲蛇
咸橄榄核
蝼蛄
稻芽
炒僵蚕
炒薏苡仁
橘络
盐橘核
檀香
蟋蟀
藤黄
盐覆盆子
翻白草
藿香
蟾酥粉
鳖甲
糯稻根
2022
一枝蒿
人参须
干蟾
土元胡
土鳖虫
大风子
大豆黄卷
大黄
大蓟根
万年青
小麦
小草
山羊血
山茱萸
山药
山楂
山楂核
川芎
川楝子
广藿香梗
女贞子
蒸女贞子
盐女贞子
马尾连
马宝
马蔺花
无名异
无花果
无患子
云母石
木耳
木槿皮
五灵脂
五味子
车前子
水牛角
水红花子
水银
水蛭
水蔓菁
牛黄
牛筋草
牛蒡根
牛膝
升麻
丹参
乌药
乌梅
凤尾草
凤眼草
六神曲
火麻仁
玉竹
甘草
艾叶
艾绒
石见穿
石决明
石楠叶
石楠藤
石榴叶
石蟹
龙齿
龙骨
龙胆
龙葵
北寒水石
生姜
仙茅
仙桃草
白术
白石英
白石脂
白芍
白花丹参
白花蛇舌草
白英
白首乌
白扁豆
白扁豆衣
白扁豆花
瓜蒌
瓜蒌子
冬瓜子
玄精石
半夏曲
丝石竹
丝瓜络
地龙
地耳草(田基黄)
地黄
生地黄炭
砂仁制熟地黄
酒地黄
熟地黄炭
地骷髅
亚麻子
西洋参
光皮木瓜
当归
肉豆蔻
伏龙肝
羊外肾
羊角
羊脑粉
羊腰子
羊鞭
关黄柏
红大戟
红曲米
红茶
红娘子
玛瑙
远志
赤石脂
赤芍
芜荑
芫花条
苍术
苎麻根
杜仲
杜鹃花
豆蔻
吴茱萸
牡丹皮
牡荆子
皂角子(皂荚子)
皂矾
龟甲胶
沙苑子
没药
没食子
诃子
补骨脂
阿胶
陈皮
鸡内金
鸡矢藤
鸡肠
青皮
青娘子
青葙子
茉莉花
苦丁茶
苦瓜
苦竹叶
苦杏仁
苦菜(北败酱草)
茄根
茅莓根(托盘根)
松萝
构树叶
刺猬皮
枣槟榔
郁李仁
郁金
软蒺藜
岩青兰
罗勒
败酱草
知母
金芝
金银花
金精石
金樱子
乳香
鱼脑石
鱼鳔
狗脊
炉甘石
泽泻
建神曲
降香
玳瑁
珍珠
珍珠母
珍珠透骨草
珊瑚
荞麦
茯神
茯神木
茶叶
荠苨
胡芦巴
荔枝草
荔枝核
南五味子
南蛇藤果
南寒水石
柘木
柘木白皮
柘叶
枳壳
枳实
柏子仁
栀子
枸骨叶
柳枝
柿叶
柿霜
砂仁
姜砂仁
盐砂仁
韭菜子
钟乳石
香附
香菇
香椿子
秋石
鬼针草
鬼箭羽
胆矾
急性子
姜皮
穿心莲叶
绞股蓝
蚕茧
蚕蛾
莲子
莲房
荷花
荷梗
桂花
桔梗
柴胡
铁灵仙
铁落
臭梧桐叶
益母草
益智
海马
海狗肾
海星
海胆
海浮石
海棠叶
海螵蛸
浮小麦
桑叶
桑白皮
桑黄
桑螵蛸
接骨木
黄羊角
黄芩
黄芪
黄连
炒黄连
黄连炭
黄柏
黄精
菟丝子
菊三七
菊花
硇砂
常山
蛇含石
蛇莓
银耳
甜瓜子
甜地丁
猪牙皂
猫眼草
鹿角
鹿角胶
鹿尾
鹿茸
鹿胎
鹿筋
鹿鞭
望月砂
望江南
绿豆
绿豆衣
琥珀
葫芦
葱子
萱草根
椒目
硝石
硫黄
紫贝齿
紫石英
紫荆皮
紫草茸
紫珠草
紫硇砂
景天三七
蛴螬
黑豆衣
鹅管石
墓头回
蒺藜
蒲黄
椿皮
槐耳
槐花
槐角
槐枝
硼砂
雷公藤
零陵香
蜈蚣
蜗牛
蜂房
蜂胶
鼠曲草
鼠妇虫
榧子
槟榔
雌黄
罂粟壳
辣蓼
赭石
蕤仁
樟木
橄榄核
蝼蛄
燕窝
薏苡仁
橘叶
螃蟹壳
壁钱
蟋蟀
藜芦
藤黄
藤梨根
覆盆子
麒麟菜
鳖甲
糯稻根
山西省中药材中药饮片标准
第一册
千斤拔
牛大力
石刁柏
白土苓
白花蛇舌草
丝瓜子
红丹
驴皮
还阳参
连翘叶
苦参炭
狗脊贯众
虾仁
绞股蓝
荚果蕨贯众
蚂蚁
珍珠透骨草
绿豆
绿豆皮
雀脑(制)
黑老虎
黑柴胡
葫芦蛾
雄蚕蛾
墓头回
溪黄草
蜻蜓
蜥蜴
醋白芍
壁虎
獾油
山西省中药材标准
1987
人指甲
九节菖蒲
三颗针
干蟾
土贝母
大皂角
大豆黄卷
山罂粟
千金子霜
马蔺子
马蔺花
天仙子
云母石
木耳
瓦松
牛羊草结
手参
分心木
凤眼草
凤凰衣
六神曲
水蔓菁
玉米须
龙齿
龙骨
龙葵
白丁香
白石英
白石脂
白屈菜
白苣胜子
冬瓜子
冬凌草
半夏曲
丝瓜子
地椒
地锦草
亚麻子
西瓜皮
百草霜
光慈姑
伏龙肝
刘寄奴
寻骨风
阳起石
红药子
芸苔子
苣荬菜
皂角子
灵芝
驴肾
油松节
松香
刺猬皮
苦地丁
罗布麻叶
金莲花
狗肾
夜明砂
柿霜
胡桃仁
南瓜子
南蛇藤果
禹粮石
穿山龙
祖司麻
扁豆花
蚕砂
蚕蛾
莲花
荷梗
铁丝根
透骨草
倒爬虫
豹骨
狼毒
浮小麦
通经草
黄芫花
蛇含石
银杏叶
甜瓜子
甜瓜蒂
猪胆粉
望月砂
鹿肾
鹿胎
鹿筋
绿豆
绿豆皮
椒目
葫芦蛾
葛花
葱子
萱草根
紫苏根
景天三七
黑柴胡
黍米
寒水石
墓头回
蜗牛
蜂王浆
蜣螂
照山白
蜻蜓
辣椒
樱桃核
僵蚕
藜芦
翻白草
蘑菇
鳖甲胶
獾油
广东省中药材标准
第一册
八角枫
九节茶
了哥王
三叉苦
大叶桉
山大颜
山白芷
山芝麻
千斤拔
千里光
广东土牛膝
广东王不留行
广东海风藤
广东紫荆皮
小叶榕
木豆叶
木棉花
五谷虫
五指毛桃
五指柑
牛大力
牛白藤
牛至
牛耳枫
牛骨
牛筋草
乌毛蕨贯众
乌骨鸡
火炭母
水杨梅
水线草
水翁花
石仙桃
布渣叶
龙骨
龙脷叶
东风桔
田基黄
白花蛇舌草
汉桃叶
半枫荷
对虾壳
地稔
西瓜皮
有瓜石斛
夹竹桃
过岗龙
江南卷柏
红松叶
芹菜子
苏铁蕨贯众
走马胎
杉木果
杧果叶
扶芳藤
扭肚藤
豆豉姜
岗梅
岗稔
岗稔子
牡蛎肉
龟
鸡
鸡蛋花
青天葵
苦丁茶
苦瓜
松节
刺苋菜
刺玫果
昆明山海棠
金钮扣
金盏银盘
金樱根
狗肝菜
柿霜
虾壳
钩吻
香菇
独脚金
胆木
素馨花
盐肤木
蚕蛹
鸭脚艾
倒扣草
臭茉莉
铁包金
海松子
黄皮核
黄藤
救必应
野木瓜
野颠茄
蛇胆汁
蛇脂
猪血粉
宽筋藤
葫芦茶
葛花
黑老虎
番石榴叶
番石榴果
番荔枝子
猴头菇
猴耳环
鹅胆粉
蒲桃
矮地茶
溪黄草
裸花紫珠
鼎突多刺蚁
鲜余甘子
鲨鱼肉
鲨鱼软骨
寮刁竹
螺旋藻
翼核果根
鹰不泊
第二册
一朵云
一点红
人中白
人字草
入地金牛(两面针)
土田七
土槿皮(广土槿皮)
大驳骨
山葡萄
广山药
广升麻
广海桐皮(广东海桐皮)
小麦
小罗伞
飞天蠄蟧
马鬃蛇
无患子根
木芙蓉叶
五月艾
牛角尖粉
牛骨胶
毛冬青
毛鸡骨草
毛麝香
六棱菊
水芙蓉
甘木通叶(甘木通)
甘蔗滓
艾纳香
石上柏
石蒲藤
龙齿
龙须藤(圆过岗龙)
白半枫荷
白花灯笼
白眉草
半边旗
地胆草
过塘蛇
当归尾
血风藤
冰糖草
羊角拗
羊角藤(节节花)
红毛鸡
红参须
赤地龙
声色草
苍耳草
杜仲藤
鸡儿肠
鸡爪芋
鸡骨香
鸡睾丸
直杆蓝桉
茅莓根
金边土鳖
金银花叶
金锦香
狗骨
夜香牛
细香葱
春根藤
胡颓子叶
柘木
相思藤
柚果
柿叶
香茅草
鬼羽箭
独脚球
穿心莲叶
桃叶
原蚕蛾(蚕蛾)
铁扫帚
豺皮樟
海金沙草(金沙藤)
海蛇
海麻雀
黄连须
黄药子
野牡丹
蛇胆汁
猪肾
猪脑粉
猪笼草
隐孔菌粉
绿豆
琥珀
葎草
韩信草
蛤爪草
蓖麻根
痰火草
溪黄草
榕树须
膜叶槌果藤
漆树根
翠云草
樟树子
橙皮
鹧鸪菜
蠄蟧草
魔芋(独脚乌桕)
露兜簕
丁香油
国产梅片(天然右旋龙脑)
降香油
枸橼油
香草油(罗勒油)
紫苏油
樟油
第三册
九层塔
三七花
三叉苦
三加皮
三角草
土肉桂
土荆芥
大头陈
山芝麻
山羊角
山海螺
千斤拔
广东王不留行
广东合欢花
广东络石藤
广东紫荆皮
广藿香叶
广升麻
小叶榕
天文草
元宝草
无患子
木芙蓉花
木麻黄
五色梅
五指柑
牛筋草
凤仙透骨草
凤凰衣
火炭母
双须蜈蚣
水翁花
玉叶金花
玉米芯
玉米须
石见穿
石仙桃
龙船花
东风桔
叶下珠
四叶莲
白苏叶
白苏梗
白饭树
白英
冬虫夏草(繁育品)
冬瓜子
老桑枝
芋梗
芒毛苣苔
芒果核
地胆草
西瓜皮
有瓜石斛
过岗龙
竹叶花椒根
江南卷柏
防风草(广防风)
红丝线
红花酢浆草
红背叶
赤地龙
赤茯苓
杨桃
杨桃枝叶
豆豉姜叶
扭肚藤
含羞草
岗稔叶
灵芝孢子
鸡矢藤
鸡蛋花
青梅
苦木
茄根
茅莓根
板栗壳
虎耳草
垂柳枝
金丝草
金线风(金线兰)
狗肝菜
荠菜
南方红豆杉
枸杞根
钩吻
扁豆衣
蚕茧
鸭脚艾(广东刘寄奴)
钻骨风(滇白珠)
倒吊笔
凉粉草
通城虎(大力王藤)
黄花倒水莲
望江南子
落地生根
萱草根
酢浆草
紫花杜鹃
黑血藤
黑豆衣
黑面神
鹅掌藤
粤丝瓜络
塘葛菜
路边青
鼠曲草
蔓荆叶
蔓胡颓子
潺槁树皮
广东省中药炮制规范
1984
人参
九节菖蒲
了哥王
三七
三棱
川乌
川贝母
川芎
川木香
川牛膝
土茯苓
土牛膝
广升麻
广防已
大黄
大蓟
山柰
山药
山芝麻
山豆根
千斤拔
千年健
干姜
太子参
天麻
天冬
天花粉
天南星
木香
五指毛桃
牛大力
牛膝
毛冬青
巴戟天
丹参
升麻
乌药
玄参
白附子(禹白附)
白术
白及
白薇
白芍
白芷
白前
白蔹
白头翁
白茅根
甘松
甘草
甘遂
半枫荷
半夏
玉竹
龙胆
仙茅
石菖蒲
北沙参
当归
百部
百合
光慈姑
地榆
地黄
防己
防风
红大戟
关白附
延胡索
岗梅
岗稔根
豆鼓姜
两面针
赤芍
麦冬
附子
羌活
远志
苍术
芦根
苎麻根
板蓝根
青木香
知母
郁金
苦参
狗脊
明党参
金果榄
金樱根
贯众
泽泻
虎杖
前胡
姜黄
姜商陆
香附
独活
首乌
茜草
草乌
威灵仙
胡黄连
胡椒根
穿破石
南沙参
重楼
骨碎补
党参
射干
秦艽
桔梗
柴胡
莪术
高良姜
浙贝母
商陆
常山
续断
痕芋头
黄芩
黄连
黄芪
黄精
猫爪草
麻黄根
银柴胡
萆薢
黑老虎
葛根
紫菀
紫草
漏芦
榕树须
薤白
藁本
藕节
藜芦
糯稻根
刀豆
八角茴香
大枣
大枫子
大皂角
大腹皮
大豆黄卷
小茴香
川楝子
千金子
山茱萸
山楂
女贞子
马兜铃
马钱子
王不留
木蝴蝶
木瓜
木鳖子
牛蒡子
火麻仁
巴豆
乌梅
毋丁香
五味子
车前子
白果
白芥子
石莲子
石榴皮
龙眼肉
冬瓜子
冬瓜皮
丝瓜络
芒果核
西青果
地肤子
红豆蔻
肉豆蔻
沙苑子
佛手
诃子
陈皮
芡实
花椒
苍耳子
麦芽
谷芽
豆蔻
连翘
赤小豆
吴茱萸
补骨脂
青果
青皮
青箱子
郁李仁
苦杏仁
苦瓜干
使君子
刺蒺藜
金樱子
砂仁
扁豆
枳壳
枳实
枳椇子
柿蒂
柏子仁
枸杞子
相思子
草果
草决明
草豆蔻
荜茇
荜澄茄
荔枝核
茺蔚子
胡椒
胡桃仁
胡芦巴
胖大海
牵牛子
韭菜子
复盆子
鸦胆子
急性子
南杏仁
栀子
莲子
莲子心
桃 仁
栝楼仁
栝楼皮
浮小麦
桑椹
益智
莱菔子
淡豆豉
蛇床子
黄皮核
菟丝子
猪牙皂
甜瓜蒂
楮实子
紫苏子
蓖麻子
葶苈子
路路通
槐角
槟榔
蔓荆子
酸枣仁
罂粟壳
榧子
蕤仁
鹤虱
薏苡仁
橘红
橘红胎
橘络
橘核
广藿香
广金钱草
广地丁
大飞扬
土茵陈
土细辛
马齿苋
马鞭草
木贼
车前草
天香炉
火炭母
毛大丁草
石斛
半边莲
半枝莲
田基黄
仙鹤草
白花茶
白花蛇舌草
地胆草
肉苁蓉
刘寄奴
声色草
灵香草
旱莲草
鸡骨草
苍耳草
细辛
青蒿
青天葵
败酱草
卷柏
泽兰
佩兰
金耳环
鱼腥草
独脚金
穿心莲
荆芥
香薷
鬼羽箭
益母草
浮萍
倒扣草
绵茵陈
鹿衔草
淫羊藿
淡竹叶
麻黄
崩大碗
紫花地丁
鹅不食草
萹蓄
葫芦茶
蒲公英
辣蓼
豨签草
薄荷
瞿麦
九里香
三叉苦
大青叶
石韦
龙脷叶
布荆
布渣叶
艾叶
枇杷叶
侧柏叶
青蒟
苦灯茶
桑叶
荷叶
常山叶
紫苏叶
番泻叶
丁香
木棉花
水翁花
玉米须
红花
芫花
谷精
佛手花
佛桑花
豆蔻花
鸡旦花
鸡冠花
辛夷
金银花
松花粉
洋金花
春砂花
扁豆花
厚朴花
剑花
莲须
莲房
夏枯草
凌霄花
素馨花
菊花
旋复花
密蒙花
野菊花
番红花
葛花
款冬花
蜡梅花
蒲黄
槐花
橘红花
五加皮
白鲜皮
肉桂
合欢皮
地骨皮
地枫皮
杜仲
牡丹皮
苦楝皮
厚朴
秦皮
桑白皮
海桐皮
鸭脚皮
救必应
黄柏
紫荆皮
十大功劳
丁公藤
大血藤
小通草
土加藤
木通
古山龙
石南藤
丢了棒
过岗龙
竹茹
沉香
杉树寄生
忍冬藤
苏木
鸡血藤
皂角刺
油松节
金沙藤
降香
枫香寄生
钩藤
首乌藤
络石藤
桂枝
桑枝
桑寄生
海风藤
宽根藤
通草
紫苏梗
锁阳
檀香
白胶香
血竭
安息香
没药
阿魏
乳香
松香
琥珀
藤黄
马勃
冬虫夏草
昆布
茯苓
海藻
猪苓
雷丸
蝉花
广角
马宝石
牛黄
水蛭
水牛角
五灵脂
乌梢蛇
瓦楞子
石决明
白花蛇
地龙
全蝎
血余炭
龟板
牡蛎
鸡内金
虎骨
夜明砂
刺猬皮
玳瑁
珍珠
珍珠母
穿山甲
豹骨
海马
海龙
海螵蛸
海麻雀
蛇蜕
鹿角
鹿茸
鹿角霜
羚羊角
望月砂
蛤壳
蛤蚧
犀角
象牙丝
象皮
猴骨
猴枣
紫河车
蜈蚣
熊胆
蕲蛇
鳖甲
蟾酥
??鱼鳃
麝香
九香虫
土鳖虫
竹蜂
红娘子
罗仙子
金沙牛
虻虫
蚕砂
桑螵蛸
斑蝥
蜂房
蝉蜕
僵蚕
大青盐
云母石
石膏
石蟹
石燕
白矾
龙骨
龙齿
玄精石
玄明粉
芒硝
朱砂
自然铜
阳起石
赤石脂
花蕊石
炉甘石
胆矾
禹粮石
钟乳石
浮石
硇砂
淡秋石
密陀僧
雄黄
硫黄
鹅管石
寒水石
滑石
紫石英
硼砂
磁石
赭石
礞石
儿茶
人中白
干漆
五倍子
竹黄
竹沥
百草霜
芦荟
阿胶
灶心土
没食子
芜荑
青黛
胆南星
海金沙
紫草茸
广东省中药饮片炮制规范
第一册
姜炭
炒山药
山楂炭
千斤拔
酒川芎
广东王不留行
盐女贞子
姜天麻
五指毛桃
炒车前子
炒牛膝
盐牛膝
牛大力
酒巴戟天
姜水半夏
灸玉竹
酒玉竹
姜石菖蒲
麸炒石菖蒲
煅龙骨
仙鹤草炭
白芍炭
醋白芍
土白术
白术炭
焦白术
炒白前
炒白茅根
白花蛇舌草
土白扁豆
麸炒白扁豆
蜜瓜蒌皮
炒冬瓜子
盐玄参
甘草泡地龙
地黄炭
熟地黄炭
炒百部
炒当归
姜竹茹
麸炒竹茹
炒延胡索
延胡索炭
醋延胡索
盐决明子
防风炭
麸炒麦芽
蜜远志
酒赤芍
苇根
杜仲炭
牡丹皮炭
酒牡丹皮
盐牡蛎
醋牡蛎
炒辛夷花
蜜辛夷花
炒鸡内金
醋鸡内金
岗梅
金银花炭
蜜金银花
煨粉葛
宽筋藤
黄芩炭
菊花炭
鹿茸片(薄片)
盐蒺藜
姜僵蚕
制藤黄
第二册
广西壮族自治区中药材标准
1990
丁茄根
七星剑
八角莲
九牛力
九龙川
九层风
九层塔
三七叶
三七花
三七姜
三叉苦
三叶青藤
土太片
土生地
土荆芥
大风艾
大叶紫珠
大半边莲
大芦
大驳骨
大良姜
大金不换
大浮萍
万筋藤
山风
山芝麻
山豆根(广豆根)
山药
山桔叶
山黄菊
山绿茶
山楂(广山楂)
山楂叶(广山楂叶)
山慈菇
川木通
广狼毒
小槐花
马尾千金草
马蓝
马蹄金
天花粉
天胡荽
王不留行
无患子
五味藤
五指柑
木棉皮
牛大力
牛白藤
牛尾菜
六棱菊
水河剑
水翁花
玉叶金花
玉郎伞
古羊藤
石上柏
石南藤
四方木皮
叶下珠
白花蛇
白眉草
丝瓜络
奶参
老鸦嘴
吉祥草
地桃花
有瓜石斛
光石韦
当归藤
肉桂叶
竹心
竹叶花椒
竹蜂
过塘蛇
朱砂莲
刘寄奴
羊开口
羊耳菊
红天葵
红毛鸡
红杜仲
红鱼眼
红药
红穿破石
杧果叶
杧果核
苍耳草
走马风
走马胎
扶桑花
灵香草
鸡骨草
鸡骨香
鸡蛋花
玫瑰茄
青藤
松塔
刺苋
苦瓜干
苦玄参
苦石莲
苦丁茶
岩黄连
果上叶
金耳环
金刚刺
金沙藤
金线风
金樱根
狗仔花
狗鞭
官桂
柿叶
柳枝
南天仙子
战骨
骨碎补
星色草
鬼针草
鬼画符
狮子尾
独脚金
破天菜
贯众
鸭脚木皮
宽筋藤
铁包金
铁线草
海风藤
海参
海蜇
黄皮果核
黄杜鹃根
黄柏
黄根
假蒟
甜茶
麻风草根
望江南子
棉花根
喜树果
鹅管石
番石榴叶
温姜
路边青
榕树叶
榕树须
蔓荆叶
翠云草
横经席
蝴蝶果
橘红花
篱栏网
磨盘草
鹰不扑
第二册
丁香茄子
九龙藤
三叉苦木
三加
三叶香茶菜
三索锦蛇
土甘草
大风子仁
大叶桉叶
山竹子叶
山香
山药(广山药)
山蒟
小风艾
小叶金花草
小鱼仙草
千斤拔
广东土牛膝
飞龙掌血
马桑根
木耳
云实根
五味藤
无根藤
牛耳枫
牛尾菜
乌鳢
功劳叶
仙人掌
白木香
白石脂
白花丹
白花蛇舌草
白花银背藤
白英
白背叶
白背叶根
瓜蒌子
冬虫夏草菌丝体
过树榕蛇
地拥根
竹荪
阴香根
买麻藤
两面针
豆豉姜
抓鸡虎
扶芳藤
杉木叶
杜鹃花根
岗松油
龟甲
灵芝
鸡睾丸
松叶
枫荷桂
刺五加皮
罗汉茶
昆明山海棠
兔儿伞
金不换
金花茶
金环蛇
金针菇菌丝体
鱼眼
南瓜干
茶叶
草菇菌丝体
珍珠贝肉
柱状田头菇
柱状田头菇菌丝体
柠檬桉叶
穿花针
香菇
香樟
绞股蓝
桃金娘果
原蚕蛾
透骨草
海参
海蛇
梅干
黄皮叶
黄皮血藤
黄花倒水莲
萝芙木
曼陀罗叶
匙羹藤叶
蛇胆
眼镜蛇
银耳
猪血
猪肚木皮
猪胰
假葡萄叶
粗糠柴根
章鱼
断肠草
蒙脱石
黑头茶
黑吹风
黑蚂蚁
黑翅土白蚁
象皮
猴头菇
猴头菇菌丝体
舒筋草
蓝花柴胡
蒲葵子
碎骨木
滇桂艾纳香
溪黄草
漆大姑
燕窝
鲨鱼
螺旋藻
蘑菇
鳖肉
广西壮族自治区中药饮片炮制规范
2007
一枝黄花
丁公藤
丁香
八角茴香
人工牛黄
人中白
人参
儿茶
九香虫
刀豆
三七
三七花
三棱
干姜
干漆
土茯苓
土荆皮
土党参
土鳖虫
大风子
大血藤
大枣
大青叶
大青盐
大黄
大腹皮
大蓟
山芝麻
山豆根
山奈
山茱萸
山茶花
山药
山绿茶
山银花
山慈菇
山楂
千斤拔
千年健
千里光
千金子
川乌
川木香
川木通
川牛膝
川贝母
川芎
川楝子
广山药
广山楂
广山楂叶
广地丁
广防己
广金钱草
广藿香
女贞子
小茴香
小蓟
马齿苋
马勃
马钱子
马兜铃
马蓝
马槟榔
马鞭草
王不留行
开金锁
天仙子
天仙藤
天冬
天花粉
天竺黄
天南星
天麻
天葵子
无名异
无花果
无患子果
云母石
木瓜
木香
木贼
木通
木棉花
木槿皮
木槿花
木蝴蝶
木鳖子
五加皮
五灵脂
五味子
五倍子
太子参
车前子
车前草
瓦楞子
牛黄
牛蒡子
牛膝
毛冬青
毛两面针
毛鸡骨草
升麻
化橘红
月季花
丹参
乌药
乌梢蛇
乌梅
凤仙花
凤尾草
六月雪
火麻仁
巴豆
巴戟天
水牛角
水半夏
水红花子
水银
水蛭
玉竹
甘松
甘草
甘遂
艾叶
石韦
石决明
石南藤
石斛
石菖蒲
石榴皮
石膏
石燕
石蟹
布渣叶
龙血竭
龙齿
龙涎香
龙胆
龙骨
龙眼肉
龙脷叶
龙葵
北沙参
田基黄
生姜
代赭石
仙茅
仙鹤草
白及
白毛夏枯草
白头翁
白术
白石英
白芍
白花蛇
白花蛇舌草
白芷
白附子
白果
白狗肠
白矾
白茅根
白前
白扁豆
白药子
白蔹
白鲜皮
白薇
瓜蒂
瓜蒌
瓜蒌子
瓜蒌皮
冬瓜子
冬瓜皮
冬虫夏草
冬葵果
玄参
玄明粉
玄精石
半边莲
半枝莲
半枫荷
半夏
母丁香
丝瓜络
老鹳草
地龙
地肤子
地骨皮
地黄
地榆
芒硝
亚麻子
西红花
西洋参
百合
百部
有瓜石斛
扛板归
当归
肉苁蓉
肉豆蔻
肉桂
朱砂
竹茹
竹蜂
延胡索
自然铜
血余炭
血竭
全蝎
合欢皮
合欢花
刘寄奴
决明子
冰片
羊乳根
羊蹄根
关木通
关白附
灯心草
安息香
阳起石
防己
防风
红大戟
红杜仲
红花
红豆蔻
红娘子
红粉
麦冬
麦芽
远志
走马胎
赤小豆
赤石脂
赤芍
芙蓉叶
芙蓉花
芜荑
芫花
芫荽子
芸苔子
花椒
花蕊石
苍术
苍耳子
苍耳草
芥子
芡实
芦荟
芦根
苏木
杜仲
豆蔻
两面针
扶芳藤
连钱草
连翘
吴茱萸
牡丹皮
牡蛎
何首乌
伸筋草
佛手
佛手花
皂角刺
谷精草
龟甲
龟甲胶
辛夷
羌活
沙苑子
没药
没食子
沉香
诃子
补骨脂
灵芝
灵香草
阿胶
阿魏
陈皮
附子
忍冬藤
鸡内金
鸡血藤
鸡冠花
鸡骨草
鸡骨香
鸡蛋花
青天葵
青木香
青葙子
青蒿
青矾
青礞石
青果
青风藤
青黛
青皮
青娘虫
玫瑰花
苦丁茶
苦石莲
苦杏仁
苦玄参
苦参
枇杷叶
板蓝根
松节
松花粉
松香
枫香脂
刺猬皮
郁李仁
郁金
虎骨
昆布
明党参
罗勒子
罗汉果
败酱草
知母
垂盆草
使君子
侧柏叶
佩兰
金礞石
金樱子
金果榄
金钱草
金钱白花蛇
金银花
金沙藤
金沸草
乳香
鱼腥草
鱼脑石
鱼鳔
狗鞭
狗脊
京大戟
夜明砂
闹羊花
卷柏
炉甘石
泽兰
泽泻
官桂
降香
细辛
玳瑁
珊瑚
珍珠
珍珠母
荆芥
荆芥穗
茜草
荜茇
荜澄茄
草豆蔻
草果
草乌
茵陈
茯苓
茺蔚子
荔枝核
胡芦巴
胡黄连
胡椒
南五味子
南天仙子
南板蓝根
南沙参
枳壳
枳实
枳椇子
柏子仁
栀子
枸杞子
柿蒂
柿霜饼
柽柳
威灵仙
砒石
砂仁
厚朴
厚朴花
牵牛子
轻粉
鸦胆子
韭菜子
蛤蟆油
虻虫
骨碎补
钟乳石
钩藤
香加皮
香附
香橼
香薷
秋石
重楼
禹余粮
胆矾
胖大海
独活
急性子
姜黄
前胡
首乌藤
洋金花
穿山甲
穿心莲
穿破石
扁豆花
神曲
绞股蓝
络石藤
秦艽
秦皮
素馨花
蚕沙
珠子参
莱菔子
莲须
莲房
莲子
莲子心
莳萝子
莪术
荷叶
桂枝
桂子
桔梗
桃仁
桃金娘根
核桃仁
夏枯草
柴胡
党参
鸭跖草
铁树叶
铁落
射干
徐长卿
豹骨
狼毒
高良姜
凌霄花
拳参
粉萆薢
粉葛
益智
益母草
浙贝母
娑罗子
消石
海藻
海龙
海桐皮
海螵蛸
海风藤
海金沙
海马
浮萍
浮海石
浮小麦
宽筋藤
通草
预知子
桑枝
桑椹
桑叶
桑螵蛸
桑白皮
桑寄生
黄荆子
黄柏
黄连
黄芩
黄丹
黄藤
黄皮果核
黄芪
黄精
黄药子
菟丝子
菊花
救必应
硇砂
雪上一枝蒿
接骨木
常山
野菊花
蛇床子
蛇蜕
铜绿
银耳
银柴胡
象牙丝
象皮
猪苓
猪牙皂
猫爪草
麻黄
麻黄根
鹿茸
鹿筋
鹿衔草
鹿尾巴
鹿角
鹿角胶
鹿角霜
商陆
旋覆花
羚羊角
淫羊藿
淡豆豉
淡竹叶
密蒙花
密陀僧
续断
绵马贯众
琥珀
斑蝥
款冬花
葛花
葛根
葎草
葶苈子
萹蓄
楮实子
棕榈
硫黄
雄黄
雄蚕蛾
紫石英
紫花地丁
紫苏子
紫苏叶
紫苏梗
紫河车
紫荆皮
紫草
紫梢花
紫苑
蛤壳
蛤蚧
黑草
黑芝麻
锁阳
鹅不食草
鹅管石
番泻叶
猴枣
猴骨
滑石
寒水石
犀角
蓖麻子
蒺藜
蒲黄
蒲公英
椿皮
槐花
槐角
榆白皮
硼砂
雷丸
路路通
蜈蚣
蜂房
蜂蜜
锦地罗
锦灯笼
矮地茶
滇桂艾纳香
溪黄草
蔓荆子
榧子
槟榔
榕树须
酸枣仁
磁石
豨莶草
蝉蜕
罂粟壳
漏芦
熊胆粉
蕤仁
蕲蛇
槲寄生
樟脑
蝼蛄
墨旱莲
稻芽
僵蚕
鹤虱
燕窝
薤白
薏苡仁
薄荷
薄荷脑
薜荔果
橘核
橘红
橘络
藁本
檀香
藕节
藜芦
藤黄
覆盆子
瞿麦
鳖甲
蟾酥
糯稻根
麝香
2022
丁香茄子
人参粉
九龙川
九龙藤
九层风
九层塔
三叶青藤
三叶香茶菜
土太片
大叶桉叶
大金不换
大浮萍
小叶金花草
小茴香
小槐花
山药
山楂
川贝母粉
川芎
广山药
广山楂
广东土牛膝
飞龙掌血
马蹄金
天胡荽
天麻
木耳
木棉皮
五味子
五味藤(根皮)
五指毛桃
五指柑
水田七
水河剑
水翁花
牛大力
牛白藤
牛尾菜
毛瑞香
丹参粉
六方藤
六棱菊
玉叶金花
玉米须
玉郎伞
功劳叶
甘草
艾叶
古羊藤
石上柏
石崖茶
石斛粉
叶下珠
四方木皮
仙人掌
白术
白花丹
白英
白背叶
白背叶根
半边旗
地桃花
西瓜霜
西洋参粉
灰鼠蛇
光石韦
当归
当归藤
肉桂叶
竹心
竹叶花椒
血风藤
全蛤蚧
全蜈蚣
羊开口
羊耳菊
米泔水制苍术
买麻藤
红云草
红鱼眼
杜仲炭
杧果核
豆豉姜
岗松
诃子
补骨脂
陈皮
玫瑰茄
茉莉花
茉莉根
苦瓜干
苦瓜霜
刺五加皮
刺苋
肾茶
昆明山海棠
岩黄连
罗汉茶
金不换
金花茶
金线风
金樱根
狗仔花
炒沙苑子
炒荆芥
炒柏子仁
炒桑白皮
茯苓粉
南山楂
柿叶
战骨
星色草
钩藤根
香菇
香樟
鬼针草
鬼画符
独脚金
盐狗脊
盐枸杞子
破天菜
原蚕蛾
党参
鸭脚木皮
铁包金
铁线草
铅色水蛇
益母草
酒土鳖虫
酒玉竹
海参
排钱草
黄花倒水莲
黄芩
黄芪粉
黄杜鹃根
黄根
萝芙木
眼镜王蛇
甜茶
假蒟
猪肚木皮
章鱼
望江南子
搜山虎
葛根
蛞蝓
黑血藤
黑吹风
黑蚂蚁
番石榴叶
猴头菇
滑鼠蛇
蓝花柴胡
蒲黄
蒲葵子
蒸百部
路边青
路边菊
蔓荆叶
榕树叶(小叶榕)
漆大姑
翠云草
横经席
醋吴茱萸
蝴蝶果
磨盘草
鹰不扑
蟾蜍皮
广西壮族自治区壮药质量标准
第一卷(2008)
一枝黄花/棵共现
一点红/棵立龙
丁公藤/勾来
八角枫/棵景
八角茴香/芒抗
八角莲/莲边抗
九龙藤/勾燕
九里香/棵弄马
九里香油(满山香油)/有弄马
九层风/勾长生
了哥王/棵约罗
三七/棵点镇
三叉苦木/棵三咖
三叶青藤/勾三伯
三叶香茶菜/哈良怀
三加/蹦乐
土垄大白蚁巢/容门豪
土茯苓/勾浪蒿
大叶骨碎补/棵布骼
大叶桉油/有安卒
大叶蒟/棵遂冗
大头陈/野样夺
大血藤/勾柄喇
山风/棵矮瓤
山芝麻/冷喇岜
山豆根/壤笃岜
山香/棵盆共
山桔叶/棵勒挪
山银花/银华岜
山绿茶/棵傻岜
千斤拔/棵壤丁
广山药/扪岜
广西海风藤(海风藤)/勾断
广金钱草/旷金浅
广狼毒/棵法亮
小风艾/矮虽
小驳骨/哈昌僧
小槐花/棵文沾
马蹄金/碰浅力
天胡荽/雅挠内
无根藤/法夹
无患子/此芒苍
无患子果/芒苍
木槿花/花丹培
五味藤/棵贡省
五指柑/棵劲
瓦楞子/甲隆瓦
牛大力/勾两抹
牛白藤/勾抹告
牛耳枫/美西咩
牛奶木(牛奶樟)/美得
牛尾菜/枰当抹
毛两面针/剩咯金
毛鸡骨草/棵骼给
火炭母/勾莓
水蜈蚣/棵三林
玉叶金花/勾北豪
玉郎伞/捧吞
古羊藤/勾咩
龙血竭/美竻垄
龙脷叶/蒙凛垄
甲鱼/堵逢
四方木皮/美狼马
四方藤/勾随方
白花丹/棵端豪
白花蛇舌草/雅凛偶
白背叶/棵懂豪
汉桃叶/棵七多
老鸦嘴/勾蒿
老蛇莲/棵於捆
地枫皮/芒抗岜
地胆草/牙念堆
地桃花/华讨南
芒果叶(杧果叶)/伯莽过
当归藤/勾当归
肉桂/能桂
朱砂/砂红
朱砂根/美色根
羊开口/棵芒难
羊耳菊/雅粉抹
阳桃根/壤棵纺
红鱼眼/美定
红药/雅拟
走马风/雅友泛
走马胎/棵封勒
芙蓉叶/沙排杯
苍耳草/戏抖跛
苎麻根/棵斑
杠板归(扛板归)/港恩
两面针/棵剩咯
豆豉姜/高京虽
连钱草/碰奴
扶芳藤/勾咬
岗松/牙皂笨
岗松油/有皂笨
岗梅/楞曾
牡蛎/甲虽
余甘子/芒音
余甘子汁/忍芒音
鸡矢藤/勾邓骂
苦木/棵榧含
苦玄参/棵兜
茅莓/芒东
松叶/伯耸
郁金/竞闲
岩黄连/捂敛
罗汉果/芒裸寒
虎杖/棵天岗
金不换/门崩茂
金果榄/尽榄
金线风/勾机腾
金樱根/壤棵旺
狗肝菜/棵巴针
肿节风/卡隆
炉甘石/林踏养
珍珠/舌
南板蓝根/棵烘
战骨/猛梦
钩藤/勾刮欧
香樟/高差
鬼画符/美必宁
剑叶龙血树/榧勒垄
穿心莲/牙粉敛
穿花针/神船华
迷迭香/迷迭香
莪术/京昆
桂枝/能葵
核桃/横头
桃金娘果/芒您
铁扫帚/棵奔电
积雪草/碰喏
倒扣草/棵达刀
宽筋藤/勾从
海蛇/厄害
海螵蛸/弄么雨
黄皮叶/伯棵闷
黄精/京四
萝芙木/美老崩
排钱草(龙鳞草根)/壤等钱
蛇床子油/有矮咧
甜茶藤/茶完
盘龙参/哈参
猪胆汁/忍霉谋
猪胰/满谋
粗糠柴根/壤棵侥
断肠草/勾吻
喜树果/芒美扔
葫芦茶/茶煲
棒柄花叶/盟茶落
蛤蚧/萼婀
黑风藤/勾决领
黑吹风/勾令
番石榴根/壤您洪
滑石粉/码林柔
蓝花柴胡/棵来落
滇桂艾纳香/管牙
溪黄草/棵茏趁
槟榔/芒兵郎
翠云草/棵归讥
漆大姑/恩摸昆
横经席/芒满岜
薜荔(薜荔果)/芒不
薏苡仁/吼茸
篱栏网/勾莽拔
第二卷(2011)
一匹绸/勾答豪
丁茄根/难涌
九龙盘/棵社慢
刀豆/督样
三七叶/盟三镇
三七花/华三镇
三七姜/兴三镇
三角泡/棵灯笼
土太片/门底麻
土鳖虫/堵兜老
大叶桉/盟安盛
大半边莲/棵莲因
大金不换/棵楞沤
大浮萍/漂洪
大钻/勾钻洪
万寿果/冷要给
广山楂/芒山楂
广山楂叶/盟山楂
广钩藤/扣温钩
小茴香/碰函
小钻/勾钻依
小蜡树叶/盟甘课
飞龙掌血/温肖
飞扬草/棵降
马齿苋/碰北
马鞭草/棵鞭马
天花粉/壤补龙
无根藤/法夹
木棉花/华棵民
木鳖子/些木变
五指毛桃/棵西思
五指那藤/勾拿
车前草/牙底马
毛冬青/雅火冬
毛郁金/棵郁金
化橘红/卜能盆
乌桕根/壤棵够
六方藤/勾弄林
火麻仁/冷啦卖
巴豆/边邦灵
巴戟天/勾遂给
水半夏/半夏忍
水田七/老朋忍
水罗伞/棵亮忍
水银花/银花忍
水蛭/堵平
功劳木/美黄连
艾叶/盟埃
石上柏/否侬
石菖蒲/棵息忍
石斛/大黄草
石崖茶/茶盟熔
龙眼肉/诺芒俺
打破碗花花/棵柏夺
叶下珠/牙关头
四方藤/勾绥林
四块瓦/棵绥盟
生姜/兴
仙人掌/棵海低
仙茅/棵哈仙
仙鹤草/牙猜骂
白及/棵白及
白木香/陈样夺
白花蛇/厄混岜
白英/勾奔高
白茅根/壤哈
白果/白果
瓜蒌/冷蛮仿
鸟不企/动哈
半边旗/棍断
半枝莲/那松虽
边缘罗裙子/勾晕
地龙/堵黏
地耳草/牙万耳
过岗龙/勾拢
尖山橙/勾动撩
光石韦/棵盟泯
丢了棒根/美巧怀
血风藤/勾勒容
血党/棵散勒
刘寄奴/埃丁聘
决明子/些羊灭
冰糖草/甘草拓
灯心草/扪灯草
阴香皮/美中吞
红毛鸡/茸昆
红杜仲/勾兵脓
红背桂/盟楞红
红根草/棵壤红
苏木/棵苏木
杜仲/棵杜仲
牡荆叶/盟劲
秃叶黄柏/棵能现
何首乌/门甲
伸筋草/棵烟银
佛手/芒佛手
龟甲/不奎
灵芝/艳当
灵香草/牙函
陈皮/能柑
鸡血藤/勾勒给
鸡骨草/棵共给
青天葵/棵盟朵
青蒿/埃虽
茉莉花/华闷擂
茉莉根/壤闷擂
苦丁茶/茶灯
苦瓜干/恒冷含
枇杷叶/盟比巴
构树根/壤棵沙
肾茶/棵蒙秒
肾蕨/棍熔
昆布/害台
罗汉茶/茶罗汉
垂盆草/牙讽遍
佩兰/棵培兰
金边蚂蟥/堵平怀
金耳环/细辛拓
金刚刺/勾金刚
金花茶叶/茶花现
金樱子/芒旺
泽泻/棵泽泻
荆芥/棵荆该
草豆蔻/芒卡
草果/芒侯
荔枝核/些累谁
面条树叶/美屯
南蛇簕/勾温秒
栀子/粉给现
柿叶/盟内
威灵仙/壤灵仙
厚朴/棵厚朴
砂仁/棵砂仁
鸦胆子/棵楝依
韭菜/从决
骨碎补/兴盆
香附/棵寻谋
香茅/棵查哈
重楼/棵重楼
鬼针草/牙钳布
姜黄/兴现
扁担藤/勾盘
扁桃叶/盟芒开
荷莲豆草/溶莲
夏枯草/牙呀结
鸭脚木皮/能榧丁聘
鸭跖草/牙网表
铁包金/勾吼耨
铁苋菜/牙打秒
笔管草/棵塔桐
射干/棵射干
凉粉草/棵凉粉
益母草/埃闷
海马/堵海马
海金子/棵海桐
海金沙/溶随滇
海参/平害
桑叶/盟娘侬
桑寄生/棵想
桑椹/冷娘侬
黄牛木叶/茶思现
黄杜鹃根/三钱三
黄根/壤现
黄藤/勾现
菥蓂/棵习明
菟丝子/粉迁伐
救必应/美内妹
野菊花/华库农
曼陀罗叶/盟闷打拉
银杏叶/盟银杏
甜茶/茶完
假蒟/碰办
假鹰爪/棵漏挪
猫爪草/牙要秒
猫豆/督秒
商陆/冷朋岜
旋覆花/库华牛
淫羊藿/盟国羊
淡竹叶/棵坑补
密蒙花/华埋
酢浆草/棵送梅
紫苏叶/盟紫苏
紫河车/袍衣
蛞蝓/碾沐
鹅不食草/牙卡个
番石榴叶/盟您现
粪箕笃/勾弯
赪桐/棵赪桐
蒲公英/棵凛给
槐花/华槐
路边青/棵胎晴
路边菊/棵怀航
路路通/芒柔
蜈蚣/息挡
蜂蜜/糖来
幌伞枫皮/雅当老
锡叶藤/勾呀
矮地茶/茶堆
满山红/棵强垠
满山香/棵函博
榕树叶/盟棵垒
榕树须/蒙棵垒
蔓荆子/些榧瞒
豨签草/棵豨莶
辣蓼/棵菲
墨旱莲/黑么草
薄荷/棵薄荷
磨盘草/棵芒牧
藤黄檀/痛必灵
蟾蜍皮/能唝酬
鳖甲/驾逢
广西壮族自治区瑶药材质量标准
第一卷
丁香茄子/华佗豆
八角枫/八角风
入地金牛/入山虎
九龙藤/九龙钻
九龙盘/慢惊风
三叶香茶菜/三姐妹
三加/九季风
三叉苦/三叉虎
土细辛/四季风
大叶紫珠/穿骨风
大血藤/槟榔钻
大金不换/大金牛草
大驳骨/大接骨风
山胡椒/假死风
山蒟/小肠风
山牡荆/山牡荆
山姜/来角风
千斤拔/地钻
广西马兜铃根/天钻
广西海风藤/大红钻
广藤根/大散骨风
小叶买麻藤/麻骨风
小驳骨/细接骨风
小发散/小散骨风
飞龙掌血/走血风
木通/蓝九牛
五指柑/五指风
五指毛桃/五爪风
五指那藤/白九牛
五味藤/黄九牛
开口箭/过节风
牛耳风/牛耳风
牛白藤/鸡肠风
毛瑞香/暖骨风
长蕊五味藤/白钻
风箱树/水浸风
六方藤/六方钻
水田七/水田七
水灯盏/小红钻
火炭母/火炭母
玉叶金花/白纸扇
石南藤/石南藤
石柑子/葫芦钻
四方藤/四方钻
白花丹/猛老虎
白背叶/白背木
白马骨/急惊风
瓜子金/小金不换
半枝莲/半枝莲
半枫荷/半荷风
边缘罗裙子/黄钻
老鸦嘴/绿九牛
地耳草/田基黄
百两金/竹叶风
百解藤/金线风
过山枫/过山风
过岗龙/扭骨风
当归藤/藤当归
肉桂叶/肉桂叶
朱砂根/小解药
血党/九管血
血风藤/紫九牛
羊耳菊/白面风
羊开口/野牡丹
羊角拗/羊角风
买麻藤/麻骨钻
尖山橙/橙九牛
尖尾风/粘手风
红云草/走马风
红杜仲/红九牛
红泡刺/七爪风
走马风/黑节风
走马胎/血风
苎叶蒟/大肠风
芦山藤/糯米风
连钱草/钻地风
岗松/岗松
岗梅/百解木
灵香草/灵香草
鸡血藤/九层风
苦丁茶/苦丁茶
枫荷桂/阴阳风
杖/花斑竹
金樱根/金樱根
金果榄/青九牛
金沙藤/金沙藤
肿节风/九节风
狗仔花/狗仔花
南蛇簕/南蛇风
威灵仙/黑九牛
钩藤/鹰爪风
钩藤根/双钩钻
重楼/七仔莲
穿心藤/穿心风
扁担藤/扁骨风
络石藤/爬墙风
绞股蓝/盘王茶
莓叶委陵/鬼刺风
鸭脚木皮/鸭脚风
钻山风/铁钻
钻骨风/小钻
铁扫帚/铁扫帚
倒扣草/牛膝风
倒生根/石上风
臭茉莉/过墙风
海金子/上山虎
通脱木/鹞鹰风
黄瑞香/保暖风
黄杜鹃根/毛老虎
黄花倒水莲/黄花参
黄稔根/红节风
黄鳝藤/黄骨风
球兰/大白背风
萍蓬草根/冷骨风
博落回/炮筒杆
排钱草/金钱风
救必应/救必应
常春藤/三角风
常山/入骨风
野绿麻/刺手风
甜茶/甜茶
雀梅藤/倒丁风
假鹰爪/鸡爪风
断肠草/断肠草
清香藤/破骨风
喜树果/喜树果
葛根/五层风
朝天罐/朝天罐
舒筋草/浸骨风
赪桐/红顶风
蓝花柴胡/蓝花柴胡
黑老虎/大钻
黑血藤/鸭仔风
黑风藤/黑钻
矮地茶/不出林
算盘子/金骨风
痰火草/痰火草
满山香/下山虎
溪黄草/熊胆草
酸藤子/酸吉风
横经席/独脚风
薜荔藤/追骨风
藤蛇总管/铜钻
翻白叶树/半边风
第二卷
一枝黄花
一点红
卜芥
八角茴香
八角莲
九节龙
九层风
九层楼
三七姜
三白草
土党参
大金花草
小飞扬
小马胎
小不出林
小白背风
小苦荬
小槐花
山风
山芝麻
山菠萝根
山绿茶
广东石豆兰
飞扬草
马尾千金草
马蹄金
马鞭草
天胡荽
木防己
木贼
木槿皮
木槿花
五爪金龙
五指山参
水罗伞
水蛭
水蜈蚣
牛大力
牛奶木
牛耳枫
牛尾菜
风车子
凤尾草
六棱菊
巴戟天
玉郎伞
功劳木
甘蔗叶
石上柏
石油菜
布渣叶
北刘寄奴
叶下珠
田皂角
白花灯笼
白饭木
白英
白矾
白狗肠
白背三七
鸟不站
头花蓼
汉桃叶
发痧藤
母猪藤
吉祥草
地丁草
地胆草
地桃花
地菍
芒果叶
竹茹
多穗柯
闭鞘姜
防己
防风草
观音茶
红天葵
红牛膝
红花夹竹桃
红葱
扶芳藤
苎麻根
苏木
杠板归
杉木
杉木叶
豆豉姜
串连珠
青钱柳
拉拉藤
苦木
苦李根
茅莓
枫香树根
构树
刺瓜
刺苋
刺鸭脚
肾蕨
果上叶
岩黄连
罗汉果
爬地牛奶
金不换
金边蚂蟥
金果榄
金线吊葫芦
金荞麦
肿节风
肿瘤藤
狗肝菜
夜香牛
油松节
泽兰
定心榕
草龙
胡枝子
厚叶鲫鱼胆
蚂蟥七
香荠菜
香砂
香椿
鬼针草
狭叶醉鱼草
独脚金
穿破石
盐肤木
莲子草
荷叶
桂千金子
桃金娘果
桃金娘根
铁包金
铁苋菜
臭尿藤
通城虎
桑树寄生
桑寄生
绣花针
菝葜
黄牛木叶
黄毛榕
黄皮根
黄根
黄蜀葵
铜锤玉带草
甜叶冷水花
甜茶藤
假烟叶
假蒟
搜山虎
葫芦茶
酢浆草
雄黄
蛤蚂草
蛤蚧
路边菊
蜈蚣
解毒草
辣蓼
漆大姑
蝙蝠草
瘤果紫玉盘
薯莨
薏苡根
磨盘草
簕草
翻白草
蟾蜍皮
新疆中药维吾尔药饮片炮制规范
2010
阿勃勒
阿拉伯胶
阿里红
阿莫尼亚脂
阿纳其根
阿魏
阿育魏果
巴旦仁
菝葜
白花丹
白花酸藤果
白蜡树子
白桑椹
白芍
白石脂
板蓝根
荜茇
荜茇根
蓖麻子
萹蓄
槟榔
菠菜子
薄荷
菜豆
蚕茧
苍耳子
柴胡
车前草
车前子
沉香
赤芍
刺山柑根皮
刺糖
大戟脂
大蓟虫瘿
大麦
大青叶
大枣
胆矾
刀豆
丁香
丁香油
冬瓜皮
豆蔻
对叶大戟果
阿胶
儿茶
番泻叶
非洲防己根
蜂房
蜂胶
蜂蜡
蜂蜜
甘草
橄榄油
格蓬脂
枸杞子
贯叶金丝桃
龟甲胶
海狸香
核桃仁
诃子
黑胡椒
黑芥子
黑蚂蚁
黑芝麻
黑种草子
红宝石
红豆杉
红花
红花子
红花子油
红景天
葫芦巴
葫芦子
湖蛙
黄瓜子
茴芹果
茴香根皮
火麻仁
鸡冠花
鸡内金
鸡油
蒺藜
家独行菜子
僵蚕
锦灯笼
金钱白花蛇
韭菜子
菊苣
苦艾
苦巴旦仁
苦蒿子
苦杏仁
款冬花
莱菔子
龙葵果
龙涎香
绿豆
芦荟
鹿角胶
鹿角霜
鹿茸
罗布麻叶
罗勒
罗勒子
骆驼蓬草
骆驼蓬子
罗望子
马齿苋
马齿苋子
马蔺子
马奶子葡萄干
马钱子
麻雀脑
麦冬
曼陀罗叶
曼陀罗子
芒硝
玫瑰花
棉花花
没食子
没药
没药枝
母丁香
苜蓿子
奶桃
南瓜子
牛蒡子
牛鞭
牛胆汁
牛黄
牛舌草
牛至
欧洲李
欧龙胆
欧绵马
欧缬草
欧榛
硼砂
苹果
破布木果
蒲公英
蒲黄
奇诺
荨麻子
牵牛子
芹菜子
秦艽
青蒿
青金石
青龙衣
楸荚粉
秋水仙
驱虫斑鸠菊
肉苁蓉
肉豆蔻
肉豆蔻衣
肉桂
肉桂叶
鞣漆树果
乳香
桑白皮
桑椹
桑叶
沙虎
沙棘
沙龙子
沙枣
神香草
石榴
石榴花
石榴皮
莳萝子
疏花蔷薇果
蜀葵花
睡莲花
水龙骨
水银
水蛭
司卡摩尼亚脂
松萝
酸梅
苏合香
酥油
琐琐葡萄
檀香
桃仁
天山堇菜
天山堇菜花
天山雪莲
土木香
菟丝草
榲桲果
榲桲子
芜菁子
莴苣子
无花果
乌梅
西瓜子
西河柳
西红花
西青果
香茅
香青兰
香桃木果
小檗果
小豆蔻
小茴香
新疆鬣蜥
新疆酸李
新疆甜瓜子
新疆圆柏果
血竭
熏鲁香
薰衣草
洋菝葜根
洋甘菊
药喇叭根
药西瓜
野葱
野胡萝卜子
伊贝母
一支蒿
印度防己实
罂粟壳
罂粟子
鹰嘴豆
鸢尾根
月季花
蚤状车前子
樟脑
指甲花叶
中介蝮蛇
紫草
孜然
2020
一枝蒿
丁香油
蜜制土木香
大麦
大戟脂
大蓟虫瘿
蒸制大蓟虫瘿
小豆蔻
小檗果
飞燕草
马奶子葡萄干
马齿苋子
奶制马钱子
马蔺子
天山堇菜
天山堇菜花
无花果干
中介蝮蛇
牛至
牛舌草
牛胆汁
牛蒡根
牛鞭
毛罗勒
巴旦仁
燀巴旦仁
巴旦仁油
水龙骨
水银
甘草味胶
石榴
石榴花
龙涎香
龙葵果
卡西卡甫枣(酸枣)
白石脂
白皮松子仁
土炒白芍
醋白芍
白花丹
白花酸藤果
白蜡树子
白桑椹
印度防己实
包尔胡特果实
司卡摩尼亚脂
奶桃
对叶大戟果
对叶大戟草
芒硝
芝麻菜子
西瓜子
面煨肉豆蔻
肉豆蔻衣
肉桂叶
红花子
羊脂
红花子油
红宝石
炒赤芍
酒赤芍
芜菁子
炒芜菁子
芹菜子
豆蔻仁
沙龙子
沙枣
炒没药
沙虎
没药枝
没食子
炒诃子肉
阿里红
阿纳其根
阿拉伯胶
炒阿拉伯胶
阿育魏果
炒阿育魏果
阿勃勒
阿莫尼亚脂
蒲黄炒阿胶
炼制鸡油
晒制鸡油
鸡蛋黄
孜然
炒孜然
盐炒孜然
醋制孜然
驱虫斑鸠菊
醋制驱虫斑鸠菊
青龙衣
玫瑰花瓣
青金石
苦巴旦仁
燀苦巴旦仁
苦艾
苦蒿子
苹果
苜蓿子
松萝
刺山柑果
刺山柑根皮
刺糖
乳制刺糖
奇诺
欧龙胆
欧矢车菊
欧洲李
欧菝葜根
欧绵马
欧榛
欧缬草
鸢尾根
非洲防己根
罗勒
罗勒子
罗望子
侧柏脂
炒乳香
指甲花叶
荜茇根
茴芹果
茴香根皮
荨麻子
药西瓜
药喇叭根
炒胡芦巴
胡萝卜子
南瓜子
炒韭菜子
哈排斯
香青兰
香茅
香桃木果
秋水仙
炒秋水仙
胆矾
洋甘菊
洋葱子
神香草
蚤状车前子
骆驼刺
骆驼蓬子
骆驼蓬草
蚕茧
莳萝子
莴苣子
格蓬脂
破布木果
铁力木
家独行菜子
蜜桑叶
琐琐葡萄
黄瓜子
炒黄瓜子
菜豆
菟丝草
菠菜子
炒菠菜子
野胡萝卜子
野葱
曼陀罗子
曼陀罗叶
甜瓜子仁
炒甜瓜子仁
鹿角胶珠
麻雀脑
绿豆
琥珀
葫芦子
棉花花
酥油
炒黑木耳
醋制黑木耳
黑木耳
黑芥子
黑果越橘
黑胡椒
黑蚂蚁
湖蛙
疏花蔷薇果
炒蒲黄
榅桲子
榅桲果
楸荚粉
硼砂
煅硼砂
睡莲花
炒蜂房
煅蜂房
炼蜂蜜
蜀葵花
新疆圆柏果
新疆酸李
新疆鬣蜥
醋罂粟壳
酸梅
樟脑
橄榄油
穆库没药
薰衣草
薰鲁香
鞣漆树果
鹰嘴豆
醋制鹰嘴豆
新疆维吾尔自治区维吾尔药材标准(2010)
第一册
三条筋
大花罗布麻叶
小檗根
无花果叶
田旋花
芹菜根
兵豆
沙生蜡菊
阿勃勒
阿尔泰瑞香
阿尔泰金莲花
阿月浑子
玫瑰花瓣
苦豆子
香青兰子
香没药树子
荨麻
茶藨果
茶藨子
铁线蕨
梧桐叶
菊苣子
盒果藤根
棉花子
蓝蓟花
蒿柳花
蜀葵子
新塔花
新疆赤芍
新疆虫草
新疆党参
榼藤子
酸石榴
鲜玫瑰花瓣
蔷薇红景天
江苏省中药材标准
1989
人中白
人指甲
刀豆壳
干蟾皮
土牛膝
大皂角
山羊血
山茶花
马蔺子
天名精
天竺子
天姜壳
木槿花
木槿子(朝天子)
木槿皮(川槿皮)
木馒头(薛荔果)
无名异
无花果
女萎(千里光)
水獭肝
功劳子
石南(石楠藤)
龙须草
生姜皮
四季青
白平子
白石英
白茄根
白残花
白苏子
白苏梗
白首乌
白河车(万年青根茎)
白花蛇舌草
瓜子金
代代花
地丁草
地骷髅
刘寄奴
红娘虫
红旱莲
红板归(河白草)
杜仲叶
芫荽子
芸台子
苍耳草
针砂
龟壳
佛耳草(鼠曲草)
灵芝
远志小草
青娘虫
青蒿子
刺猬皮
茅针花
金荞麦
狗肾
泽漆
贯众
枸橘
虎掌南星
枳椇子
春柴胡
草藁本
芥菜(芥菜花)
茭白子
荔枝草
香茶菜
茶叶
蚕沙
荷梗
徐长卿
脐带
烟台柴胡
莱菔叶
浮小麦
益母花
通天草
鬼箭羽
臭椿实(凤眼草)
梧桐子
菝葜
黄药子
黄荆子
黄毛耳草
野艾叶
野马追
野老鹳草
甜瓜子
望江南(茳芒决明)
望月砂
绿豆衣
挂金灯
清风藤
葫芦瓢
葛花
葎草
紫梢花
景天三七
黑大豆衣
寒水石
腊梅花
萱草根
蜣螂虫
鼠妇虫
樱桃核
瘪桃干
壁虎
橘叶
橘络
蟋蟀
藜子(苏地肤)
江苏省中药饮片炮制规范
1980
人参
九节菖蒲
大黄
山柰
山药
山豆根
山慈菇
土牛膝
土茯苓
土贝母
万年青根
川乌(毒)
川芎
川牛膝
川贝
三七
三棱
千年健
干姜
太子参
木香
天麻
天冬
天花粉
天葵子
天南星(毒)
升麻
丹参
乌药
巴戟天
水菖蒲
毛冬青
牛膝
片姜黄
甘草
甘松
甘遂(毒)
半夏(毒)
白及
白芍
白术
白芷
白前
白蔹
白薇
白头翁
白药子
白茄根
白附子(毒)
白首乌
白茅根
仙茅
玄参
玉竹
北沙参
生姜
京大戟
龙胆
石菖蒲
四叶参
地黄
地骷髅
地榆
当归
百合
百部
防风
红大戟
延胡索
远志
防己
光慈姑
肉苁蓉
羊蹄根
竹节三七
竹节香附
赤芍
芦根
苍术
麦冬
附子(毒)
知母
泽泻
狗脊
郁金
贯众
羌活
茅莓根
苦参
苦甘草
青木香
苎麻根
明党参
虎杖
板兰根
金果榄
金乔麦
独活
前胡
刺五加
重楼
香附
茜草
草乌(毒)
草石蚕
首乌
姜黄
南沙参
胡黄连
威灵仙
党参
莪术
桔梗
秦艽
射干
狼毒(毒)
珠儿参
莓叶委陵菜
高良姜
骨碎补
绵萆薢
粉萆薢
浙贝母
徐长卿
常山
续断
商陆
黄芪
黄芩
黄连
黄精
黄药子
银柴胡
麻黄根
拳参
紫草
紫菀
紫竹根
葛根
萱草根
锁阳
猫爪草
菊叶三七
墓头回
漏芦
薤白
藁本
藜芦
藕节
糯稻根
丁公藤
小通草
大血藤
天仙藤
木通
功劳木
石楠藤
竹茹
忍冬藤
鸡血藤
苏木
皂角刺
沉香
油松节
青风藤
首乌藤
钩藤
络石藤
降香
鸟不宿
香樟木
海风藤
桑枝
桑寄生
桂枝
通草
鬼箭羽
梗通草
麻黄
接骨木
紫苏梗
野木瓜
檀香
土荆皮
川桐皮
川槿皮
五加皮
白鲜皮
肉桂
合欢皮
地骨皮
牡丹皮
杜仲
苦楝皮
官桂
厚朴
草大戟
秦皮
桑白皮
海桐皮
黄柏
紫荆皮
椿皮
大青叶
木芙蓉叶
石韦
石楠叶
四季青
艾叶
杜仲叶
苦丁茶
松针
枇杷叶
侧柏叶
罗布麻叶
莱菔英
胡颓子叶
枸骨叶(功劳叶)
臭梧桐叶
桑叶
荷叶
铁树叶
甜茶叶
淡竹叶
银杏叶
番泻叶
紫珠叶
紫苏叶
棕板(陈棕)
满山红
橘叶
丁香
千日红
山茶花
木槿花
木芙蓉花
月季花
代代花
玉米须
白荷花
合欢花
西红花
红花
佛手花
辛夷
芫花(毒)
鸡冠花
豆蔻花
谷精草
闹羊花(毒)
茅针花
松花粉
枇杷花
杨树花
金莲花
金银花
玫瑰花
砂仁花
厚朴花
扁豆花
洋金花(毒)
荠菜花
益母花
蚕豆花
莲须
夏枯草
凌霄花
菊花
梅花
旋复花
梧桐花
野菊花
密蒙花
款冬花
葛花
槐米
蒲黄
腊梅花
蔷薇花
一枝黄花
八楞麻
三白草
千里光
小蓟
大蓟
马齿苋
马鞭草
广藿香
六月雪
凤仙透骨草
凤尾草
瓦松
元宝草
车前草
木贼
水蜈蚣
水蔓菁
石斛
石见穿
半边莲
半支莲
仙桃草
仙鹤草
龙葵
田基黄
白英
白花蛇舌草
瓜子金
灯心草
农吉利
阴行草
阴地蕨
刘寄奴
西河柳
寻骨风
地锦草
百蕊草
老君须
老鹳草
远志小草
红旱莲
苍耳草
鸡矢藤
鸡骨草
杠板归
伸筋草
连钱草
杜衡
泽兰
佩兰
佛甲草
肿节风
虎耳草
细辛
茅苺
委陵菜
青蒿
鱼腥草
败酱草
金锦草
金钱草
金佛草
泽漆
穿心莲
通天草
茵陈
荆芥
荔枝草
卷柏
垂盆草
香薷
益母草
海金沙藤
铁苋菜
柴胡
浮萍
积雪草
鸭跖草
鸭脚草
野马追
甜地丁
淫羊藿
猪秧秧
鹿衔草
景天三七
鹅不食草
紫花地丁
筋骨草
萹蓄
蒲公英
矮地茶
鼠曲草
辣蓼
豨莶草
蔊菜
墨旱莲
薄荷
爵床
翻白草
瞿麦
蟛蜞菊
藿香
八角茴香
刀豆
大枣
大皂角
大腹皮
大枫子(毒)
大豆黄卷
小茴香
山楂
山茱萸
千金子(毒)
马钱子(毒)
马兜铃
川楝子
女贞子
王不留行
天仙子(毒)
天浆壳
无花果
木鳖子
木瓜
木蝴蝶
五味子
车前子
牛蒡子
乌梅
凤眼草
六轴子(八厘麻)(毒)
火麻仁
巴豆(毒)
水红花子
功劳子
石榴皮
龙眼肉
白果
白平子
白芥子
白苏子
白扁豆
瓜蒌(栝楼)
冬瓜子
冬葵子(苘麻子)
丝瓜络
母丁香
地肤子
西瓜皮
吕宋果
肉豆蔻
决明子
红曲米
红豆蔻
麦芽
豆蔻
芫荽子
芸苔子
花椒
苍耳子
芡实
赤小豆
连翘
吴茱萸
佛手
谷芽
沙苑子
诃子
补骨脂
陈皮
青皮
青果
青葙子
松塔
苦石莲子
苦杏仁
枣槟榔
郁李仁
罗汉果
使君子
金樱子
枳壳
枳实
枳椇子
柏子仁
栀子
枸杞子
枸橘
柿蒂
胡椒
胡麻子
胡芦巴
南烛子
荜茇
荜澄茄
草果
草豆蔻
茺蔚子
荔枝核
砂仁
牵牛子
鸦胆子
韭菜子
秋葵子
香橼
鬼球
胖大海
急性子
桂丁香
桃仁
莱菔子
核桃仁
莲子
莳萝子
秫米
海金沙
浮小麦
益智
娑罗子
预知子
桑椹
菟丝子
黄荆子
蛇床子
甜瓜子
甜杏仁
猪牙皂
望江南
淡豆豉
绿豆衣
楮实子
棕榈子
朝天子
葫芦
葱子
葶苈子
紫苏子
黑豆衣
黑芝麻
蓖麻子
槐角
蒺藜
路路通
锦灯笼(酸浆)
碧桃干
榧子
槟榔
酸枣仁
蔓荆子
罂粟壳(毒)
樱桃核
蕤仁
鹤虱
薏苡仁
藏青果
覆盆子
干漆
血竭
安息香
苏合香
没药
阿魏
松香
枫香脂
乳香
藤黄(毒)
马勃
银耳
冬虫夏草
昆布
茯苓
海藻
猪苓
雷丸
九香虫
干蟾皮
土鳖虫
马宝
五灵脂
瓦楞子
牛黄
牛角腮
牛虻虫
乌梢蛇
凤凰衣
石决明
白螺蛳壳
水蛭
水牛角
地龙
血余炭
全蝎
红娘虫(毒)
牡蛎
龟板
阿胶
鸡内金
青娘虫(毒)
刺猬皮
虎骨
金钱白花蛇
狗肾
狗宝
鱼脑石
夜明砂
珊瑚
玳瑁
珍珠
珍珠母
穿山甲
蚕砂
豹骨
脐带
海马
海龙
海螵蛸
浮海石
桑螵蛸
蛇蜕
象皮
鹿角
鹿茸
鹿角霜
羚羊角
斑蟊(毒)
紫贝齿
紫河车
紫草茸
蛤蚧
蛤壳
鹅管石
猴枣
犀角
蜈蚣
蜂蜡
蜂蜜
蜂房
蝉蜕
蜣螂虫
熊胆
蕲蛇
蝼蛄虫
僵蚕
壁虎
蟋蟀
蟾酥(毒)
鳖甲
麝香
大青盐
升药(红粉)(毒)
云母石
石膏
石燕
石蟹
龙齿
龙骨
白矾
白石英
白石脂
玄明粉
玄精石
西月石
朱砂
自然铜
阳起石
花蕊石
赤石脂
皂矾
青铅
青礞石
金精石
金礞石
炉甘石
砒石(毒)
咸秋石
轻粉(毒)
钟乳石
禹粮石
胆矾
铅粉
硇砂
蛇含石
铜绿
密陀僧
硫黄
雄黄
紫石英
滑石
寒水石
磁石
赭石
儿茶
人中白
人中黄
五倍子
虫白蜡
竹黄
冰片
芦荟
没食子
青黛
神曲
柿霜
臭芜荑
琥珀
鲜竹沥
樟脑
2002
人参
九节菖蒲
三七
三棱
干姜
炮姜
土贝母
土茯苓
大黄
山麦冬
山柰
山药
山豆根
山慈菇
千年健
川乌
制川乌
川芎
川牛膝
川贝母
川木香
天麻
天冬
天花粉
天南星
天葵子
太子参
木香
升麻
乌药
毛冬青
牛膝
水半夏
水菖蒲
丹参
巴戟天
平贝母
甘草
炙甘草
甘松
甘遂
龙胆
玉竹
石菖蒲
北豆根
北沙参
生姜
生姜皮
片姜黄
半夏
法半夏
四叶参
仙茅
白及
白术
白芍
白芷
白前
白蔹
白薇
白头翁
白河车
白附子
白茄根
白药子
白首乌
白茅根
玄参
西洋参
百合
百部
地黄
熟地黄
地榆
地骷髅
关白附
羊蹄根
当归
光慈菇
伊贝母
竹叶参
红芪
炙红芪
红参
红大戟
延胡索
防己
防风
肉苁蓉
苍术
芦根
两头尖
麦冬
赤芍
远志
附子
青木香
苦参
苦甘草
苎麻根
板蓝根
郁金
贯众
知母
金荞麦
金果榄
京大戟
泽泻
狗脊
羌活
虎杖
明党参
茜草
草乌
制草乌
草石蚕
南沙参
南板蓝根
胡黄连
威灵仙
独活
重楼
禹州漏芦
胆南星
香附
前胡
何首乌
制何首乌
姜黄
莪术
桔梗
秦艽
珠子参
射干
狼毒
徐长卿
党参
高良姜
粉萆薢
浙贝母
拳参
柴胡
骨碎补
黄芪
炙黄芪
黄芩
黄精
黄连
黄药子
菝葜
绵萆薢
续断
银柴胡
猫爪草
常山
商陆
麻黄根
葛根
萱草根
紫草
紫苑
锁阳
墓头回
雷公藤
芦漏
薤白
藁本
藕节
藜芦
糯稻根
丁公腾
大血藤
川木通
小通草
天仙藤
石南
功劳木
鸟不宿
竹茹
苏木
皂荚刺
沉香
忍冬藤
鸡血藤
清风藤
油松节
降香
钩藤
香樟木
鬼箭羽
络石藤
首乌藤
荷梗
桂枝
通草
海风藤
桑枝
桑寄生
梗通草
接骨木
紫苏梗
檀香
槲寄生
土荆皮
川桐皮
木槿皮
五加皮
白鲜皮
地枫皮
地骨皮
合欢皮
肉桂
杜仲
牡丹皮
苦楝皮
厚朴
香加皮
秦皮
海桐皮
浙桐皮
桑白皮
黄柏
紫荆皮
椿皮
人参叶
大青叶
木芙蓉叶
艾叶
石韦
石楠叶
四季青
杜仲叶
苦丁茶
枇杷叶
侧柏叶
罗布麻叶
枸骨叶
荷叶
莱菔叶
臭梧桐叶
铁树叶
桑叶
银杏叶
淡竹叶
淫羊藿
紫珠叶
橘叶
丁香
千日红
山茶花
木槿花
木芙蓉花
月季花
玉米须
代代花
白残花
白荷花
西红花
合欢花
红花
辛夷
鸡冠花
莞花
佛手花
谷精草
茅针花
松花粉
玫瑰花
金莲花
金银花
闹羊花
砂仁花
厚朴花
扁豆花
洋金花
益母花
莲须
夏枯草
凌霄花
梅花
菊花
野菊花
旋覆花
密蒙花
款冬花
葛花
腊梅花
槐花
蒲黄
一枝黄花
八愣麻
三白草
大蓟
女萎
千里光
广藿香
广金钱草
小蓟
马齿苋
马鞭草
天名精
木贼
瓦松
车前草
六月雪
凤尾草
凤仙透骨草
水蜈蚣
石斛
石见穿
龙葵
龙须草
仙桃草
仙鹤草
白英
白花蛇舌草
瓜子金
半边莲
半枝莲
西河柳
百蕊草
地耳草
地锦草
老君须
老鹳草
灯心草
农吉利
刘寄奴
阴行草
寻骨风
红旱莲
问荆
苍耳草
杠板归
杜衡
伸筋草
佛甲草
佛耳草
连草钱
远志小草
鸡矢藤
鸡骨草
青蒿
泽兰
泽漆
卷柏
金牛草
金沸草
金钱草
佩兰
细辛
鱼腥草
委陵菜
肿节风
虎耳草
败酱草
荆芥
茵陈
荔枝草
荠菜
茜草藤
草藁木
春柴胡
香薷
鬼针草
穿心莲
铁苋菜
积雪草
浮萍
海金沙草
通天草
益母草
鸭跖草
菥螟
黄毛耳草
垂盆草
野马追
鹿衔草
蛇莓
荏草
篇蓄
景天三七
鹅不食草
紫花地丁
筋骨草
蒲公英
矮地茶
蓐菜
辣蓼
稀莶草
墨旱莲
薄荷
爵床
瞿麦
八角茴香
刀豆
刀豆壳
大枣
大风子
大皂角
大腹皮
大豆黄卷
女贞子
山楂
山茱萸
千金子
千金子霜
马钱子
马钱子粉
马兜铃
马蔺子
川楝子
小茴香
王不留行
天仙子
天竺子
天浆壳
无花果
木瓜
木槿子
木馒头
木蝴蝶
木鳖子
五味子
车前子
牛蒡子
乌梅
凤眼草
六轴子
火麻仁
巴豆
巴豆霜
水红花子
化橘红
石莲子
石榴皮
龙眼肉
功劳子
白果
白平子
白苏子
白扁豆
瓜萎
瓜萎皮
瓜萎子
冬瓜皮
冬瓜子
丝瓜络
母丁香
亚麻子
西瓜皮
地肤子
吕宋果
肉豆蔻
肉果花
决明子
红豆蔻
红曲米
芥子
芡实
芫荽子
芸苔子
苍耳子
花椒
花椒目
赤小豆
麦芽
豆蔻
豆蔻衣
皂荚子
连翘
吴茱萸
佛手
沙苑子
诃子
补骨脂
陈皮
苘麻子
枣槟榔
苦石莲子
苦杏仁
青皮
青果
青葙子
青蒿子
罗汉果
使君子
金樱子
郁李仁
茭白子
荜茇
荜澄茄
草果
草豆蔻
茺蔚子
荔枝核
砂仁
砂仁壳
牵牛子
鸦胆子
挂金灯
枳实
壳枳
枳俱子
柏子仁
枸杞子
枸橘
栀子
焦栀子
柿蒂
相思子
南山楂
南烛子
南鹤虱
南五味子
胡椒
胡芦巴
韭菜子
急性子
香橼
扁豆衣
胖大海
桂丁香
桃仁
莱菔子
莳萝子
莲子
莲子心
莲房
核桃仁
益智仁
娑罗子
预知子
桑葚
菟丝子
秫米
浮小麦
梧桐子
野料豆
黄荆子
蛇床子
甜瓜子
甜瓜萎
甜杏仁
猪牙皂
望江南
淡豆豉
绿豆衣
淮小麦
粟芽
葫芦瓢
葱子
葶苈子
棕榈子
褚实子
紫苏子
黑大豆衣
黑芝麻
蓖麻子
槐角
蒺藜
路路通
锦灯笼
榧子
槟榔
酸枣仁
蔓荆子
罂粟壳
樱桃核
蕤仁
鹤虱
瘪桃干
稻芽
橘核
橘络
橘红
薏苡仁
藏青果
藜子
覆盆子
干漆
血竭
安息香
苏合香
没药
阿魏
松香
枫香脂
乳香
藤黄
马勃
天竺黄
冬虫夏草
灵芝
昆布
茯苓
茯神
海藻
猪苓
银耳
雷丸
人指甲
九香虫
干蟾皮
土鳖虫
马宝
五谷虫
五灵脂
瓦楞子
牛黄
牛角勰
乌梢蛇
风凰衣
水蛭
水牛角
水獭肝
石决明
地龙
全蝎
血余炭
红娘虫
牡蛎
龟甲
龟甲胶
阿胶
鸡内金
青娘虫
刺猬皮
金钱白花蛇
鱼脑石
狗宝
狗肾
虻虫
夜明砂
珊瑚
玳瑁
珍珠
珍珠母
穿山甲
蚕沙
豹骨
海马
海龙
海螵蛸
海浮石
桑螵蛸
脐带
鹿角
鹿角胶
鹿角霜
鹿茸
鹿筋
羚羊角
蛇蜕
望月砂
斑蝥
紫贝齿
紫河车
紫梢花
蛤壳
蛤蚧
猴枣
蜈蚣
蜂蜜
蜂蜡
蜂房
蜣螂虫
鼠妇虫
蝉蜕
熊胆
蕲蛇
僵蚕
蝼蛄
壁虎
蟋蟀
蟾酥
鳖甲
麝香
大青盐
云母石
无名异
石膏
煅石膏
石燕
石蟹
龙齿
龙骨
白矾
白石英
白石脂
白硇砂
玄明粉
玄精石
红粉
芒硝
朱砂
自然铜
阳起石
阴起石
花蕊石
赤石脂
玛瑙
皂矾
针砂
青礞石
金精石
金礞石
炉甘石
砒霜
轻粉
咸秋石
钟乳石
禹余粮
胆矾
铅粉
浮石
淡秋石
蛇含石
密陀僧
铜绿
琥珀
雄黄
硫黄
紫石英
紫硇砂
滑石
寒水石
鹅管石
硼砂
磁石
赭石
人中白
人中黄
儿茶
五倍子
六一散
六神曲
半夏曲
西瓜霜
竹沥
芜荑
芦荟
沉香曲
没食子
青黛
建曲
柿霜
海金沙
益元散
碧玉散
江苏省中药饮片炮制规范(2020)
第一册
八角莲
八楞麻
白残花
白平子
白河车
白花蛇舌草
白茅花
白石英
白茄根
白首乌
白苏子
白药子
白蚁巢
瘪桃干
苍耳草
茶叶
炒白苏子
炒陈皮
炒赤芍
炒椿皮
炒榧子
炒金银花
炒荆芥
炒荔枝核
炒牡丹皮
炒青皮
炒菟丝子
春柴胡
醋川楝子
醋红大戟
醋乌梅
当归身
当归尾
当归炭
刀豆壳
地骷髅
煅无名异
多穗石柯叶
凤眼草
佛耳草
麸炒白芍
麸炒泽泻
浮小麦
干蟾皮
葛花
枸骨子
枸橘
挂金灯
光慈菇
广藿香梗
荷梗
黑大豆衣
红旱莲
红娘虫
红曲米
黄荆子
黄毛耳草
黄芩炭
黄药子
茭白子
酒九香虫
橘络
橘叶
蜡梅花
莱菔叶
兰香草
荔枝草
刘寄奴
龙须草
绿豆衣
葎草
马蔺子
蚂蚁
蜜升麻
牡丹皮炭
木槿子
木馒头
南寒水石
鸟不宿
荠菜
青娘虫
山茶花
生地黄炭
生虎掌南星
生姜皮
蛇莓
石楠
石上柏
熟地黄炭
水獭肝
四叶参
藤梨根
天浆壳
天名精
天竺子
通天草
土炒白术
土炒山药
无名异
西瓜皮
蟋蟀
鲜铁皮石斛
香茶菜
兴化莳萝
续断炭
萱草根
盐牛膝
樱桃核
油炙马钱子
芫荽子
远志小草
芸薹子
泽漆
珍珠菜
制炉甘石
竹沥半夏
梓木草
紫梢花
鹿血晶
第二册
百药煎
白英
百蕊草
败酱草
扁豆花
扁豆衣
鳖血柴胡
蚕蛹
草大戟
草石蚕
炒刺猬皮
炒淡豆豉
炒党参
炒蜂房
炒瓜蒌皮
炒海螵蛸
炒水红花子
炒土鳖虫
炒梧桐子
炒薏苡仁
臭梧桐叶
川桐皮
醋春柴胡
醋雷丸
大风子
代代花
地耳草
冬瓜子
豆寇仁
豆蔻衣
杜衡
煅干漆
法水半夏
繁缕
凤仙透骨草
蜂蛹
凤凰衣
凤尾草
佛甲草
佛手花
茯神
高粱
梗通草
狗宝
狗肾
鬼箭羽
鬼针草
桂丁香
海金沙草
海桐皮
蔊菜
荷花
葫芦瓢
虎耳草
花椒目
淮小麦
槐角炭
鸡矢藤
焦苍术
绞股蓝
接骨木
金莲花
金牛草
景天三七
九节菖蒲
酒常山
酒金钱白花蛇
爵床
苦丁茶
苦甘草
苦石莲子
辣蓼
老君须
雷公藤
藜芦
藜子
六月雪
六轴子
龙葵
驴肾
吕宋果
玛瑙
毛冬青
虻虫
米泔水炒苍术
密陀僧
蜜瓜蒌
蜜瓜蒌皮
蜜桑枝
蜜远志
木芙蓉花
木槿花
木槿皮
墓头回
南方红豆杉
南山楂
南烛子
农吉利
糯稻根
蒲黄炒阿胶
脐带
千日红
铅粉
茜草藤
蜣螂虫
青黛拌灯心草
青蒿子
清风藤
清水半夏
肉果花
砂仁花
砂仁壳
山羊血
石见穿
石莲子
柿霜
鼠妇虫
水半夏
水蜈蚣
粟
甜瓜蒂
铁树叶
铁苋菜
铜绿
望江南
望月砂
煨粉葛
问荆
无花果
仙桃草
相思子
香樟木
寻骨风
羊蹄根
羊外肾
野料豆
益母花
银耳
鱼脑石
玉米须
枣槟榔
皂荚子
针砂
蒸狗脊
蒸黄精
枳棋子
制大豆黄卷
制地龙
制关白附
朱茯苓
朱砂拌灯心草
竹沥
苎麻根
紫荆皮
江西省中药炮制规范
1991
人参
八角莲
八角枫根
九节菖蒲
三七
三叶青
三棱
三颗针
干姜
土牛膝
土茯苓
大黄
大戟
山豆根
山药
山柰
山慈姑
千年健
川贝母
川牛膝
川乌
川芎
广防己
天冬
天花粉
天南星
天麻
天葵子
木香
太子参
升麻
片姜黄
毛冬青
丹参
乌药
巴戟天
玉竹
甘松
甘草
甘遂
石菖蒲
龙胆
北沙参
四叶参
生姜
仙茅
白及
白术
白头翁
白芍
白芷
白附子
白茄根
白茅根
白药子
白前
白蔹
白薇
玄参
半夏
地黄
地榆
地骷髅
西洋参
百合
百部
光慈姑
当归
竹节参
延胡索
防己
防风
麦冬
远志
两头尖
苍术
芦竹根
芦根
苎麻根
赤芍
何首乌
怀牛膝
羌活
附子
青木香
板蓝根
刺五加
苦参
郁金
虎杖
明党参
知母
金果榄
狗脊
泽泻
贯众
胡黄连
南沙参
茜草
草大戟
草乌
威灵仙
骨碎补
香附
重楼
独活
前胡
穿破石
姜黄
珠子参
秦艽
桔梗
莪术
夏天无
柴胡
党参
钻山风
射干
徐长卿
狼毒
高良姜
浙贝母
拳参
菝葜
黄芩
黄芪
黄连
黄药子
黄精
排草
常山
野荞麦根
银柴胡
猫人参
猫爪草
猕猴桃根
商陆
麻黄根
续断
绵萆薢
彭泽贝母
葛根
紫草
紫菀
墓头回
锦鸡儿
算盘子根
漏芦
薤白
薯莨
藁本
藕节
藜芦
糯稻根
了哥王
五加皮
白鲜皮
地骨皮
地枫皮
肉桂
合欢皮
杜仲
牡丹皮
苦楝皮
原朴
香加皮
秦皮
海桐皮
桑白皮
黄柏
紫荆皮
椿皮
十大功劳
丁公藤
大血藤
川木通
丰城鸡血藤
天仙藤
石南藤
鸟不宿
西河柳
竹茹
灯心草
关木通
苏木
皂角刺
沉香
忍冬藤
鸡血藤
青风藤
油松节
钩藤
鬼箭羽
首乌藤
降香
络石藤
桂枝
海风藤
桑枝
桑寄生
通草
接骨木
槲寄生
檀香
人参叶
大青叶
山香圆叶
山蜡梅叶
木本大青叶
艾叶
石楠叶
芙蓉叶
苦丁茶
枇杷叶
侧柏叶
枸骨叶
胡颓子叶
桉叶
荷叶
臭牡丹
臭梧桐叶
桑叶
檵木叶
银杏叶
甜茶
淡竹叶
棕榈
紫苏
紫珠叶
番泻叶
橘叶
丁香
山茶花
木槿花
月季花
凤仙花
玉米须
代代花
西红花
合欢花
红花
芙蓉花
芫花
佛手花
辛夷
鸡冠花
玫瑰花
松花粉
茉莉花
金银花
闹羊花
厚朴花
洋金花
扁豆花
莲房
莲须
夏枯草
凌霄花
梅花
菊花
野菊花
旋覆花
密蒙花
款冬花
葛花
槐花
蒲黄
八角茴香
八厘麻
刀豆
刀豆壳
大风子
大豆黄卷
大皂角
大枣
大腹皮
山茱萸
山楂
千金子
川楝子
女贞子
小麦
小茴香
马钱子
马兜铃
马蔺子
王不留行
天浆壳
木瓜
木蝴蝶
木鳖子
无花果
五味子
车前子
巨胜子
牛蒡子
化橘红
风眼草
乌梅
火麻仁
巴豆
水红花子
石彭子
石榴皮
龙眼肉
白苏子
白豆蔻
白果
瓜蒌
瓜蒌子
瓜蒌皮
冬瓜子
冬瓜皮
丝瓜络
母丁香
地肤子
亚麻子
西瓜皮
肉豆蔻
肉桂子
决明子
红曲
红豆蔻
麦芽
赤小豆
芫荽子
芸苔子
花椒
芥子
苍耳子
芡实
连翘
吴茱萸
牡荆子
佛手
谷芽
沙苑子
诃子
补骨脂
陈皮
青皮
青果
骨葙子
苦杏仁
苘麻子
郁李仁
罗汉果
罗勒子
使君子
金樱子
南天竹子
南烛子
相思子
枳壳
枳实
枳椇子
柏子仁
栀子
枸杞子
柿蒂
胡芦巴
荜茇
荜澄茄
草豆蔻
草果
茺蔚子
荔枝核
砂仁
牵牛子
鸦胆子
韭菜子
香橼
胖大海
急性子
扁豆
桃仁
核桃仁
莱菔子
莲子
莲子心
莳萝子
莨菪子
浮小麦
益智
娑罗子
预知子
桑椹
菟丝子
蛇床子
野料豆
甜石莲
甜瓜子
甜瓜蒂
甜杏仁
猪牙皂
淡豆豉
绿豆
楮实子
葫芦
亭苈子
喜树果
紫苏子
黑芝麻
黑胡椒
槐角
蓖麻子
蒺藜
路路通
榧子
槟榔
酸枣仁
酸浆
蔓荆子
罂粟壳
樱桃核
樟榕子
蕤仁
瘪桃干
鹤虱
橘红
橘络
橘核
薏苡仁
霹荔果
覆盆子
八棱麻
大蓟
千里光
广金钱草
广藿香
小草
小蓟
马齿苋
马鞭草
木贼
瓦松
车前草
凤尾草
火炭母
石见穿
石韦
石斛
龙葵
叶下珠
仙鹤草
白马骨
白花蛇舌草
白英
白屈菜
瓜子金
半边莲
半枝莲
地耳草
地胆草
地锦草
老鹳草
肉苁蓉
刘寄奴
寻骨风
红旱莲
杠板归
连钱草
旱莲草
伸筋草
谷精草
鸡矢藤
鸡眼草
青蒿
抱石莲
败酱草
委陵菜
垂盆草
佩兰
金牛草
金佛草
金钱草
肺形草
肿节风
鱼腥草
泽兰
卷柏
细辛
荆芥
茵陈
荠菜
荔枝草
香薷
鬼针草
穿心莲
蚊母草
铁扫帚
铁苋
积雪草
透骨草
海金沙藤
浮萍
益母草
菴蔺草
猪殃殃
麻黄
鹿茸草
鹿衔草
淫羊藿
酢浆草
葎草
萹蓄
紫花地丁
紫金牛
景天三七
锁阳
鹅不食草
筋骨草
蓍草
蒲公英
鼠曲草
辟汗草
蔊菜
豨莶草
辣蓼
薄荷
瞿麦
翻白草
血竭
安息香
苏合香
没药
阿魏
枫香脂
乳香
胡桐泪
琥珀
藤黄
马勃
石耳
白木耳
冬虫夏草
竹花
灵芝
松萝
昆布
茯苓
海藻
猪苓
雷丸
蝉花
人工牛黄
九香虫
干蟾皮
土鳖虫
山羊血
马宝
五灵脂
瓦楞子
牛黄
凤凰衣
乌梢蛇
水牛角
水蛭
水獭肝
石决明
地龙
虫白蜡
血余炭
全蝎
红娘子
坎炁
牡蛎
龟板
龟板胶
阿胶
鸡内金
青娘子
刺猬皮
虎骨
金钱白花蛇
夜明砂
玳瑁
珍珠
珍珠母
珊瑚
哈士蟆油
虻虫
鱼脑石
鱼鳔胶
穿山甲
蚕茧
蚕砂
豹骨
海马
海龙
海狗肾
海螵蛸
桑螵蛸
蛇蜕
象牙
象皮
望月砂
鹿角
鹿角胶
鹿角霜
鹿茸
羚羊角
斑蝥
紫贝齿
紫河车
蛤壳
蛤蚧
蛴螬
猴骨
猴枣
犀角
蜈松
蜂房
蜂蜡
蜂蜜
鼠妇虫
蝉蜕
熊骨
熊胆
蕲蛇
蝼蛄
僵蚕
燕窝
壁虎
霞天胶
蟋蟀
蟾酥
鳖甲
麝香
大青盐
云母石
无名异
水银
升药
火硝
石膏
石燕
石蟹
龙齿
龙骨
白石英
白石脂
白矾
白降丹
玄精石
芒硝
朱砂
自然铜
阳起石
玛瑙
花蕊石
赤石脂
针砂
炉甘石
金精石
信石
秋石
钟乳石
禹粮石
胆矾
轻粉
铁落
铅丹
浮石
浮海石
蛇含石
铜绿
密陀僧
绿矾
硫黄
雄黄
紫石英
黑锡
鹅管石
滑石
寒水石
硼砂
磁石
雌黄
赭石
礞石
儿茶
干漆
天竺黄
五倍子
六神曲
西瓜霜
百草霜
百药煎
竹沥
冰片
芜荑
芦荟
灶心土
没食子
青黛
柿霜
海金沙
紫草茸
紫梢花
樟脑
江西省中药饮片炮制规范
2008
八角枫
八角莲
人参
九节菖蒲
了哥王
三七
三棱
三颗针
干姜
土木香
土贝母
土茯苓
土黄连
大黄
山麦冬
山豆根
山药
山柰
山姜
山慈菇
山僵根
千斤拔
千年健
川木香
川贝母
川牛膝
川乌
制川乌
川芎
川射干
天冬
天花粉
天南星
胆南星
天麻
天葵子
木板蓝根
木香
太子参
水半夏
水菖蒲
牛尾菜
牛膝
毛冬青
升麻
片姜黄
丹参
乌药
巴戟天
玉竹
甘松
甘草
甘遂
石菖蒲
龙胆
平贝母
北豆根
北沙参
四块瓦
生姜
仙茅
白及
白术
白头翁
白芍
白芷
白附子
白茅根
白药子
白前
白蔹
白薇
玄参
半夏
法半夏
丝瓜根
地黄
熟地黄
地榆
西洋参
百合
百部
光慈菇
当归
竹节参
延胡索(元胡)
江西贝母
防已
防风
红大戟
红牛膝
红芪
红参
红景天
麦冬
远志
赤芍
苍术
苎麻根
芦根
两头尖
何首乌
制何首乌
羌活
附子
苦参
茄根
板蓝根
枫荷梨
刺五加
郁金
虎杖
明党参
知母
金果榄
金荞麦
金樱子根
狗脊
狗脊贯众
京大戟
泽泻
参薯
细辛
茜草
草乌
制草乌
茶芎
胡黄连
南丹参
南沙参
南板蓝根
威灵仙
骨碎补
香附
重楼
禹州漏芦
独活
姜黄
前胡
穿山龙
穿破石
秦艽
珠子参
莪术
枯梗
夏天无
柴胡
党参
钻山风
射干
徐长卿
高良姜
拳参
粉萆薢
粉葛
浙贝母
排草
菝葜
黄芩
黄芪
黄连
黄药子
黄精
蛇葡萄
银柴胡
猫爪草
猕猴桃根
麻黄根
商陆
续断
绵马贯众
绵萆薢
葛根
萱草根
紫草
紫菀
漏芦
樟树根
薤白
藁本
藕节
藜芦
糯稻根
土荆皮
五加皮
白鲜皮
地枫皮
地骨皮
肉桂
合欢皮
关黄柏
社仲
牡丹皮
苦楝皮
厚朴
香加皮
秦皮
海桐皮
桑白皮
黄柏
救必应
紫荆皮
椿皮
丁公藤
大风藤
大血藤
小通草
川木通
丰城鸡血藤
天仙藤
木通
内风消
功劳木
石南藤(南藤)
鸟不宿
竹茹
灯心草
安痛藤
红茴香
苏木
皂角刺
沉香
忍冬藤
鸡血藤
青风藤
苦木
油松节
降香
钩藤
鬼箭羽
首乌藤
络石藤
桂枝
透骨草
海风藤
通草
桑枝
桑寄生
紫苏梗
槲寄生
薛荔
檀香
人参叶
大青叶
山香圆叶
山楂叶
山蜡梅叶
广东紫珠
木大青叶
木芙蓉叶
艾叶
石楠叶
西河柳
杜仲叶
旱柳叶
牡荆叶
苦丁茶
枇杷叶
枫香树叶
罗布麻叶
侧柏叶
茶叶
胡颓子叶
枸骨叶
柿叶
荷叶
荷梗
桑叶
银杏叶
淡竹叶
棕榈
紫苏叶
番泻叶
满山红
蓼大青叶
橘叶
丁香
山银花
木芙蓉花
木槿花
月季花
玉米须
代代花
西红花
合欢花
红花
芫花
佛手花
辛夷
鸡冠花
玫瑰花
茉莉花
松花粉
金银花
闹羊花
栀子花
厚朴花
洋金花
扁豆花
莲房
莲须
凌霄花
海金沙
菊花
梅花
野菊花
旋覆花
密蒙花
款冬花
葛花
蒲黄
槐花
八角茴香
八厘麻
刀豆
刀豆壳
大风子
大豆黄卷
大皂角
大枣
大腹皮
小茴香
山茱萸
山姜仁
山楂
千金子
千金子霜
川楝子
女贞子
马钱子
马兜铃
王不留行
天仙子
天浆壳
无花果
木瓜
木蝴蝶
木鳖子
五味子
车前子
水红花子
牛蒡子
化橘红
分心木
乌梅
凤眼草
火麻仁
巴豆
巴豆霜
石彭子
石榴皮
龙眼肉
白巨胜
白苏子
白果
白扁豆
瓜篓
瓜蒌子
瓜蒌皮
冬瓜子
冬瓜皮
冬葵果
母丁香
丝瓜络
地肤子
亚麻子
肉豆蔻
肉桂子
决明子
红豆蔻
麦芽
赤小豆
芫荽子
芸苔子
花椒
芥子
苍耳子
芡实
豆蔻
连翘
吴茱萸
佛手
沙苑子
诃子
补骨脂
陈皮
青皮
青果
青葙子
苦杏仁
苦楝子
苘麻子
郁李仁
罗汉果
金樱子
荜茇
荜澄茄
草豆蔻
草果
茺蔚子
胡芦巴
胡椒
荔枝核
南山楂
南五味子
南鹤虱
枳壳
枳实
枳椇子
柏子仁
栀子
枸杞子
柿蒂
砂仁
牵牛子
鸦胆子
韭菜子
香橼
胖大海
急性子
菜菔子
莲子
莲子心
桃仁
核桃仁
夏枯草
益智
婆罗子
浮小麦
预知子
桑棋
黄荆子
菟丝子
梧桐子
蛇床子
甜瓜子
猪牙皂
淡豆豉
绿豆
葫芦
葱子
葶苈子
褚实子
紫苏子
黑芝麻
黑豆衣
蓖麻子
蒺藜
槐角
路路通
锦灯笼
蔓荆子
榧子
槟榔
酸枣仁
罂粟壳
蕤仁
樟榕子
醉仙桃
稻芽
鹤虱
薏苡仁
薜荔果
橘红
橘络
橘核
覆盆子
一枝蒿
大蓟
小金钱草
小蓟
广金钱草
广藿香
马齿苋
马鞭草
木贼
五指柑
车前草
瓦松
牛筋草
毛谷精草
凤尾草
石上柏
石韦
石见穿
石斛
龙葵
叶下珠
仙鹤草
白马骨
白舌紫菀
白花蛇舌草
白英
白屈菜
瓜子金
冬凌草
兰香草
半边莲
半枝莲
吉祥草
老鹤草
地耳草
地锦草
肉苁蓉
华佩兰
刘寄奴
寻骨风
异叶茴芹
红早莲
芫荽
苍耳草
杠板归
杏香免耳风
连钱草
伸筋草
谷精草
陆英
鸡骨草
鸡眼草
青蒿
苦地丁
罗勒
败酱草
垂盆草
委陵菜
佩兰
金毛耳草
金沸草
金钱草
肿节风
鱼腥草
卷柏
泽兰
荆芥
荆芥穗
茵陈
香薷
鬼针草
穿心莲
绞股蓝
鸭跖草
铁扫帚
铁苋菜
积雪草
益母草
海金沙藤
浮萍
黄鳝藤
萝藤
猪殃殃
麻黄
鹿茸草
鹿衔草
淫羊藿
葎草
萹蓄
酢浆草
紫花地丁
景天三七
锁阳
鹅不食草
筋骨草
蒲公英
矮地茶
鼠曲草
满山香
焊菜
豨签草
墨旱莲
薄荷
翟麦
翻白草
藿香
龙血竭
血竭
安息香
苏合香
没药
阿魏
松香
枫香脂
乳香
藤黄
马勃
云芝
木耳
石耳
白木耳
冬虫夏草
竹花
灵芝
昆布
茯苓
香蕈
海藻
猪苓
猴菇菌
雷丸
蝉花
人工牛黄
九香虫
干蟾皮
土鳖虫
山羊血
山羊角
五灵脂
瓦楞子
水牛角
水蛭
牛黄
牛鞭
乌骨鸡
乌梢蛇
风凰衣
石决明
白蚁
地龙
虫白蜡
血余炭
全蝎
牡蛎
鱼甲
龟甲胶
阿胶
鸡内金
刺猬皮
金钱白花蛇
鱼脑石
鱼鳔
狗鞭
夜明砂
玳瑁
珍珠
珍珠母
虻虫
哈蟆油
穿山甲
蚕沙
鸭内金
海马
海龙
海狗肾
海螵蛸
浮海石
桑螵蛸
蛇胆
蛇蜕
鹿角
鹿角胶
鹿角霜
鹿茸
鹿筋
鹿鞭
望月砂
羚羊角
斑蝥
雄蚕蛾
紫贝齿
紫河车
紫梢花
蛤壳
蛤蚧
蛴螬
蜈蚣
蜂房
蜂蜡
蜂蜜
鼠妇虫
蝉蜕
蕲蛇
蝼蛄
僵蚕
燕窝
壁虎
蟾酥
鳖甲
麝香
大青盐
无名异
云母石
水银
石膏
石燕
石蟹
龙齿
龙骨
白石英
白矾
玄明粉
玄精石
芒硝
朱砂
自然铜
阳起石
阴起石
玛瑙
赤石脂
花蕊石
青礞石
金精石
金礞石
炉甘石
轻粉
钟乳石
秋石
禹余粮
胆矾
浮石
密陀僧
绿矾
琥珀
硫黄
雄黄
紫石英
鹅管石
滑石
寒水石
硼砂
磁石
赭石
儿茶
干漆
天竺黄
天然冰片(右旋龙脑)
五倍子
六神曲
方儿茶
艾片(左旋龙脑)
龙脑冰片
西瓜霜
冰片(合成龙脑)
芦荟
没食子
青黛
建曲
香墨
鲜竹沥
樟脑
第一批
八角莲
九节菖蒲
土黄连
山姜
水菖蒲
牛尾菜
白药子
丝瓜根
光慈菇
红牛膝
茄根
枫荷梨
金樱子根
南丹参
排草
黄药子
蛇葡萄
猕猴桃根
萱草根
藜芦
海桐皮
紫荆皮
大风藤
内风消
鸟不宿
安痛藤
红茴香
鬼箭羽
透骨草
薛荔
石楠叶
旱柳叶
苦丁茶
胡颓子叶
柿叶
荷梗
橘叶
木芙蓉花
木槿花
玉米须
代代花
佛手花
茉莉花
栀子花
扁豆花
葛花
八厘麻
刀豆壳
山姜仁
无花果
分心木
凤眼草
石彭子
白巨胜
白苏子
芫荽子
芸苔子
枳椇子
浮小麦
绿豆
葫芦
葱子
黑豆衣
樟榕子
醉仙桃
薜荔果
橘络
一枝蒿
小金钱草
五指柑
牛筋草
毛谷精草
石上柏
石见穿
龙葵
叶下珠
白马骨
白舌紫菀
白英
兰香草
吉祥草
地耳草
华佩兰
刘寄奴
异叶茴芹
红旱莲
芫荽
陆英
鸡眼草
罗勒
鬼针草
绞股蓝
铁扫帚
铁苋菜
海金沙藤
黄鳝藤
萝藦
猪殃殃
鹿茸草
葎草
酢浆草
景天三七
鼠曲草
蔊菜
藿香
龙血竭
木耳
石耳
白木耳
竹花
香蕈
蝉花
干蟾皮
山羊血
山羊角
牛鞭
凤凰衣
白蚁
虫白蜡
夜明砂
蚕沙
望月砂
紫梢花
蛴螬
鼠妇虫
蝼蛄
无名异
玄精石
玛瑙
秋石
胆矾
密陀僧
琥珀
方儿茶
龙脑冰片
没食子
河北省中药饮片炮制规范
2003
一枝黄花
丁癸草
人中白
人指甲
了哥王
三七花
大豆黄卷
大麦
大皂角
大青盐
大菟丝子
山芝麻
山羊血
千日红
千斤拔
小麦
小草(远志苗)
马蔺子
马蔺花
天名精
无患子
木棉花
五灵脂
牛大力
牛皮
牛胆
手参
凤仙花
凤仙透骨草
凤眼草
凤凰衣
乌骨鸡
乌蔹莓
六月雪
石上柏
石见穿
石南藤
石莲子
龙齿
龙骨
龙葵
叶下珠
白丁香
白贝齿
白石英
白石脂
白花菜子
白英
白屈菜
白首乌
白硇砂
冬瓜子
玄精石
煅玄精石
地胆草
西瓜皮
列当
光皮木瓜
伏龙肝
农吉利
红丹(铅丹)
红曲
红旱莲
玛瑙
花生衣
杨树花
岗梅
皂矾(绿矾)
皂荚子
鸡矢藤(鸡屎藤)
鸡眼草
驴肾
玫瑰茄
青娘子
苦丁香
苦石莲
松塔
刺玫果
软蒺藜
肾精子
罗勒子(光明子)
金牛草
金盏银盘
狗脊贯众
夜明砂
炒大枣☆
珊瑚
茯神
茯神木
荔枝草
荚果蕨贯众
荞麦花粉
荠菜
南瓜子
南烛子
柿叶
柿霜
秋石(咸秋石)
香铃子
香墨
鬼箭羽
胆矾
穿破石
祖师麻
蚕茧
蚕蛾
桦树皮
桉叶
莱菔叶
莱菔根(地骷髅)
莲花
夏至草
铁扫帚
铁树叶
铁落
铅粉
透骨草(铁线透骨草)
倒扣草
臭梧桐(臭梧桐叶)
通关藤
酒土鳖虫☆
酒地龙☆
海胆
海螺(海螺壳)
菝葜
黄毛耳草
黄瓜子
黄荆子
排草
接骨木
救必应
蛇含石
蛇莓
银耳
甜叶菊叶
甜瓜子
甜地丁
甜杏仁
猪胃粘黏
猪胆汁
猪脾
猫眼草
猕猴桃根(藤梨根)
望月砂
望江南子
鹿茸草
绿豆
琥珀
葎草
椒目
硝石
紫丹参
紫苏根
紫荆皮
紫草茸
紫梢花
紫硇砂
紫萁贯众
蛴螬
景天三七
黑老虎根
黑豆
黑蚂蚁(玄驹)
鹅管石
筋骨草
墓头回
榆树皮
零陵香
硼砂
照山白
蜀葵花
新鲜沙棘果
榼藤子(木腰子)
樟木
橘叶
燕窝
壁虎
螳螂
藤合欢(北合欢)
鳖头
糯稻根
2024
河南省中药材标准
1991
八角麻
九节菖蒲
土贝母
小通草
山豆根
千里光
天南星(虎掌南星)
木槿花
五加皮
水菖蒲
水防风
无花果
刘寄奴
玉米须
龙葵
冬瓜子
冬凌草
光慈菇
光皮木瓜
合欢皮(山合欢皮)
寻骨风
红曲
地锦草
灵芝
苎麻根
伸筋草
芜荑
金盏银盘
油松节
闹羊花
肿节风
刺猬皮
卷柏(垫状卷柏)
香椽(铁篱寨)
咽喉草
穿山龙
铁丝威灵仙
徐长卿
浮小麦
桑寄生(桷寄生)
甜地丁
猫爪草
菥蓂(苏败酱)
琥珀
紫萁贯众
黑狗脊
麦冬(湖北麦冬)
蜀羊泉
辣椒
藿香(土藿香)
1993
河南省中药材炮制规范(修订本)
1974
蜂蜜
酒
醋
麻油
米泔水
麦麸
沙子
灶心土
蛤粉
豆腐
米
滑石粉
八角枫
人参
九节菖蒲
了哥王
三七
三棱
三分三
三颗针
干姜
土贝母
土茯苓
大黄
大蒜
山药
山柰
山豆根
千年健
川乌
川芎
川木香
川贝母
川牛膝
广防己
天冬
天麻
天花粉
天南星
天葵子
元胡(延胡索)
木香
牛膝
毛冬青
升麻
乌药
丹参
巴戟天
水半夏
水菖蒲
片姜黄
支柱蓼
玉竹
甘松
甘草
甘遂
石菖蒲
龙胆
四叶参
生姜
仙茅
白及
白术
白芍
白芷
白前
白蔹
白薇
白头翁
白茅根
白附子(禹白附)
白药子
白首乌
玄参
半夏
平贝母
北豆根
北沙参
地榆
地黄
西洋参
百合
百部
当归
光慈姑
竹节参(竹节七)
竹节香附(两头尖)
朱砂根
华山参(热参)
关白附
防己(粉防己)
防风
红大戟
伊贝母
麦冬
远志
苍术
芦根
赤芍
两面针
羌活
附子
苎麻根
青木香
刺五加
苦参
茅莓根
郁金
虎杖
明党参
知母
金果揽
金荞麦
狗脊
泽泻
贯众
京大戟(龙虎草)
板蓝根
胡黄连
南沙参
茜草
草乌
草血竭
威灵仙
骨碎补
香附
重楼
独活
前胡
首乌
穿山龙
穿破石
姜黄
孩儿参
珠子参(纽子七)
秦艽
桔梗
桃儿七
桃金娘根(岗稔根)
柴胡
党参
射干
徐长卿
狼毒
莪术
莓叶委陵菜
浙贝母
高良姜
海芋(痕芋头)
粉萆蘚
全参
索骨丹根
夏天无
黄芩
黄连
黄芪
黄精
黄药子
雪上一枝蒿
常山
银柴胡
猫爪草
猕猴桃根
麻黄根
商陆
续断
绵萆蘚
葛根
紫草
紫菀
萱草根
墓头回
漏芦
鹤草芽
薤白
薯莨(红孩儿)
藁本
藕节
藜芦
糯稻根
八里麻
八角茴香
刀豆
大枣
大风子
大腹皮
大豆黄卷
山楂
山茱萸
千金子
川楝子
女贞子
小茴香
马钱子
马兜铃
马槟榔
马蔺子
王不留
天竺子
木瓜
木蝴蝶
木鳖子
五味子
车前子
牛蒡子
乌梅
凤眼草
火麻仁
巴豆
水杨梅
水红花子
龙眼肉
白果(银杏)
白芥子
白胡椒
白扁豆
白花菜子
瓜蒌
瓜蒌子
瓜蒌皮
冬瓜子
冬瓜皮
冬葵子
丝瓜络
石榴皮
母丁香
地肤子
西瓜皮
亚麻子(胡麻子)
肉豆蔻
肉桂子
决明子
红豆蔻
红花子
麦芽
豆蔻
芸薹子
花椒
苍耳子
芡实
赤小豆
连翘
吴茱萸
皂角
佛手
沙苑子
诃子
补骨脂
陈皮
青皮
青果
青葙子
松塔
苦杏仁
枣槟榔
郁李仁
罗汉果
使君子
金樱子
泡桐果
相思子
枳壳
枳实
枳棋子
柏子仁
枸杞子
柿蒂
葫芦巴
南鹤虱
荜拨
荜澄茄
草果
草豆蔻
茺蔚子
荔枝核
砂仁
牵牛子
鸦胆子
韭菜子
复盆子
香橼
胖大海
急性子
栀子
桃仁
桃奴
核桃仁
菜菔子
莲子
莲房
莲子心
莨菪子(天仙子)
铁篱寨
浮小麦
益智
娑罗子
预知子
桑椹
菟丝子
蛇床子
甜瓜子
甜瓜蒂
甜杏仁
猪牙皂
淡豆豉
绿豆
楮实子
椒目
葫芦
葱子
粟芽
葶苈子
紫苏子
黑芝麻
槐角
蓖麻子
蒺藜(刺蒺藜)
路路通
锦灯笼(酸浆)
榧子
槟榔
酸枣仁
蔓荆子
罂粟壳
樱桃核
蕤仁
稻芽(谷芽)
鹤虱
橘红
橘络
橘核
薏苡仁
糠谷老
一只黄花
九头狮子草
三白草
大蓟
千里光
广藿香
广金钱草
小蓟
小野鸡尾
马齿苋
马鞭草
元宝草
木贼
瓦松
车前草
牛至
凤尾草
六月雪
水蜈蚣
石斛
石吊兰
龙葵
田基黄
仙桃草
仙鹤草
白英
白屈菜
白毛夏枯草
白花蛇舌草
冬凌草
半边莲
半枝莲
地胆草
地锦草
老鹤草
百蕊草
杠板归
当药
肉苁蓉
冰凉花
灯心草
农吉利
寻骨风
阴行草(刘寄奴)
阴地蕨
杜衡
苣荬菜
连钱草
伸筋草
佛甲草
角茴香
鸡矢藤
鸡骨草
鸡眼草
青蒿
苦地丁
苦豆草
茅莓
虎耳草
败酱草
委陵菜
佩兰
垂盆草
金牛草
金佛草
金钱草
肿节风
肺形草
鱼腥草
泽兰
卷柏
细辛
荆芥
茵陈
荠菜
荔枝草
香薷
穿心莲
鸭跖草
铁苋菜
积雪草
浮萍
透骨草
倒扣草
粉条儿菜
益母草
黄芫花
甜地丁
猫眼草
麻黄
猪殃殃
鹿衔草
淫羊藿
淡竹叶
断血流
篇蓄
紫苏
紫苏梗
紫花地丁
景天三七
鹅不食草
锁阳
蓍草
蓝花参
蒲公英
零陵香
矮地茶
鼠曲草
蔊菜
稀莶草
辣蓼
墨旱莲
薄荷
糙苏
爵床
瞿麦
翻白草
藿香(土藿香)
大青叶
功劳叶
艾叶
石韦
石楠叶
四季青
牡荆叶
枇杷叶
罗布麻叶
侧柏叶
胡颓子叶
荷叶
荷梗
臭梧桐叶
桑叶
银杏叶
棕板
紫苏叶
紫珠叶
番泻叶
照山白
满山红
蓼大青叶
丁香
千日红
木棉花
木槿花
月季花
凤仙花
玉米须
合欢花
红花
芙蓉花
芫花
谷精草
辛夷
鸡冠花
玫瑰花
松花粉
金银花
闹羊花
玳玳花
荆芥穗
厚朴花
洋金花
扁豆花
莲须
夏枯草
凌霄花
梅花
菊花
野菊花
旋复花
蒙密花
款冬花
葛花
番红花
槐米
槐花
蒲黄
川桐皮
川槿皮
五加皮
乌柏
白鲜皮
地枫皮
地骨皮
肉桂
合欢皮
杜仲
牡丹皮
苦楝皮
厚朴
香加皮
姜皮
祖司麻(祖师麻)
秦皮
海桐皮
桑白皮
黄柏
救必应
紫荆皮
椿皮
丁公藤
大血藤
小通草
天仙藤
石楠藤
功劳木
西河柳
竹茹
关木通
苏木
皂角刺
沉香
忍冬藤
鸡血藤
青风藤
苦木
油松节
降香
钩藤
首乌藤
络石藤
鬼箭羽
桂枝
海风藤
通草
桑枝
桑寄生
黄栌
槲寄生
檀香
血竭
安息香
芦荟
苏合香
没药
阿魏
松香
枫香脂(白云香)
乳香
藤黄
人指甲
九香虫
干蟾
土鳖虫
山羊血
马宝
五灵脂
瓦楞子
牛黄
牛角鳃
乌梢蛇
凤凰衣
水蛭
水牛角
水獭肝
石决明
龙涎香
田螺
地龙
虫白蜡
全蝎
红娘子
牡蛎
龟板
鸡内金
刺猬皮
虎骨(附:豹骨)
金钱白花蛇
狗宝
鱼脑石
夜明砂
玳瑁
珍珠
珍珠母
哈士蟆油
虻虫
穿山甲
蚕砂
海马
海龙
海狗肾
海螵蛸
桑螵蛸
蛇蜕
象皮
鹿角
鹿肾
鹿茸
鹿胎
鹿筋
羚羊角
望月砂
斑鳖
紫贝齿
紫河车
紫梢花
蛤壳
蛤蚧
蛴螬
猴枣
犀角
蜈蚣
蜂房
蜂蜡
蝉蜕
熊胆
蝈蝈
蕲蛇
蝼蛄
僵蚕
燕窝
壁钱
蟋蟀
蟾酥
鳖甲
獾油
麝香
大青盐
云母石
水银
石膏
石燕
石蟹
龙齿
龙骨
白矾(明矾)
白石英
玄精石
芒硝(硫酸钠)
朱砂
自然铜
阳起石
阴起石
玛瑙
花蕊石
赤脂石
青礞石
金精石
金礞石
炉甘石
珊瑚
信石
秋石
钟乳石
禹粮石
胆矾
浮海石
硇砂
密陀僧
绿矾
琥珀
硫黄
雄黄
紫石英
鹅管石
滑石
寒水石
硼砂
磁石
赭石
人中白
儿茶
干漆
六神曲
玄明粉(干燥硫酸钠)
半夏曲
百草霜
竹沥
伏龙肝
血余炭
冰片(合成龙脑)
红曲
红粉
芜荑
龟板胶
青黛
阿胶
饴糖
建曲
柿霜
胆南星
轻粉
铁落
铅粉
黄丹
铜绿
银朱
鹿角胶
鹿角霜
樟脑
墨
薄荷油
薄荷脑
马勃
木耳
五倍子
白木耳
冬虫夏草
竹黄
没食子
灵芝
昆布
茯苓
海藻
海金沙
猪苓
紫草茸
雷丸
河南省中药饮片炮制规范
2005
八角枫
人参
九节菖蒲
了哥王
三七
三分三
三棱
三颗针
干姜
土大黄
土木香
土贝母
土茯苓
大黄
大蒜
山芝麻
山麦冬
山豆根(广豆根)
山柰
山慈菇
山橿
千年健
川木香
川贝母
川牛膝
川乌
川芎
天冬
天花粉
天南星
天麻
天葵子
木香
支柱蓼
太子参(孩儿参)
毛冬青
升麻
片姜黄
丹参
乌药
巴戟天
水半夏
水防风
水菖蒲
玉竹
甘松
甘草
甘遂
石菖蒲
龙胆
平贝母
北豆根
北沙参
四叶参
生姜
仙茅
白及
白术
白头翁
白芍
白芷
白附子(禹白附)
白茅根
白药子
白前
白首乌
白蔹
白薇
玄参
半夏
地榆
西洋参
百合
百部
光慈姑
当归
朱砂根
竹节参(竹节七)
延胡索(元胡)
华山参
伊贝母
关白附
防己(粉防己)
防风
红大戟
红芪
红要子
红景天
麦冬
远志
赤芍
苍术
苎麻根
芦根
两头尖(竹节香附)
两面针
怀山药(山药)
怀牛膝(牛膝)
怀地黄(地黄)
何首乌
羌活
附子
苦参
茅莓根
板蓝根
刺五加
郁金
虎杖
虎掌南星
明党参
知母
金果榄
金荞麦
狗脊
狗脊贯众
京大戟(龙虎草)
泽泻
细辛
茜草
荚果蕨贯众
草乌
草血竭
胡黄连
南沙参
威灵仙
骨碎补
香附
重楼
禹州漏芦
独活
姜黄
前胡
穿山龙
穿破石
秦艽
珠子参(纽子七)
莱菔根
莪术
莓叶委陵菜
桔梗
桃儿七
桃金娘根(岗稔根)
索骨丹根
夏天无
柴胡
党参
铁包金
铁丝威灵仙
射干
徐长卿
狼毒
高良姜
拳参
粉萆薢
粉葛
浙贝母
海芋(痕芋头)
黄芩
黄芪
黄连
黄药子
黄精
菝葜
雪上一枝蒿
常山
银柴胡
猫爪草
猕猴桃根
麻黄根
商陆
续断
绵马贯众
绵萆薢
葛根
萱草根
紫草
紫苑
紫萁贯众
黑狗脊
墓头回
漏芦
鹤草芽
薤白
薯莨(红孩儿)
藁本
藕节
藜芦
糯稻根
一口钟
八角茴香
八厘麻(六轴子)
刀豆
大风子
大豆黄卷
大枣
大腹皮
山茱萸
山楂
山楂核
千金子
川楝子
女贞子
小麦
小茴香
马钱子
马兜铃
马蔺子
马槟榔
王不留行
天仙子(莨菪子)
天竺子
无花果
木瓜
木蝴蝶
木鳖子
五味子
车前子
牛蒡子
乌梅
凤眼草
火麻仁
巴豆
水红花子
水杨梅
石榴皮
龙眼肉
白花菜子
白果(银杏)
白扁豆
瓜蒌
瓜萎子
瓜蒌皮
冬瓜子
冬瓜皮
冬葵子
母丁香
丝瓜络
地肤子
亚麻子
西瓜翠
肉豆蔻
肉桂子
决明子
红花子
红豆蔻
麦芽
赤小豆
芫荽子
芸苔子
花椒
芥子
苍耳子
芡实
豆蔻
连翘
吴茱萸
皂角
皂角子
佛手
谷芽
沙苑子
补骨脂
诃子
陈皮
青龙衣
青皮
青果
青葙子
苦杏仁
苘麻子
枣槟榔
松塔
郁李仁
罗汉果
使君子
金樱子
泡桐果
荜茇
荜澄茄
草豆蔻
草果
茺蔚子
葫芦巴
胡椒
荔枝核
南山楂
南五味子
南瓜子
南鹤虱
相思子
枳壳
枳实
枳椇子
柏子仁
栀子
枸杞子
柿蒂
砂仁
牵牛子
鸦胆子
韭菜子
香橼
胖大海
急性子
莱菔子
莲子
莲子心
莲房
桃仁
桃奴
核桃仁
铁篱寨
益智
娑罗子
浮小麦
预知子
桑椹
黄荆子
菟丝子
梅杏
蛇床子
甜瓜子
甜瓜蒂
甜杏仁
猪牙皂
望江南
淡豆豉
绿豆
绿豆衣
喜树果
葫芦
葶苈子
葱子
褚实子
椒目
紫苏子
黑大豆衣
黑豆
黑芝麻
蓖麻子
蒺藜(刺蒺藜)
槐角
路路通
锦灯笼(酸浆)
蔓荆子
榧子
槟榔
酸枣仁
罂粟壳
蕤仁
樱桃核
稻芽
鹤虱
薏苡仁
橘红
橘络
橘核
糠谷老
覆盆子
一枝黄花
九头狮子草
三白草
大蓟
千里光
广金钱草
广藿香
小野鸡尾
小蓟
马齿苋
马鞭草
元宝草
木贼
车前草
瓦松
牛至
六月雪
长梗绞股蓝(七叶胆)
凤仙透骨草
凤尾草
水蜈蚣
石见穿
石吊兰
石斛
龙葵
仙人掌
仙桃草
仙鹤草
白毛夏枯草(筋骨草)
白花蛇舌草
白英
白屈菜
瓜子金
冬凌草
半边莲
半枝莲
老鹳草
地耳草(田基黄)
地胆草
地锦草
百蕊草
叶下珠
当药
肉苁蓉
冰凉花
灯心草
农吉利
寻骨风
阴地蕨
阴行草(刘寄奴)
红旱莲
苣荬菜
杠板归
杜衡
连钱草
伸筋草
佛甲草
角茴香(咽喉草)
鸡矢藤
鸡骨草
鸡眼草
青蒿
苦地丁
苦豆草
茅莓
虎耳草
败酱草
垂盆草
委陵菜
佩兰
金牛草
金沸草
金盏银盘
金钱草
肺形草
肿节风
鱼腥草
卷柏
泽兰
泽漆
珍珠透骨草
荆芥
茵陈
荠菜
胡枝子
荔枝草
香薷
穿心莲
鸭跖草
铁苋菜
积雪草
倒扣草
粉条儿菜
益母草
浮萍
黄芫花
菥蓂
雪莲花
蛇莓
甜地丁
猪殃殃
猫眼草
麻黄
鹿衔草
断血流
淫羊藿
淡竹叶
萹蓄
葎草
落花生枝叶
紫花地丁
紫苏梗
景天三七
锁阳
鹅不食草
蓍草
蓝花参
蒲公英
零陵香
蜀羊泉
矮地茶
鼠曲草
蔊菜
豨莶草
辣蓼
墨旱莲
薄荷
糙苏
爵床
瞿麦
翻白草
藿香(土藿香)
大青叶
艾叶
石韦
石楠叶
四季青
牡荆叶
苦丁茶
枇杷叶
罗布麻叶
侧柏叶
胡颓子叶
枸骨叶
荷叶
荷梗
臭梧桐叶
桑叶
银杏叶
棕榈
紫苏叶
紫珠叶
番泻叶
照山白
满山红
蓼大青叶
橘叶
丁香
千日红
木芙蓉花
木棉花
木槿花
月季花
凤仙花(指甲草)
玉米须
代代花
西红花
合欢花
红花
芫花
佛手花
谷精草
辛夷
鸡冠花
玫瑰花
松花粉
金莲花
金银花
闹羊花
荆芥穗
厚朴花
洋金花
扁豆花
莲须
桃花
夏枯草
凌霄花
菊花
梅花
野菊花
旋覆花
密蒙花
款冬花
葛花
蒲黄
槐花
土荆皮
川桐皮
川槿皮(木槿皮)
五加皮(南五加)
乌柏
皮子药
白鲜皮
地枫皮
地骨皮
肉桂
合欢皮
关黄柏
杜仲
牡丹皮
苦楝皮
厚朴
香加皮
姜皮
祖司麻(瑞香皮)
秦皮
海桐皮
桑白皮
黄柏
救必应
紫荆皮
椿皮(樗白皮)
丁公藤
大血藤(红藤)
小通草
天仙藤
木通
功劳木
西河柳(柽柳)
竹茹
苏木
皂角刺
沉香
忍冬藤
鸡血藤
青风藤
苦木
油松节
降香
钩藤
首乌藤(夜交藤)
络石藤
鬼箭羽
桂枝
海风藤
通草
桑枝
桑寄生
黄栌
槲寄生
檀香
血竭
安息香
芸香油
芦荟
苏合香
没药
阿魏
松香
枫香脂
乳香
藤黄
九香虫
干蟾
土鳖虫
山羊血
山羊角
马宝
五灵脂
瓦楞子
牛角胎
牛黄
乌骨鸡
乌梢蛇
凤凰衣
水牛角
水蛭
水獭肝
石决明
龙涎香
田螺
地龙
虫白蜡
全蝎
红娘子
牡蛎
龟甲
鸡内金
鸡蛋壳
刺猬皮
金钱白花蛇
鱼脑石
鱼鳔
狗宝
夜明砂
玳瑁
珍珠
珍珠母
哈蟆油
蚂蚁
虻虫
穿山甲
蚕沙
豹骨
海马
海龙
海狗肾
海螵蛸
桑螵蛸
蛇蜕
象皮
望月砂
鹿角
鹿肾(鹿鞭)
鹿茸
鹿胎
鹿筋
羚羊角
斑蝥
紫贝齿
紫河车
紫梢花
蛤壳
蛤蚧
蛴螬
猴枣
雄蚕蛾
蜈蚣
蜂房
蜂蜡
蜂蜜
鼠妇虫
熊胆
蝈蝈
蜣螂
蝉蜕
蕲蛇
蝼蛄
僵蚕
燕窝
壁虎
壁钱
蟋蟀
鳖甲
蟾皮
蟾酥
獾油
麝香
大青盐
云母石
升药
升药底
水银
石膏
石燕
石蟹
龙齿
龙骨
白石英
白石脂
白矾
玄精石
芒硝(硫酸钠)
朱砂
自然铜
阳起石
阴起石
玛瑙
赤石脂
花蕊石
青礞石
金精石
金箔
金礞石
炉甘石
珊瑚
钟乳石
禹余粮
信石
胆矾
浮石
浮海石
硇砂
密陀僧
绿矾(皂矾)
琥珀
硫黄
雄黄
紫石英
鹅管石
滑石
寒水石
硼砂
磁石
赭石
儿茶
干漆
方儿茶
六神曲
玄明粉(干燥硫酸钠)
半夏曲
西瓜霜
百草霜
竹沥
伏龙肝
血余炭
冰片(合成龙脑)
红曲
红粉
芜荑
龟甲胶
阿胶
青黛
饴糖
柿霜
建曲
轻粉
胆南星
铁落
铅粉
黄丹
铜绿
银朱
鹿角胶
鹿角霜
樟脑
墨
薄荷素油(薄荷油)
薄荷脑
马勃
天竺黄
木耳
五倍子
白木耳
冬虫夏草
竹花
没食子
灵芝
松萝
昆布
茯苓
茯神
海金沙
海藻
猪苓
紫草茸
雷丸
浙江省中药材标准
第一册
人参芦头
八角莲
三叶青
土圞儿
木通七叶莲
乌骨鸡
乌贼墨
石刁柏
东贝母
叶下珠
灰树花
全鹿干
竹叶椒根
羊胎盘
米皮糠
红茴香
芫花根
扶芳藤
扯根菜
鸡蛋壳
茶花粉
金樱子根
油菜花粉
昆明山海棠
南瓜
荞麦花粉
南方红豆杉
栀子根
胡桃壳
胎盘
珍珠菜
香茶菜
活鳖
原蚕蛾
核桃壳炭
蛇油
蚕蛹
高山红景天
浙威灵仙
浙龟甲
浙重楼
浙杜鹃花
浙杜衡
浙紫花地丁
海参
黄毛耳草
甜叶菊
梅根
雀梅藤
野菊
淡菜
猪脊髓
猪胆汁
猪胆汁酸
猫人参
葫芦壳
黑蚂蚁
貂油
猴头菇
温山药
蜂王浆
蜂王幼虫
鲜佛手
鲜河蚌肉
蝮蛇
糯米
浙江省中药炮制规范
1986
人参
九节菖蒲
三七
三叶青
三棱
干姜
土牛膝
土茯苓
土栾儿
大黄
大戟
大蓟根
山豆根
山柰
山药
山楂根
川乌
川贝母
川牛膝
川芎
千年健
马蓝根
太子参
天门冬
天花粉
天南星
天麻
天葵子
木防己
木香
毛石蚕
毛慈姑
乌药
丹参
片姜黄
升麻
巴戟天
玉竹
甘松
甘草
甘遂
石菖蒲
龙胆
北沙参
仙茅
白及
白术
白头翁
白芍
白芷
白河车
白茄根
白茅根
白前
白药脂
白蔹
白薇
生姜
玄参
半夏
地骷髅
地栗粉
地黄
地榆
西洋参
百合
百部
当归
竹节参
延胡索
关白附
羊乳
羊蹄
防己
防风
红大戟
红木香
红楤木
麦冬
苍术
赤芍
芦竹根
芦根
苎麻根
何首乌
附子
怀牛膝
羌活
青木香
青石蚕
苦甘草
苦参
郁金
板蓝根
虎杖
明党参
知母
金果榄
金雀根
金樱子根
狗脊
泽泻
茜草
草乌
草河车
威灵仙
南沙参
胡黄连
骨碎补
香附
香茶菜
独活
前胡
姜黄
穿破石
贯众
蚤休
珠儿参
莪术
桔梗
柴胡
秦艽
射干
粉沙参
粉萆薢
高良姜
浙贝母
徐长卿
狼毒
党参
臭梧桐根
黄连
黄芩
黄芪
黄药子
黄精
排草
常山
野荞麦根
野葡萄根
猫人参
猫爪草
银柴胡
锦萆薢
续断
商陆
麻黄根
葛根
藤梨根
萱草根
紫草
紫菀
墓头回
漏芦
薤白
藁本
藕节
藜芦
糯稻根
八月札
八角茴香
刀豆子
刀豆壳
大枣
大风子
大皂角
大胡麻
大腹皮
大豆黄卷
女贞子
千金子
山楂
山茱萸
小茴香
马兜铃
马钱子
马蔺子
川楝子
王瓜
王不留行
木瓜
木蝴蝶
木鳖子
天仙子
天竺子
天浆壳
水红花子
巴豆
无花果
风茄子
凤眼草
五味子
车前子
六轴子
火麻仁
牛蒡子
化橘红
母丁香
冬瓜子
冬瓜皮
冬葵子
丝瓜络
功劳子
白果
白平子
白芥子
白苏子
白扁豆
白胡椒
白蒺藜
巨胜子
石莲子
石榴皮
乌梅
龙眼肉
西瓜翠
红曲
红豆蔻
吕宋果
肉果
地肤子
光明子
决明子
瓜蒌
赤小豆
芸苔子
诃子
苏子
芫荽子
佛手
陈皮
苍耳子
谷芽
麦芽
皂角子
芡实
沙苑子
吴茱萸
补骨脂
豆蔻
豆蔻壳
连翘
花椒
花椒目
青皮
青果
青葙子
青蒿子
枣槟榔
苦杏仁
茄蒂
郁李仁
使君子
神黄豆
金樱子
胖大海
柏子仁
砂仁
砂壳
牵牛子
南瓜子
南瓜蒂
南烛子
南鹤虱
枸橘
枸杞子
胡芦巴
胡桃仁
扁豆衣
枳壳
枳实
枳椇子
柿蒂
草果
草豆蔻
荜茇
荜澄茄
荔枝核
茺蔚子
急性子
覆盆子
鸦胆子
韭菜子
香圆
桂丁香
桂木干
桂花子
桃仁
莲房
莲子肉
莲子心
莳萝子
浮小麦
秫米
高粱粟
娑罗子
莱菔子
益智仁
桑椹
栀子
淮小麦
野大豆
猪牙皂
甜瓜子
甜瓜蒂
甜杏仁
望江南子
蛇床子
绿豆衣
挂金灯
黄荆子
梧桐子
琐琐葡萄
黑芝麻
朝天子
菟丝子
葶苈子
葫芦壳
楮实子
蓖麻子
棕榈子
蒲种壳
槐角
路路通
榧子
蕤仁
酸枣仁
蔓荆子
槟榔
瘪桃干
樱桃核
樟梨子
橘红
橘络
橘核
薏苡仁
穞豆衣
藏青果
薜荔果
一枝黄花
儿童草
大青草
大蓟
土藿香
小青草
小春花
小蓟
千里光
广陵香
广金钱草
广藿香
马齿苋
马鞭草
瓦松
天仙藤
天名精
天葵草
车前草
木贼
凤尾草
乌拉草
六月雪
石韦
石见穿
石吊兰
石豆兰
龙须草
龙葵
田基黄
仙桃草
仙鹤草
白毛藤
白花蛇舌草
平地木
半边莲
半枝莲
过山龙
老君须
老鹳草
地锦草
血见愁
竹叶地丁
红旱莲
肉苁蓉
刘寄奴
寻骨风
苍耳草
远志小草
杠板归
杏香兔耳风
连钱草
杜衡
佛耳草
伸筋草
牡蒿
沙氏鹿茸草
鸡眼草
抱石莲
青蒿
岩柏草
败酱草
金沸草
金钱草
金线草
佩兰
肿节风
细辛
垂盆草
鱼腥草
卷柏
泽兰
荠菜花
荆芥
茵陈
荭草
草藁本
省头草
匍伏堇
肺形草
香青
香薷
穿心莲
荷包草
鸭跖草
鬼针草
狼把草
铃茵陈
益母草
海金沙藤
浮萍
通天草
黄毛耳草
剪刀草
淫羊藿
淡竹叶
鹿衔草
菴 ?草
麻黄
锁阳
葎草
落得打
萹蓄
景天三七
紫花地丁
鹅不食草
筋骨草
蒲公英
腹水草
辣蓼
豨莶草
蔊菜
墨旱莲
薄荷
瞿麦
丁香
千日红
山茶花
马蔺花
木芙蓉
木槿花
月季花
风茄花
凤仙花
代代花
玉米须
白石榴花
白残花
合欢米
红花
谷精草
鸡冠花
芫花
佛手花
豆蔻花
闹羊花
玫瑰花
金雀花
金银花
茅针花
茉莉花
松花粉
厚朴花
扁豆花
春砂花
莲须
凌霄花
荷花瓣
夏枯草
菊花
望春花
旋覆花
密蒙花
野菊花
梅花
番红花
葛花
款冬花
腊梅花
蒲黄
槐米
大青叶
艾叶
艾绒
功劳叶
石楠叶
四季青
西河柳
花椒叶
杜仲叶
芙蓉叶
侧柏叶
枇杷叶
参叶
苦丁茶
南烛叶
胡颓子叶
茶叶
桑叶
荷叶(附1荷梗,附2荷蒂)
臭梧桐叶
桑芽茶
莱菔蘡
银杏叶
甜茶
檵木叶
紫苏叶
紫珠叶
棕榈
番泻叶
橘叶
了哥王
土荆皮
木槿皮
白鲜皮
生姜皮
朱卷皮
合欢皮
肉桂
地骨皮
红茴香
杜仲
远志
牡丹皮
苦楝皮
厚朴
官桂
南五加皮
香加皮
草大戟
钻地风
秦皮
桑白皮
臭椿皮
浙桐皮
黄柏
紫金皮
丁公藤
大活血
石斛
功劳木
仙人杖
鸟不宿
虫笋
竹茹
红藤
关木通
灯心
苏木
苏梗
苇茎
鸡血藤
皂角刺
忍冬藤
伽南香
沉香
青风藤
青蒿梗
油松节
夜交藤
扁石斛
钩藤
络石藤
降香
桂枝
桑枝
桑寄生
通草
透骨草
海风藤
鬼箭羽
梗通草
檀香
马勃
石木耳
冬虫夏草
竹篁
灵芝
昆布
金蝉花
茯苓
茯苓皮
茯神
茯神木
海藻
银耳
猪苓
雷丸
安息香
血竭
阿魏
苏合香
没药
乳香
松香
枫香脂
琥珀
藤黄
人指甲
人工牛黄
干蟾
马宝
乌梢蛇
凤凰衣
瓦楞子
牛黄
牛角腮
水蛭
水牛角
水獭肝
五灵脂
天龙
贝齿
白丁香
白螺蛳壳
龙涎香
石决明
地龙
血余炭
全蝎
鸡内金
龟板
牡蛎
坎炁
灵猫香膏
虎骨
狗宝
夜明砂
鱼脑石
金钱白花蛇
刺猬皮
穿山甲
珍珠
珍珠母
珊瑚
玳瑁
哈蟆油
海龙
海马
海狗肾
海螵蛸
浮海石
望月砂
羚羊角
黄狗肾
鹿角
鹿肾
鹿角霜
鹿茸
黄鱼膘
蛇蜕
犀角
蛤壳
蛤蚧
紫河车
紫梢花
猴枣
猴骨
鹅管石
象牙屑
蜈蚣
熊胆
蕲蛇
燕窝
蟾酥
鳖甲
麝香
九香虫
虫白蜡
红娘
老蝉
地鳖虫
青娘
虻虫
蚕砂
桑螵蛸
斑蝥
紫草茸
蛴螬
蜂房
蜂蜜
蜂蜡
鼠妇虫
蝉蜕
僵蚕
蝼蛄
蟋蟀
蜣螂虫
广丹
水银
无名异
升药
升药底
云母石
白矾
白石英
白石脂
白粉霜
白降丹
龙齿
龙骨
石膏
石燕
石蟹
玄明粉
玄精石
阳起石
朱砂
自然铜
玛瑙
花蕊石
赤石脂
针砂
灶心土
青盐
青礞石
炉甘石
金礞石
禹粮石
钟乳石
轻粉
咸秋石
胆矾
砒石
铅粉
铁落
蛇含石
硇砂
密陀僧
铜绿
绿矾
银精石
硝石
滑石
紫石英
雄黄(附:腰黄)
硫黄
寒水石
硼砂
雌黄
磁石
赭石
人中白
人中黄
儿茶
干漆
天竹黄
五倍子
六神曲
冰片
半夏曲
西瓜霜
百草霜
百药煎
没食子
芦荟
芜荑
鸡血藤膏
青黛
梧桐泪
柿霜饼
海金沙
烟胶
淡豆豉
淡秋石
鲜竹沥
樟脑
土贝母
川木香
小檗根
水杨梅根
乌桕根
云实根
仙百草
白首乌
老尾膝
鸡儿肠
念比须
虎刺根
枳椇根
茭白根
桃金娘根
雪上一支蒿
菜头肾
萝芙木
野桑树根
野梅根
葱头
棉花根
榔榆根
落新妇
滴水珠
酸模
万年青子
马料豆
云实子
木莲果
白茄子
合欢子
肉果花
苦石莲
肥皂子
青果核
茭白子
荞麦
相思子
海松子
银花子
菴?子
黑大豆
藤罗子
七星草
七星剑
八楞木
三叶委陵菜
山药藤
天青地白草
乌脚枪
四季菜
牡荆
芫荽草
苏荠苧
鸡骨草
金牛草
金丝草
虎头蕉
罗勒
泽漆
追风草
洋草
荔枝肾
荔枝草
草茵陈
鸭脚草
铁马鞭
蛇根草
菊叶三七
铜锤玉带草
溪黄草
翻白草
白梢花
檵木花
蚕豆花
臭梧桐花
葵花盘
香椿叶
铁树叶
银花叶
樱桃叶
白瑞香
一叶萩
三颗针
石南藤
葵花茎髓
石衣
岩头菜
花蜘蛛
克蛇龟
虎肚
虎睛
鸬鹚涎
海粉
鹿筋
象皮
五谷虫
白吊药
金精石
铁线粉
银礞石
寒食面
2005
人参
九节菖蒲
三七
三叶青
三棱
干姜
土牛膝
土贝母
土茯苓
土圞儿(土栾儿)
大黄
大蓟根
山豆根
山药
山奈
山楂根
山慈姑
千年健
川贝母
川牛膝
川乌
川芎
天冬
天花粉
天南星
天麻
天葵子
木防己
木香
太子参
毛石蚕(阴石蕨)
牛膝
升麻
片姜黄
乌药
丹参
巴戟天
玉竹
甘松
甘草
甘遂
石菖蒲
龙胆
北沙参
仙灵脾
仙茅
生姜
白及
白术
白头翁
白芍
白芷
白茄根
白茅根
白河车
白药脂
白前
白蔹
白薇
玄参
半夏
地黄
地栗粉
地榆
地骷髅
西洋参
百合
百部
当归
竹节参
延胡索
关白附
羊乳
羊蹄
防己
防风
红大戟
红木香
红参
麦冬
远志
赤芍
苍术
苎麻根
芦竹根
芦根
何首乌
羌活
附子
青石蚕
板蓝根
刺五加
苦甘草
苦参
郁金
虎杖
明党参
贯众
知母
金果榄
金荞麦
金雀根
金樱子根
狗脊
京大戟
泽泻
细辛
茜草
草乌
胡黄连
南沙参
南板蓝根
威灵仙
骨碎补
香附
重楼
禹白附
禹州漏芦
独活
姜黄
前胡
穿破石
秦艽
珠子参
莪术
桔梗
柴胡
党参
狼毒
射干
徐长卿
高良姜
臭梧桐根
浙贝母
粉沙参
粉萆薢
拳参
排草
黄芩
黄芪
黄连
黄药子
黄精
菝葜
常山
野葡萄根
蛇六谷
银柴胡
猫人参
猫爪草
商陆
麻黄根
续断
绵萆薢
葛根
紫草
紫菀
墓头回
雷公藤
漏芦
薤白
藁本
藕节
藜芦
藤梨根
糯稻根
八角茴香
刀豆
刀豆壳
大风子
大枣
大皂角
大豆黄卷
大腹皮
山楂
山茱萸
千金子
川楝子
女贞子
小茴香
马兜铃
马钱子
马钱子粉
马蔺子
天仙子
天竹子
天浆壳
无花果
木瓜
木蝴蝶
木鳖子
王不留行
王瓜子
王瓜皮
五味子
车前子
风茄子
凤眼草
化橘红
牛蒡子
乌梅
六轴子
火麻仁
巴豆
巴豆霜
水飞蓟
水红花子
巨胜子
石莲子
石榴皮
龙眼肉
冬瓜子
冬瓜皮
白苏子
白果
白扁豆
瓜蒌
瓜蒌子
瓜蒌皮
丝瓜络
母丁香
地肤子
西瓜翠
亚麻子
光明子
肉豆蔻
肉桂子
吕宋果
决明子
红曲
红豆蔻
麦芽
豆蔻
豆蔻壳
芸苔子
芫荽子
芥子
苍耳子
花椒
花椒目
芡实
赤小豆
吴茱萸
佛手
皂角子
沙苑子
诃子
补骨脂
陈皮
连翘
青皮
青果
青葙子
青蒿子
枣槟榔
苦杏仁
苘麻子
茄蒂
郁李仁
罗汉果
使君子
金樱子
柿蒂
枳壳
枳实
枳椇子
柏子仁
栀子
枸杞子
枸骨子
枸橘
挂金灯
胡芦巴
胡椒
南山楂
南五味子
南瓜子
南瓜蒂
南烛子
南鹤虱
荜茇
荜澄茄
草豆蔻
草果
茺蔚子
荔枝核
砂仁
牵牛子
鸦胆子
韭菜子
香橼
神黄豆
扁豆衣
胖大海
急性子
桂花子
桃仁
核桃仁
莱菔子
莳萝子
莲子
莲子心
莲房
秫米
高粱粟
浮小麦
益智
娑罗子
预知子
桑椹
梧桐子
黄荆子
菟丝子
蛇床子
野料豆
甜瓜子
甜瓜蒂
甜杏仁
猪牙皂
淮小麦
望江南子
绿豆衣
楮实子
棕榈子
葫芦壳
葶苈子
葡萄干
朝天子
紫苏子
黑大豆
黑芝麻
槐角
蓖麻子
蒺藜
蒲种壳
路路通
榧子
槟榔
酸枣仁
蔓荆子
樱桃核
樟梨子
蕤仁
瘪桃干
稻芽
橘红
橘络
橘核
薏苡仁
薜荔果
藏青果
覆盆子
穭豆衣
一枝黄花
土藿香
大青草
大蓟
千里光
广金钱草
广藿香
小青草
小春花
小蓟
马齿苋
马鞭草
天仙藤
天名精
天葵草
木贼
车前草
凤尾草
乌拉草
六月雪
石见穿
石吊兰
石豆兰
龙须草
龙葵
北刘寄奴
叶下珠
仙桃草
仙鹤草
白毛藤
白花蛇舌草
冬凌草
半边莲
半枝莲
地耳草
地锦草
老鹳草
寻骨风
肉苁蓉
竹叶地丁
过山龙
刘寄奴
红旱莲
杠板归
杜衡
苍耳草
杏香兔耳风
牡蒿
伸筋草
佛耳草
鸡眼草
远志小草
连钱草
青蒿
抱石莲
败酱草
岩柏草
垂盆草
佩兰
金沸草
金钱草
肿节风
鱼腥草
泽兰
卷柏
荠菜花
荆芥
茵陈
省头草
香茶菜
香薷
鬼针草
匍伏堇
肺形草
穿心莲
绞股蓝
荷包草
鸭跖草
铁苋菜
积雪草
狼把草
海金沙藤
浮萍
益母草
通天草
黄毛耳草
蛇莓
鹿茸草
鹿衔草
麻黄
淡竹叶
淫羊藿
葎草
萹蓄
紫花地丁
景天三七
筋骨草
锁阳
鹅不食草
蒲公英
矮地茶
腹水草
豨莶草
辣蓼
墨旱莲
薄荷
瞿麦
丁香
山银花
千日红
木芙蓉花
木槿花
月季花
玉米须
代代花
西红花
合欢花
红花
豆蔻花
芫花
佛手花
谷精草
辛夷
鸡冠花
玫瑰花
松花粉
茉莉花
茅针花
金银花
金雀花
闹羊花
厚朴花
扁豆花
洋金花
莲须
夏枯草
凌霄花
梅花
菊花
野菊花
旋覆花
密蒙花
款冬花
葛花
槐花
蒲黄
人参叶
大青叶
木芙蓉叶
功劳叶
艾叶
艾绒
石韦
石楠叶
四季青
西河柳
杜仲叶
花椒叶
枇杷叶
苦丁茶
参叶
侧柏叶
枸骨叶
茶叶
食凉茶
莱菔缨
荷叶
臭梧桐叶
桑叶
桑芽茶
檵木叶
银杏叶
甜茶
棕榈
紫苏叶
紫珠叶
番泻叶
橘叶
了哥王
土荆皮
木槿皮
五加皮
生姜皮
白鲜皮
地枫皮
地骨皮
肉桂
朱卷皮
合欢皮
关黄柏
红茴香
杜仲
牡丹皮
苦楝皮
厚朴
香加皮
秦皮
桂尔通
海桐皮
桑白皮
黄柏
紫金皮
椿皮
大血藤
大活血
小通草
川木通
木通
功劳木
石斛
竹茹
灯心草
苏木
皂角刺
沉香
忍冬藤
鸡血藤
青风藤
青蒿梗
油松节
降香
钩藤
鬼箭羽
首乌藤
络石藤
桂枝
铁皮枫斗
海风藤
桑枝
透骨草
通草
紫苏梗
楤木
槲寄生
檀香
马勃
石木耳
冬虫夏草
老君须
竹篁
灵芝
昆布
金蝉花
茯苓
茯苓皮
茯神木
海藻
银耳
猪苓
雷丸
龙血竭
血竭
安息香
苏合香
没药
阿魏
松香
枫香脂
乳香
琥珀
藤黄
九香虫
干蟾
土鳖虫
马宝
天龙
瓦楞子
五灵脂
凤凰衣
牛角腮
牛黄
乌梢蛇
水牛角
水牛角浓缩粉
水蛭
石决明
白螺蛳壳
地龙
虫白蜡
血余炭
全蝎
红娘虫
坎炁
牡蛎
龟甲
阿胶珠
鸡内金
青娘虫
刺猬皮
金钱白花蛇
狗宝
狗鞭
鱼脑石
夜明砂
珊瑚
珍珠
珍珠母
玳瑁
哈蟆油
虻虫
穿山甲
蚕砂
海马
海龙
海狗肾
海螵蛸
浮海石
桑螵蛸
黄鱼鳔
蛇蜕
鹿角
鹿角霜
鹿茸
鹿筋
鹿鞭
羚羊角
望月砂
斑蝥
黑蚂蚁
紫贝齿
紫河车
紫草茸
紫梢花
蛤壳
蛤蚧
蛴螬
鹅管石
蜈蚣
蜂房
蜂蜜
蜂蜡
蜣螂
鼠妇虫
蝉蜕
蕲蛇
蝼蛄
燕窝
僵蚕
蟋蟀
蟾酥
鳖甲
麝香
云母石
无名异
龙齿
龙骨
石膏
石燕
石蟹
白石英
白石脂
白矾
玄明粉
玄精石
芒硝
朱砂
自然铜
阳起石
红粉
花蕊石
赤石脂
青礞石
炉甘石
金礞石
砒石
咸秋石
轻粉
钟乳石
禹余粮
胆矾
硇砂
蛇含石
密陀僧
雄黄
紫石英
滑石
寒水石
硼砂
磁石
赭石
儿茶
干漆
天竺黄
天然冰片
五倍子
西瓜霜
百草霜
百药煎
冰片
芦荟
芜荑
没食子
青黛
海金沙
淡豆豉
淡秋石
樟脑
八角枫根
八角莲
山麦冬
川木香
小香勾
小檗根
云实根
乌桕根
水半夏
水杨梅根
仙白草
白山毛桃根
白首乌
老尾膝
鸡儿肠
虎刺根
枫荷梨
昆明山海棠
茶树根
枳椇根
栀子根
茭白根
美人蕉根
桃金娘根
盐芋根
夏天无
高山红景天
粉葛(甘葛)
萝芙木
菊叶三七
菜头肾
雪上一枝蒿
野桑树根
梅根
铜丝藤根
搁公扭根
榔榆跟
棉花根
落新妇
葱头
萱草根
鲇鱼须
酸模
滴水珠
薏苡根(米仁根)
万年青子
云实子
木莲果
分心木
白平子
白茄子
肉豆蔻衣
合欢子
青果核
苦石莲
肥皂子
相思子
茭白子
荞麦
海松子
银花子
庵闾子
罂粟壳
藤罗子
七星草
七星剑
八楞木
儿童草
三叶委陵菜
三脚风炉
天青地白草
瓦松
乌韭
乌脚枪
四季菜
灯盏细辛(灯盏花)
芫荽草
苏荠苎
牡荆
陆英
鸡骨草
虎头蕉
罗勒
金牛草
金丝草
金线草
泽漆
草茵陈
草藁本
香青
荭草
荔枝肾
荔枝草
洋草
追风草
鸭脚草
铁马鞭
蛇根草
铜锤玉带草
猪殃殃
剪刀草
庵闾草
酢浆草
零陵香
溪黄草
蔊菜
嘎狗粘
嘎狗噜
鹤草芽
翻白草
人参花
三七花
山茶花
马蔺花
凤仙花
白石榴花
白残花
白梢花
金莲花
春砂花
蚕豆花
荷花瓣
臭梧桐花
檵木花
腊梅花
葵花盘
山胡椒叶
山楂叶
罗布麻叶
胡颓子叶
南烛叶
香椿叶
荷梗
荷蒂
铁树叶
银花叶
樱桃叶
白瑞香
草大戟
一叶萩
丁公藤
三颗针
木通七叶莲
石南藤
仙人杖
虫笋
苇茎
桑寄生
梗通草
葵花茎髓
石衣
灵芝孢子粉
岩头菜
树舌
人指甲
五谷虫
水獭肝
龙涎香
白丁香
老蝉
克蛇龟
花蜘蛛
灵猫香膏
蚕蛹
鸬鹚涎
海粉
象牙屑
象皮
铜石龙子
猴枣
猴骨
熊胆
升药底
水银
白大升
白吊药
白降丹
伏龙肝
玛瑙
针砂
青盐
金精石
铁线粉
铁落
铅丹(广丹)
铅粉
黄升
铜绿
银精石
银礞石
绿矾
硝石
硫磺
雌黄
人中白
人中黄
龙脑冰片(梅片)
罗甸冰片(艾片)
柿霜
烟胶
梧桐泪
寒食面
2015
人参
九节菖蒲
三七
三叶青
三棱
土贝母
土茯苓
土圞儿
大蓟根
山楂根
山慈菇
川贝母
川牛膝
川乌
川芎
小香勾
天冬
天南星
木防己
木香
太子参
毛石蚕
毛冬青
牛膝
升麻
丹参
乌药
巴戟天
水杨梅根
玉竹
甘草
甘遂
石菖蒲
龙胆
东贝母
北沙参
仙灵脾
白山毛桃根
白及
白术
白头翁
白芍
白茄根
白河车
白药脂
白前
白蔹
白薇
玄参
半夏
地黄
地栗粉
地骷髅
百合
百部
当归
竹节参
延胡索
关白附
羊乳
羊蹄
防风
红大戟
红木香
红参
麦冬
远志
赤芍
苍术
苎麻根
芦竹根
坚七扭
何首乌
附子
青石蚕
苦甘草
板蓝根
郁金
虎掌南星
知母
金雀根
金樱子根
狗脊
京大戟
泽泻
贯众
草乌
茶树根
栀子根
骨碎补
香附
重楼
前胡
穿破石
秦艽
珠子参
莪术
桔梗
桃金娘根
盐芋根
夏天无
柴胡
党参
狼毒
臭梧桐根
粉沙参
粉萆薢
浙土牛膝
浙贝母
浙南沙参
浙威灵仙
浙重楼
浙黄精
黄芩
黄芪
黄连
黄药子
黄精
排草
常山
野葡萄根
蛇六谷
铜丝藤根
银柴胡
猫人参
续断
绵萆薢
葛根
落新妇
搁公扭根
紫草
温山药
墓头回
雷公藤
滴水珠
薤白
薏苡根
藜芦
藤梨根
糯稻根
刀豆
刀豆壳
大风子
大皂角
大枣
大腹皮
山茱萸
山楂
川楝子
马兜铃
马蔺子
王不留行
王瓜子
王瓜皮
天竹子
天浆壳
无花果
五味子
巨胜子
车前子
分心木
风茄子
凤眼草
化橘红
乌梅
六轴子
火麻仁
石莲子
冬瓜子
白苏子
瓜蒌皮
丝瓜络
西瓜翠
光明子
吕宋果
肉豆蔻
肉桂子
红曲
芫荽子
芸苔子
花生衣
花椒目
芡实
豆蔻
豆蔻壳
皂角子
佛手
诃子
补骨脂
陈皮
青皮
青蒿子
苦石莲
苦杏仁
苘麻子
茄蒂
枣槟榔
罗汉果
金樱子
荜澄茄
荞麦
茺蔚子
胡芦巴
胡椒
荔枝核
南山楂
南五味子
南瓜子
南瓜蒂
南烛子
枳壳
枳实
枳椇子
柏子仁
栀子
枸杞子
枸骨子
枸橘
砂仁
香橼
扁豆衣
神黄豆
莲子
莲房
莳萝子
桂花子
桃仁
核桃仁
秫米
高粱粟
浙木瓜
浙车前子
浙沙苑子
浙诃子
浙紫苏子
娑罗果
浮小麦
预知子
黄荆子
菟丝子
梧桐子
野料豆
甜瓜蒂
甜杏仁
望江南子
淮小麦
绿豆衣
葫芦壳
葡萄干
葶苈子
朝天子
楮实子
棕榈子
紫苏子
黑豆黄卷
槐角
蒲种壳
路路通
樱桃核
樟梨子
瘪桃干
稻芽
薏苡仁
薜荔果
橘红
橘络
橘核
穭豆衣
衢枳壳
一枝黄花
土藿香
大青草
千里光
广金钱草
广藿香
小青草
小春花
马齿苋
天山雪莲
天名精
天葵草
天青地白草
乌拉草
乌韭
乌蔹莓
凤尾草
六月雪
石上柏
石见穿
石吊兰
石豆兰
龙须草
龙葵
叶下珠
四季菜
仙桃草
仙鹤草
白毛藤
白花蛇舌草
冬凌草
半边莲
半枝莲
地耳草
地锦草
过山龙
竹叶地丁
刘寄奴
寻骨风
红旱莲
远志小草
苍耳草
杜衡
杠板归
杏香兔耳风
巫山淫羊藿
扯根菜
牡蒿
佛耳草
鸡眼草
青蒿
抱石莲
虎耳草
败酱草
岩柏草
垂盆草
金钱草
鱼腥草
卷柏
泽兰
泽漆
荆芥
茵陈
荠菜花
省头草
香茶菜
香薷
鬼针草
肺形草
匍伏堇
绞股蓝
荷包草
铁苋菜
狼把草
益母草
浙车前草
浙肉苁蓉
浙金钱草
浙紫花地丁
浙瞿麦
海金沙藤
通天草
黄毛耳草
蛇莓
猪殃殃
麻黄
鹿茸草
鹿衔草
淫羊藿
淡竹叶
葎草
酢浆草
紫花地丁
景天三七
锁阳
筋骨草
鹅不食草
蒲公英
矮地茶
腹水草
溪黄草
蔊菜
豨莶草
嘎狗粘
嘎狗噜
辣蓼
墨旱莲
人参花
三七花
山银花
千日红
木芙蓉花
木槿花
贝母花
月季花
玉米须
代代花
白残花
豆蔻花
佛手花
谷精草
茉莉花
茅针花
金莲花
金银花
金雀花
扁豆花
夏枯草
浙谷精草
菊米
菊花
梅花
葛花
蒲黄
槐花
人参叶
木芙蓉叶
功劳叶
艾叶
艾绒
石楠叶
四季青
花椒叶
杜仲叶
苦丁茶
枇杷叶
参叶
茶叶
胡颓子叶
食凉茶
莱菔缨
铁树叶
臭梧桐叶
浙木芙蓉叶
浙紫珠叶
桑叶
桑芽茶
甜叶菊
甜茶
紫珠叶
橘叶
檵木叶
了哥王
土荆皮
木槿皮
五加皮
生姜皮
白鲜皮
地枫皮
地骨皮
肉桂
朱卷皮
关黄柏
红茴香
牡丹皮
厚朴
香加皮
祖司麻
桂尔通
浙桑白皮
海桐皮
桑白皮
黄柏
紫金皮
椿皮
大活血
小通草
木通七叶莲
功劳木
仙人杖
灯心草
贡沉香
苏木
皂角刺
沉香
青蒿梗
油松节
降香
南方红豆杉
钩藤
鬼箭羽
首乌藤
桂枝
铁皮石斛
透骨草
浙功劳木
浙石斛
浙忍冬藤
浙油松节
浙络石藤
浙海风藤
浙紫苏梗
海风藤
通草
楤木
槲寄生
檀香
马勃
石木耳
老君须
竹篁
灵芝
灵芝孢子粉
昆布
金蝉花
茯苓
茯神木
海藻
银耳
猴头菇
雷丸
龙血竭
没药
松香
乳香
泰国安息香
琥珀
番阿魏
藤黄
九香虫
干蟾
土鳖虫
马宝
天龙
五灵脂
瓦楞子
牛角腮
牛黄
凤凰衣
乌梢蛇
水牛角
水蛭
石决明
白螺蛳壳
地龙
虫白蜡
全蝎
红娘虫
坎炁
牡蛎
龟甲
阿胶
鸡内金
青娘虫
刺猬皮
金钱白花蛇
鱼脑石
狗宝
狗鞭
夜明砂
玳瑁
珍珠
珍珠母
珊瑚
虻虫
蚕砂
浙龟甲
海狗肾
海螵蛸
浮海石
桑螵蛸
黄鱼鳔
蛇蜕
鹿角
鹿角霜
鹿茸
鹿筋
鹿鞭
望月砂
羚羊角
斑蝥
紫贝齿
紫草茸
紫梢花
蛤壳
蛤蚧
蛴螬
黑蚂蚁
鹅管石
蜈蚣
蜂房
蜂蜜
蜣螂
鼠妇虫
蕲蛇
蝼蛄
僵蚕
蟋蟀
蟾酥
鳖甲
无名异
云母石
石膏
石燕
石蟹
龙齿
龙骨
白石英
白石脂
白矾
玄精石
芒硝
伏龙肝
自然铜
阳起石
花蕊石
青礞石
金礞石
炉甘石
咸秋石
砒石
钟乳石
禹余粮
胆矾
铁落
铅丹
硇砂
蛇含石
密陀僧
硝石
雄黄
紫石英
寒水石
滑石
硼砂
赭石
人中白
干漆
五倍子
六一粉
六神曲
方儿茶
失笑粉
百草霜
百药煎
芜荑
芦荟
没食子
建曲
淡豆豉
淡秋石
樟脑
黛蛤粉
湖北省中药材质量标准
2009
一口红
人血草
八角枫
八角莲
九头狮子草
三百棒
三角枫
大豆黄卷
大伸筋
山姜
山茶花
千斤拔
千屈菜
川灯心草
女贞叶
马兰
天名精
天胡荽
开口箭
支柱蓼
手参
牛王刺
牛皮消
牛至
毛冬青
分经草
凤仙花
乌金七
乌骨鸡
六月雪
水菖蒲
火炭母
玉米花粉
石楠藤
龙葵
凹叶景天
叶下珠
田螺壳
四叶参
仙桃草
白毛夏枯草
白四块瓦
白石英
白龙须
白花蛇舌草
白英
白茄根
瓜子金
冬瓜子
头顶一颗珠
奶母果
吉祥草
芋头
地乌
地蜂子
百草霜
光皮木瓜
竹叶柴胡
竹黄
血三七
羊踯躅根
江边一碗水
江南卷柏
红毛七
红曲
红四块瓦
红活麻
红茶
红茴香根
红娘虫
阴行草
芫花根
芸香草
花生衣
苎麻叶
杏香兔耳风
杜衡
杠板归
冷水七
鸡矢藤
苦丁茶
苦荆茶
苹
松针
松萝
刺猬皮
刺老包
刺楸皮
抱石莲
转筋草
味牛膝
虎耳草
虎掌南星
果上叶
肺筋草
鱼腥草根
狗脊贯众
单芽狗脊贯众
空心莲子草
细梗胡枝子
珍珠菜
胡颓子叶
荔枝草
复叶耳蕨
盾叶薯蓣
鬼灯檠
鬼针草
鬼箭羽
独正杆
独活挥发油
洗肝草
姜皮
穿破石
绒毛龙芽草
绞股蓝
荷青花
梧桐根
蚌
恩施巴戟
铁扫帚
梨
透骨草
臭梧桐花
酒曲
桑黄
菥蓂
黄荆子
雪胆
雪里见
排风藤
接骨木
常春藤
鄂北贝母
蛇葡萄根
蛇菰
甜茶
甜瓜子
甜地丁
盘龙参
盒果藤
猪肾
猪殃殃
猪胆汁
猪蹄甲
望江南
绿茶叶
落新妇
葱白
硝石
雄黄连
紫红獐牙菜
紫金砂
紫荆皮
紫萁贯众
景天三七
黑豆
蛴螬
腊梅花
湖北刘寄奴
湖北海棠
湖北朝阳花
普通针毛蕨
槐枝
零陵香
雷公藤
鼠妇虫
碧桃干
蔷薇花
酸模
蜘蛛香
算盘子根
獐牙菜
辣椒
辣蓼
翠云草
橄榄核
缬草
薯莨
橘叶
藤梨根
翻白草
糯稻根
魔芋
2018
一口红
一点白
八角枫
八角莲
人血草
三七花
三百棒
三角风
土牛膝
大叶蛇葡萄
大伸筋
大接骨丹
山茶花
山姜
千斤拔
千屈菜
川灯心草
女贞叶
小麦
小麦麸
小花青风藤
马兰草
开口箭
天名精
天竺子
天胡荽
天浆壳
无柄赤芝
木梳
木蓝豆根
支柱蓼
牛王刺
牛皮消
牛至
手参
毛冬青
分经草
丹底
乌金七
乌骨鸡
乌蔹莓
凤仙花
凤眼草
六月雪
火炭母
火硝
双肾藤
水八角
水灯心
水黄连
水菖蒲
玉米花粉
石上柏
石耳
石南藤
龙葵
叶下珠
田螺壳
凹叶景天
四叶参
仙桃草
白马桑
白石英
白龙须
白四块瓦
白头婆
白花蛇舌草
白苏子
白英
白茄根
白降丹
白接骨
冬瓜子
玄精石
头顶一颗珠
奶母果
吉祥草
地乌
地枇杷
地蜂子
地骷髅
芋头
百草霜
光皮木瓜
光明子
吊扬尘
竹叶柴胡
竹黄
血三七
血木耳
刘寄奴
羊角
羊踯躅根
江边一碗水
江南卷柏
红毛七
红四块瓦
红白二丸
红茴香根
红茶
红活麻
红娘虫
芫花根
芫荽菜
芸香草
花生衣
花椒目
苎麻叶
杏香兔耳风
皂荚子
谷精珠
含羞草
冷水七
灶心土
没食子
陈棕炭
鸡矢藤
鸡尾蕨
鸡眼草
抱石莲
茉莉花
苦丁茶
苦石莲
苦瓜
苦荆茶
苹
松针
松针层孔菌
松萝
刺老包
刺猬皮
刺楸皮
转筋草
虎耳草
虎掌南星
果上叶
味牛膝
岩豆藤
金牛草
金花茶
金鸡脚
金莲花
金樱根
鱼鳔
鱼鳔胶
狗脊贯众
空心莲子草
参芦
参须
细梗胡枝子
珍珠菜
珊瑚
珊瑚鹅管石
茯神
胡颓子叶
胡颓子根
荔枝草
南天仙子
南天竹茎
南方红豆杉
香茶菜
香墨
秋石
复叶耳蕨
信石
鬼针草
鬼箭羽
盾叶薯蓣
胎菊
独正杆
洗肝草
活血莲
穿破石
绒毛龙芽草
绞股蓝
赶山鞭
莲蓬草
荷叶蒂
荷花
荷青花
桦褐孔菌
索骨丹根
逍遥竹
蚌
恩施巴戟
铁乌梢
铁扫帚
铁树叶
铁落
透骨草
臭梧桐花
臭梧桐根
粉条儿菜
桑黄
接骨木
黄丹
黄瓜香
黄荆子
黄荆条
梧桐根
雪里见
雪胆
常春藤
野油菜
蛇胆
蛇莓
蛇菰
蛇葡萄根
鄂北贝母
铜绿
甜地丁
甜茶
梨
盘龙参
猪血粉
猪肾
猪殃殃
猪胆汁
猪蹄甲
望月砂
望江南
绿豆衣
绿茶
博落回
喜树果
葫芦瓢
葎草
葱白
落新妇
棉大戟
酢浆草
硝石
雄蚕蛾
雄黄连
紫红獐牙菜
紫金砂
紫荆皮
紫梢花
紫硇砂
景天三七
蛴螬
黑豆衣
黑果枸杞
黑蚂蚁
普通针毛蕨
湖北海棠
湖北朝阳花
槐枝
雷公藤
零陵香
锦鸡儿
鼠妇虫
碧桃干
蔷薇花
酸模根
蜡梅花
蝉花
算盘子根
獐牙菜
翠云草
橄榄核
缬草
燕窝
薯莨
橘叶
糙苏
藜芦
藤梨根
魔芋
糯稻根
湖北省中药饮片炮制规范
2009
人参
九节菖蒲
三七
三棱
三颗针
干姜
土木香
土贝母
土茯苓
大黄
山豆根
山麦冬
山柰
山药
山慈姑
千年健
川乌
川木香
川木通
川牛膝
川贝母
川芎
川射干
广升麻
广豆根
天冬
天花粉
天南星
天麻
天葵子
木香
太子参
牛膝
升麻
丹参
乌药
巴戟天
水半夏
玉竹
甘松
甘草
甘遂
石菖蒲
龙胆
平贝母
北沙参
北豆根
生姜
仙茅
白及
白术
白芍
白芷
白附子
白茅根
白前
白药子
白蔹
白薇
白头翁
玄参
半夏
西豆根
西洋参
地空
地黄
地榆
百合
百部
光慈姑
当归
朱砂根
竹节参
延胡索
伊贝母
防己
防风
红大戟
红芪
红参
红景天
麦冬
赤芍
远志
苍术
芦根
苎麻根
两头尖
两面针
何首乌
羌活
苦石莲
苦参
板蓝根
郁金
虎杖
明党参
知母
金荞麦
金樱子根
狗脊
京大戟
泽泻
参芦
参须
贯众
细辛
茜草
草乌
胡黄连
胡颓子根
南沙参
南板蓝根
威灵仙
香附
重楼
独活
姜黄
前胡
骨碎补
秦艽
珠子参
莪术
桔梗
夏天无
柴胡
党参
臭梧桐
射干
狼毒
浙贝母
高良姜
粉萆薢
粉葛
拳参
黄药子
黄芩
黄芪
黄连
黄精
菝葜
菊三七
雪上一支蒿
常山
银柴胡
猫爪草
麻黄根
商陆
续断
绵马贯众
绵萆薢
葛根
萱草根
棉大戟
紫菀
湖北贝母
漏芦
薤白
藁本
檵木根
藕节
藜芦
丁公藤
大血藤
小通草
西河柳
竹茹
苏木
皂角刺
沉香
忍冬藤
鸡血藤
青风藤
油松节
降香
钩藤
首乌藤
络石藤
桂枝
海风藤
通草
桑枝
桑寄生
槲寄生
檀香
大蓟
千里光
广藿香
小蓟
马齿苋
马鞭草
天山雪莲
木贼
瓦松
车前草
乌蔹莓
凤尾草
水灯心
水蜈蚣
石斛
田基黄
仙鹤草
冬凌草
半边莲
半枝莲
老鹳草
地锦草
肉苁蓉
灯心草
芫荽菜
连钱草
伸筋草
谷精草
含羞草
灵香草
鸡骨草
鸡眼草
青蒿
垂盆草
委陵菜
佩兰
金牛草
金佛草
金钱草
肿节风
鱼腥草
泽兰
卷柏
贯叶金丝桃
茵陈
香薷
浮萍
穿心莲
逍遥竹
鸭跖草
铁苋菜
积雪草
益母草
麻黄
鹿衔草
淫羊藿
断血流
葎草
萹蓄
酢浆草
紫花地丁
紫苏梗
紫草
锁阳
鹅不食草
蒲公英
矮地茶
豨莶草
墨旱莲
薄荷
瞿麦
藿香
大青叶
艾叶
石韦
石楠叶
芙蓉叶
枇杷叶
罗布麻叶
侧柏叶
参叶
枸骨叶
荷叶
荷梗
荷叶蒂
桑叶
银杏叶
淡竹叶
紫苏叶
番泻叶
满山红
蓼大青叶
丁香
山银花
马蔺花
木槿花
月季花
玉米须
合欢花
红花
芙蓉花
芜荑
芫花
佛手花
谷精珠
辛夷
鸡冠花
玫瑰花
茉莉花
松花粉
金银花
闹羊花
玳玳花
厚朴花
扁豆花
洋金花
荷花
莲须
夏枯草
凌霄花
梅花
菊花
野菊花
旋覆花
密蒙花
款冬花
葛花
槐米
槐花
蒲黄
八角茴香
刀豆
大风子
大枣
大腹皮
山茱萸
山楂
千金子
川楝子
小茴香
女贞子
马钱子
马兜铃
马槟榔
王不留行
天竺子
天浆壳
无花果
木瓜
木蝴蝶
木鳖子
五味子
车前子
牛蒡子
毛诃子
化橘红
凤眼草
乌梅
火麻仁
水红花子
巴豆
石榴皮
龙眼肉
巨胜子
白苏子
白果
白扁豆
瓜蒌子
瓜蒌
瓜蒌皮
冬瓜皮
冬葵果
丝瓜络
母丁香
亚麻子
西瓜皮
地肤子
光明子
肉豆蔻
肉桂子
决明子
红豆蔻
赤小豆
豆蔻
芫荽子
花椒目
花椒
芸苔子
芥子
芡实
连翘
苍耳子
陈皮
吴茱萸
皂荚子
补骨脂
佛手
沙苑子
沙棘
诃子
青皮
青果
青葙子
苘麻子
苦杏仁
使君子
郁李仁
罗汉果
金果榄
金樱子
韭菜子
草豆蔻
草果
荜茇
荜澄茄
荔枝核
南山楂
南五味子
南天仙子
南鹤虱
胡芦巴
胡椒
茺蔚子
枳壳
枳实
枳椇子
枸杞子
柏子仁
柿蒂
栀子
相思子
砂仁
牵牛子
鸦胆子
香橼
胖大海
急性子
莱菔子
莲子
莲子心
莲房
核桃仁
桃仁
梧桐子
娑罗子
海松子
浮小麦
益智
桑椹
预知子
菟丝子
蛇床子
甜瓜蒂
猪牙皂
绿豆衣
喜树果
葶苈子
棕榈子
楮实子
紫苏子
黑芝麻
黑豆衣
蒺藜
蓖麻子
槐角
路路通
锦灯笼
蔓荆子
榧子
槟榔
酸枣仁
罂粟壳
蕤仁
樱桃核
薏苡仁
橘红
橘络
橘核
橹子槟
藏青果
覆盆子
土荆皮
木槿皮
五加皮
白鲜皮
地枫皮
地骨皮
肉桂
合欢皮
关黄柏
杜仲
牡丹皮
苦楝皮
厚朴
香加皮
秦皮
桑白皮
黄柏
椿皮
儿茶
干漆
天竺黄
丹底
白降丹
半夏曲
竹沥
血竭
安息香
麦芽
芦荟
苏合香
谷芽
没药
阿胶
阿魏
陈棕炭
乳香
建曲
松香
枫香脂
青黛
鱼鳔胶
秋石
淡豆豉
琥珀
黑砂
稻芽
藤黄
马勃
云芝
木耳
石耳
冬虫夏草
血木耳
灵芝
昆布
茯苓
茯神
茯苓皮
海藻
猪苓
蝉花
九香虫
土鳖虫
干蟾
马宝
五灵脂
五倍子
瓦楞子
乌梢蛇
凤凰衣
水牛角
水蛭
石决明
地龙
虫白蜡
全蝎
牡蛎
龟甲
龟甲胶
鸡内金
金钱白花蛇
鱼脑石
鱼鳔
狗宝
狗鞭
珍珠
珍珠母
玳瑁
珊瑚
虻虫
穿山甲
蚕砂
海龙
海马
海螵蛸
桑螵蛸
蛇蜕
鹿骨胶
鹿尾
鹿角
鹿角霜
鹿茸
鹿筋
鹿鞭
望月砂
斑蝥
紫河车
紫草茸
紫梢花
蛤壳
蛤蚧
哈蟆油
蜈蚣
蜂蜜
蜂蜡
蝉蜕
蕲蛇
蝼蛄
僵蚕
燕窝
蟾酥
鳖甲
大青盐
无名异
云母石
火硝
水粉
石膏
石燕
石蟹
白矾
玄精石
芒硝
朱砂粉
自然铜
阳起石
阴起石
红粉
玛瑙
赤石脂
花蕊石
皂矾
青礞石
金精石
炉甘石
南寒水石
轻粉
钟乳石
信石
禹余粮
胆矾
浮海石
黄丹
铜绿
硫黄
雄黄
紫贝齿
紫石英
紫硇砂
鹅管石
磁石
赭石
没食子
灶心土
铁落
海金沙
密佗僧
2018
炒土鳖虫
醋萸肉
米炒山药
土炒山药
山楂炭
千日红
酒川芎
盐川楝子
醋女贞子
鲜切天麻片
木芙蓉花
酒五灵脂
炒车前子
蜜升麻
升麻炭
醋乌药
蒸乌梅
制乌梅
炒六神曲
麸炒甘遂
蕲艾叶
醋艾叶
艾绒
艾粉
石见穿
盐石决明
石莲子
龙齿
煅龙齿
龙骨
煅龙骨
米炒北沙参
煨姜
土炒白术
焦白芍
熟白果仁
蜜白薇
蜜瓜蒌
瓜蒌子霜
炒瓜蒌皮
蜜瓜蒌皮
半夏曲
生地黄炭
熟地黄炭
土炒当归
当归炭
煨肉豆蔻
肉豆蔻霜
淡全蝎
盐全蝎
阴地蕨
炒防风
醋红大戟
红曲
炒红曲
蜜远志
炒赤芍
炒芫荽子
焦苍术
炒芡实
盐杜仲叶
豆蔻仁
牡丹皮炭
体外培育牛黄
炒没药
煨诃子
炒补骨脂
灵芝
蒲黄炒阿胶
阿魏
炒阿魏
制陈皮
盐鸡内金
麸炒青皮
炒青葙子
炒郁李仁
炒乳香
肺形草
制狗脊
酒制狗脊
麸炒泽泻
建曲
炒建曲
炒玳瑁
南山楂炭
煅南寒水石
蜜麸炒枳壳
蜜麸炒枳实
树舌
酒威灵仙
砂仁米
四制香附
酒柴胡
麸炒党参
土炒党参
蜜党参
煨粉葛
酒曲
熟酒曲
炒海螵蛸
蜜桑叶
黄芩炭
蒸黄精
酒常山
麻黄绒
蜜麻黄绒
煨葛根
蛤壳粉
盐蒺藜
炒蒲黄
炒槐角
炒角炭
炒路路通
炒蜂房
炼蜜
蝼蛄
米炒蝼蛄
炒薏苡仁
炒橘核
爵床
盐覆盆子
湖南省中药材炮制规范
1983
十大功劳
人参
九节菖蒲
三七
三棱
三颗针
干姜
土贝母
土茯苓
大伸筋(附:竹节伸筋)
大青根
大黄
广豆根
山苦瓜
山柰
山药
山慈菇
千斤拔
千年健
川木香
川贝母
川牛膝
川乌
川芎
天冬
天花粉
天南星
天麻
天葵子
元胡
木香
水半夏
牛皮冻
牛膝
毛冬青
片姜黄
升麻
丹参
乌药
巴戟天
玉竹
甘松
甘草
甘遂
石菖蒲
龙胆
北沙参
四叶参
生姜(附:姜皮)
仙茅
白及
白术
白头翁
白芍
白芷
白附子
白茅根
白药子
白前
白蔹
白薇
玄参
半夏
地黄
地雷
地榆
西豆根
百合
百部
当归
朱砂根
竹节香附
防己
防风
红大戟
麦门冬
赤芍
苍术
芦根
岗梅
羌活
附子
青木香
苦参
板蓝根
郁金
虎杖
明党参
知母
金果榄
狗脊
泽泻
茜草
草乌
胡黄连
南五味子根
南沙参
威灵仙
贯众
骨碎补
香附
重楼
独活
姜黄
前胡
首乌
炮姜
穿破石
孩儿参
秦艽
珠子参
莪术
桔梗
柴胡
党参
铁包金
称钩风
射干
狼毒
高良姜
拳参
浙贝母
黄芩
黄芪
黄连
黄药子
黄精
萝卜蔸
萆薢
雪上一支蒿
常山
银柴胡
猫爪草
麻黄根
商陆
续断
棉大戟
葛根
萱草根
紫草
紫菀
隔山香
落新妇
椿树根
锦鸡儿
漏芦
薤白
藁本
藕节
藜芦
八角茴香
刀豆(附:刀豆壳)
大风子
大豆黄卷
大枣
大腹皮
小茴香
山茱萸
山姜仁
山楂
千金子
川楝子
女贞子
马钱子
马兜铃
马蔺子
王不留
木瓜
木蝴蝶
木鳖子
五味子
车前子
水杨梅
牛蒡子
乌梅
火麻仁
巴豆
母丁香
石莲子
石榴皮
龙眼肉
白豆蔻(附:豆蔻壳)
白果
白扁豆
白胡椒
瓜蒌
冬瓜子
冬瓜皮
丝瓜络(附:丝瓜子)
地肤子
西瓜皮
亚麻子
决明子
红豆蔻
肉豆蔻
麦芽
赤小豆
芸苔子
芫荽子
花椒
花椒目
芥子
苍耳子
芡实
连翘
吴茱萸
皂角(附:皂荚子)
佛手
沙苑子
补骨脂
诃子
陈仓米
陈皮
青皮
青果
青箱子
苦杏仁
苘麻子
郁李仁
使君子
金樱子
荜茇
荜澄茄
草豆蔻
草果
草棉子
茺蔚子
胡芦巴
荔枝核
南天仙子
南鹤虱
枳壳
枳实
枳椇子
柏子仁
栀子
枸杞子
柿蒂
砂仁
牵牛子
鸦胆子
韭菜子
香橼
复盆子
急性子
胖大海
莱菔子
莲子
莲子心
莲房
莨菪子
桂子
桃仁
核桃仁
益智
娑罗子
浮小麦
预知子
桑椹
黄荆子
菟丝子
梧桐子
野鸦椿
蛇床子
甜瓜蒂
甜杏仁
猪牙皂
绿豆
葶苈子
楮实子
紫苏子
黑芝麻
黑豆
蓖麻子
蒺藜
槐角
路路通
蔓荆子
榧子
槟榔
酸枣仁
罂粟壳
蕤仁
稻芽
薏苡仁
橹豆衣
橘红
橘络
橘核
一枝黄花
大蓟
小蓟
千里光
广金钱草
广藿香
马兰草
马齿苋
马鞭草
元宝草
木贼
车前草
水灯心
见风消
牛至
凤仙透骨草
凤尾草
六月雪
石见穿
石斛
龙葵
叶下珠
仙桃草
仙鹤草
白花蛇舌草
半枝莲
半边莲
老鹳草
地耳草
地锦草
肉苁蓉
灯心草
阴行草
芫荽草
伸筋草
鸡骨草
青蒿
虎刺
败酱草
佩兰
金牛草
金佛草
金钱草
鱼腥草
卷柏
泽兰
细辛
荆芥
茵陈
荠菜
香薷
穿心莲
鸭跖草
铁扫帚
铁苋菜
臭牡丹
徐长卿
益母草
浮萍
甜地丁
麻黄
鹿衔草
淫羊藿
淡竹叶
萹蓄
紫苏梗
紫珠草
锁阳
鹅不食草
蒲公英
矮地茶
豨莶草
辣蓼
墨旱莲
薄荷
瞿麦
翻白草
木槿花
月季花
公丁香
玉米须
合欢花
红花
豆蔻花
芫花
谷精草
谷精珠
辛夷
鸡冠花
玫瑰花
松花粉
金银花
闹羊花
厚朴花
砂仁花
洋金花
扁豆花
莲花
莲须
夏枯草
凌霄花
菊花
野菊花
旋复花
密蒙花
款冬花
紫苏花
蒲黄
槐米
槐花
蔷薇花
藏红花
大青叶
瓦韦
功劳叶
艾叶
石韦
芙蓉叶
陈茶叶
枇杷叶
罗布麻叶
枸骨叶
参叶
荷叶
荷叶梗
荷叶蒂
桑叶
紫苏叶
番泻叶
川桐皮
川槿皮
五加皮
白鲜皮
地枫皮
地骨皮
肉桂
合欢皮
远志
杜仲
牡丹皮
苦楝皮
厚朴
秦皮
桂皮
海桐皮
桑白皮
黄柏
麻口皮子药
紫荆皮
椿皮
藤杜仲
大血藤
马兜铃藤
木通
石南藤
白英
西河柳
竹茹
关木通
寻骨风
苏木
皂角刺
沉香
忍冬藤
鸡血藤
青风藤
侧柏叶
油松节
降香
南蛇藤
钩藤
首乌藤
络石藤
桂木
桂枝
海风藤
海金沙藤
通草
桑枝
鬼箭羽
寄生
檀香
干漆
血竭
安息香
苏合香
没药
阿魏
松香
枫香脂
乳香
琥珀
藤黄
九香虫
土鳖虫
五灵脂
五谷虫
瓦楞子
水牛角
水蛭
水獭肝
牛黄
乌梢蛇
凤凰衣
石决明
地龙
虫白蜡
血余炭
全蝎
红娘子
牡蛎
龟板
疔虫
鸡内金
青娘子
刺猬皮
虎骨
金钱白花蛇
鱼脑石
鱼鳔
狗肾
夜明砂
玳瑁
珍珠
珍珠母
珊瑚
虻虫
穿山甲
蚕沙
海马
海龙
海狗肾
海螵蛸
桑螵蛸
豹骨
蛇蜕
望月砂
鹿角
鹿茸
鹿筋
鹿鞭
羚羊角
斑蝥
紫贝齿
紫河车
紫草茸
紫梢花
蛤壳
蛤蚧
蛤蟆油
蛴螬
象牙屑
象皮
猴栆
猴骨
犀角
蜈蚣
蜂房
蜂蜜
蜂蜡
鼠妇虫
蜣螂
蝉蜕
熊胆
熊骨
蕲蛇
僵蚕(附:僵蛹)
壁虎
鳖甲
蟾皮
蟾酥
麝香
马勃
石木耳
冬虫夏草
昆布
茯苓
海藻
银耳
猪苓
雷丸
大青盐
无名异
云母石
水银
石灰
石膏
石燕
石蟹
龙齿
龙骨
白石英
白石脂
白矾
玄精石
朱砂
伏龙肝
自然铜
阳起石(附:阴起石)
赤石脂
花蕊石
金精石
鱼子硫黄
炉甘石
砒霜
钟乳石
秋石
禹粮石
胆矾
铁落
浮海石
硇砂
蛇含石
铜绿
密陀僧
绿矾
硝石
硫黄
雄黄
紫石英
鹅管石
寒水石
滑石
硼砂
磁石
赭石
礞石
人中白
人中黄
儿茶
五倍子
六曲
白降丹
玄明粉
地栗粉
芒硝
西瓜霜
百草霜
白药煎
竹黄
冰片
红升丹
红曲
芜荑
芦荟
龟板胶
没食子
阿胶
鸡血藤膏
青黛
苦瓜霜
虎骨胶
败棕炭
柿霜
轻粉
胆南星
铅粉
豹骨胶
海金沙
黄丹
黄明胶
银朱
鹿角胶
鹿角霜
淡豆豉
鲜竹沥
樟脑
鳖甲胶
1999
十大功劳
人参
九节菖蒲
三七
三菱
三颗针
干姜
土贝母
土茯苓
大伸筋(附:竹节伸筋)
大青根
大黄
广豆根
山苦瓜
山奈
山药
山慈菇
千斤拨
千年健
川木香
川贝母
川牛膝
川乌
川芎
天冬
天花粉
天南星
天麻
天葵子
元胡
木香
水半夏
牛皮冻
牛膝
毛冬青
片姜黄
升麻
丹参
乌药
巴戟天
玉竹
甘松
甘草
甘遂
石菖蒲
龙胆
北沙参
四叶参
生姜(附:姜皮)
仙茅
白及
白术
白头翁
白芍
白芷
白附子
白茅根
白药子
白前
白蔹
白薇
玄参
半夏
地黄
地雷
地榆
西豆根
百合
百部
当归
朱砂根
竹节香附
防己
防风
红大戟
麦冬
赤芍
苍术
芦根
岗梅根
羌活
附子
青木香
苦参
板蓝根
郁金
虎杖
明党参
知母
金果榄
狗脊
泽泻
茜草
草乌
胡黄连
南五味子
南沙参
威灵仙
贯众
骨碎补
香附
重楼
独活
姜黄
前胡
首乌
炮姜
穿破石
孩儿参
秦艽
珠子参
莪术
桔梗
柴胡
党参
铁包金
称钩风
射干
狼毒
高良姜
拳参
浙贝母
黄芩
黄芪
黄连
黄药子
黄精
萝卜蔸
萆薢
雪上一枝蒿
常山
银柴胡
猫爪草
麻黄根
商陆
续断
棉大戟
葛根
萱草根
紫草
紫菀
隔山香
落新妇
椿树根
锦鸡儿
漏芦
薤白
藁本
藕节
藜芦
八角茴香
刀豆(附:刀豆壳)
大风子
大豆黄卷
大枣
大腹皮
小茴香
山茱萸
山姜仁
山楂
千金子
川楝子
女贞子
马钱子
马兜铃
马蔺子
王不留行
木瓜
木蝴蝶
木鳖子
五味子
车前子
水杨梅
化橘红
牛蒡子
乌梅
火麻仁
巴豆
母丁香
石莲子
石榴皮
龙眼肉
白豆蔻(附:豆蔻壳)
白果
白扁豆
白胡椒
瓜蒌(附:瓜蒌皮、瓜蒌子)
冬瓜子
冬瓜皮
丝瓜络(附:丝瓜子)
地麸皮
西瓜皮
亚麻子
决明子
红豆蔻
肉豆蔻
麦芽
赤小豆
芸苔子
芫荽子
花椒
花椒目
芥子
苍耳子
芡实
连翘
吴茱萸
皂角(皂荚子)
佛手
沙苑子
补骨脂
诃子
陈仓米
陈皮
青皮
青果
青箱子
苦杏仁
茼麻子
郁李仁
使君子
金樱子
荜茇
荜澄茄
草豆蔻
草果
草棉子
茺蔚子
葫芦巴
荔枝核
南天仙子
南鹤虱
枳壳
枳实
枳椇子
柏子仁
栀子
枸杞子
柿蒂
砂仁
牵牛子
鸦胆子
韭菜子
香橼
急性子
胖大海
莱菔子
莲子
莲子心
莲房
莨菪子
桂子
桃仁
核桃仁
益智
娑罗子
浮小麦
预知子
桑椹
黄荆子
菟丝子
梧桐子
野鸭椿
蛇床子
甜瓜蒂
甜杏仁
猪牙皂
绿豆
葶苈子
楮实子
紫苏子
黑芝麻
黑豆
蓖麻子
蒺藜
槐角
路路通
蔓荆子
榧子
槟榔
酸枣仁
罂粟壳
蕤仁
稻芽
薏苡仁
橹豆衣
橘络
橘核
覆盆子
一枝黄花
大蓟
小蓟
千里光
广金钱草
广藿香
马兰草
马齿苋
马鞭草
元宝草
木贼
车前草
水灯心
见风消
牛至
凤仙透骨草
凤尾草
六月雪
石见穿
石斛
龙葵
叶下珠
仙桃草
仙鹤草
白花蛇舌草
半枝莲
半边莲
老鹤草
地耳草
地锦草
肉苁蓉
灯心草
阴行草
芫荽草
伸筋草
鸡骨草
青蒿
虎刺
败酱草
佩兰
金牛草
金佛草
金钱草
鱼腥草
卷柏
泽兰
细辛
荆芥
茵陈
荠菜
香薷
穿心莲
鸭跖草
铁扫帚
铁苋菜
臭牡丹
徐长卿
益母草
浮萍
甜地丁
麻黄
鹿衔草
淫羊霍
淡竹叶
萹蓄
紫苏梗
紫珠草
锁阳
鹅不食草
蒲公英
矮地茶
豨签草
辣蓼
墨旱莲
薄荷
瞿麦
翻白草
木槿花
月季花
公丁香
玉米须
合欢花
红花
豆蔻花
芫花
谷精草
谷精珠
辛夷
鸡冠花
玫瑰花
松花粉
金银花
闹羊花
厚朴花
砂仁花
洋金花
扁豆花
莲花
连须
夏枯草
凌霄花
菊花
野菊花
旋覆花
密蒙花
款冬花
紫苏花
蒲黄
槐米
槐花
蔷薇花
藏红花
大青叶
瓦韦
功劳叶
艾叶
石韦
芙蓉叶
陈茶叶
枇杷叶
罗布麻叶
枸骨叶
参叶
荷叶
荷叶梗
荷叶蒂
桑叶
紫苏叶
番泻叶
川桐皮
川槿皮
白鲜皮
地枫皮
地骨皮
肉桂
合欢皮
远志
杜仲
牡丹皮
苦楝皮
厚朴
香加皮
秦皮
桂皮
海桐皮
桑白皮
黄柏
麻口皮子药
紫荆皮
椿皮
藤杜仲
大血藤
马兜铃藤
木通
石南藤
白英
西河柳
竹茹
关木通
寻骨风
苏木
皂角刺
沉香
忍冬藤
鸡血藤
青风藤
侧伯叶
油松节
降香
南蛇藤
钩藤
首乌藤
络石藤
桂木
桂枝
海风藤
海金沙藤
通草
桑枝
鬼箭羽
寄生
檀香
干漆
血竭
安息香
苏合香
没药
阿魏
松香
枫香脂
乳香
琥珀
藤黄
九香虫
土鳖虫
五灵脂
五谷虫
瓦楞子
水牛角
水蛭
水獭肝
牛黄
乌梢蛇
凤凰衣
石决明
地龙
虫白蜡
血余炭
全蝎
红娘子
牡蛎
龟甲
疔虫
鸡内金
青娘子
刺猬皮
金钱白花蛇
鱼脑石
鱼鳔
狗肾
夜明砂
玳瑁
珍珠
珍珠母
珊瑚
虻虫
蛤蟆油
穿山甲
蚕沙
海马
海龙
海狗肾
海螵蛸
桑螵蛸
豹骨
蛇蜕
望月砂
鹿角
鹿茸
鹿筋
鹿鞭
羚羊角
斑蝥
紫贝齿
紫河车
紫草茸
紫稍花
蛤壳
蛤蚧
蛴螬
象牙屑
象皮
猴枣
猴骨
蜈蚣
蜂房
蜂蜜
蜂蜡
鼠妇虫
蜣螂
蝉蜕
熊胆
熊骨
蕲蛇
僵蚕(附:僵蛹)
壁虎
鳖甲
蟾皮
蟾酥
麝香
马勃
石木耳
冬虫夏草
昆布
茯苓
海藻
银耳
猪苓
雷丸
大青盐
无名异
云母石
水银
石灰
石膏
石燕
石蟹
龙齿
龙骨
白石英
白石脂
白矾
玄精石
朱砂
伏龙肝
自然铜
阳起石(附:阴起石)
赤石脂
花蕊石
金精石
鱼子硫磺
炉甘石
砒霜
钟乳石
秋石
禹粮石
胆矾
铁落
浮海石
硇砂
蛇含石
铜绿
密陀僧
绿矾
硝石
硫磺
雄黄
紫石英
鹅管石
寒水石
滑石
硼砂
磁石
赭石
礞石
人中白
人中黄
儿茶
五倍子
六曲
白降丹
玄明粉
地粟粉
芒硝
西瓜霜
百草霜
百药煎
竹黄
冰片
红升丹
红曲
芫夷
芦荟
龟甲胶
没食子
阿胶
鸡血藤膏
青黛
苦瓜霜
败棕炭
柿霜
轻粉
胆南星
铅粉
豹骨胶
海金沙
黄丹
黄明胶
银朱
鹿角胶
鹿角霜
淡豆豉
鲜竹沥
樟脑
鳖甲胶
湖南省中药材质量标准
1993
丁香蓼
三叶青
土牛膝
土茯苓
大青叶
大青根
大皮子药
大伸筋
山木通
山芝麻
山药
千斤拔
小麦
小通草
飞龙掌血
天名精
天麻(栽培品)
木瓜(光皮木瓜)
五加皮
牛白藤
牛至
牛筋草
牛鞭
毛柱铁线莲
凤仙透骨草
风箱树
乌多年
乌龟
水高丽
功劳木
石南藤
生姜皮
白兰花
白花蛇舌草
白茄根
白扁豆
丛枝蓼
头晕草
丝瓜络
地耳草
地笋
地雷
西瓜皮
西洋参(栽培品)
光枝勾儿茶
竹节伸筋
竹叶柴胡
华南鹤虱
全鹿
刘寄奴
安络小皮伞
安痛藤
羊鞭
汝城升麻
阴行草
红土茯苓
红药子(薯莨)
麦冬
麦芽
杠板归
花椒
苍耳子
两面针
伸筋草
龟甲
灵仙藤
灵芝
鸡血藤
驴皮
板栗花
松叶
松根
刺猬皮
苦木
败酱草
昆明山海棠
金银花
金樱根
狗鞭(狗肾)
单面针
贯众
春根藤
栀子(引种栀子)
柿叶
南板蓝根
威灵仙
秋梨
鬼针草
鬼箭羽
盾叶秋海棠
美洲大蠊
络石藤
绞股蓝
蚕沙
赶黄草
桃叶
莲花
原蚕蛾
峨参
铁菱角
称钩风
射干(栽培品)
豹骨
海龙
海桐皮(川桐皮)
浮小麦
预知子
桑白皮
菟丝子
黄花倒水莲
黄杨木
雪峰乌骨鸡
蛇胆
野菊花
银杏叶
银朱
甜叶菊
旋覆花
鹿角
麻口皮子药
葛花
葱白
落花生枝叶
紫苏子
紫苏叶
紫珠
紫梢花
黑老虎根
番薯藤
湘细辛
湘砂仁
湖北贝母
椿皮
楤木
雷公藤
零陵香
锦鸡儿
矮地茶
溪黄草
鲜乌梢蛇
鲜眼镜蛇
鲜银环蛇
辣蓼
樟树子
槲寄生
薤白
橘核
覆盆子
2009
安络小皮伞
安痛藤
八角枫
八角莲
八楞木
白背叶
白背叶根
白花蛇舌草
白兰花
白茄根
白屈菜
白土苓(土茯苓)
白英
百草霜
百合花
败酱草
板栗花
北败酱草
碧桃干
壁虎
蚕蛹
蚕蛹提取物
苍耳子
茶叶
茶叶提取物
秤钩风
臭灵丹草
臭牡丹
臭梧桐
穿破石
穿心莲叶
春根藤
刺猬皮
楤木
丛枝蓼
酢浆草
大豆黄卷
大风藤
大红袍
大皮子药
大青根
大青盐
大青叶(马大青)
大伸筋
玳瑁
单面针
蛋黄油
倒扣草
地板藤(地瓜藤)
地胆草
地雷
地菍(地稔)
地笋
地桃花
滇桂艾纳香
丁香蓼
丁香叶
冬瓜子
杜鹃花
盾叶秋海棠
峨参
番石榴叶
番薯藤
飞龙掌血
丰城鸡血藤
枫荷桂
蜂王浆
凤凰衣
凤仙透骨草
伏龙肝
茯神
覆盆子(山莓)
干蛇胆
疳积草
赶黄草
岗梅
杠板归
隔山香
功劳木
勾儿茶
骨液
官桂
贯众
光皮木瓜(木瓜)
光枝勾儿茶
广东紫珠
龟
龟甲
鬼箭羽
鬼针草
过岗龙
过江龙
海金沙藤
海龙
海棠苦丁
海桐皮
汉桃叶
黑豆
黑老虎根
黑蚂蚁(鼎突多刺蚁)
红参须
红车轴草
红根草
红花龙胆(青鱼胆草)
红茴香根
红木香
红曲
红药子(薯莨)
猴耳环
猴头菌培养物
胡颓子叶
胡枝子
葫芦瓢
槲寄生
虎耳草
虎杖提取物
琥珀
华南鹤虱
黄瓜子
黄果七叶莲
黄花倒水莲
黄荆子
黄杨木
鸡蛋壳
鸡矢藤
鸡血藤(白花油麻藤)
吉祥草
荠菜
檵木叶
椒目
绞股蓝
接骨木
金樱根
金盏银盘
锦鸡儿
景天三七
九头狮子草
橘核
橘叶
苦丁茶
苦瓜
苦荬菜
苦木
苦玄参
宽筋藤
昆明山海棠
辣椒
辣蓼
老君须
雷公藤
藜芦
莲花
鲢鱼
两面针
了哥王
灵仙藤
零陵香
刘寄奴
六月雪
龙齿
龙骨
龙葵
龙牙楤木
鹿角
鹿茸草
路边青
驴鞭
驴皮
绿包藤(千里找根)
绿豆
绿矾(黑矾)
裸花紫珠
络石藤(薜荔藤)
落花生枝叶
落新妇
马兰草
马蔺子
麦芽
满天星(天胡荽)
毛冬青
毛秀才
毛柱铁线莲
没药
美洲大蠊
美洲大蠊提取物
猕猴桃根
蜜环菌
蜜源花粉
南瓜
南蛇藤
南五味子根
牛白藤
牛鞭
牛胆粉
牛角腮
牛筋草
牛皮冻(隔山消)
牛至
糯稻根
皮子药(麻口皮子药)
七叶莲
蛴螬
千斤拔
千里光
铅
铅丹(黄丹)
铅粉
前胡(紫花前胡)
青羊参(青阳参)
清香藤
秋梨
全鹿
人参须
人中白
人中黄
乳鹿
乳香
三颗针
三丫苦
三青叶
桑白皮
山姜
山木通
山羊血
山药
山芝麻
蛇胆
蛇莓
伸筋草(小伸筋)
肾茶
生附子
生姜皮
胜红蓟
石耳
石见穿
石椒草
石南藤
石上柏
柿叶
鼠妇虫
水灯心
水高丽
水芹
水溶性珍珠粉
水田七
水杨梅
水银
丝瓜络
四块瓦
松根
松叶
酸泡根
桃金娘根
桃叶
天名精
田螺壳
甜地丁
甜叶菊
铁菱角
铁落
铁扫帚
桐叶
桐油
铜
铜绿
头花蓼(四季红)
头晕草
透骨草
土麦冬
土牛膝
菟丝子(大菟丝子)
威灵仙
乌多年
乌骨鸡
乌骨藤(通关藤)
乌鳢提取液
五谷虫
五加皮(糙叶五加)
五灵脂
五指柑
五指毛桃
西瓜皮
西青果
菥蓂(苏败酱)
溪黄草
锡
下田菊(水兰)
仙桃草
鲜葱
鲜金钱白花蛇
鲜王锦蛇
鲜乌鳢
鲜乌梢蛇
鲜眼镜蛇
鲜竹提取液
显齿蛇葡萄
香椿皮
香菇
湘砂仁
湘细辛
象皮
硝石
小红参
小麦
小通草
小叶榕
雄鸡
雪上一枝蒿
血风藤
血藤果
薰衣草油
鸭
岩陀
盐麸根白皮
羊鞭
羊耳菊
羊角
羊开口
羊肉
野木瓜
野木瓜果(预知子)
野鸦椿
叶下珠
夜明砂
一点红
一枝黄花
阴行草
银耳
鳙鱼
鱼鳔
鱼胆草
玉叶金花
元宝草
原蚕蛾
云威灵
芸香草
皂荚
樟树子
蔗鸡
栀子根
猪胆膏
猪胆汁
猪骨头
竹黄
竹节伸筋
竹卷心
竹叶柴胡
竹叶花椒
紫草茸
紫荆皮
紫梢花
紫苏叶
紫苏子
紫珠
紫珠叶
钻山风
湖南省中药饮片炮制规范
2010
八角枫
八角莲
巴戟天
菝葜
白背叶根
白附子
白及
白蔹
白茅根
白前
白茄根
白芍
白术
白头翁
白土苓
白薇
白药子
白芷
百部
百合
板蓝根
半枫荷
半夏
北豆根
北沙参
苍术
柴胡
常山
赤芍
重楼
川贝母
川木香
川牛膝
川射干
川乌
川芎
穿破石
穿山龙
刺五加
大风藤
大红袍
大黄
大青根
大伸筋
丹参
单面针
当归
党参
地黄
地雷
地笋
地榆
独活
峨参
莪术
防风
防己
飞龙掌血
粉萆薢
粉葛
枫荷桂
附子
干姜
甘草
甘松
甘遂
岗梅
高良姜
藁本
葛根
隔山香
狗脊
骨碎补
关白附
贯众
光慈菇
广升麻
何首乌
黑老虎根
红参
红大戟
红茴香根
红景天
红芪
红药子
胡黄连
胡颓子根
湖北贝母
虎杖
华山参
黄花倒水莲
黄精
黄连
黄芪
黄芩
黄药子
姜黄
金果榄
金荞麦
金樱根
京大戟
九节菖蒲
桔梗
菊三七
苦参
昆明山海棠
狼毒
雷公藤
藜芦
两面针
两头尖
了哥王
龙胆
漏芦
芦根
萝卜蔸
落新妇
麻黄根
麦冬
猫爪草
毛冬青
猕猴桃根
绵萆薢
绵马贯众
棉大戟
明党参
木香
墓头回
南板蓝根
南沙参
南五味子根
牛皮冻
牛膝
糯稻根
藕节
片姜黄
平贝母
千斤拔
千年健
前胡
茜草
羌活
秦艽
青羊参
拳参
人参
人参须
三颗针
三棱
三七
山慈菇
山豆根
山姜
山麦冬
山柰
山药
商陆
射干
升麻
生姜
石菖蒲
水半夏
水高丽
水田七
四块瓦
松根
酸泡根
太子参
桃金娘根
天冬
天花粉
天葵子
天麻
天南星
铁包金
铁菱角
土贝母
土茯苓
土木香
土牛膝
王瓜根
威灵仙
乌药
五指毛桃
西洋参
细辛
夏天无
仙茅
香附
湘细辛
小红参
薤白
徐长卿
续断
萱草根
玄参
雪上一支蒿
延胡索
岩陀
羊开口
羊乳参
伊贝母
银柴胡
禹州漏芦
玉叶金花
玉竹
郁金
远志
云威灵
泽泻
浙贝母
蔗鸡
知母
栀子根
制草乌
朱砂根
珠子参
竹节参
竹节伸筋
苎麻根
紫草
紫菀
走马胎
安痛藤
沉香
秤钩风
川木通
春根藤
大血藤
灯心草
地板藤
丁公藤
丢了棒
丰城鸡血藤
凤仙透骨草
功劳木
勾儿茶
钩藤
鬼箭羽
桂枝
过岗龙
海风藤
汉桃叶
红木香
猴耳环
槲寄生
黄藤
黄杨木
鸡血藤
见风消
降香
接骨木
苦木
宽筋藤
灵仙藤
绿包藤
络石藤
买麻藤
木通
南蛇藤
牛白藤
七叶莲
青风藤
清香藤
忍冬藤
三丫苦
桑寄生
桑枝
山木通
石斛
首乌藤
松节
苏木
檀香
天仙藤
通草
乌多年
乌骨藤
西河柳
香叶
小通草
血风藤
盐麸木
野木瓜
野鸦椿
皂角刺
竹茹
钻山风
艾叶
白背叶
布渣叶
参叶
侧柏叶
茶叶
臭梧桐
穿心莲叶
大青叶
丁香叶
杜仲叶
番石榴叶
番泻叶
枸骨叶
荷梗
荷叶
荷叶楴
胡颓子叶
檵木叶
九里香
橘叶
苦丁茶
蓼大青叶
罗布麻叶
裸花紫珠
满山红
牡荆叶
木芙蓉叶
枇杷叶
人参叶
桑叶
山楂叶
石楠叶
石韦
柿叶
松叶
桃叶
甜叶菊
铁树叶
桐叶
显齿蛇葡萄
小叶榕
银杏叶
竹卷心
紫苏叶
紫珠叶
棕榈
白豆蔻花
白兰花
百合花
板栗花
扁豆花
代代花
丁香
杜鹃花
佛手花
葛花
谷精草
合欢花
红花
厚朴花
槐花
槐米
鸡冠花
金银花
荆芥穗
菊花
款冬花
蜡梅花
莲花
莲须
凌霄花
玫瑰花
梅花
密蒙花
茉莉花
木芙蓉花
木槿花
闹羊花
蒲黄
人参花
三七花
砂仁花
山银花
松花粉
西红花
辛夷
旋覆花
芫花
洋金花
野菊花
玉米须
月季花
紫苏花
八角茴香
巴豆
白扁豆
白果
柏子仁
荜茇
荜澄茄
蓖麻子
碧桃干
槟榔
补骨脂
苍耳子
草豆蔻
草果
车前子
陈仓米
陈皮
赤小豆
茺蔚子
褚实子
川楝子
葱子
大豆黄卷
大风子
大腹皮
大枣
刀豆
稻芽
地肤子
冬瓜皮
冬瓜子
冬葵果
豆蔻
榧子
分心木
凤眼草
佛手
浮小麦
覆盆子
枸杞子
瓜蒌
瓜蒌皮
瓜蒌子
广枣
海松子
诃子
核桃仁
鹤虱
黑豆
黑芝麻
黑种草子
胡椒
胡芦巴
胡桃青皮
葫芦瓢
花椒
华南鹤虱
化橘红
槐角
黄瓜子
黄荆子
火麻仁
急性子
蒺藜
椒目
芥子
金樱子
锦灯笼
韭菜子
橘核
橘红
橘络
巨胜子
决明子
苦瓜
苦楝子
苦杏仁
辣椒
莱菔子
荔枝核
连翘
莲房
莲子
莲子心
龙眼肉
路路通
穞豆衣
绿豆
罗汉果
马槟榔
马兜铃
马蔺子
马钱子
麦芽
蔓荆子
母丁香
木瓜
木蝴蝶
南瓜
南鹤虱
南山楂
南天仙子
南五味子
牛蒡子
女贞子
胖大海
千金子
牵牛子
芡实
青果
青皮
青葙子
苘麻子
肉豆蔻
肉桂子
蕤仁
桑椹
沙棘
沙苑子
砂仁
山楂
山茱萸
蛇床子
石莲子
石榴皮
使君子
柿蒂
水飞蓟
水红花子
水杨梅
丝瓜络
丝瓜子
酸枣仁
娑罗子
桃仁
天浆壳
天仙子
甜瓜蒂
甜瓜子
甜杏仁
葶苈子
菟丝子
王不留行
乌梅
无花果
吴茱萸
梧桐子
五味子
西瓜皮
西青果
夏枯草
相思子
香椿子
香橼
湘砂仁
小茴香
鸦胆子
亚麻籽
芫荽子
益智仁
薏苡仁
罂粟壳
樱桃核
余甘子
郁李仁
预知子
芸苔子
皂荚
樟树子
栀子
枳椇子
枳壳
枳实
猪牙皂
紫苏子
棕榈子
矮地茶
八楞木
白花蛇舌草
白屈菜
白英
败酱草
半边莲
半枝莲
北败酱草
萹蓄
薄荷
车前草
臭牡丹
穿心莲
垂盆草
丛枝蓼
酢浆草
大蓟
淡竹叶
倒扣草
灯盏细辛
地胆草
地耳草
地锦草
地菍
地桃花
滇桂艾纳香
丁香蓼
冬凌草
独一味
断血流
盾叶秋海棠
鹅不食草
番薯藤
翻白草
凤尾草
浮萍
疳积草
赶黄草
杠板归
瓜子金
贯叶金丝桃
光枝勾儿茶
广东紫珠
广藿香
广金钱草
鬼针草
过江龙
海金沙藤
红车轴草
红根草
红花龙胆
胡枝子
虎刺
虎耳草
火炭母
荠菜
鸡骨草
鸡矢藤
积雪草
吉祥草
绞股蓝
金沸草
金牛草
金钱草
金盏银盘
荆芥
景天三七
九头狮子草
瞿麦
卷柏
苦地丁
苦豆草
苦荬菜
苦玄参
辣蓼
老鹳草
连钱草
列当
零陵香
刘寄奴
六月雪
龙葵
陆英
鹿茸草
鹿衔草
路边青
葎草
罗勒
落花生枝叶
麻黄
马鞭草
马齿苋
马兰草
马蹄金
满天星
毛灯草
毛秀才
毛柱铁线莲
墨旱莲
木贼
牛筋草
牛至
排草
佩兰
蒲公英
千里光
青蒿
青叶胆
全叶青兰
肉苁蓉
三白草
三叶青
山芝麻
蛇莓
伸筋草
肾茶
胜红蓟
石见穿
石椒草
石南藤
石上柏
鼠曲草
水灯心
水芹
锁阳
天名精
天山雪莲
甜地丁
铁扫帚
铁苋菜
头花蓼
头晕草
透骨草
瓦松
瓦韦
委陵菜
五指柑
菥蓂
溪黄草
豨莶草
下田菊
仙鹤草
仙桃草
香薷
小蓟
寻骨风
鸭跖草
芫荽
羊耳菊
叶下珠
一点红
一支蒿
一枝黄花
益母草
阴地蕨
阴行草
茵陈
淫羊藿
鱼胆草
鱼腥草
元宝草
芸香草
泽兰
肿节风
竹叶柴胡
紫花地丁
紫苏
紫苏梗
紫珠
白鲜皮
椿皮
楤木
大皮子药
地枫皮
地骨皮
杜仲
关黄柏
官桂
海桐皮
合欢皮
厚朴
黄柏
锦鸡儿
救必应
苦楝皮
龙牙楤木
牡丹皮
木槿皮
皮子药
秦皮
肉桂
桑白皮
生姜皮
土荆皮
乌桕皮
五加皮
香椿皮
香加皮
盐麸根白皮
紫荆皮
祖司麻
阿魏
安息香
枫香脂
干漆
龙血竭
没药
乳香
松香
松合香
藤黄
血竭
蝉花
冬虫夏草
茯苓
茯神
海金沙
海藻
昆布
老君须
雷丸
灵芝
马勃
蜜环菌
木耳
石耳
树舌
香菇
银耳
云芝
猪苓
竹黄
斑蝥
壁虎
鳖甲
蚕沙
蚕蛹
蝉蜕
蟾酥
虫白蜡
穿山甲
刺猬皮
玳瑁
地龙
疔虫
鹅管石
蜂房
蜂蜡
蜂蜜
蜂王浆
凤凰衣
浮海石
干蟾
干蛇胆
蛤蚧
蛤壳
狗宝
狗鞭
龟甲
蛤蟆油
海狗肾
海龙
海马
海螵蛸
海星
海燕
黑蚂蚁
红娘子
猴骨
猴枣
鸡蛋壳
鸡内金
僵蚕
金钱白花蛇
九香虫
羚羊角
蝼蛄
鹿鞭
鹿骨
鹿角
鹿筋
鹿茸
鹿胎
鹿尾
驴鞭
马宝
美洲大蠊
虻虫
牡蛎
牛鞭
牛胆粉
牛黄
牛角腮
蛴螬
蕲蛇
蜣螂
青娘子
全鹿
全蝎
乳鹿
桑螵蛸
山羊血
珊瑚
蛇蜕
麝香
石决明
鼠妇虫
水牛角
水獭肝
水蛭
田螺壳
土鳖虫
瓦楞子
望月砂
乌梢蛇
蜈蚣
五谷虫
五灵脂
蟋蟀
象皮
熊胆粉
燕窝
羊鞭
羊角
夜明砂
鱼鳔
鱼脑石
原蚕蛾
珍珠
珍珠层粉
珍珠母
猪骨头
紫贝齿
紫草茸
紫河车
紫梢花
白矾
白石英
白石脂
北寒水石
赤石脂
磁石
雌黄
大青盐
胆矾
伏龙肝
浮石
花蕊石
滑石
金精石
金礞石
硫磺
龙齿
龙骨
炉甘石
绿矾
玛瑙
密陀僧
南寒水石
硇砂
硼砂
青礞石
秋石
蛇含石
石膏
石蟹
石燕
水银
铁落
铜绿
无名异
硝石
信石
雄黄
玄精石
阳起石
阴起石
禹余粮
云母石
赭石
钟乳石
朱砂
紫石英
自然铜
白降丹
百草霜
半夏曲
胆南星
淡豆豉
阿胶
儿茶
龟甲胶
红曲
红粉
琥珀
黄明胶
建曲
苦瓜霜
灵砂
六神曲
芦荟
鹿角胶
鹿角霜
芒硝
没食子
铅丹
铅粉
青黛
轻粉
人中白
人中黄
水溶性珍珠粉
天然冰片
天竺黄
芜荑
五倍子
西瓜霜
鲜竹沥
湘曲
玄明粉
血余炭
矮地茶超微配方颗粒
百部超微配方颗粒
百合超微配方颗粒
白花蛇舌草超微配方颗粒
败酱草超微配方颗粒
白芍超微配方颗粒
白芷超微配方颗粒
白术超微配方颗粒
巴戟肉超微饮片
板蓝根超微配方颗粒
北沙参超微配方颗粒
荜茇超微饮片
薄荷超微配方颗粒
补骨脂超微配方颗粒
苍耳子超微配方颗粒
苍术超微配方颗粒
炒麦芽超微饮片
柴胡超微配方颗粒
炒王不留行超微饮片
陈皮超微配方颗粒
沉香超微饮片
车前草超微配方颗粒
赤芍超微配方颗粒
赤小豆超微饮片
茺蔚子超微饮片
川贝母超微饮片
川牛膝超微配方颗粒
川芎超微配方颗粒
粗鳖甲超微配方颗粒
刺五加超微配方颗粒
醋龟甲超微配方颗粒
大黄超微配方颗粒
淡豆蔻超微配方颗粒
当归超微配方颗粒
党参超微配方颗粒
丹参超微配方颗粒
淡竹叶超微配方颗粒
大青叶超微饮片
大血藤超微配方颗粒
灯心草超微饮片
地黄超微配方颗粒
地龙超微配方颗粒
地榆超微饮片
煅牡蛎超微饮片
独活超微配方颗粒
杜仲超微配方颗粒
阿胶超威饮片
莪术超微配方颗粒
法半夏超微配方颗粒
防风超微配方颗粒
粉葛超微配方颗粒
茯苓超微配方颗粒
浮萍超微饮片
甘草超微配方颗粒
钩藤超微配方颗粒
瓜蒌超微配方颗粒
瓜蒌子超微配方颗粒
桂枝超微配方颗粒
谷精草超微配方颗粒
海藻超微饮片
合欢皮超微饮片
红花超微配方颗粒
红参超微饮片
厚朴超微配方颗粒
黄柏超微配方颗粒
黄精超微配方颗粒
黄连超微配方颗粒
黄芩超微配方颗粒
黄芪超微配方颗粒
虎杖超微配方颗粒
降香超微饮片
绞股蓝超微配方颗粒
桔梗超微配方颗粒
蒺藜超微配方颗粒
鸡内金超微配方颗粒
荆芥超微配方颗粒
金钱草超微配方颗粒
金樱子超微配方颗粒
金银花超微配方颗粒
九香虫超微饮片
鸡血藤超微配方颗粒
决明子超微配方颗粒
菊花超微配方颗粒
苦参超微配方颗粒
苦杏仁超微配方颗粒
连翘超微配方颗粒
莲须超微饮片
莲子心超微饮片
莲子超微饮片
羚羊角超微饮片
灵芝超微配方颗粒
荔枝核超微饮片
龙胆超微饮片
芦根超微配方颗粒
鹿角霜超微饮片
络石藤超微饮片
马勃超微饮片
麦冬超微饮片
没药超微配方颗粒
牡丹皮超微配方颗粒
墨旱莲超微配方颗粒
木瓜超微配方颗粒
南沙参超微配方颗粒
牛蒡子超微配方颗粒
牛膝超微配方颗粒
女贞子超微饮片
胖大海超微饮片
枇杷叶超微配方颗粒
蒲公英超微配方颗粒
羌活超微配方颗粒
前胡超微配方颗粒
青葙子超微饮片
秦艽超微配方颗粒
拳参超微饮片
全蝎超微饮片
人参超微饮片
乳香超微饮片
桑白皮超微配方颗粒
桑寄生超微配方颗粒
三棱超微配方颗粒
三七超微饮片
山慈菇超微饮片
山药超微配方颗粒
山楂超微配方颗粒
山茱萸超微配方颗粒
伸筋草超微配方颗粒
砂仁超微配方颗粒
沙苑子超微饮片
升麻超微配方颗粒
神曲超微饮片
石膏超微饮片
石决明超微饮片
首乌藤超微配方颗粒
熟地黄超微配方颗粒
水蛭超微饮片
丝瓜络超微饮片
酸枣仁超微配方颗粒
锁阳超微配方颗粒
太子参超微配方颗粒
天麻超微饮片
土鳖虫超微配方颗粒
土茯苓超微配方颗粒
菟丝子超微配方颗粒
瓦楞子超微饮片
威灵仙超微配方颗粒
蜈蚣超微饮片
乌梅超微配方颗粒
乌梢蛇超微配方颗粒
五味子超微配方颗粒
夏枯草超微配方颗粒
香附超微配方颗粒
香薷超微饮片
小茴香超微饮片
西洋参超微饮片
玄参超微配方颗粒
续断超微配方颗粒
延胡索超微配方颗粒
野菊花超微配方颗粒
盐车前子超微配方颗粒
益母草超微配方颗粒
银杏叶超微饮片
淫羊藿超微配方颗粒
薏苡仁超微配方颗粒
益智仁超微配方颗粒
郁金超微配方颗粒
鱼腥草超微配方颗粒
玉竹超微配方颗粒
远志超微饮片
泽泻超微配方颗粒
珍珠母超微饮片
制何首乌超微配方颗粒
枳壳超微配方颗粒
枳实超微配方颗粒
知母超微配方颗粒
栀子超微配方颗粒
猪苓超微配方颗粒
紫草超微饮片
紫河车超微饮片
紫苏梗超微饮片
2021
艾绒
艾条
艾叶炭
醋艾叶
酒艾叶
安痛藤
八角莲
八楞木
白背叶
白背叶根
砂炒白扁豆
白花蛇舌草
白花油麻藤
白兰花
白茄根
麸炒白芍
白石英
醋白石英
白石脂
白土苓
蜜白薇
白英
炒白术
焦白术
土炒白术
百合花
板栗花
半枫荷
半夏曲
炒半夏曲
北败酱草
米炒北沙参
碧桃干
酒碧桃干
薜荔藤
炒壁虎
扁枝槲寄生
蚕蛹
米泔制苍术
糙叶五加皮
姜草豆蔻
草果
盐草果仁
湘制草乌
茶叶
麸炒柴胡
蝉花
酒常山
炒赤芍
酒赤芍
臭牡丹
臭梧桐
川明参
酒蒸川牛膝
盐川牛膝
湘制川乌
酒川芎
春根藤
雌黄
砂炒刺猬皮
丛枝蓼
酢浆草
制大黄豆卷
大风子仁
醋大黄
清宁片
大皮子药
大青根
大伸筋
大菟丝子
制玳瑁
单面针
蛋黄油
当归炭
土炒当归
党参
麸炒党参
蜜党参
土炒党参
倒扣草
砂炒灯心炭
地板藤
地胆草
地耳草
生地黄炭
熟地黄炭
地雷
炒地龙
砂炒地龙
地稔
地笋
地桃花
砂炒地榆炭
滇桂艾纳香
丁香蓼
丁香叶
炒冬葵果
盐冬葵果
豆蔻仁
杜鹃花
杜仲
杜仲炭
酒杜仲
砂炒杜仲
盐杜仲
盐杜仲叶
盾叶秋海棠
峨参
鹅管石
煅鹅管石
番石榴叶
番薯藤
飞龙掌血
煨粉葛
丰城鸡血藤
枫荷桂
酒制蜂胶
蜂王浆
凤眼草
茯苓
茯神
炒浮小麦
蜜甘草
疳积草
赶黄草
制干蟾
干蛇胆
岗梅
岗脂麻
煨葛根
隔山香
全蛤蚧
酒全蛤蚧
勾儿茶
酥狗鞭
蒸狗脊
盐枸杞子
瓜蒌子霜
贯众
贯众炭
光皮木瓜
酒广升麻
龟甲胶珠
龟壳
醋龟壳
鬼箭羽
鬼针草
桂花
桂皮
过江龙
海狗肾
酒海狗肾
海金沙藤
酒海龙
酒海马
麸炒海螵蛸
海桐皮
海星
炒诃子肉
煨诃子
荷叶蒂
盐荷叶蒂
黑蚂蚁
红参须
红车轴草
醋红大戟
红茴香根
红木香
红娘子
米炒红娘子
红药子
猴耳环
砂炒猴骨
厚朴
姜厚朴
胡颓子跟
胡枝子
葫芦瓢
花椒炭
华南鹤虱
砂炒槐花炭
黄柏
黄瓜子
炒黄瓜子
黄花倒水莲
黄荆子
炒黄荆子
黄精
酒黄精
蒸黄精
蜜黄芪
黄芩炭
砂炒黄芩
黄杨木
鸡蛋壳
煅鸡蛋壳
鸡矢腾
吉祥草
荠菜
建曲
炒建曲
焦建曲
椒目
绞股蓝
接骨木
金莲花
金牛草
酒金钱白花蛇
金银花炭
金樱根
锦鸡儿
砂炒荆芥炭
九节茶
九头狮子草
酒曲
橘叶
巨胜子
苦丁茶
苦瓜
苦瓜霜
苦荬菜
苦杏仁霜
宽筋藤
昆明山海棠
老鹿角
雷公藤
藜芦
力曲
莲房
白莲子
灵仙藤
零陵香
刘寄奴
六神曲
炒六神曲
酒龙胆
龙葵
龙牙楤木
蒸龙眼肉
制鹿鞭
砂炒鹿骨
鹿角胶珠
鹿茸草
酒鹿尾
路边青
萝卜蔸
落花生枝叶
落新妇
驴鞭
制驴鞭
绿包藤
绿豆
葎草
麻黄绒
蜜麻黄绒
马大青叶
马兰草
马蔺子
马蹄金
玛瑙
买麻藤
蜜麦冬
满天星
毛秀才
毛柱铁线莲
美洲大蠊
蒙古苍耳子
炒蒙古苍耳子
蜜环菌
炒没药
醋制没药
茉莉花
牡丹皮炭
木耳
木防己
木姜叶柯叶
墓头回
墓头回炭
南方红豆杉
南瓜
南苦丁茶
蜜南沙参
南山楂炭
南蛇藤
南天仙子
酒南五味子
硇砂
制硇砂
牛白藤
牛鞭
酒牛鞭
酥牛鞭
牛大力
牛角
炒牛角?
牛筋草
牛皮冻
盐牛膝
牛至
糯稻根
糯米
糯米藤根
盐女贞子
排草
硼砂
煅硼砂
皮子药
七叶莲
蛴螬
炒蛴螬
千斤拔
铅丹
荞麦
青娘子
米炒青娘子
麸炒青皮
青钱柳
制青钱柳
炒青葙子
青羊参
清香藤
秋梨
秋石
全鹿干
制全蝎
人参花
人参须
醋肉苁蓉
肉豆蔻霜
煨肉豆蔻
炒乳香
醋制乳香
三叉苦
醋制三棱
麸炒三棱
三七
三七花
三叶青
桑根皮
蜜桑根皮
酒桑寄生
麸炒桑螵蛸
蜜桑叶
酒桑枝
砂仁米
山姜
山莓
山木通
山羊血
土炒山药
山银花炭
山楂炭
蛇含石
煅蛇含石
蛇莓
制蛇蜕
肾茶
酒升麻
蜜升麻
煨姜
胜红蓟
石菖蒲
石耳
石见穿草
石椒草
石莲子
石南藤
石上柏
醋石蟹
柿叶
鼠妇虫
炒鼠妇虫
清水半夏
水灯心
水高丽
水芹
水田七
水杨梅
水银
炒丝瓜络
酒丝瓜络
丝瓜络炭
丝瓜子
炒丝瓜子
四块瓦
松根
松萝
松叶
松子仁
檧木
酸泡根
米炒太子参
土炒太子参
桃花
桃胶
桃叶
制藤黄
麸炒天麻
姜天麻
天名精
田螺壳
煅田螺壳
甜杏仁
炒甜杏仁
甜杏仁
甜叶菊
铁包金
铁菱角
铁落
煅铁落
铁皮威灵仙
铁扫帚
铁树叶
桐叶
铜绿
头花蓼
透骨草
炒土鳖虫
土牛膝
土细辛
炒菟丝子
酒菟丝子
菟丝饼
瓦韦
望月砂
炒望月砂
酒威灵仙
乌多年
制乌梅
酒制乌梢蛇
砂炒乌梢蛇
醋乌药
麸炒乌药
酒乌药
煅无名异
砂炒吴茱萸
蜈蚣
酒蜈蚣
五谷虫
炒五谷虫
炒五灵脂
麸炒五灵脂
酒五味子
蜜五味子
五指柑
五指毛桃
锡
溪黄草
蜜酒豨莶草
蟋蟀
麸炒蟋蟀
下田菊
酒仙茅
仙桃草
显齿蛇葡萄
香椿皮
麸炒香椿皮
香椿子
酒香附
四制香附
香附炭
香菇
香墨
湘两面针
湘砂仁
湘山药
麸炒湘山药
土炒湘山药
湘小通草
象皮
硝石
小麦芽
炒小麦芽
焦小麦芽
小伸筋
小叶榕
缬草
信石
砒霜
续断炭
雪上一枝蒿
制雪上一枝蒿
血风藤
酒延胡索
芫荽
盐肤根白皮
盐肤木
眼镜蛇
燕窝
羊鞭
酒羊鞭
羊耳菊草
羊角
羊开口
羊蹄根
野黑豆
野木瓜果
野鸦椿
野紫苏叶
野紫苏子
炒野紫苏子
叶下珠
夜明砂
一点红
酒益母草
银耳
醋罂粟壳
鱼鳔
炒鱼鳔
鱼胆草
玉叶金花
玉竹
蜜玉竹
醋郁金
元宝草
原蚕蛾
炒原蚕蛾
蜜远志
云威灵
炒芸苔子
芸香草
麸炒泽泻
樟树子
盐樟树子
蔗鸡
炒知母
生栀仁
姜栀子
栀仁炭
栀子炭
栀子根
枳壳
枳实
枳实炭
猪骨头
竹黄
竹节伸筋
竹卷心
煅竹卷心
竹叶柴胡
紫荆皮
紫梢花
紫珠
走马胎
钻山风
甘肃省中药材标准
2009
人参须
九眼独活
山紫菀
小白及
小防风
小茜草
小黄芩
马尾连
牛尾独活
牛蒡根
毛叶赤芍
毛姜
手参
火焰子
水根
甘肃白头翁
甘肃白药子
甘肃刺五加
兰州百合
地骷髅
西芎(川芎)
西贝母(川贝母)
竹叶椒
灯台七(蚤休)
红药子
红柴胡
鸡头黄精
河套大黄
泡沙参
贯众
草河车
狭叶红景天
桃儿七
铁丝威灵仙
铁棒锤
高乌头
硬前胡
紫丹参
黑柴胡
墓头回
瑞香狼毒
缬草
马蔺子
凤眼草
平凉山楂
白平子
冬瓜子
西瓜皮
光皮木瓜
李仁(郁李仁)
皂角
苦豆子
苦瓜
南瓜子
莳萝子
甜瓜蒂
甜杏仁
绿豆
椒目
葡萄干
瘪桃干
小仲筋草
牛至
毛细辛
水母雪莲
龙葵
北刘寄奴
北败酱草
白毛藤
白屈菜
地丁草
地椒
列当
苍耳草
秃疮花
珍珠透骨草
鬼针草
盐生肉苁蓉
皱叶鹿衔草
甜地丁
辣蓼
藿香
小石韦
参叶
烈香杜鹃
野艾叶
童子益母草
橘叶
油菜蜂花粉
草蒲黄
盘叶金银花
三颗针
祖师麻
鬼箭羽
白马勃
白木耳
地星
茯神
山羊血
山羊角
牛鞭
牛羊草结
凤凰衣
石龙子
白唇鹿尾
白唇鹿角
白唇鹿鞭
白唇鹿茸
白唇鹿筋
守宫
羊鞭
陇马陆
驴皮
驴鞭
刺猬皮
牦牛黄
蛇胆
猪大肠
猪蹄甲
巢脾
雄蚕蛾
水银
龙齿
龙骨
白石英
白石脂
玄精石
姜石
硇砂
蛇含石
硼砂
六神曲
百草霜
陈墨
柿霜
猪胆膏
2020
九眼独活
人参须
小白及
小防风
小茜草
小黄芩
山紫菀
马尾连
毛叶赤芍
毛姜
水根
火焰子
牛尾独活
牛蒡根
兰州百合
甘肃白头翁
甘肃刺五加
地骷髅
灯台七(重楼)
灰茅根
竹叶柴胡
竹叶椒
红药子
红柴胡
老虎姜(甘肃白药子)
西芎(川芎)
角蒿
鸡头黄精
河套大黄
泡沙参
贯众
金刚刺
狭叶红景天
草河车
桃儿七
铁丝威灵仙
铁棒锤
高乌头
菊芋
黄姜
硬前胡
紫丹参
黑柴胡
墓头回
瑞香狼毒
缬草
小山楂
马蔺子
凤眼草
白平子
光皮木瓜
李仁
苦瓜
苦豆子
南瓜子
莳萝子
甜杏仁
绿豆
菠菜子
椒目
黑果枸杞
瘪桃干
小伸筋草
毛细辛
北败酱草(北败酱)
甘肃棘豆
列当
地丁草
百蕊草
秃疮花
苍耳草
珍珠透骨草
鬼针草
皱叶鹿衔草
盐生肉苁蓉
笔管草
蛇莓
童子益母草
溪黄草
辣蓼
藿香
小石韦
珠子参叶
甜叶菊
野艾叶
雪松叶
橘叶
油菜蜂花粉
苦水玫瑰花
盘叶金银花
黄花菜
三颗针皮
红毛五加皮
祖师麻
石刁柏
鬼箭羽
接骨木
白马勃
白木耳
茯神
桑黄
山羊血
山羊角
牛羊草结
牛鞭
羊肉
羊胎盘
羊腰子
羊鞭
陇马陆
驴乳
驴鞭
牦牛黄
巢脾
猪大肠
猪脊髓
猪蹄甲
蛇胆
雄蚕蛾
黑蚂蚁
无名异
水银
白石英
白石脂
红丹
姜石
铅粉
蛇含石
硼砂
雌黄
古墨
当归油
沙棘膏
柿霜
桃胶
蜂王浆
甘肃省中药炮制规范
1980
人参
人参须
糖参
八角枫
三七
三棱
大黄
大戟
干姜
生姜
姜皮
大红袍
土贝母
土茯苓
山豆根
山芝麻
山柰
山栀茶
山药
川乌
川贝母
贝母
川芎
川牛膝
怀牛膝
土牛膝
小红参
千年健
天门冬
天花粉
天南星
天麻
天葵子
支柱蓼
五指毛桃
木香
川木香
太子参
升麻
丹参
巴戟天
乌药
玄参
半夏
龙胆
石钻子
玉竹
玉葡萄根
头顶一颗珠
甘松
甘草
甘遂
白及
白术
白头翁
白芍
白芷
白附子
白药子
白茅根
白前
白蔹
白云花根
白首乌
白薇
仙人头
仙茅
片姜黄
西洋参
百合
百部
老蛇盘
地黄
熟地黄
地榆
当归
光慈姑
奶参
竹节参
朱砂根
华山参
红毛七
红景天
红药子
南沙参
北沙参
两头尖
芦根
远志
岗梅
何首乌
附子
防己
防风
苍术
麦门冬
赤芍
延胡索
羌活
泽泻
青木香
郁金
板蓝根
茄根
苦参
茅慈姑
茅莓根
明党参
虎杖
虎掌草
金果榄
金荞麦
知母
狗脊
前胡
姜黄
威灵仙
胡黄连
南五味子根
草血竭
草河车
草乌
茜草
苎麻根
香附
香附米
独活
射干
海芋
穿山龙
穿破石
高良姜
党参
秦艽
莪术
莓叶委陵菜
桔梗
桃儿七
桃金娘根
夏天无
珠子参
骨碎补
柴胡
贯众
狼毒
徐长卿
商陆
麻黄根
黄芩
黄连
黄芪
黄药子
黄精
菖蒲
九节菖蒲
水菖蒲
常山
银柴胡
猕猴桃根
猫爪草
续断
葱白
葛根
萱草根
萆薢
朝天罐
紫菀
紫草
黑老虎
漏芦
蜘蛛香
稻根须
薤白
藕节
藁本
刀豆
大茴香
大枣
大豆黄卷
大风子
大腹皮
小茴香
山茱萸
山楂
川楝子
千金子
女贞子
马槟榔
马钱子
马兜铃
马蔺子
火麻仁
王不留行
天仙子
木瓜
木蝴蝶
木鳖子
五爪橘红
五味子
车前子
无患子
水红花子
水杨梅
分心木
牛蒡子
乌梅
巴豆
龙眼肉
石莲子
石榴皮
白果
白胡椒
黑胡椒
白扁豆
白蒺藜
白芝麻
黑芝麻
冬瓜子
冬瓜皮
冬葵子
母丁香
丝瓜络
决明子
地肤子
西瓜皮
肉豆蔻
肉桂子
红豆蔻
诃子
沙苑子
沙枣
芥子
苍耳子
芫荽子
花椒
花椒目
芡实
芸苔子
赤小豆
麦芽
豆蔻
豆蔻壳
连翘
连翘心
吕宋果
吴茱萸
佛手
谷芽
稻芽
皂角
皂角子
陈皮
补骨脂
苦丁香
苦杏仁
甜杏仁
青皮
青果
青葙子
松塔
板栗壳
使君子
郁李仁
金樱子
草豆蔻
草果
荔枝核
荜茇
荜澄茄
茺蔚子
莱菔子
枸杞子
柏子仁
枳壳
枳实
枳椇子
柿蒂
相思子
南瓜子
牵牛子
砂仁
葫芦巴
胡桃仁
胡麻子
韭菜子
胖大海
扁豆衣
急性子
复盆子
香橼
浮小麦
娑罗子
益智
莲子
莲子心
莲房
莳萝
桃仁
栝楼
栝楼仁
鸦胆子
预知子
秫米
桑椹
淡豆豉
菴?子
栀子
梧桐子
蛇床子
猪牙皂
甜瓜子
绿豆
绿豆衣
葫芦
葱子
葶苈子
菟丝子
棉花子
紫苏子
黑豆
鲁豆衣
蓖麻子
楮实子
路路通
蔓荆子
榧子
槐角
槟榔
酸枣仁
酸浆
罂粟壳
蕤仁
樱桃核
鹤虱
薏苡仁
橘红
橘白
橘络
橘核
藏青果
藏桃
藏枣
瘪桃干
一支黄花
一支蒿
九头狮子草
三白草
大头陈
大蓟
小驳骨
小草
小蓟
马兰草
马齿苋
马鞭草
飞扬草
火炭母
元宝草
瓦松
木贼
车前草
水蔓菁
水蜈蚣
凤尾草
半边莲
石吊兰
石斛
鲜石斛
石韦
石见穿
龙葵
田基黄
北野菊
白屈菜
冬凌草
仙鹤草
瓜子金
冲天草
刘寄奴
农吉利
地椒
地胆草
地锦草
老鹳草
百蕊草
肉苁蓉
灯心草
全叶青兰
阴地蕨
红头草
红根草
红管药
红花龙胆
如意草
芸香草
杠板归
杜衡
连钱草
佛甲草
鸡矢藤
鸡骨草
伸筋草
旱莲草
泽兰
卷柏
青叶胆
青蒿
苦豆草
虎耳草
败酱草
金牛草
金龙胆草
金沸草
金钱草
金锦香
肿节风
细辛
佩兰
委陵菜
狗肝菜
垂盆草
荆芥
茵陈
草红藤
荔枝草
肺形草
香青草
香薷
益母草
浮萍
鸭跖草
倒扣草
铁包金
铁苋菜
狼巴草
透骨草
积雪草
淡竹叶
麻黄
鹿衔草
排草
鱼腥草
猪秧秧
猫眼草
淫羊藿
萹蓄
景天三七
紫花地丁
紫苏
蛤蟆草
鹅不食草
锁阳
筋骨草
寻骨风
溪黄草
辣蓼
蒲公英
蓝布正
蓝花参
鼠曲草
矮地茶
豨莶草
零陵香
蔊菜
糙苏
薄荷
藜芦
爵床
瞿麦
蟛蜞菊
翻白草
十大功劳叶
人参叶
大夫叶
大青叶
小野鸡尾
山腊梅叶
木芙蓉
石楠叶
艾叶
布渣叶
龙脷叶
四季青
竹叶
沙枣叶
芙蓉叶
牡荆叶
苦丁茶
罗布麻叶
莱菔缨
枇杷叶
胡颓子叶
荷叶
荷梗
桑叶
檵木叶
棕榈
紫苏叶
紫珠叶
番泻叶
橘叶
丁香
山茶花
千日红
马蔺花
木棉花
木槿花
月季花
凤仙花
玉米须
玉簪花
石榴花
白梅花
白茅花
合欢花
红花
辛夷
芫花
芙蓉花
豆蔻花
谷精草
牡丹花
鸡冠花
闹羊花
松花粉
玫瑰花
金银花
金莲花
洋金花
玳玳花
厚朴花
扁豆花
凌霄花
莲花
莲须
夏枯草
素馨花
旋复花
密蒙花
菊花
葛花
款冬花
蒲黄
蔷薇花
槐花
槐米
藏红花
丁皮
五加皮
云实皮
乌桕
石榴根皮
白癣皮
合欢皮
地骨皮
地枫皮
肉桂
杜仲
牡丹皮
官桂
苦楝皮
追地风
厚朴
海桐皮
秦皮
救必应
桑白皮
黄柏
紫荆皮
椿皮
樗根白皮
榆皮
暴马子皮
藤杜仲
丁公藤
九里香
六月雪
三叉苦
山川柳
天仙藤
木桶
汉桃叶
石楠藤
古山龙
四方藤
过岗龙
丢了棒
竹茹
沉香
苏木
皂角刺
鸡血藤
鸡血藤膏
油松节
苦木
茅莓
青风藤
虎刺
金银藤
侧柏叶
钩藤
首乌藤
络石藤
降香
海风藤
桂枝
称钩风
鬼箭羽
通草
桑枝
寄生
黄栌
槐枝
檀香
安息香
血竭
没药
苏合香
芦荟
杏胶
阿魏
松香
枫香脂
乳香
桃胶
梧桐泪
琥珀
人中白
人指甲
九香虫
干蟾
土鳖虫
山羊血
马宝
五谷虫
五灵脂
瓦楞子
水蛭
水獭肝
乌梢蛇
牛黄
凤凰衣
石决明
白丁香
白花蛇
白螺丝壳
地龙
全蝎
红娘子
坎炁
龟板
牡蛎
鸡内金
夜明砂
刺猬皮
虎骨
肾精子
狗宝
鱼枕骨
鱼螵
穿山甲
珍珠
珍珠母
珊瑚
玳瑁
虻虫
海马
海龙
海螵蛸
蚕砂
桑螵蛸
望月砂
羚羊角
鹿茸
鹿尾
鹿胎
鹿筋
鹿泪
鹿肾
鹿角
接骨丹
蛇蜕
蛤什蟆油
蛤壳
蛤蚧
紫贝齿
紫河车
紫梢花
蛴螬
斑蝥
猴枣
象皮
象牙
犀角
水牛角
蜂房
蜂蜜
蜂蜡
白蜡
虫蜡
蜈蚣
腽肭脐
广狗肾
牛肾
驴肾
蜣螂
蝈蝈
蝉蜕
熊胆
熊油
蕲蛇
燕窝
蜗牛
蝼蛄
螃蟹
僵蚕
蟋蟀
蟾酥
鳖甲
鳖头
獾油
麝香
大青盐
火硝
云母石
水银
玄精石
龙齿
龙骨
石膏
石燕
白石脂
赤石脂
白矾
皂矾
胆矾
芒硝
朱砂
自然铜
阳起石
阴起石
花蕊石
玛瑙
辰砂
炉甘石
金精石
钟乳石
禹粮石
秋石
信石
浮海石
蛇含石
银精石
寒水石
硇砂
紫硇砂
雄黄
硫磺
紫石英
白石英
鹅管石
滑石粉
硼砂
磁石
赭石
礞石
儿茶
人中黄
干漆
六神曲
半夏曲
冰片
西瓜霜
玄明粉
白降丹
百草霜
百药煎
红粉
红粬
伏龙肝
竹沥
竹沥水
竹沥膏
血余炭
芜夷
采云曲
龟板胶
龟鹿胶
阿胶
京墨
青黛
虎骨胶
饴糖
荞麦粉
轻粉
胆南星
建神曲
铅粉
铁落
密陀僧
鹿角胶
鹿角霜
银朱
铜绿
樟丹
樟脑
薄荷冰
藤黄
鳖甲胶
马勃
天竺黄
无名异
木耳
五倍子
冬虫夏草
仙桃草
没食子
昆布
柿霜
茯苓
茯神
海金沙
海藻
海带
银耳
猪苓
槐蘑
紫草茸
雷丸
福建省中药材标准
2006
一枝黄花
一点红
丁香油
三叶鬼针草
千里光
土荆芥
山甘草
山鸡椒根
山姜子
山茶花
山桔干
马兰草
马蹄香
化血丹
天青地白
天胡荽
木芙蓉叶
毛花点草
毛将军
水团花
牛筋草
仙桃草
叶下珠
玉米花粉
玉树油
白子草
白花曼陀罗子
白花蛇舌草
白眉草
石仙桃
石松
石荠苧
节节草
买麻藤
刘寄奴
红木香
红曲
羊胆膏
芋头
余甘子粉
杜瓜
杨梅树皮
牡荆
牡荆根
肖梵天花
苏铁蕨贯众
鸡矢藤
麦麸
披麻草
松毛
油菜花粉
狗肾
玫瑰茄
茅膏菜
金边桑
金线莲
金锦香
养心草
姜皮矮陀陀
显齿蛇葡萄
玳玳花
珍珠层粉
秋石
穿根藤
绞股蓝
胜红蓟
茶叶
茶匙癀
虾仁
蚂蚁
面粉
香蕉
海金沙藤
盐肤木
离根香
笔管草
莲花
蚕沙
巢脾
常春油麻藤
琉璃草
甜叶菊叶
眼镜蛇毒
绿衣枳实
绿萍
野甘草
银耳
黄毛耳草
硝石
葎草
葫芦茶
酢浆草
韩信草
满山白
福建山药
福建胡颓子叶
蓝花参
雷公藤
榕树叶
蔗鸡
辣蓼
鲜青果
蝮蛇毒
蟑螂
翻白草
蟾蜍
蒺藜草
福建省中药炮制规范
1988
一枝黄花
一点红
丁香
人中白
人中黄
人参
人参叶
八角茴香
儿茶
九节菖蒲
九里香
九香虫
了哥王
刀豆
刀豆壳
三七
三叉苦
三叶鬼针草
三白草
三脉叶马兰
三棱
干姜
干漆
土牛膝
土荆皮
土茯苓
土党参
土黄柏
土鳖虫(?虫)
大风子
大血藤
大皂角
大青叶
大青盐
大枣
大黄
大蒜
大蓟
大腹皮
万年青
山芝麻
山豆根(广豆根)
山奈
山茱萸
山药
山楂
山楂核
山慈姑
千日红
千年健
千里光
千金子(续随子)
川木香
川木通
川贝母
川牛膝
川乌
川芎
川楝子
广防己
广角
广金钱草
广藿香
女贞子
小茴香
小蓟
飞扬草
马兰草
马宝
马齿苋
马勃
马钱子(番木鳖)
马兜铃
马缨丹
马鞭草
王不留行
元宝草
无名异
无根藤
云母石
天仙藤(马兜铃藤)
天冬
天竺黄(竹黄)
天花粉
天南星
天麻
天葵子
木瓜
木香
木贼
木棉花
木槿皮
木槿花
木蝴蝶(千张纸)
木鳖子
瓦松
瓦楞子
五加皮
五灵脂
五谷虫
五味子
五指毛桃
五倍子
车前子
车前草
太子参
化橘红
毛冬青
牛角腮
牛黄
牛筋草(牛顿草)
牛蒡子
牛膝(怀牛膝)
升麻
乌豆
乌药
乌韭
乌桕
乌梢蛇
乌梅
丹参
月季花
凤仙花
凤尾草
凤凰衣
六月雪
火炭母(赤地利)
火麻仁
巴豆
巴戟天
水牛角
水蛭
水蜈蚣
玉叶金花
玉竹
玉米须
巨胜子
甘松
甘草
甘遂
艾叶
布沙花
石韦
石仙桃
石吊兰
石决明
石莲子(甜石莲)
石菖蒲
石斛
石楠叶
石榴皮
石榴花
石膏
石燕
石蟹
龙齿
龙骨
龙胆
龙涎香
龙眼肉(桂圆肉)
龙葵
北沙参
叶下珠
四叶参
四季青
仙茅
仙鹤草
冬瓜子
冬瓜皮
冬虫夏草
冬葵子
生姜
代代花
白丁香
白及
白木耳
白术
白石英
白头翁
白芍
白芷
白花蛇舌草
白附子(禹白附)
白英(白毛藤)
白茅花
白茅根
白矾(明矾)
白果(银杏)
白屈菜
白降丹
白茶花
白背叶
白前
白扁豆
白扁豆衣
白扁豆花
白蔹
白藓皮
白薇
瓜子金(铁吊杆,多年癀)
瓜蒌
瓜蒌子
瓜蒌皮
玄明粉
玄参
玄精石
半边莲
半枝莲
半夏
刘寄奴
丝瓜络
母丁香
地龙
地耳草(田基黄)
地枫皮
地肤子
地骨皮
地胆草(地枇杷)
地黄
地榆
地锦草
杠板归
杏香兔耳风
芒硝
老鹳草
过岗龙
西瓜皮
西瓜霜
西红花(番红花)
亚麻子(胡麻子)
百合
百部
百草霜
羊蹄(土大黄)
光明子
光枝勾儿茶
光慈姑
当归
当药
肉豆蔻
肉苁蓉
肉桂
竹节参
竹叶椒
竹沥
竹沥盐
竹茹
朱砂
朱砂根
伊贝母
华山参
延胡索
自然铜
血余炭
血竭
向天盏
向日葵
伏龙肝
全蝎
合欢皮
合欢花
冰片(合成龙脑)
灯心草
决明子
守宫(壁虎)
安息香
关木通
关白附
阳起石
阳桃花
阴地蕨(小春花)
阴行草
防己(粉防己)
防风
红大戟
红花
红芪
红豆蔻
红娘子
红粉
红管药
玛瑙
麦冬
麦芽
远志
坎炁(脐带)
杜仲
李根皮
豆蔻
豆蔻花
两头尖
芙蓉叶
芫花
芫荽
芫荽子
芜荑
花椒
花椒目
花蕊石
芥子
苍术
苍耳子
芡实
苎麻根
芦根
苏木
苏合香
赤小豆
赤石脂
赤芍
连钱草(肺风草)
连翘
连翘芯
吴茱萸
岗梅
肖梵天花
牡丹皮
牡荆叶
牡蛎
何首乌
佛手
佛手花
佛甲草
皂角刺
伸筋草
谷精草(谷精珠)
龟板
龟板胶
辛夷
沙苑子(潼蒺藜)
没药
沉香
羌活
诃子
补骨脂
灵芝
阿胶
阿魏
陈皮
附子
驳骨丹
忍冬藤(金银藤)
鸡内金
鸡矢藤
鸡血藤
鸡肣花(野鸦椿)
鸡冠花
玫瑰花
玫瑰茄
青木香
青风藤
青皮
青葙子
青蒿
青黛
青礞石
枇杷叶
板蓝根
松花粉
松塔
枫香脂(白云香)
刺五加
刺猬皮
苦杏仁
苦参
苦楝皮
苣荬菜(北败酱)
苘麻子(冬葵子)
苞蔷薇
茅莓
郁李仁
郁金
虎耳草
虎杖
虎骨
明党参
败酱草
贯众
昆布
罗汉果
知母
垂盆草
委陵菜
使君子
侧柏叶
佩兰
乳香
金不换
金丝草
金沸草
金果榄
金线莲
金荞麦
金钱白花蛇
金钱草
金银花
金锦香
金樱子
金礞石
肿节风
鱼首石
鱼腥草
鱼鳔
狗肝菜
狗脊
狗肾
京大戟
夜明砂
闹羊花
炉甘石
油松节
泽兰
泽泻
卷柏
降香
细辛
建神曲(范志神曲)
玳瑁
珍珠
珍珠母
珊瑚
枳壳
枳实
枳椇子
柏子仁
栀子
枸杞子
相思子
柿蒂
胡芦巴
胡黄连
胡颓子叶
胡椒
南沙参
南蛇藤(穿山龙)
茜草
荆芥
荜茇
荜澄茄
草乌
草豆蔻
草果
茵陈(绵茵陈)
茯苓
荞麦
茺蔚子
荔枝草
荔枝核
砂仁
砂仁壳
牵牛子(黑、白丑)
厚朴
厚朴花
威灵仙
轻粉
鸦胆子
韭菜子
哈蟆油
虻虫
骨碎补
钟乳石
钩藤
香加皮
香附
香橼
香薷
香墨
咸秋石
信石
重楼
鬼箭羽
禹粮石
胆矾
胆南星
胖大海
独活
急性子
洋金花
美丽胡枝子叶
美丽胡枝子根
前胡
首乌藤(夜交藤)
穿山甲
穿心莲
穿破石
姜黄
络石藤
珠子参(纽子七)
蚕砂
秦艽
秦皮
桂子
桂枝
桔梗
桃仁
桃金娘根(岗稔根)
核桃仁
盐肤木
莱菔子
莲子
莲子芯
莲房
莲须
莪术
荷叶
荷叶蒂
荷梗
莨菪子(天仙子)
夏天无
夏枯草
柴胡
党参
鸭跖草
铅粉(胡粉)
铁苋菜
铁落
积雪草
臭梧桐叶
徐长卿
射干
豹骨
狼把草
狼毒
高良姜
凌霄花
拳参
浙贝母
娑罗子
海马
海风藤
海龙
海芋(痕芋头)
海狗肾
海金沙
海桐皮
海螵蛸
海藻
浮小麦
浮石
浮海石
粉萆薢
益母草
益智
通草
桑叶
桑白皮
桑枝
桑寄生
桑椹
桑螵蛸
球兰
梅花
??木叶
菥蓂(苏败酱)
菟丝子
菊花
黄芩
黄连
黄芪
黄药子(黄独)
黄柏
黄精
硇砂
常山
蛇床子
蛇含石
蛇蜕
蚱蜢
野百合
野牡丹
野菊花
铜绿
银柴胡
猪牙皂
猪苓
猪殃殃
猫须草
猫尾射
猕猴桃根
望月砂
旋覆花
商陆
鹿角
鹿角胶
鹿角霜
鹿茸
鹿衔草
麻黄
麻黄根
淮小麦
淫羊藿
淡竹叶
淡豆豉
淡秋石
羚羊角
密陀僧
密蒙花
续断
绵萆薢
绿升麻
绿矾
琥珀
斑蝥
楮实子
棕板(棕榈)
款冬花
葫芦
葫芦茶
葛花
葛根
葶苈子
萱草根
萹蓄
酢浆草
硫黄
雄黄
犀角
紫贝齿
紫石英
紫花地丁
紫苏子
紫苏叶
紫茉莉
紫河车
紫草
紫草茸
紫珠叶
紫荆皮
紫捎花
紫菀
蛤壳
蛤蚧
蛴螬
景天三七
黑芝麻
锁阳
鹅不食草
鹅管石
筋骨草(白毛夏枯草)
猴骨
猴枣
番泻叶
象牙屑
象皮
滑石
寒水石
椿皮
蓝花参
槐米
槐花
槐角
蓍草
蓖麻子
蒺藜(刺蒺藜)
蒲公英
蒲黄
雷丸
雷公藤
蜈蚣
蜂房
蜂蜡
蜂蜜
蜣螂
路路通
矮地茶
锦灯笼(酸浆)
鼠曲草(佛耳草)
碧桃干
榧子
槟榔
截叶铁扫帚
酸枣仁
蔓荆子
蔊菜
雌黄
磁石
豨莶草
蝉蜕
罂粟壳(米壳)
蘡薁(山葡萄)
算盘子
辣蓼
漏芦
熊胆
槲寄生
樟脑
赭石
蕤仁
蕲蛇
墨旱莲
蝼蛄
稻芽
僵蚕
鹤虱
橘红
橘白
橘络
橘核
燕窝
薤白
薏苡仁
薄荷
壁钱
檀香
藁本
蟋蟀
蟑螂
爵床
藕片
藕节
藜芦
藤黄
覆盆子
蟛蜞菊
瞿麦
翻白草(郁苏参)
蟾酥
鳖甲
鳖甲胶
糯稻根
麝香
福建省中药饮片炮制规范
2011
白子草
八佰光
穿根藤
酢浆草
豆蔻
杜瓜
光慈姑
红丹
红木香
黄毛耳草
苦瓜干
了哥王
绿衣枳实
马兰草
茅膏菜
千斤拔
绒楠
肉桂子
沙苑子
山姜子
松香
铁苋菜
土槿皮
胃得安神曲
五味子
仙桃草
盐肤木
杨梅树皮
野菊
一点红
蟑螂
枳壳
2012
一点红
丁癸草
十大功劳根
九节菖蒲
了哥王
人中白
人中黄
人参
八佰光
刀豆壳
万年青
三七花
三叉苦
三叶青
三脉叶马兰
千斤拔
千日红
土牛膝
土荆芥
土党参
土槿皮
土鳖虫
大风子
女贞子
小茴香
山甘草
山芝麻
山鸡椒根
山姜子
山茱萸
山橘干
山楂核
川芎
广升麻
广藿香
马兰草
马宝
乌药
乌韭
乌桕
云母石
五灵脂
五谷虫
五味子
五指毛桃
元宝草
六月雪
六神曲
凤仙花
凤仙透骨草
凤尾草
凤凰衣
化血丹
天青地白
天胡荽
天麻
巴戟天
无名异
无花果
无根藤
木槿皮
木槿花
毛花点草
毛将军
水蜈蚣
火炭母
牛大力
牛羊草结(羊肚枣)
牛至
牛角腮
牛筋草
巨胜子
仙桃草
代代花
冬瓜子
冬葵子
北寒水石
半夏曲
叶下珠
四叶参
布沙花
玄精石
玉叶金花
玉米花粉
玉米须
白丁香
白子草
白毛藤(白英)
白术
白石英
白曲
白芍
白花曼陀罗子
白花蛇舌草
白茅花
白降丹
白扁豆
白眉草
白背叶
白背叶根
白茶
白茶花
石刁柏
石上柏
石仙桃
石松
石南藤
石荠苧
石莲子
石楠叶
石榴花
石燕
石蟹
节节草
龙涎香
龙骨
龙葵
买麻藤
伏龙肝(灶心土)
光明子
光枝勾儿茶
光慈姑
全蝎
关白附
刘寄奴
向日葵
地不容
地耳草
地胆草
地菍
守宫
当归
百草霜
竹叶椒根
竹沥
竹沥盐
红丹
红木香
红曲
红参
红娘子
红管药
羊耳菊
羊胆
羊胆膏
羊蹄
肉苁蓉
肉豆蔻
肉桂子
芋头
芋环干
西瓜皮
过岗龙
防风
阳桃花
阳起石
阴地蕨(小春花)
余甘子树皮
佛手花
佛甲草
坎炁
岗梅
李根皮
杏香兔耳风
杜瓜
杨梅树皮
沙苑子
没药
灵芝
灵芝孢子粉
牡荆
牡荆子
牡荆根
玛瑙
肖梵天花
芜荑
芡实
芦竹根
芦笋
芫荽
芫荽子
花生衣
花椒目
苍术
苎麻根
苏铁蕨贯众
苣荬菜
诃子
豆蔻
豆蔻花
连钱草
连翘芯
陈皮
鸡矢藤
鸡肣花
麦麸
乳香
刺猥皮
建神曲
披麻草
松毛
松香
松塔
油菜花粉
法半夏(闽产)
狗肝菜
狗肾
狗脊
玫瑰茄
罗勒
苞蔷薇
苦丁茶
苦瓜干
茅莓
茅膏菜
茉莉根
虎耳草
败酱草
贯叶连翘
郁金
金丝草
金边桑
金线莲
金锦香
鱼鳔
信石
养心草
南山楂
南五味子根皮
南蛇藤
南寒水石
姜半夏(闽产)
姜皮矮陀陀
姜黄
扁豆衣
扁豆花
显齿蛇葡萄
枳壳
枳实
枳椇子
枸杞子
柑枳
栀子
栀子根
树舌
活络草
玳瑁
珊瑚
珍珠
珍珠层粉
相思子
砂仁壳
胃得安神曲
禹粮石
秋石
穿心莲叶
穿根藤
穿破石
绒楠
绞股蓝
美丽胡枝子
美丽胡枝子根
胆矾
胜红蓟
胡芦巴
胡颓子叶
茶叶
草血竭
荔枝草
荞麦
虻虫
虾仁
蚂蚁
面粉
香附
香茅
香菇
香墨
鬼针草
鬼箭羽
柴胡
桂皮
桃叶
桑寄生
浮小麦
浮石
浮海石
海芋
海金沙藤
海桐皮
狼杷草
疳积草
盐肤木
离根香
笔管草
臭梧桐叶
荷叶蒂
荷梗
莲花
蚕沙
豇豆壳
铁苋菜
铅粉
高良姜
密陀僧
巢脾
常春油麻藤
排草
望月砂
淮小麦
猕猴桃根
猪殃殃
猪胆膏
猫尾射
猫须草
球兰
琉璃草
甜叶菊叶
甜杏仁
硇砂
绿衣枳实
绿梅花
绿萍
菟丝子
菟丝草
蚱蜢
蛇含石
蛇胆
蛇婆子
野甘草
野百合
野牡丹根
野菊
铜绿
银耳
鹿尾
鹿角霜
黄毛耳草
黄芩
黄柏
黄药子(黄独)
黄精
猴骨
琥珀
番石榴叶
硝石
紫贝齿
紫苏
紫茉莉根
紫草茸
紫梢花
紫萁贯众
萱草根
葎草
葛花
葫芦
葫芦茶
蛴螬
酢浆草
锁阳
韩信草
鹅管石
黑老虎根
黑豆(乌豆)
满山白
硼砂
福建山药
蒺藜草
蓝花参
蜣螂
雷公藤
鼠麴草
截叶铁扫帚
榕树叶
碧桃干
算盘子根
蔗鸡
蜡梅花
蝉花
辣蓼
雌黄
鲜青果
僵蚕
樟脑
蝼蛄
壁钱
橘白
橘络
橙皮
薏苡根
爵床
蟋蟀
蟑螂
檵木叶
藕片
藜芦
藤黄
蟛蜞菊
蟾蜍
糯稻根
西藏地方药材质量标准
其他
巴夏嘎/巴夏嘎门巴
脑石/朵列
黄葵子/索玛热杂
蚓果芥/齐乌拉卜
糖芥子/冈托巴
白芝麻/滴嘎
刺柏叶膏/秀才砍扎
卷丝苦苣苔/查架哈吾
五灵脂膏(渣驯膏)/渣驯砍扎
千里光膏/雨古星砍扎
蓝花棘豆/塞那
藏荆芥/萨都那保
白芥子/永噶
叉分蓼/尼阿洛
香樟(云南樟)/阿卡苦拗
西藏棱子芹/加瓦
贝齿粉/准贴
红宝石/白玛热各
孔雀尾羽/妈恰卓
纤维石/东孜嘎布
力嘎都/力嘎都
针铁矿/东泽末布
海蓝宝石/琼久
羚牛角/加如
青金石/木敏
鱼骨/尼阿瑞
琥珀/波炼
九眼石/死宁
糖茶藨/塞果
蔓菁膏/恰牛砍扎
甘肃棘豆/塞嘎
软玉/羊脂
双花龙胆/邦杰差沃
榜玛(美丽乌头)/榜玛
祖母绿/马尔盖
晃石(埠)/埠
玛瑙/玛那或
海螺粉/董帖
石榴子石/乃
贵州省中药材民族药材质量标准
2003
一支箭
一枝黄花
一点红
十八症
十大功劳木
十大功劳叶
丁香油
七叶莲
八角枫(白龙须、白金条)
八角莲
九月生(朱砂莲)
九头狮子草
九龙藤
九眼独活
了哥王
三七花
三分三
三月泡
三角风
三颗针
土人参
土大黄
土牛膝
土知母(川射干)
土荆芥
土党参(柴党参)
大乌泡
大风子
大风藤
大皂角
大豆黄卷
大驳骨
大果木姜子
大果木姜子油
大青木香
大菟丝子(菟丝子)
大蒜
大蠊(蟑螂)
山乌龟
山合欢皮
山百合
山刺莓
山枝仁
山栀茶(山枝茶)
山麻黄
千斤拔
千里光
川莓
小叶黄杨
小玉竹
小红参
小血藤
小花清风藤
小驳骨
小麦芽
小罗伞
小贯众
飞龙掌血叶(见血飞叶)
飞龙掌血根皮(见血飞)
马兰草(鱼鳅串)
马尾连
马槟榔
马蹄金
王瓜子
天胡荽
无名异(土子)
无花果
无花果叶
元宝草
云防风
云实皮(阎王刺)
云实花
木防己(水城木防己)
木芙蓉叶
木姜子
木莓
木莲皮(柴厚朴)
木槿花
木蝴蝶皮
支柱蓼
五匹风
五香血藤
牛至(满坡香)
牛尾独活
牛胆汁
牛虻虫
牛鞭
毛子草(结石草)
毛叶木瓜
毛郁金
毛茛
毛紫菀
凤仙花
凤尾草
凤凰衣
乌头
乌韭
乌蔹莓
火炭母
六神曲
水三七
水飞蓟素
水冬瓜根皮
水杨梅根
水杨酸甲酯(冬绿油)
水菖蒲
水朝阳花(旋覆花)
水朝阳草(金沸草)
水蜈蚣
玉米须
甘松油(松根油)
艾片(左旋龙脑)
艾纳香
艾纳香油
石吊兰(岩豇豆)
石松
石胆草
石椒草
石楠藤
古羊藤
龙血竭
龙葵
四块瓦
生葱
仙人掌
仙桃草
白土茯苓
白马骨(六月雪)
白毛夏枯草
白杨
白花蛇舌草
白刺花
白刺花籽
白英
白茄根
白药子
瓜子金
冬瓜子
冬凌草
汉桃叶
头花蓼(四季红)
半枫荷
对坐叶
吉龙草(木姜花)
吉祥草(观音草)
地乌泡
地瓜藤
地耳草(田基黄)
地刷子(过江龙)
地柏枝
地稔
地蜂子
西瓜皮
西南黄芩(条芩)
百合马兜铃
百尾参
百蕊草
朱砂根(八爪金龙)
竹叶柴胡(柴胡)
竹叶椒根
竹根七(大玉竹)
华山姜
血人参
血三七
丢了棒
灯盏细辛(灯盏花)
守宫(天龙)
羊奶奶叶(胡颓子叶)
羊耳菊
羊胆水
羊鞭
寻骨风
买麻藤
阴地蕨(一朵云)
红土茯苓
红升麻(落新妇)
红花龙胆(青鱼胆草)
红豆
红孩儿
红禾麻
红娘子
红管药
赤胫散
芙蓉花(木芙蓉花)
芫荽子
芸薹子(油菜子)
苍耳草
苎麻根
芭蕉根
杜仲叶
杠板归
抓地虎
岗梅根
佛手花
冷水花
沙糖木
没药
迎春花
灵香草
鸡子白
鸡矢藤
鸡骨香
鸡眼睛(野鸦椿)
鸡蛋壳
鸡蛋清
青胡桃
苦丁茶(南苦丁茶)
苦瓜干
苦石莲
苦地丁
苦竹叶
苦参草
苦树皮
苕叶细辛
茅莓
茅膏菜
杮叶
松节
松笔头
松萝
构树叶
刺三加
刺梨(鲜刺梨果)
刺梨叶
刺梨根
刺猬皮
刺楸皮(海桐皮)
虎耳草
果上叶
败酱草
贯叶连翘
贯众(紫萁贯众)
轮环藤根(乌皮龙)
软滑石
岩陀(毛青冈)
委陵菜根
金爪儿
金丝梅(大过路黄)
金石斛(响铃草)
金铁锁(独丁子)
金樱子根
乳香
狗爪南星
狗头赤芍
狗肾(黄狗肾)
狗骨
狗筋蔓
兔耳风(毛大丁草)
肺筋草(粉条儿菜)
夜关门
官桂
油麻血藤
泡参(南沙参)
泽漆
珊瑚姜
草玉梅
草血竭(拳参)
茯神
荠菜
荭草
南天竹子
南天花粉
南瓜
南瓜子
南瓜蒂
南蛇藤根
枯萝卜(莱菔头)
枳椇子
柳枝
韭根
贵州石斛(黄草)
贵州党参
贵州桑寄生
香茅油
香排草
香椿皮
香樟根(走马胎)
鬼针草
鬼箭羽
胖血藤
穿破石
追风伞
绞股蓝
艳山姜
荷梗
梧桐子
梧桐根
桃枝
桤木
桉叶
破铜钱(老鹳草)
钻地风
铁包金
铁苋菜
铁角蕨
铁筷子
蚕沙
蚕茧(蚕茧壳)
梨(附梨膏)
透骨香(滇白珠)
倒提壶
臭牡丹
留兰香
脆蛇
胭脂花根
浮小麦
海金沙草(海金沙叶)
海金沙根
案板芽(眼子菜)
宽叶缬草
绣线菊
黄山药
黄丹(铅丹、红丹)
黄金凤(水金凤)
黄荆子
黄药子
菜花蛇(黄颔蛇)
雪上一枝蒿
雪胆(苦金盆)
雪莲花
接骨木
救必应
曼陀罗子
蛇莓
野山楂
野木瓜藤
野花椒(山花椒)
野扇花
野烟叶
野蔷薇
银耳
银花
甜茶
甜橙壳
犁头草
盘龙参
猕猴桃
猕猴桃藤
猪鬃草
麻布袋
望江南子
淫羊藿根
绿豆衣(绿豆皮)
琥珀
喜树果
博落回
散血草
葛花
葛麻菌
葎草花
萱草
朝天罐根
椒目
棉大戟
棕榈子
棣棠小通草
棣棠花
酢浆草
搜山虎(天蓬子根)
紫金龙
紫金莲
紫荆皮
紫荆花
紫草茸
紫珠叶
紫珠果
紫麻
紫薇叶
紫薇皮
紫薇花
蛴螬
黑节草
黑骨藤(滇杠柳)
腊梅花(蜡梅花)
寒水石
隔山消
骚羊古
蓍草(土一枝蒿)
蓝布正(头晕药)
蓝花参
蓖麻叶
槐枝
榆枝
楤木
蜂花粉(蜜源花粉)
矮地茶
鼠曲草
滇丹参(丹参)
滇荆芥
蔓龙胆
蔊菜(野油菜)
酸浆
蜘蛛香
鲜芦荟叶
鲜桑枝
獐牙菜
辣椒
辣蓼
腐婢
漆姑草
樱桃核
樟木
樟油
蝼蛄
箭杆风
藿香
薯莨
藜芦
藤黄
薏苡根
橘叶
橘络
黔白及
黔淫羊藿
黔槲寄生
爵床
蟹
鳝鱼
糯米藤根
糯稻根
干姜
土茯苓
大血藤
大黄
山楂
川芎
女贞子
五倍子
车前草
升麻
丹参
水蛭
功劳木
半枝莲
地榆
百部
当归
延胡索(元胡)
杜仲
吴茱萸
何首乌
补骨脂
苦参
金果榄
茵陈
钩藤
重楼
前胡
姜黄
莪术
徐长卿
高良姜
黄柏
黄连
麻黄
鹅不食草
罂粟壳
贵州省中药饮片炮制规范
1986
人参
九节菖蒲
三七
三棱
干姜
土牛膝
土茯苓
大黄
大蓟
山豆根
山柰
山栀茶
山药
山慈姑(金果榄)
千年健
川木香
川牛膝
川乌(附草乌)
川贝母
川芎
天冬
天花粉
天南星
天麻
天葵子
太子参
升麻
乌药
丹参
巴戟天
玉竹
甘松
甘草
甘遂
石菖蒲
龙胆
北沙参
北柴胡
仙茅
白及
白术
白龙须
白头翁
白芍
白芷
白附子
白茄根
白金条
白药子
白前
白薇
白蔹
玄参
半夏
对叶莲
地黄
地榆
西洋参
百部
当归
朱砂莲
延胡索
防己
防风
关白附
红大戟
远志
苎麻根
苍术
芦根
赤芍
何首乌
怀牛膝
羌活
青木香
板蓝根
茅根
苦参
郁金
虎杖
明党参
知母
委陵菜
狗脊
京大戟
泡参
泽泻
胡黄连
茜草
威灵仙
骨碎补
香附
贯众
独活
独脚莲
姜黄
前胡
珠子参
秦艽
桔梗
莪术
盐附子
党参
倒提壶
射干
高良姜
狼毒
黄芪
黄芩
黄连
黄精
常山
银柴胡
猫爪草
商陆
麻黄根
浙贝母
拳参
续断
萱草根
萆薢
葛根
紫草
紫菀
墓头回
蜘蛛香
漏芦
薤白
藁本
藜芦
藕节
糯稻根
八角茴香
大风子
大豆黄卷
大枣
大腹皮
山茱萸
山楂
千金子
川楝子
女贞子
小茴香
马钱子
马兜铃
马槟榔
无花果
木瓜
木蝴蝶
木鳖子
王不留行
五味子
车前子
化橘红
牛蒡子
乌梅
火麻仁
巴豆
玉果花
石莲子
石榴皮
龙眼肉
冬瓜子
冬瓜皮
白芥子
白胡椒
丝瓜络
母丁香
地肤子
西瓜皮
肉豆蔻
红豆蔻
决明子
麦芽
芡实
芸苔子
花椒(附椒目)
苍耳子
赤小豆
连翘
吴茱萸
佛手
谷芽
沙苑子
诃子
补骨脂
陈皮
青皮
青葙子
刺蒺藜
枣仁
枣槟榔
苦瓜
苦杏仁
吕宋果
使君子
金樱子
枳壳
枳实
枳椇子
枸杞子
柿蒂
栀子
南天仙子
荜茇
荜澄茄
茺蔚子
草果
草豆蔻
荔枝核
砂仁
牵牛子
胡芦巴
胡麻仁
韭菜子
胖大海
香橼
急性子
扁豆
橘络
橘核
栝楼仁
栝楼壳
桃仁
核桃仁
莨菪子
莱菔子
娑罗子
莲子
莲芯
莲房
浮小麦
益智仁
桑椹
梧桐子
菟丝子
蛇床子
甜杏仁
曼陀罗子
猪牙皂
淡豆豉
望江南
绿豆衣
葶苈子
楮实子
黑芝麻
紫苏子
槐角
蓖麻子
路路通
蔓荆子
榧子
槟榔
罂粟壳
蕤仁
鹤虱
薏苡仁
藏青果
覆盆子
千里光
广金钱草
小蓟
马齿苋
马鞭草
木贼
车前草
石韦
石斛
仙桃草
仙鹤草
白花蛇舌草
半边莲
半枝莲
老鹳草
肉苁蓉
竹柴胡
寻骨风
刘寄奴
苏梗
旱莲草
伸筋草
谷精草
鱼腥草
青蒿
佩兰
金沸草
金钱草
败酱草
泽兰
泽漆
细辛
荆芥
荆芥穗
茵陈
荠菜
香薷
卷柏
穿心莲
夏枯球
积雪草
透骨草
益母草
鹿衔草
麻黄
淫羊藿
淡竹叶
萹蓄
紫花地丁
锁阳
鹅不食草
蒲公英
零陵香
矮地茶
豨莶草
薄荷
瞿麦
藿香(附藿梗)
人参叶
大青叶
艾叶
功劳叶
苏叶
杜仲叶
苦丁茶
苦竹叶
枇杷叶
侧柏叶
荷叶(附荷蒂)
荷梗
桑叶
番泻叶
丁香
木槿花
月季花
代代花
合欢花
红花
芫花
芙蓉花
佛手花
辛夷
鸡冠花
玫瑰花
松花粉
金银花
闹羊花
厚朴花
洋金花
扁豆花
莲须
海金沙
菊花
棣棠花
野菊花
旋覆花
凌霄花
密蒙花
绿萼梅
款冬花
葛花
葎草花
腊梅花
番红花
槐米
槐花
蒲黄
土槿皮
川楝皮
五加皮
丹皮
白藓皮
地骨皮
地枫皮
肉桂
合欢皮
杜仲
厚朴
官桂
香加皮
秦皮
海桐皮
桑白皮
黄柏
紫荆皮
椿白皮
山川柳
大血藤
天丁
天仙藤
木通
石楠藤
竹茹
灯心草
苏木
沉香
忍冬藤
鸡血藤
青风藤
松节
夜交藤
钩藤
降香
络石藤
桂枝
海风藤
鬼箭羽
通草
桑枝
淮木通
寄生
檀香
儿茶
干漆
白胶香
安息香
血竭
阿魏
乳香
没药
鸡血藤膏
松香
琥珀
藤黄
马勃
白木耳
灵芝
昆布
茯苓(附茯神、茯苓皮)
海藻
猪苓
雷丸
九香虫
土鳖虫
马宝
五灵脂
瓦楞子
牛黄
凤凰衣
乌梢蛇
水牛角
水蛭
水獭肝
石决明
白花蛇
地龙
血余炭
全蝎
守宫
红娘
牡蛎
龟板
鸡内金
刺猬皮
虎骨
狗宝
鱼脑石
鱼鳔胶
夜明砂
珊瑚
玳瑁
哈什蟆
蛤蟆油
珍珠
珍珠母
穿山甲
蚕砂
豹骨
海马
海龙
海狗肾
海蛤壳
海螵蛸
桑螵蛸
蛇蜕
望月砂
鹿尾
鹿茸
鹿角霜
羚羊角
斑蝥
紫贝齿
紫河车
紫梢花
蛤蚧
犀角
猴枣
猴骨
象皮
蜗牛
蜈蚣
蜂蜡
蜂蜜
蝉蜕
蜣螂虫
熊胆
蕲蛇
僵蚕
蝼蛄
燕窝
蟾酥
麝香
鳖甲
人中白
大青盐
无名异
云母石
升药
石膏
石燕
石蟹
龙齿
龙骨
代赭石
白石英
白石脂
白矾
玄精石
芒硝
自然铜
朱砂
阳起石
阴起石
玛瑙
花蕊石
赤石脂
炉甘石
青矾
砒石
轻粉
秋石
胆矾
钟乳石
禹粮石
铁落
铅粉
浮海石
黄丹
蛇含石
铜绿
密陀僧
硇砂
硫黄
雄黄
紫石英
鹅管石
滑石
寒水石
硼砂
磁石
礞石
天竺黄
五倍子
冬虫夏草
半夏曲
竹沥
冰片
虫白蜡
芜荑
芦荟
龟胶
阿胶
陈棕炭
青黛
柿霜
胆南星
鹿胶
紫草茸
樟脑
2005
丁公藤
丁香
八角茴香
人参
人参叶
儿茶
九节菖蒲
九里香
九香虫
刀豆
三七
三白草
三棱
干姜
炮姜
干漆
土人参
土木香
土贝母
土荆皮
土茯苓
土党参
土鳖虫
大风子
大血藤
大豆黄卷
大皂角
大青叶
大枣
大黄
大菟丝子
大蓟
大腹皮
山麦冬
山豆根
山茱萸
山药
山柰
山银花
山麻黄
山楂
山慈菇
千年健
千金子
千金子霜
川木香
川木通
川贝母
川牛膝
川乌
制川乌
川芎
川射干
川楝子
广金钱草
广藿香
女贞子
小茴香
小通草
小蓟
马齿苋
马勃
马钱子
马钱子粉
马兜铃
马鞭草
王不留行
天仙子
天仙藤
天冬
天花粉
天竺黄
天南星
天麻
天葵子
无名异
木瓜
木香
木贼
木蝴蝶
木鳖子
五加皮
五灵脂
五味子
五倍子
太子参
车前子
车前草
瓦松
瓦楞子
牛黄
牛蒡子
牛膝
毛紫菀
升麻
片姜黄
化橘红
月季花
丹参
乌药
乌梢蛇
乌梅
火麻仁
巴豆
巴豆霜
巴戟天
水牛角
水蛭
玉竹
功劳木
甘松
甘草
甘遂
艾叶
石韦
石决明
石莲子
石菖蒲
石斛
石榴皮
石膏
龙胆
龙眼肉
平贝母
北豆根
北沙参
生姜
仙茅
仙鹤草
白及
白术
白头翁
白石英
白石脂
白芍
白芷
白附子
白茅根
白矾
白果
白前
白扁豆
白蔹
白鲜皮
白薇
瓜蒌
瓜蒌子
瓜蒌皮
冬瓜子
冬瓜皮
冬虫夏草
玄明粉
玄参
玄精石
半边莲
半枝莲
半夏
法半夏
半夏曲
母丁香
丝瓜络
老鹳草
地龙
地枫皮
地肤子
地骨皮
地黄
熟地黄
地榆
地锦草
芒硝
亚麻子
西红花
西河柳
西洋参
百合
百部
当归
虫白蜡
吕宋果
肉苁蓉
肉豆蔻
肉果花
肉桂
朱砂
朱砂根
竹节参
竹沥
竹茹
延胡索(元胡)
华山参
自然铜
伊贝母
血余炭
血竭
全蝎
合欢皮
合欢花
决明子
灯心草
安息香
阳起石
防己
防风
红大戟
红花
红芪
红豆蔻
红参
红粉
麦冬
麦芽
远志
赤小豆
赤石脂
赤芍
芫花
芜荑
花椒(附椒目)
花蕊石
芥子
苍术
苍耳子
芡实
芦荟
芦根
苏木
苏合香
杜仲
杜仲叶
豆蔻
两头尖
两面针
连钱草
连翘
吴茱萸
牡丹皮
牡蛎
何首乌
伸筋草
皂角刺
佛手
谷芽
谷精草
龟甲
龟甲胶
辛夷
羌活
沙苑子
沉香
没药
诃子
补骨脂
灵芝
阿胶
阿魏
陈皮
附子
忍冬藤
鸡内金
鸡血藤
鸡骨草
鸡冠花
青风藤
青叶胆
青皮
青果
青葙子
青蒿
青礞石
青黛
玫瑰花
苦木
苦瓜干
苦杏仁
苦参
苦楝皮
苘麻子
茄根
枇杷叶
板蓝根
松花粉
松香
枫香脂
刺五加
刺梨
刺猬皮
郁李仁
郁金
虎杖
昆布
明党参
罗布麻叶
罗汉果
知母
垂盆草
委陵菜
使君子
侧柏叶
佩兰
金果榄
金沸草
金荞麦
金钱白花蛇
金钱草
金银花
金樱子
金礞石
乳香
肿节风
鱼腥草
狗骨
狗脊
京大戟
闹羊花
卷柏
炉甘石
泽兰
泽泻
降香
细辛
珍珠
珍珠母
荆芥
茜草
荜茇
荜澄茄
草乌
制草乌
草豆蔻
草果
茵陈
茯苓(附茯神)
茺蔚子
胡芦巴
胡黄连
胡椒
荔枝核
南五味子
南沙参
南板蓝根
南鹤虱
枳壳
枳实
柏子仁
栀子
枸杞子
枸骨叶
柿蒂
柿霜
威灵仙
厚朴
厚朴花
砂仁
牵牛子
轻粉
鸦胆子
韭菜子
蛤蟆油
骨碎补
钟乳石
钩藤
香加皮
香附
香橼
香薷
重楼
禹州漏芦
禹余粮
胆南星
胖大海
独活
急性子
姜黄
前胡
首乌藤
洋金花
穿山甲
穿心莲
络石藤
秦艽
秦皮
珠子参
莱菔子
莲子
莲子心
莲房
莲须
莪术
荷叶
荷梗
桂枝
桔梗
桃仁
核桃仁
夏枯草
柴胡
党参
鸭跖草
积雪草
射干
徐长卿
凌霄花
高良姜
拳参
粉萆薢
益母草
益智
浙贝母
娑罗子
海马
海风藤
海龙
海金沙
海螵蛸
海藻
浮萍
通草
预知子
桑叶
桑白皮
桑枝
桑寄生
桑椹
桑螵蛸
黄芩
黄芪
黄连
黄柏
黄精
菝葜
菜花蛇(黄颔蛇)
菟丝子
菊花
梧桐子
梅花
雪上一枝蒿
常山
野山楂
野木瓜藤
野菊花
蛇床子
蛇蜕
银杏叶
银柴胡
猪牙皂
猪苓
猫爪草
麻黄
麻黄根
鹿角
鹿角胶
鹿角霜
鹿茸
鹿衔草
商陆
旋覆花
羚羊角
断血流
淫羊藿
淡竹叶
淡豆豉
密蒙花
续断
绵马贯众
绵萆薢
绿豆衣(绿豆皮)
琥珀
斑蝥
款冬花
葛根
葶苈子
萹蓄
楮实子
棕榈
硫黄
雄黄
紫石英
紫花地丁
紫苏子
紫苏叶
紫苏梗
紫河车
紫草
紫菀
蛤壳
蛤蚧
黑芝麻
锁阳
鹅不食草
番泻叶
滑石
墓头回
蓖麻子
蒺藜
蒲公英
蒲黄
椿皮
槐花
槐角
雷丸
硼砂
路路通
蜈蚣
蜂房
蜂胶
蜂蜡
蜂蜜
锦灯笼
蔓荆子
榧子
槟榔
焦槟榔
酸枣仁
磁石
豨莶草
蜘蛛香
蝉蜕
罂粟壳
辣椒
漏芦
赭石
蕤仁
蕲蛇
槲寄生
墨旱莲
稻芽
僵蚕
鹤虱
薤白
薏苡仁
薄荷
橘红
橘核
黔槲寄生
壁虎
藁本
檀香
藕节
藤黄
覆盆子
瞿麦
蟾酥
鳖甲
麝香
辽宁省中药材标准
第一册
大李仁
小檗根
大豆黄卷
土藿香
月见草子
五味子仁
方海
文冠果仁
火绒草
东北鹤虱
北刘寄奴
北香薷
冬瓜子
白屈菜
白首乌
百草霜
地锦草
血见愁
红旱莲
苣荬菜
角蒿透骨草
驴肾
杠板归
抱茎苦荬菜
茅莓
茅莓根
松塔
油松节
败酱草
狗肾
鬼箭羽
透骨草
海星
核桃楸皮
酒浸雄蚕蛾
狼把草
甜地丁
甜瓜子
鹿皮
鹿茸血
鹿血
麻雀
黄瓜子
菊败酱
雄蚕蛾
黑三棱
蓝布正
照山白
辣蓼
暴马子皮
槲叶
蹄叶紫菀
鹤草芽
藤合欢
獾子油
第二册
人参花
牛胆汁
凤凰衣
乌鸡
龙葵
羊骨
羊蹄
沙棘
鸡蛋壳
刺五加果
鱼鳔
柿叶
姜皮
核桃楸青果皮(青龙衣)
莓叶委陵菜
透骨草
接骨木
蛇莓
琥珀
椒目
朝鲜天南星
朝鲜白头翁
朝鲜苍术
落新妇
槐枝
蛹虫草(北虫草)
辣蓼
藜芦
蟾皮
海星
鹿血
辽宁省中药炮制规范
1986
人参
三七
三棱
干姜
姜皮
生姜
千年健
土茯苓
山豆根
山柰
山药
山慈姑
川穹
川贝母
川乌(毒)
川牛膝
川木香
土贝母
小檗根
大黄
大戟
太子参
手参
升麻
水菖蒲
丹参
天冬
天花粉
天南星
天麻
天葵子
牛膝
毛冬青
木香
巴戟天
乌药
片姜黄
北豆根
北沙参
平贝母
白及
白术
白头翁
白芍
白芷
白附子(毒)
白药子
白前
白茅根
白薇
白蔹
玉竹
玄参
甘松
甘遂(毒)
甘草
仙茅
半夏(毒)
石菖蒲
龙胆
仙人头
竹节香附
关白附(毒)
红药子
地黄
地榆
当归
百合
百部
延胡索
防己
防风
麦冬
何首乌
赤芍
远志
苍术
芦根
附子(毒)
羌活
青木香
茄根
知母
板蓝根
金果榄
泽泻
狗脊
明党参
郁金
苦参
虎杖
贯众
前胡
穿山龙
姜黄
威灵仙
香附
骨碎补
独活
胡黄连
重楼
草乌
茜草
拳参
射干
秦艽
高良姜
党参
狼毒(毒)
柴胡
桔梗
浙贝母
莪术
续断
菊三七
常山
麻黄根
商陆(毒)
猫爪草
黄岑
黄连
黄芪
黄药子
黄精
银柴胡
萱草根
紫菀
紫草
萆薢
葛根
落新妇
漏芦
鹤草芽
薤白
藁本
藕节
千金子(毒)
大枣
大豆黄卷
大李仁
大风子(毒)
大腹皮
马槟榔
马兜铃
马钱子(毒)
马籣子
小茴香
川楝子
女贞子
山茱萸
山楂
凤眼草
王不留行
木瓜
木蝴蝶
木鳖子
五味子
巴豆
水红花子
火麻仁
牛蒡子
乌梅
车前子
瓜蒌
瓜蒌子
瓜蒌皮
冬瓜子
冬瓜皮
丝瓜络
白果
白扁豆
白胡椒
龙眼肉
石榴皮
亚麻子
肉豆蔻
红豆蔻
决明子
西瓜皮
地肤子
芥子
诃子
苍耳子
麦芽
芡实
芸苔子
花椒
沙苑子
补骨脂
吴茱萸
豆蔻
陈皮
赤小豆
佛手
连翘
苦杏仁
苘麻子
青皮
青箱子
青果
使君子
金樱子
苦丁香
郁李仁
柏子仁
胖大海
牵牛子
茺蔚子
荔枝核
砂仁
枸杞子
栀子
荜茇
荜澄茄
枳壳
枳实
枳棋子
复盆子
南瓜子
韭菜子
柿蒂
香橼
鸦胆子
胡芦巴
草豆蔻
草果
桑椹
莲子
莲子心
莲房
莱菔子
预知子
益智
浮小麦
茛菪子
桃仁
蛇床子
甜瓜子
猪牙皂
淡豆豉
菟丝子
黑芝麻
紫苏子
楮实子
葶苈子
蓖麻子
路路通
槐角
蒺藜
罂粟壳
槟榔
蔓荆子
榧子
酸枣仁
鶴虱
蕤仁
薏苡仁
橘红
橘络
橘核
藤合欢
大蓟
小蓟
马齿苋
马鞭草
广藿香
瓦松
木贼
车前草
半支莲
石花
石斛
石苇
仙鹤草
白花蛇舌草
白屈菜
白英
刘寄奴
灯心草
肉苁蓉
地锦草
老头草
老鹳草
列当
当药
寻骨风
红旱莲
灵芝
伸筋草
鸡骨草
委陵菜
细辛
松萝
金钱草
附:广金钱草
佩兰
青蒿
卷柏
鱼腥草
泽兰
香薷
茵陈
荆芥
穿心莲
鸭跖草
徐长卿
透骨草
浮萍
益母草
铁苋菜
麻黄
黄花败酱
菊败酱
淡竹叶
甜地丁
淫羊藿
鹅不食草
锁阳
萹蓄
紫花地丁
紫苏
紫苏梗
蒲公英
零陵香
稀莶草
墨旱莲
薄荷
翻白草
瞿麦
藜芦(毒)
藿香
人参叶
大青叶
石楠叶
艾叶
功劳叶
芙蓉叶
枇杷叶
侧柏叶
荷叶
荷梗
桑叶
紫珠叶
紫苏叶
番泻叶
棕板
蓼大青叶
丁香
母丁香
月季花
红花
鸡冠花
辛夷
谷精草
芫花
松花粉
金银花
闹羊花(毒)
厚朴花
扁豆花
洋金花(毒)
玳玳花
夏枯草
凌霄花
荷花
莲须
旋复花
密蒙花
菊花
野菊花
葛花
款冬花
蒲黄
锦灯笼
槐米
附:槐花
五加皮
白鲜皮
肉桂
合欢皮
地骨皮
地枫皮
牡丹皮
杜仲
官桂
苦棟皮
厚朴
香加皮
桦树皮
桑白皮
秦皮
海桐皮
黄柏
紫荆皮
椿皮
暴马子皮
山川柳
天仙藤
石楠藤
关木通
竹茹
苏木
沉香
鸡血藤
附:大血藤
忍冬藤
油松节
青风藤
降香
络石藤
钩藤
茯神木
首乌藤
桂枝
桑枝
鬼箭羽
海风藤
通草
槲寄生
檀香
血竭
安息香
苏合香
阿魏
没药
乳香
松香
琥珀
藤黄(毒)
大青盐
云母石
火硝
水银(毒)
白矾
附:枯矾
龙骨
附:龙齿
石膏
石燕
玄精石
朱砂
阳起石
自然铜
芒硝
附:玄明粉
赤石脂
花蕊石
炉甘石
胆矾
信石(毒)
附:砒霜
禹粮石
钟乳石
海浮石
密陀僧(毒)
紫硇砂
附:白硇砂
寒水石
紫石英
雄黄
硫黄
鹅管石
硼砂
磁石
赭石
礞石
人工牛黄
九香虫
土鳖虫
山羊血
五灵脂
牛黄
牛肾
水蛭
瓦楞子
乌梢蛇
石决明
白僵蛹
地龙
全蝎
红娘子(毒)
龟板
牡蛎
驴肾
鸡内金
鸡骨
虎骨
豹骨
刺猬皮
狗肾
夜明砂
穿山甲
蛤蟆油
鱼鳔
虻虫
珍珠
珍珠母
玳瑁
海马
海龙
海螵蛸
海狗肾
桑螵蛸
羚羊角
蛇蜕
鹿茸
鹿角
鹿肾
鹿角霜
蛤壳
紫草茸
犀角
广角
蛤蚧
象皮
紫贝齿
紫河车
紫梢花
猴枣
斑蝥
蜂房
熊胆
蜈蚣
蝉蜕
蕲蛇
僵蚕
蟾酥
鳖甲
鳖首
麝香
儿茶
干漆
马勃
天竺黄
五倍子
六神曲
冬虫夏草
红粉
冰片
伏龙肝
血余炭
百草霜
没食子
阿胶
芜荑
青黛
昆布
胆南星
茯苓
轻粉(毒)
海金砂
海藻
猪苓
雷丸
重庆市中药材质量标准(2022)
第一批
桉叶
白花蛇舌草
白药谷精草
萆薢
波棱瓜子
蚕蛾
苍耳草
澄茄子
川红芪
川黄芪
川黄芩
川明参
川银花
川紫菀
垂穗伸筋草
大菟丝子
大叶茜草
地丁草
峨参
鹅管石
风寒草
赶黄草
隔山撬
官桂
光前胡
红毛五加皮
红娘子
琥珀
黄瓜子
黄花白及
黄荆子
火把花根
鸡眼睛
见血清
椒目
绞股蓝
九眼独活
苦丁茶
苦石莲
藜芦
李仁
蓼子草
灵香草
灵芝孢子
刘寄奴
龙胆草
龙胆地丁
芦竹根
芦子
露蜂房
落新妇
麻黄草
马尾连
满天星
毛黄堇
毛鸡骨草
毛前胡
茂丹皮
明七
南大青叶
南星
牛尾独活
糯米藤根
女贞叶
参叶
七叶莲
荞麦花粉
清香藤
蜻蜓
软覆盆子
软滑石
三七花
重庆市中药饮片炮制规范及标准
2006
阿魏
矮地茶
艾叶
安息香
八角茴香
巴豆
巴戟天
白扁豆
白矾
白附子
白果
白花蛇舌草
白蔹
白茅根
白及
白前
白芍
白石英
白头翁
白土苓
白薇
白鲜皮
白药子
白芷
白术
百部
百草霜
百合
败酱草
柏子仁
板蓝根
斑蝥
半边莲
半夏
半枝莲
北豆根
北沙参
荜茇
荜澄茄
蓖麻子
萹蓄
鳖甲
槟榔
薄荷
补骨脂
蚕娥
蚕沙
苍耳草
苍耳子
苍术
草豆蔻
草果
草红藤
草乌
侧柏叶
柴胡
蝉花
蝉蜕
蟾酥
长前胡
常山
车前草
车前子
陈皮
澄茄子
赤芍
赤石脂
赤小豆
茺蔚子
重楼
虫白蜡
楮实子
川贝母
川赤芍
川防风
川防己
川黄芪
川黄芩
川楝子
川明参
川木通
川木香
川牛膝
川射干
川桐皮
川乌
川香薷
川芎
川紫菀
穿山甲
穿心莲
垂盆草
椿皮
茨七
磁石
刺梨果
刺猬皮
刺五加
葱子
脆蛇
大豆黄卷
大肺筋草
大风子
大腹皮
大黄
大蓟
大青盐
大青叶
大菟丝子
大血藤
大叶木兰
大叶茜草
大枣
玳玳花
玳瑁
丹参
胆矾
淡豆豉
淡竹叶
当归
党参
刀豆
稻芽
灯心草
地耳草
地肤子
地骨皮
地黄
地锦草
地龙
地榆
颠茄草
丁公藤
丁香
冬虫夏草
冬瓜皮
冬瓜子
冬凌草
豆蔻
独活
独一味
杜仲
杜仲叶
峨参
莪术
鹅不食草
鹅管石
阿胶
儿茶
法落海
番泻叶
防风
防己
榧子
粉萆薢
粉葛
风寒草
枫香脂
蜂房
蜂蜡
蜂蜜
佛手
佛手花
茯苓
茯苓皮
茯神木
浮萍
浮小麦
浮海石
浮石
附子
覆盆子
干蟾
干姜
干漆
甘草
甘松
甘遂
高良姜
藁本
葛根
葛花
蛤蚧
蛤壳
隔山撬
功劳木
钩藤
狗脊
狗肾
枸骨叶
枸杞子
谷精草
谷精珠
谷芽
骨碎补
瓜蒌
瓜蒌皮
瓜蒌子
关黄柏
官桂
贯众
光慈姑
光皮木瓜
光前胡
广藿香
广金钱草
龟甲
龟甲胶
桂枝
哈蟆油
哈士蟆
海风藤
海狗肾
海金沙
海龙
海马
海螵蛸
海桐皮
海藻
寒水石
诃子
合欢花
合欢皮
何首乌
核桃仁
荷梗
荷叶
鹤虱
黑豆
黑南星
黑三棱
黑芝麻
红大戟
红豆蔻
红粉
红花
红花龙胆
红景天
红毛七
红曲
红毛五加皮
红娘子
红芪
厚朴
厚朴花
湖北贝母
胡黄连
胡椒
胡芦巴
槲寄生
虎杖
琥珀
花椒
花蕊石
化橘红
华山参
滑石
槐花
槐角
黄柏
黄丹
黄草乌
黄荆子
黄精
黄连
黄芪
黄芩
黄药子
火麻仁
藿香
荠菜
鸡骨草
鸡冠花
鸡内金
鸡矢藤
鸡血藤
积雪草
急性子
蒺藜
建曲
姜黄
僵蚕
椒目
角麻
接骨木
芥子
金沸草
金果榄
金精石
金礞石
金钱白花蛇
金钱草
金荞麦
金铁锁
金银花
金樱子
锦灯笼
京大戟
荆芥
九节菖蒲
九里香
九香虫
九眼独活
韭菜子
桔梗
菊参
菊花
橘核
橘红
橘络
卷柏
决明子
苦参
苦丁茶
苦楝皮
苦楝子
苦木
苦石莲
苦杏仁
款冬花
昆布
蜡梅花
莱菔子
莱菔头
狼毒
老鹳草
雷丸
藜芦
李仁
荔枝核
连钱草
连翘
莲房
莲须
莲子
莲子心
两面针
两头尖
蓼大青叶
蓼子草
灵香草
灵芝
凌霄花
刘寄奴
硫黄
六神曲
六月寒
龙胆
龙胆草
龙胆地丁
龙眼肉
龙血竭
蝼蛄
漏芦
芦根
芦荟
芦竹根
芦子
炉甘石
陆英
鹿骨
鹿骨胶
鹿角胶
鹿角霜
鹿肾
鹿衔草
路路通
驴肾
吕宋果
罗布麻叶
罗汉果
罗勒
络石藤
麻黄
麻黄根
马宝
马鞭草
马槟榔
马勃
马齿苋
马兜铃
马兰草
马蓝大青叶
马钱子
马尾连
麦冬
麦芽
曼陀罗子
蔓荆子
芒硝
猫爪草
毛诃子
毛前胡
茂丹皮
虻虫
没食子
没药
玫瑰花
梅花
密蒙花
绵萆薢
绵马贯众
明党参
明七
墨旱莲
母丁香
牡丹皮
牡荆叶
牡蛎
木鳖子
木耳
木芙蓉花
木瓜
木蝴蝶
木棉花
木通
木香
木贼
南板蓝根
南瓜子
南鹤虱
南沙参
南山楂
南五味子
南星
南枳椇子
闹羊花
牛蒡子
牛黄
牛尾独活
牛膝
女贞子
糯米藤根
藕节
排草
排风藤
胖大海
佩兰
硼砂
枇杷叶
披麻草
平贝母
蒲公英
蒲黄
蛴螬
蕲蛇
千金子
千里光
千年健
牵牛子
前胡
芡实
茜草
羌活
蜣螂
蔷薇花
秦艽
秦皮
青黛
青风藤
青果
青蒿
青礞石
青皮
蜻蜓
青葙子
青叶胆
轻粉
苘麻子
全蝎
拳参
瞿麦
人工天竺黄
人参
人参叶
忍冬藤
肉苁蓉
肉豆蔻
肉桂
肉桂子
乳香
软覆盆子
软滑石
蕤仁
瑞香狼毒
三白草
三颗针
三棱
三七
三七花
三七叶
桑白皮
桑寄生
桑螵蛸
桑椹
桑叶
桑枝
沙棘
沙苑子
砂仁
山慈菇
山豆根
山合欢皮
山麦冬
山柰
山药
山银花
山楂
山楂叶
山枝仁
山茱萸
蛇床子
蛇蜕
射干
麝香
伸筋草
参须
升麻
生姜
石菖蒲
石凤丹
石膏
石斛
石决明
石莲子
石榴皮
石南藤
石韦
石蟹
使君子
柿蒂
手参
首乌藤
舒筋草
蜀漆
水半夏
水灯心
水红花子
水蛭
丝瓜络
四季青
松花粉
松节
松萝
松香
苏合香
酸枣仁
娑罗子
锁阳
台乌
太子参
檀香
桃仁
藤黄
天冬
天花粉
天葵子
天麻
天南星
天山雪莲
天仙藤
天仙子
天竺黄
甜杏仁
葶苈子
通草
土贝母
土鳖虫
土茯苓
土荆皮
土木香
兔耳风
菟丝子
瓦楞子
王不留行
威灵仙
威灵仙藤
委陵菜
乌梅
乌梢蛇
乌药
无花果
无名异
吴茱萸
芜荑
蜈蚣
五倍子
五加皮
五灵脂
五味子
西昌丹皮
西瓜子
西河柳
西红花
西青果
西五味子
西洋参
豨莶草
细辛
夏枯草
夏天无
仙茅
仙鹤草
咸秋石
相思子
香巴戟
香附
香加皮
香薷
香橼
响铃草
小萹蓄
小茴香
小蓟
小通草
小玉竹
硝石
薤白
辛夷
雄黄
熊胆粉
徐长卿
续断
萱草根
玄参
玄精石
玄明粉
旋覆花
雪胆
雪莲花
血藤
血余炭
寻骨风
鸦胆子
鸭内金
芫荽子
鸭跖草
崖桑皮
亚麻子
延胡索
岩白菜
阳起石
阳雀花根皮
洋金花
野菊花
伊贝母
益母草
益智
薏苡仁
阴起石
茵陈
淫羊藿
银柴胡
银耳
银杏叶
罂粟壳
芫花
余甘子
鱼胆草
鱼脑石
鱼腥草
禹余粮
禹州漏芦
玉竹
郁金
郁李仁
预知子
元宝草
远志
月季花
云母石
芸苔子
云芝
杂寄生
藏菖蒲
枣槟榔
皂角刺
泽兰
泽泻
浙贝母
珍珠母
知母
栀子
蜘蛛香
枳椇子
枳壳
枳实
钟乳石
肿节风
朱砂
朱砂莲
朱砂七
珠子参
猪胆粉
猪苓
猪牙皂
竹节参
竹茹
竹叶柴胡
苎麻根
紫贝齿
紫草
紫草皮
紫草茸
紫花地丁
紫荆皮
紫硇砂
紫石英
紫苏梗
紫苏叶
紫苏子
紫菀
自然铜
棕榈
棕榈子
陕西省中药饮片标准
第一册
九节菖蒲
三七
三七粉
干漆
土贝母
土鳖虫(?虫)
大青叶
大枣
山麦冬
山萸肉
酒萸肉
山药
麸炒山药
土炒山药
山慈菇
川木通
川贝母
生川乌
制川乌
女贞子
酒女贞子
小茴香
盐小茴香
小通草
小蓟
小蓟炭
马鞭草
王不留行
炒王不留行
天仙子
天冬
天麻
木防己
五倍子
炒五倍子
车前子
盐车前子
车前草
牛黄
月季花
丹参
酒丹参
醋丹参
水飞蓟
甘草
蜜甘草(炙甘草)
生甘遂
醋甘遂
龙齿
煅龙齿
龙骨
煅龙骨
石韦
石榴皮
石榴皮炭
石膏
煅石膏
北沙参
白及
白术
焦白术
麸炒白术
炒白术
土白术
白头翁
白茅根
茅根炭
白蔹
瓜蒌
瓜蒌子
炒瓜蒌子
瓜蒌皮
生半夏
清半夏
姜半夏
陕姜半夏
法半夏
陕法半夏
丝瓜络
炒丝瓜络
丝瓜络炭
地龙
地骨皮
生地黄
生地黄炭
熟地黄
熟地黄炭
地榆
地榆炭
西瓜霜
西河柳
西洋参
光慈菇
延胡索(元胡)
酒延胡索(酒元胡)
醋延胡索(醋元胡)
华山参
伊贝母
血余炭
合欢花
决明子
炒决明子
红花
麦芽
炒麦芽
焦麦芽
赤小豆
花椒
炒花椒
苍术
麸炒苍术
制苍术
苍耳子
炒苍耳子
连翘
吴茱萸
制吴茱萸
盐吴茱萸
牡丹皮
牡丹皮炭
何首乌
制何首乌
皂角刺
谷芽
炒谷芽
焦谷芽
龟甲胶
辛夷
沙苑子
盐沙苑子
沙棘
补骨脂
盐补骨脂
黑顺片
白附片
炮附片
淡附片
忍冬藤
鸡内金
炒鸡内金
醋鸡内金
烫鸡内金
青蒿
玫瑰花
苦杏仁
苦杏仁
炒苦杏仁
蜜苦杏仁
苦参
苦参炭
枇杷叶
蜜枇杷叶
板蓝根
虎杖
罗布麻叶
知母
酒知母
盐知母
侧柏叶
侧柏炭
金钱草
鱼腥草
油松节
泽泻
盐泽泻
麸炒泽泻
建曲
陕防风
细辛
茜草
茜草炭
荚果蕨贯众
荚果蕨贯众炭
绵茵陈
茺蔚子
炒茺蔚子
胡芦巴
炒胡芦巴
盐葫芦巴
南五味子
酒南五味子
醋南五味子
蜜南五味子
枳壳
麸炒枳壳
柏子仁
炒柏子仁
柏子仁霜
柿蒂
厚朴
姜厚朴
牵牛子
炒牵牛子
鸭胆子
韭菜子
盐韭菜子
钟乳石
煅钟乳石
香附
酒香附
醋香附
四制香附
香附炭
急性子
姜石
洋金花
秦艽
莱菔子
炒莱菔子
桔梗
蜜桔梗
桃仁
桃仁
炒桃仁
夏枯草
柴胡
酒柴胡
醋柴胡
蜜柴胡
透骨草
党参
蜜党参
凌霄花
益母草
酒益母草
浙贝母
娑罗子
海金沙
浮小麦
炒浮小麦
预知子
桑叶
蜜桑叶
桑枝
炒桑枝
黄芩
酒黄芩
黄芩炭
黄芪
蜜黄芪(炙黄芪)
黄连
酒黄连
姜黄连
萸黄连
黄精
酒黄精
菟丝子
炒菟丝子
酒菟丝子
盐菟丝子
菊花
菊花炭
常山
炒常山
酒常山
野菊花
蛇床子
银杏叶
猪牙皂
炒猪牙皂
麻黄
蜜麻黄
麻黄绒
蜜麻黄绒
麻黄根
鹿角胶
商陆
醋商陆
旋覆花
蜜旋覆花
淫羊藿
炙淫羊藿
琥珀
款冬花
蜜款冬花
葛根
煨葛根
葶苈子
炒葶苈子
楮实子
紫苏子
炒紫苏子
蜜紫苏子
紫草
黑芝麻
炒黑芝麻
滑石粉
蓖麻子
蒺藜
炒蒺藜
盐蒺藜
蒲公英
蒲黄
蒲黄炭
椿皮
炒椿皮
麸炒椿皮
醋椿皮
槐花
炒槐花
槐花炭
槐米
炒槐米
槐角
蜜槐角
槐角炭
蜂蜜
酸枣仁
炒酸枣仁
熊胆粉
蕤仁
蝼蛄
焙蝼蛄
米蝼蛄
僵蚕
炒僵蚕
薤白
薄荷
覆盆子
盐覆盆子
瞿麦
麝香
第二册
丁香
八角茴香
人工牛黄
人参
儿茶
三棱
醋三棱
干姜
炮姜
姜炭
干蟾
制干蟾
大血藤
山柰
山楂
炒山楂
焦山楂
千里光
川牛膝
酒川牛膝
川芎
酒川芎
川射干
川楝子
炒川楝子
醋川楝子
盐川楝子
马齿苋
天花粉
天竺黄
生天南星
制天南星
陕制天南星
胆南星
天葵子
云母石
煅云母石
木瓜
木香
麸煨木香
煨木香
木贼
木蝴蝶
瓦楞子
煅瓦楞子
牛蒡子
炒牛蒡子
牛膝
酒牛膝
盐牛膝
升麻
蜜升麻
片姜黄
化橘红
凤尾草
乌梅
乌梅肉
乌梅炭
方儿茶
火麻仁
炒火麻仁
生巴豆
巴豆霜
姜水半夏(泡)
姜水半夏(煮)
水牛角
水红花子
炒水红花子
水蛭
烫水蛭
玉竹
蜜玉竹
艾叶
醋艾炭
石菖蒲
石斛
石楠叶
龙眼肉
北刘寄奴
北寒水石
煅北寒水石
仙鹤草
白芍
炒白芍
麸炒白芍
酒白芍
醋白芍
白芷
生白附子
制白附子
白药子
白前
蜜白前
白扁豆
炒白扁豆
土炒白扁豆
白鲜皮
白薇
白糖参
冬瓜子
炒冬瓜子
冬瓜皮
半枝莲
老鹳草
地枫皮
芒硝
玄明粉
亚麻子
西红花
百合
蜜百合
百部
蜜百部
当归
酒当归
当归炭
当归头
当归身
当归尾
肉桂
朱砂粉
竹茹
姜竹茹
血竭
全蝎
合欢皮
冰片(合成龙脑)
安息香
阳起石
煅阳起石
酒阳起石
阴起石
煅阴起石
酒阴起石
红芪
蜜红芪
红豆蔻
红参
生红娘子
米红娘子
麦冬
赤石脂
煅赤石脂
醋赤石脂
赤芍
芡实
炒芡实
麸炒芡实
芦荟
芦根
苏合香
杜仲
盐杜仲
豆蔻
伸筋草
皂矾
煅皂矾
谷精草
龟甲
醋龟甲
阿魏
陈皮
鸡冠花
鸡冠花炭
青风藤
青葙子
炒青葙子
青黛
苦楝皮
苘麻子
松香
制松香
枫香脂
刺五加
刺猬皮
制刺猬皮
罗汉果
佩兰
鱼脑石
煅鱼脑石
狗鞭(狗肾)
制狗鞭(狗肾)
酒狗鞭(狗肾)
生闹羊花
卷柏
卷柏炭
炉甘石
煅炉甘石粉
煅炉甘石水飞粉
泽兰
陕六神曲(六曲)
炒陕六神曲
焦陕六神曲
陕沉香曲
荆芥
炒荆芥
荆芥炭
荆芥穗
荆芥穗炭
荜苃
荜澄茄
草豆蔻
南沙参
南寒水石
煅南寒水石
南鹤虱
枳实
麸炒枳实
枳椇子
枸骨叶
砂仁
虻虫
炒虻虫
米炒虻虫
钩藤
香加皮
香薷
重楼
禹余粮
煅禹余粮
醋禹余粮
胖大海
独活
鬼箭羽
穿山甲
炮山甲
醋山甲
络石藤
秦皮
珠子参
莲子
炒莲子
莲房
莲房炭
莲须
夏天无
蚕沙
射干
拳参
粉萆薢
粉葛
煨粉葛
海龙
海螵蛸
浮萍
桑白皮
蜜桑白皮
桑螵蛸
盐桑螵蛸
黄柏
酒黄柏
盐黄柏
黄柏炭
黄药子
蛇含石
煅蛇含石
醋蛇含石
银柴胡
猪苓
鹿衔草
淡竹叶
淡豆豉
密佗僧
密蒙花
生斑蝥
米斑蝥
萹蓄
棕榈
棕榈炭
雄黄粉
硬前胡
蜜硬前胡
紫石英
醋煅紫石英
紫花地丁
紫苏叶
紫苏梗
紫河车
紫菀
蜜紫菀
紫硇砂
醋紫硇砂
番泻叶
路路通
蜈蚣
蜂房
炒蜂房
蜜制蜂房
蜂蜡
锦灯笼
蔓荆子
炒蔓荆子
榧子
磁石
煅磁石
蝉蜕
赭石
煅赭石
墨旱莲
橘核
盐橘核
藁本
藕节
藕节炭
鳖甲
醋鳖甲
陕西省药材标准
2015
八里麻
白花蛇舌草
白毛七
白蝎子七
白英
草蒲黄
蟾皮
长春七
穿破石
丹参茎叶
地椒
冬瓜子
杜仲籽
二色补血草
飞廉(草大蓟)
飞天蜈蚣七(楤木)
凤尾七
茯神
拐枣七
光皮木瓜
鬼箭羽
鬼针草
过山龙(蛇葡萄)
黑石耳
红毛七
红石耳
红酸七
桦黄
化香树果序
黄姜
荚果蕨贯众
姜石
椒目
金柴胡
金毛七
金牛七
金刷把
金丝带
苣荬菜(北败酱)
橘叶
苦竹叶
捆仙绳
辣蓼
老龙皮
蓼子七
灵香草
龙葵
猕猴桃根(藤梨根)
木防己
牛毛七
盘龙七
偏头七
蛴螬
荞麦七
秦贝母
秦岭党参(大头党)
秦岭岩白菜(大盘龙七)
秋石
蘘荷(白窝儿七)
沙棘菌芝
陕豆根(木兰豆根)
陕防风
陕骨碎补
陕土茯苓
石霜
柿叶
松萝(云雾草)
太白茶
太白花
太白鹿角
太白米
太白洋参
天王七
甜瓜蒂(苦丁香)
铁棒锤
铁筷子
铁丝威灵仙
头发七
透骨草
透骨消
土荆芥
窝儿七
五灵脂
小竹根七(吉祥草)
缬草(小救驾)
雄蚕蛾
羊洪膻(羊红膻)
羊角七(火焰子)
叶下珠
银州柴胡
硬前胡
芋儿七(延龄草)
茱苓草
朱砂七
竹根七
壮筋丹
追风七
祖司麻
青海省藏药材标准(2019)
第一册
小大黄
冬那端迟
田葛缕子
白唇鹿茸
西南手参
曲拉
羊胎盘
乳突拟耧斗菜
青海黄芪
青稞
迷果芹
胎羔
狭叶红景天
扁叶珊瑚盘
萝蒂
高原丹参
唐古特瑞香
唐古特莨菪
黑果枸杞
短穗兔耳草
赛北紫堇
藏沙棘
第二册
青海省藏药炮制规范
2010
大青盐
云母
火硝
水银(热制)
水银(寒制)
正长石
石灰
石灰华
石棉
石燕
龙骨
代赭石
芒硝
光明盐
朱砂
自然铜
阳起石
红铜
红壤
赤石脂
针铁矿
佐太
青金石
青铜
松石
金
金矿石
金礞石
炉甘石
响铜
钟乳石
禹余粮
胆矾
祖母绿
铁粉
铅
海蓝宝石
黄铁矿
黄铜
硇砂
银
绿矾
琥珀
硫磺
雄黄
紫硇砂
锌
滑石
寒水石
硼砂
锡
碱花
磁石
雌黄
乌梢蛇
水牛角
水獭肉
水獭肝
水獭粪
田螺
动物宝
全蝎
沙蜥
驴血
林蛙
岩鸽肉
岩鸽粪
兔心
鱼骨
狍角
珍珠
珍珠母
珊瑚
胡兀鹫肉
胡兀鹫胃
胡兀鹫食道
狼肉
狼舌
海螺
野牦牛心
猪血
绵羊睾丸
麻雀
鹿角
斑蝥
喜山鬣蜥
紫贝齿
紫草茸
黑冰片
渣驯
蜂蜜
犏牛角
螃蟹
藏原羚角
藏羚羊角
藏雪鸡
螺厣
鹫粪
刀豆
刀嘎都
大托叶云实
大籽蒿
大狼毒
大蒜炭
山矾叶
山苦荬
山莨菪
川西獐牙菜
小叶莲
小伞虎耳草
小米辣
小檗皮
飞廉
马尿泡
马钱子
马蔺子
天冬
无患子
木棉花
木橘
止泻木子
牛尾蒿
手参
巴夏嘎
风毛菊
乌奴龙胆
文冠木
水柏枝
甘青青兰
甘青瑞香
石花
石莲花
石榴子
打箭菊
禾叶风毛菊
白花龙胆
白花油麻藤
白苞筋骨草
丛菔
印度獐牙菜
芒果核
亚大黄
灰枝紫菀
网眼瓦韦
肉托果
肉果草
多刺绿绒蒿
江巴
异叶青兰
红景天
芜菁
芫荽果
花苜蓿
花锚
杜鹃花
乳白香青
角茴香
角蒿
沙棘
阿氏蒿
鸡蛋参
青藏龙胆
松生等
苞叶雪莲
刺参
刺柏
岩参
兔耳草
垂头菊
金腰草
波棱瓜子
草木樨
草玉梅
荠菜
荨麻
砂生槐子
点地梅
香旱芹
迷果芹
蚤缀
珠芽蓼
秦艽花
烈香杜鹃
烈香杜鹃炭
蚓果芥
圆柏
铁棒锤
铁棒锤幼苗
臭蒿
狼毒
高山大戟
高山绣线菊
高山辣根菜
高原毛茛
高原蚤缀
唐古特乌头
唐古特铁线莲
宽筋藤
展毛翠雀
绢毛菊
菥蓂子
黄帚橐吾
黄堇
黄葵子
黄精
萝蒂
雪莲花
悬钩木
假耧斗菜
猪毛蒿
婆婆纳
绵参
绿绒蒿
斑唇马先蒿
喜马拉雅紫茉莉
葫芦子
棘豆
紫花黄华
紫矿子
紫檀香
短穗兔耳草
腊肠果
湿生扁蕾
瑞香狼毒
蒺藜
蒲桃
矮紫堇
锡金报春
蔷薇花
榼藤子
酸模
酸藤果
褐毛橐吾
螃蟹甲
壁衣
藏木通
藏茜草
藏茴香
藏党参
藏紫菀
藏锦鸡儿
藓生马先蒿
翼首草
黑龙江省中药材标准
2001
丁香叶
大豆黄卷
山羊血
山里红叶
山银柴胡
云芝
五灵脂
牛骨
牛鞭
手掌参
乌骨鸡
水菖蒲
龙牙惚木
龙牙惚木叶
东北鹤虱
北白头翁
北百合
北延胡索
北青龙衣
北独活
北寒水石
白屈菜
羊肝
羊鞭
关苍术
驯鹿角
苣荬菜
鸡胆
鸡蛋壳
驴鞭
林蛙油
刺五加叶
刺玫果
轮叶贝母
败酱
金莲花
金银忍冬叶
狗鞭
夜明砂
官桂
驼鹿角
驼鹿筋
驼鹿鞭
珍珠梅
荆三棱
柞蚕蛹
树舌
蚂蚁
洋甘菊
神曲
透骨草
海狗肾
海桐皮
海浮石
海螺
羖羊角
越橘
黄瓜子
黄豆豉
接骨木
甜叶菊
猪骨
章丹
鹿尾
蛋黄油
绿豆
雄蚕蛾
紫杉
紫荆皮
紫草子
紫梢花
黑加仑子
蓬子菜
暴马子皮
黑龙江省中药饮片炮制规范及标准
2012
人参饮片
人参叶饮片
儿茶
儿茶饮片
三七粉
干漆饮片
制干蟾
土贝母饮片
土鳖虫饮片
大风子饮片
大青盐饮片
大黄饮片
大黄炭
酒大黄
熟大黄
山羊血饮片
山茶花饮片
山银花饮片
千里光饮片
川槿皮饮片
盐川牛膝
广藿香饮片
小草饮片
小檗根饮片
马尾莲饮片
马宝饮片
马勃饮片
马兜铃饮片
蜜马兜铃
马蔺子饮片
马蔺花饮片
马槟榔饮片
天仙藤饮片
化橘红饮片
天竺黄饮片
无花果饮片
无名异饮片
云母石饮片
木槿花饮片
木鳖子饮片
五加皮饮片
炒五谷虫
醋五灵脂
太子参饮片
巨胜子饮片
瓦楞子饮片
煅瓦楞子
手掌参饮片
毛冬青饮片
升麻饮片
蜜升麻
化橘红
月季花饮片
丹参粉
凤仙花饮片
凤眼草饮片
凤凰衣饮片
方海(河蟹)饮片
炒火麻仁
水牛角饮片
姜水半夏
水菖蒲饮片
制水银
炒水红花子
甘草饮片
艾绒饮片
石花饮片
石莲子饮片
石楠叶饮片
石膏饮片
龙牙楤木饮片
龙涎香饮片
龙葵饮片
北豆根饮片
北沙参饮片
北青龙衣饮片
北寒水石(寒水石)饮片
煅北寒水石
白及饮片
白石英饮片
煅白石英
白石脂饮片
醋白石脂
白花蛇舌草饮片
白英饮片
枯矾
白屈菜饮片
白降丹饮片
白药子饮片
白前饮片
炒白扁豆
白梅花饮片
白薇饮片
瓜蒌皮饮片
冬虫夏草饮片
炒冬瓜子
玄精石饮片
代代花(玳玳花)饮片
半夏曲饮片
炒半夏曲
地枫皮饮片
地骨皮饮片
地龙饮片
百部饮片
蜜百部
蜜百合
百草霜饮片
西瓜皮饮片
光慈菇饮片
当药饮片
吕宋果饮片
肉果花(玉果花)饮片
肉桂子饮片
竹节香附饮片
煅自然铜
血竭饮片
合欢花饮片
冰凉花(福寿草)饮片
刘寄奴饮片
关白附饮片
制关白附
酒关黄柏
安息香饮片
阳起石饮片
阴起石饮片
红大戟饮片
醋红大戟
红曲饮片
红花饮片
红旱莲(旱莲草)饮片
红药子饮片
制红娘子
玛瑙饮片
蜜远志
赤石脂饮片
煅赤石脂
赤瓟饮片
芙蓉叶饮片
芙蓉花饮片
芜荑饮片
芫荽子饮片
醋芫花
芸苔子饮片
花蕊石饮片
煅花蕊石
苎麻根饮片
苏木饮片
皂矾(黑矾)饮片
佛手花饮片
辛夷饮片
没药饮片
炒没药
没食子饮片
沉香饮片
炒诃子
灵芝饮片
灵芝孢子粉
阿魏饮片
鸡血藤饮片
鸡骨草饮片
制驴肾
青葙子饮片
青蒿饮片
青礞石饮片
煅青礞石
炒青娘子
玫瑰花饮片
茉莉花饮片
苦丁茶饮片
苦石莲子饮片
炒苦楝子
茄根饮片
柿霜饮片
松花粉饮片
松香饮片
枫香脂饮片
刺五加叶饮片
刺玫果饮片
制刺猬皮
枣槟榔饮片
虎杖饮片
罗布麻叶饮片
罗勒子(光明子)饮片
败酱草饮片
金牛草饮片
金莲花饮片
金银花饮片
金精石饮片
蜜金樱子
金礞石饮片
煅金礞石
乳香饮片
炒乳香
肥皂子饮片
鱼脑石饮片
鱼鳔饮片
制鱼鳔
狗宝饮片
制狗肾
闹羊花饮片
油松节饮片
官桂饮片
建曲饮片
炒建曲
焦建曲
降香饮片
珍珠饮片
珊瑚饮片
荆芥穗饮片
茯神饮片
胡桐泪(梧桐泪)饮片
胡桃仁饮片
胡麻子饮片
炒荔枝核
南蛇藤果(南蛇藤子)饮片
相思子饮片
枳椇子饮片
枸骨叶(功劳叶)饮片
厚朴花饮片
盐砂仁
虻虫饮片
哈蟆油(林蛙油)饮片
烫骨碎补
钟乳石饮片
钩藤饮片
香椿子(王牟牛)饮片
香橼饮片
香薷饮片
秋石饮片
重楼饮片
信石饮片
鬼箭羽饮片
禹余粮(余粮石)饮片
胆矾饮片
胆南星饮片
洋金花饮片
炒神曲
扁豆花饮片
莲子饮片
炒莲子
莲花饮片
莲房饮片
莲房炭
莲须饮片
荷梗饮片
夏枯草饮片
桃奴饮片
铁落饮片
铅粉饮片
透骨草饮片
狼毒饮片
醋狼毒
凌霄花饮片
盐益智
浙贝母饮片
海风藤饮片
海龙饮片
制海龙
海金沙饮片
海狗肾饮片
制海狗肾
海带饮片
海桐皮饮片
海粉饮片
海浮石饮片
煅海浮石
海燕饮片
海藻饮片
煅海螺壳
浮小麦饮片
浮萍饮片
通草饮片
桑叶饮片
桑白皮饮片
蜜桑白皮
排草饮片
接骨木饮片
黄瓜子饮片
炒黄瓜子
黄瓜子粉
黄瓜皮饮片
黄豆豉饮片
黄药子饮片
酒黄柏
酒菟丝子
菊花饮片
梧桐子饮片
硇砂饮片
野菊花饮片
蛇含石饮片
蛇蜕饮片
铜绿饮片
银耳饮片
银柴胡饮片
甜地丁(地丁)饮片
甜杏仁饮片
甜瓜蒂(瓜蒂)饮片
鹿角饮片
酒鹿尾
鹿茸饮片
鹿胎饮片
鹿筋饮片
鹿鞭(鹿肾)饮片
制鹿鞭(鹿肾)
羚羊角饮片
淡竹叶饮片
密陀僧饮片
密蒙花饮片
绿豆饮片
琥珀饮片
葛花饮片
制硫黄
葱子饮片
萱草根饮片
棉花子饮片
棕榈子饮片
硝石饮片
紫贝齿饮片
煅紫贝齿
紫花地丁饮片
紫河车饮片
紫荆皮饮片
紫草茸饮片
紫梢花饮片
紫硇砂饮片
蛤蟆草饮片
黑豆衣饮片
锁阳饮片
鹅管石饮片
煅鹅管石
炒槐花
番泻叶饮片
猴枣饮片
滑石饮片
墓头回饮片
盐蒺藜
硼砂饮片
煅硼砂
零陵香饮片
蜈蚣饮片
腹水草饮片
满山红饮片
榧子饮片
蝉蜕饮片
赭石饮片
煅赭石
樱桃核饮片
暴马子皮饮片
蝼蛄饮片
炒稻芽
燕窝饮片
薤白饮片
橘叶饮片
橘络饮片
盐橘核
檀香饮片
蟋蟀饮片
制蟋蟀
藜芦饮片
藤黄饮片
制藤黄
覆盆子饮片
翻白草饮片
制蟾酥
酒蟾酥
鳖首饮片
制鳖甲
獾子油(獾油)饮片
麝香饮片
黄芪
目
录